这篇文章讲一件事:当数据像代码一样频繁迭代时,数据库内生的“分支工作流”会比备份/复制更可靠、更省钱、更工程化。
1. 从一个真实的“数据事故现场”开始
当你的 AI 模型不慎清空了核心数据库,或者错误地注入了大量虚假数据,传统的数据恢复手段往往让人崩溃——不仅耗时费力,还可能无法完全找回丢失的数据。然而,“Git for Data” 带来的全新范式能改变这一局面,让上述场景的恢复变得像回滚代码提交一样简单
。例如,在 MatrixOne 数据库中,只需一条命令就可以将数据库瞬间恢复到指定时间点,如:
Restore Database my_ai_data_db {snapshot/timestamp}
这样的能力源自于将 Git 的分支(version branch)理念引入数据管理,使我们能够像管理代码那样管理数据的版本和变更 。本文将结合当前数据管理的难点,介绍 MatrixOne 数据库最新推出的 Branch(分支)功能 是如何有效解决这些痛点的,并展示这一理念在行业内外的探索与应用。
2. 为什么数据也需要 Branch?
数据管理的难点——版本混乱与协作困境
在进入正题之前,让我们先看看当今数据管理面临的典型难题。这些问题与十多年前软件开发在 Git 出现之前的境况十分类似:
- 数据变更如同“开盲盒”:一次误操作或 AI 模型的“幻觉”导致的数据污染,往往难以追溯源头,更别提轻松回滚了。很多企业对于数据的修改缺乏完善的记录机制,一旦出现错误,需要耗费大量时间排查问题。
- 版本管理靠“复制粘贴”:为了做实验或分析,数据工程师常常不得不复制出 TB 级别的数据副本。这样不仅成本高昂,而且产生了众多不同版本的孤立副本,版本混乱难以管理。不同人员可能各自为政,拷贝出自己的数据集,稍有不慎就会出现数据不一致。
- 团队协作靠“默契”:多个团队并行处理同一批数据,经常互相干扰。由于缺乏工具支持,协同主要依赖人为约定,比如“不要动我那一份数据”,流程缺乏工程化保障。这就像软件开发没有版本控制时,团队合作全凭信任,一不小心就冲突迭代,后果严重。
上述种种痛点表明,当前的数据管理仿佛仍停留在“Git 出现之前”的原始阶段。正因如此,有人提出:如果数据是 AI 时代的“代码”,我们亟需一个面向数据的“Git”来彻底革新数据管理。这正是“数据分支”理念诞生的背景。
分支理念:让数据管理进入工程化新范式
“Git for Data”(数据版 Git)并非单指某个独立功能,而是全新的数据管理范式。它借鉴了软件工程领域成熟的版本控制思想,应用到数据全生命周期的管理中。本质上,这一范式围绕三大核心能力展开:
- 瞬间快照与快速回滚:每一次数据变更都被记录留痕,可以随时为任何版本的数据打上“存档点”。一旦发生误操作或数据污染事件,我们可以一键回滚到上一个健康版本,整个过程在毫秒级或秒级内完成。传统“删库跑路”之所以可怕,是因为数据改动后难以复原;而有了可及时快照和回滚的能力,数据安全不仅靠权限控制,更有了随时恢复的底气。
- 毫秒级克隆与隔离分支:基于分支和零拷贝克隆技术,我们可以在毫秒内为每个数据工程师或每个实验创建独立且隔离的数据分支环境。这些分支共享底层存储,几乎不产生额外空间开销,因此克隆哪怕 TB 级的数据也不再耗时耗存储。团队成员能够各自在自己的数据分支上自由清洗、标注和测试模型,互不干扰;实验验证成功后,再将修改合并回主干。整个流程清晰、高效且安全,就如同多人在各自的代码分支上开发再合并代码一样。
- 版本差异对比与审计:通过版本比较功能,你可以清楚看到两个数据版本(或两个分支)之间的差异,精确定位到行/字段级别;同时记录变更时间、操作者与修改内容,为数据质量控制和合规审计提供依据。换言之,谁在何时做了什么改动,一目了然,数据版本的“责任追溯”变得和代码版本一样透明。
通过以上能力,数据管理终于可以像软件工程一样标准化、可追溯、可协作。数据分支让开发者能够安全地尝试大胆的假设,快速验证并回退错误。这极大提升了 AI 研发迭代速度——据实际经验,可将数据准备和模型验证周期从过去的数周缩短到数天。可以说,Git for Data 打破了 AI 开发的瓶颈,让数据不再成为拖累项目进度的障碍,而成为敏捷迭代的基石。
3. MatrixOne 的分支功能:数据库引擎中的“Git for Data”
要把“Git 式数据工作流”真正落地,离不开数据库在存储、元数据和权限上的原生支持。MatrixOne 在保持 MySQL 协议兼容的同时,把快照、分支、对比、合并、回滚做成了一套可工程化复用的 SQL 工作流。
3.1 你能直接用到的能力(对应 Git 心智)
- Snapshot(存档点):为表/库打快照,作为稳定的回滚锚点。
- Branch(隔离环境):从快照或当前版本“切出”一条数据分支,用于清洗、标注、实验验证,互不干扰。
- Diff(变更可视化):对比两个版本/分支的差异,定位到具体行/字段,便于追溯与审计。
- Merge(把改动带回主干):把分支上的有效变更合并回主表/主分支,并支持冲突处理策略。
- Restore(事故止血):把表/库快速恢复到指定快照或时点。
3.2 为什么能“毫秒级创建且省存储”
这背后依赖的是数据库引擎的底层能力,而不是简单的“复制一份数据”:
- Copy-on-Write(写时复制)+ 共享存储:分支创建近似零拷贝,TB 级数据也能快速克隆;只有发生写入时才产生增量开销。
- 存储计算分离 + 分布式架构:分支创建/删除开销更低,实例启动与扩缩更敏捷。
- 容器化与共享存储的工程化落地:让“开分支/开环境”从流程变成日常动作。
3.3 不止结构化表:统一纳入版本管理
MatrixOne 并非只关注结构化表。作为多模态融合的数据平台,它能把结构化表、半结构化 JSON、甚至向量索引等数据形态统一纳入快照与分支管理,减少“多系统各自为政”带来的数据孤岛。
归根结底,MatrixOne 做的是把数据变更从“黑盒手工活”变成“可追溯的工程流程”:你可以大胆试验、快速验证;一旦出错,也能把影响控制在分支内或一键回到健康版本。
在 MatrixOne 里面你可以把它理解为:
Snapshot ≈ commit 点,Branch ≈ 分支引用,Diff/Merge/Restore ≈ Git 操作,而且一切都是 SQL。
4. 一套完整可跑的 SQL:base → snapshot → branch → dml → diff/merge → restore
4.1 初始化:base 表 + 初始数据
drop database if exists demo_branch;
create database demo_branch;
use demo_branch;
create table orders_base (
order_id bigint primary key,
user_id bigint,
amount decimal(12,2),
risk_flag tinyint, -- 0=正常, 1=高风险
promo_tag varchar(20), -- 活动标记
updated_at timestamp
);
insert into orders_base values
(10001, 501, 99.90, 0, null, '2025-12-01 10:00:00'),
(10002, 502, 199.00, 0, null, '2025-12-01 10:00:00'),
(10003, 503, 10.00, 0, null, '2025-12-01 10:00:00');
4.2 第一次“存档”:给 base 打快照(sp_v1)
create snapshot sp_orders_v1 for table demo_branch orders_base;
show snapshots;
4.3 从快照拉两条分支:风险修复线 & 活动实验线
data branch create table orders_riskfix from orders_base{snapshot='sp_orders_v1'};
data branch create table orders_promo from orders_base{snapshot='sp_orders_v1'};
4.4 在分支上随便改:互不干扰
-- 风险修复分支:标记高风险、删除并修复一条记录
update orders_riskfix
set risk_flag = 1,
updated_at = '2025-12-01 10:05:00'
where order_id = 10002;
delete from orders_riskfix where order_id = 10003;
insert into orders_riskfix values
(10003, 503, 10.00, 0, 'repaired', '2025-12-01 10:06:00');
-- 促销分支:打活动标记 + 打折 + 新增订单
update orders_promo
set promo_tag = 'double11',
amount = amount * 0.9,
updated_at = '2025-12-01 10:07:00'
where order_id in (10001, 10002);
insert into orders_promo values
(10004, 504, 39.90, 0, 'double11', '2025-12-01 10:07:30');
4.5 给分支头再打快照:为了可重复 diff
create snapshot sp_riskfix for table demo_branch orders_riskfix;
create snapshot sp_promo for table demo_branch orders_promo;
4.6 Diff:两条分支到底改了什么?
data branch diff orders_riskfix{snapshot='sp_riskfix'}
against orders_promo{snapshot='sp_promo'};
4.7 Merge:把“正确的改动”合并回主干
-- 先把风险修复合回主干
data branch merge orders_riskfix into orders_base;
-- 再尝试把促销合回主干(冲突策略示例)
data branch merge orders_promo into orders_base when conflict skip;
-- data branch merge orders_promo into orders_base when conflict accept;
4.8 不满意?Restore:把主干一键回到 sp_orders_v1
restore database demo_branch table orders_base from snapshot sp_orders_v1;
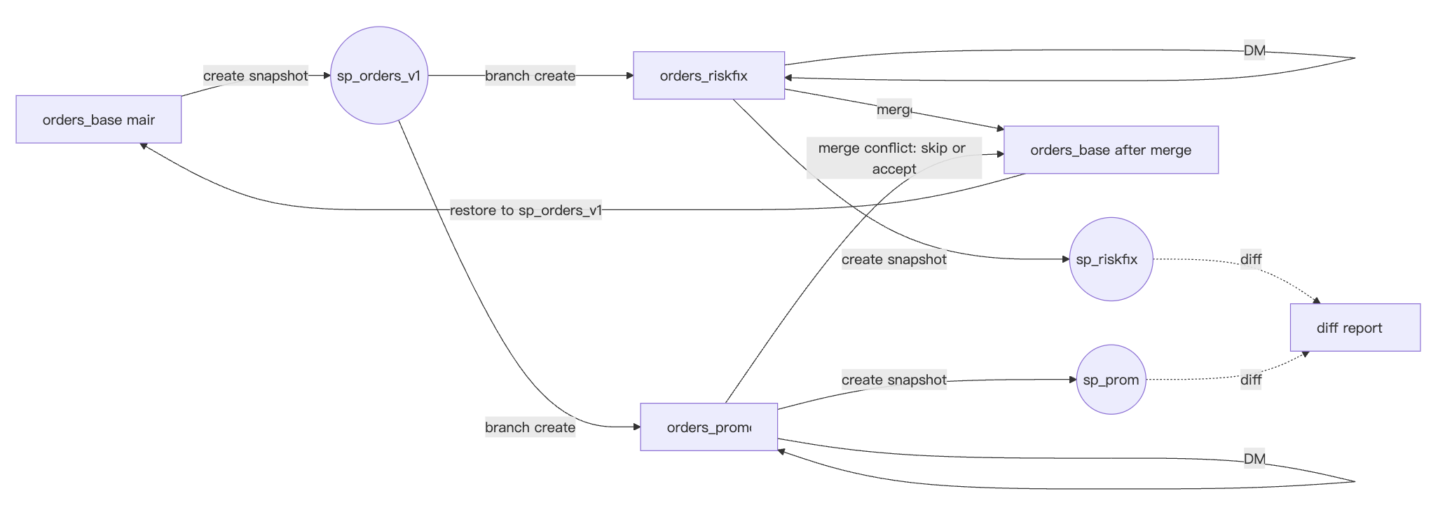
5. 一张图看懂:数据血缘 + diff/merge/restore

6. 进阶玩法:Branch 也是“数据同步/跨集群同步”的基础设施
很多人第一次看到 Data Branch,会把它理解成“数据研发协作工具”。
但它还有一个更工程化的隐藏技能:把 diff 变成可携带、可重放的“数据补丁(patch)”。
一句话:
在源集群算出 diff → 把 diff 输出成文件(本地或 stage)→ 在任意地方重放(apply)这份 diff。
这对“跨集群同步 / 预发环境刷新 / 灾备演练 / 分布式团队协作”特别有用。
6.1 Diff 输出成文件:CSV(全量初始化)或 SQL(增量补丁)
MatrixOne 支持把 DATA BRANCH DIFF ... 的结果直接输出成文件:OUTPUT FILE '<dir>'。
data branch diff branch_tbl against base_tbl output file '/tmp/diffs/';
官方用例里给了两种输出形态(非常关键):
- 目标为空(初始化同步)→ 输出 CSV,并提示正确的 FIELDS/LINES 格式
- 目标非空(增量同步)→ 输出 .sql 补丁,Hint 明确告诉你会包含
DELETE FROM+REPLACE INTO
直觉理解:
- 初始化:直接给你一份“全量可导入”的 CSV
- 增量:给你一份“可重放的 SQL patch”
6.2 跨集群同步:把 diff 写到 stage(例如 S3),另一端拉取并重放
你可以把 diff 输出到 stage(例如 S3):
-- 源集群:创建一个外部 stage(S3 / 兼容 S3 的对象存储)
create stage stage01 url =
's3://bucket/prefix?region=cn-north-1&access_key_id=xxx&secret_access_key=yyy';
-- 源集群:把 diff 直接写到 stage
data branch diff t1 against t2 output file 'stage://stage01/';
输出会告诉你保存到了哪个文件,并提示该 SQL 补丁主要由 DELETE FROM ...、REPLACE INTO ... 组成。
6.3 “Apply diff” 怎么做?(本质是重放生成的 SQL / 导入生成的 CSV)
这里有个非常务实的点:MatrixOne 目前并不是再提供一条 APPLY DIFF 的新语句,而是把 diff 产物变成“你能在任何地方执行/导入”的标准文件:
- 如果 diff 输出的是
.sql:在目标集群执行该 SQL 文件即可(相当于 apply patch) - 如果 diff 输出的是
.csv:在目标集群把 CSV 导入到目标表即可(相当于 bootstrap)
6.3.1 重放 SQL diff(增量同步)
你可以用任意 MySQL 客户端方式执行 SQL 文件(因为 MatrixOne 兼容 MySQL 协议)。此外,MatrixOne 生态工具 mo_ctl 也支持直接执行 SQL 文件。
# 方式 A:用 mysql 客户端重放(示意)
mysql -h <mo_host> -P <mo_port> -u <user> -p <db_name> < diff_xxx.sql
# 方式 B:使用 mo_ctl 重放(示意)
mo_ctl sql diff_xxx.sql
6.3.2 导入 CSV diff(初始化同步)
MatrixOne 支持 LOAD DATA,并且文件来源可以是本地文件或 stage://...。
load data local infile '/tmp/diffs/diff_xxx.csv'
into table demo_branch.orders_base
fields enclosed by '"' escaped by '\\' terminated by ','
lines terminated by '\n';
如果 CSV 在 stage 上,也可以用 LOAD DATA INFILE 'stage://stage_name/path' ... 的方式直接从对象存储导入。
7. 行业视角:数据分支理念的实践与探索
MatrixOne 不是孤军奋战。近年来,“数据分支 / Git for Data”在业界逐渐兴起,不少产品和开源项目都在探索“把数据变更变成可追溯、可协作的工程流程”。下面是几个代表性案例(每个只保留你最需要记住的要点):
- Dolt(Git 式版本数据库):把 commit/branch/merge 的心智搬进关系数据库(MySQL 风格),支持像做代码 PR 一样审阅与合并数据修改。
- PlanetScale(Data Branching®):提供隔离的数据库分支(schema + data),底层偏零拷贝、写入才增量,适合快速拉生产数据做开发测试。
- Neon(云原生 Postgres 分支):通过重构存储层实现秒级克隆与分支(Copy-on-Write),验证了“通过架构创新实现数据分支”的路线。
- Supabase(分支驱动的预览环境):把数据库环境与应用 Git 工作流绑定,倾向“每个功能分支一个独立环境”;现阶段更多偏 schema branching + 种子数据,但方向明确。
- TerminusDB(图/文档数据版本控制):面向 JSON/知识图谱提供 branch/merge/diff/log/commit graph,更适合需要追踪数据演进历史的知识库场景。
- lakeFS(数据湖版本控制):在对象存储之上提供 Git-like 分支/提交,让数据湖里的数据与管道也具备可回滚、可审计的工作流。
综上可见,无论是数据库领域还是数据湖领域,版本化与分支化正在成为趋势:它们共同指向一个目标——让数据像代码一样可管理、可协作、可回退。
8. 写在最后:Branch 不是“功能”,而是一种数据工程方法论
“Branch”功能的出现,为长期困扰数据工作的诸多难题提供了一剂良方。
它把 “数据即代码(Data as Code)” 的思维落到数据库内核:数据变更可记录、可审阅、可回滚。
对 AI 与大数据团队而言,这意味着更高的数据安全底线、更强的协作一致性,以及更快的试验迭代速度。
当你把 Data Branch 用在真实项目里,它会自然长成一套流程:
- 每次大规模清洗/标注/特征工程:先打 snapshot,再开分支
- 每个算法实验:一人一分支(甚至每个 PR 一分支)
- 上线前:diff + review + merge(像 code review 一样 review 数据变更)
- 跨集群/跨环境:diff 输出成文件(本地或 stage)→ 在目标集群重放(apply)
- 出事故:restore 回健康快照,先止血,再排查
展望未来,我们有理由相信数据分支将成为数据基础设施的标配能力之一。
当数据管理变得和代码管理一样严谨且可追溯时,数据会从“沉睡的负担”变成“敏捷创新的加速器”。
对于身处 AI 时代的企业,引入“Git for Data”是一条清晰路径:让数据的每一次演进有迹可循,让每一次试验都有退路,让创新迭代更快一步。
参考链接
- MatrixOrigin, “AI 时代的数据管理新范式:Git for Data 让数据工程化”, InfoQ 写作社区
- “Git for Data: 像 Git 一样管理你的数据”, InfoQ 中国
- Alex Francoeur, “PostgreSQL Branching: Xata vs. Neon vs. Supabase – Part 1”, Xata 官方博客
- Sergio De Simone, “以 Git 为数据源、具备版本控制的数据库 Dolt 新增了 PostgreSQL 风味”, InfoQ 中国
- PlanetScale 文档, “Data Branching®”
- TerminusDB 维基百科
- lakeFS 官方网站, “Data Collaboration & Data Branching”
- MatrixOne CREATE SNAPSHOT
- MatrixOne RESTORE SNAPSHOT
- MatrixOne LOAD DATA
35

被折叠的 条评论
为什么被折叠?



