✅作者简介:热爱科研的Matlab仿真开发者,擅长数据处理、建模仿真、程序设计、完整代码获取、论文复现及科研仿真。
🍎 往期回顾关注个人主页:Matlab科研工作室
🍊个人信条:格物致知,完整Matlab代码及仿真咨询内容私信。
🔥 内容介绍
一、核心概念:图像隐藏与离散傅里叶变换(DFT)的关联
1.1 图像隐藏与数字水印的定义
图像隐藏是将秘密信息(如文本、图像、音频)隐蔽地嵌入到载体图像中,同时保证载体图像的视觉质量无明显劣化,且隐藏信息能在需要时准确提取的技术。其中,数字水印是图像隐藏的典型应用,按用途可分为:
- 鲁棒水印:能抵抗常见图像处理攻击(如压缩、滤波、噪声),主要用于版权保护、溯源认证;
- 脆弱水印:对微小篡改敏感,主要用于图像完整性验证(如医疗影像、法律证据图像)。
基于离散傅里叶变换(DFT)的图像隐藏,核心是利用 DFT 将载体图像从 “空间域” 转换到 “频域”,在频域系数中嵌入水印 —— 这种方式既能保证载体图像的视觉质量(频域低频系数决定图像整体轮廓,高频系数对视觉影响小),又能通过合理选择嵌入位置提升水印鲁棒性。
1.2 DFT 的核心特性:为何适合图像隐藏?
离散傅里叶变换将图像的空间域像素值转换为频域的 “幅度系数” 与 “相位系数”,其特性完美适配图像隐藏需求:
- 频域分离特性:DFT 将图像信号分解为不同频率成分 —— 低频成分(靠近频域中心)对应图像的整体轮廓、亮度等关键视觉信息,高频成分(远离频域中心)对应图像的细节(如边缘、纹理),对视觉感知影响较小;
- 能量集中特性:自然图像的能量约 80%-90% 集中在低频区域,高频区域能量低,在高频系数中嵌入水印时,只需微小修改就能实现隐藏,且不易被人眼察觉;
- 抗干扰特性:多数图像处理攻击(如 JPEG 压缩、高斯滤波)本质是对频域高频成分的修改或丢弃,若将水印嵌入低频系数(或中频系数),可提升水印对攻击的抵抗能力;
- 可逆性基础:DFT 具有 “正变换 - 逆变换” 的可逆性,只要嵌入过程对频域系数的修改是可控的,就能通过逆 DFT(IDFT)恢复载体图像并提取水印(部分场景下)。
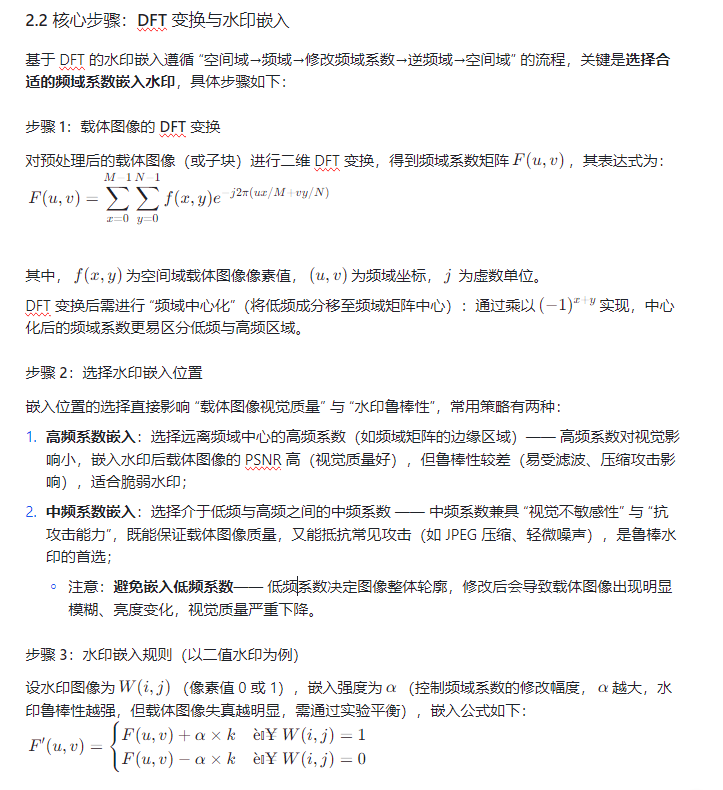
二、基于 DFT 的数字水印嵌入流程
2.1 预处理:载体图像与水印图像的准备
嵌入前需对载体图像和水印图像进行预处理,确保嵌入过程的有效性:
- 载体图像预处理:
- 格式转换:将载体图像(如 RGB 图像)转换为灰度图像(若为彩色图像,可选择亮度通道或某一颜色通道,避免色彩失真),设载体图像尺寸为
M×N
(如 256×256);
- 归一化:将像素值从 “0-255” 的整数范围转换为 “0-1” 的浮点数范围,避免 DFT 计算时的数值溢出;
- 分块处理(可选):若载体图像尺寸较大,可将其分割为
K×K
的子块(如 8×8、16×16),对每个子块单独进行 DFT—— 分块处理能减少计算量,且提升水印的局部鲁棒性(某一子块受损不影响整体水印)。
- 水印图像预处理:
- 尺寸适配:将水印图像(如版权标识、Logo)缩放至与 “DFT 嵌入区域” 匹配的尺寸 —— 若对载体图像整体 DFT,水印尺寸需与载体图像频域系数的嵌入位置数量一致;若分块 DFT,水印可分割为与子块数量对应的子水印;
- 二值化(常用):将灰度水印转换为二值水印(像素值仅 0 和 1),简化嵌入逻辑 —— 例如,将水印像素 “1” 对应频域系数的 “增大”,“0” 对应 “减小”;
- 置乱处理(可选):对水印像素进行置乱(如基于混沌序列、Arnold 变换),即使水印被部分提取,未授权者也无法直接识别,提升安全性。

⛳️ 运行结果

📣 部分代码
%-----------------------读入图像-------------------------------------%
markbefore=imread('watermark.png');
markbefore2=rgb2gray(markbefore);
mark=im2bw(markbefore2); %使水印图像变为二值图
figure(1); %打开窗口
subplot(2,3,1); %该窗口内的图像可以有两行三列
imshow(mark),title('水印图像'); %显示水印图像
[rm,cm]=size(mark); %计算水印图像的长宽
cover_image=imread('cover.jpeg');
cover_image=rgb2gray(cover_image);
subplot(2,3,2),imshow(cover_image,[]),title('载体图像'); %[]表示显示时灰度范围为image上的灰度最小值到最大值
[crm,ccm]=size(cover_image);
before=blkproc(cover_image,[crm,ccm],'fft2'); %将载体图像的灰度层整体做二维FFT变换,结果记入矩阵before
🔗 参考文献
[1]姜军.基于变换域的鲁棒数字图像水印技术研究[D].西南交通大学[2025-09-14].DOI:10.7666/d.y1573722.
🎈 部分理论引用网络文献,若有侵权联系博主删除
👇 关注我领取海量matlab电子书和数学建模资料
🏆团队擅长辅导定制多种科研领域MATLAB仿真,助力科研梦:
🌟 各类智能优化算法改进及应用
生产调度、经济调度、装配线调度、充电优化、车间调度、发车优化、水库调度、三维装箱、物流选址、货位优化、公交排班优化、充电桩布局优化、车间布局优化、集装箱船配载优化、水泵组合优化、解医疗资源分配优化、设施布局优化、可视域基站和无人机选址优化、背包问题、 风电场布局、时隙分配优化、 最佳分布式发电单元分配、多阶段管道维修、 工厂-中心-需求点三级选址问题、 应急生活物质配送中心选址、 基站选址、 道路灯柱布置、 枢纽节点部署、 输电线路台风监测装置、 集装箱调度、 机组优化、 投资优化组合、云服务器组合优化、 天线线性阵列分布优化、CVRP问题、VRPPD问题、多中心VRP问题、多层网络的VRP问题、多中心多车型的VRP问题、 动态VRP问题、双层车辆路径规划(2E-VRP)、充电车辆路径规划(EVRP)、油电混合车辆路径规划、混合流水车间问题、 订单拆分调度问题、 公交车的调度排班优化问题、航班摆渡车辆调度问题、选址路径规划问题、港口调度、港口岸桥调度、停机位分配、机场航班调度、泄漏源定位、冷链、时间窗、多车场等、选址优化、港口岸桥调度优化、交通阻抗、重分配、停机位分配、机场航班调度、通信上传下载分配优化
🌟 机器学习和深度学习时序、回归、分类、聚类和降维
2.1 bp时序、回归预测和分类
2.2 ENS声神经网络时序、回归预测和分类
2.3 SVM/CNN-SVM/LSSVM/RVM支持向量机系列时序、回归预测和分类
2.4 CNN|TCN|GCN卷积神经网络系列时序、回归预测和分类
2.5 ELM/KELM/RELM/DELM极限学习机系列时序、回归预测和分类
2.6 GRU/Bi-GRU/CNN-GRU/CNN-BiGRU门控神经网络时序、回归预测和分类
2.7 ELMAN递归神经网络时序、回归\预测和分类
2.8 LSTM/BiLSTM/CNN-LSTM/CNN-BiLSTM/长短记忆神经网络系列时序、回归预测和分类
2.9 RBF径向基神经网络时序、回归预测和分类
2.10 DBN深度置信网络时序、回归预测和分类
2.11 FNN模糊神经网络时序、回归预测
2.12 RF随机森林时序、回归预测和分类
2.13 BLS宽度学习时序、回归预测和分类
2.14 PNN脉冲神经网络分类
2.15 模糊小波神经网络预测和分类
2.16 时序、回归预测和分类
2.17 时序、回归预测预测和分类
2.18 XGBOOST集成学习时序、回归预测预测和分类
2.19 Transform各类组合时序、回归预测预测和分类
方向涵盖风电预测、光伏预测、电池寿命预测、辐射源识别、交通流预测、负荷预测、股价预测、PM2.5浓度预测、电池健康状态预测、用电量预测、水体光学参数反演、NLOS信号识别、地铁停车精准预测、变压器故障诊断
🌟图像处理方面
图像识别、图像分割、图像检测、图像隐藏、图像配准、图像拼接、图像融合、图像增强、图像压缩感知
🌟 路径规划方面
旅行商问题(TSP)、车辆路径问题(VRP、MVRP、CVRP、VRPTW等)、无人机三维路径规划、无人机协同、无人机编队、机器人路径规划、栅格地图路径规划、多式联运运输问题、 充电车辆路径规划(EVRP)、 双层车辆路径规划(2E-VRP)、 油电混合车辆路径规划、 船舶航迹规划、 全路径规划规划、 仓储巡逻、公交车时间调度、水库调度优化、多式联运优化
🌟 无人机应用方面
无人机路径规划、无人机控制、无人机编队、无人机协同、无人机任务分配、无人机安全通信轨迹在线优化、车辆协同无人机路径规划、
🌟 通信方面
传感器部署优化、通信协议优化、路由优化、目标定位优化、Dv-Hop定位优化、Leach协议优化、WSN覆盖优化、组播优化、RSSI定位优化、水声通信、通信上传下载分配
🌟 信号处理方面
信号识别、信号加密、信号去噪、信号增强、雷达信号处理、信号水印嵌入提取、肌电信号、脑电信号、信号配时优化、心电信号、DOA估计、编码译码、变分模态分解、管道泄漏、滤波器、数字信号处理+传输+分析+去噪、数字信号调制、误码率、信号估计、DTMF、信号检测
🌟电力系统方面
微电网优化、无功优化、配电网重构、储能配置、有序充电、MPPT优化、家庭用电、电/冷/热负荷预测、电力设备故障诊断、电池管理系统(BMS)SOC/SOH估算(粒子滤波/卡尔曼滤波)、 多目标优化在电力系统调度中的应用、光伏MPPT控制算法改进(扰动观察法/电导增量法)、电动汽车充放电优化、微电网日前日内优化、储能优化、家庭用电优化、供应链优化
🌟 元胞自动机方面
交通流 人群疏散 病毒扩散 晶体生长 金属腐蚀
🌟 雷达方面
卡尔曼滤波跟踪、航迹关联、航迹融合、SOC估计、阵列优化、NLOS识别
🌟 车间调度
零等待流水车间调度问题NWFSP 、 置换流水车间调度问题PFSP、 混合流水车间调度问题HFSP 、零空闲流水车间调度问题NIFSP、分布式置换流水车间调度问题 DPFSP、阻塞流水车间调度问题BFSP
👇

被折叠的 条评论
为什么被折叠?



