💥💥💞💞欢迎来到Matlab仿真科研站博客之家💞💞💥💥
✅博主简介:热爱科研的Matlab仿真开发者,修心和技术同步精进,Matlab项目合作可私信。
🍎个人主页:Matlab仿真科研站博客之家
🏆代码获取方式:
💥扫描文章底部QQ二维码💥
⛳️座右铭:行百里者,半于九十;路漫漫其修远兮,吾将上下而求索。

⛄更多Matlab神经网络预测与分类(仿真科研站版)仿真内容点击👇
Matlab神经网络预测与分类(仿真科研站版)
⛄一、蛇群算法优化长短时记忆网络SO-LSTM风电数据预测
1 蛇群算法
蛇优化算法(Snake Optimizer, SO),该算法是Hashim, F. A.和 Hussien, A. G两位教授于2022年提出的优化算法,其算法灵感来蛇的觅食和繁殖行为和模式。
1.1 算法原理简述
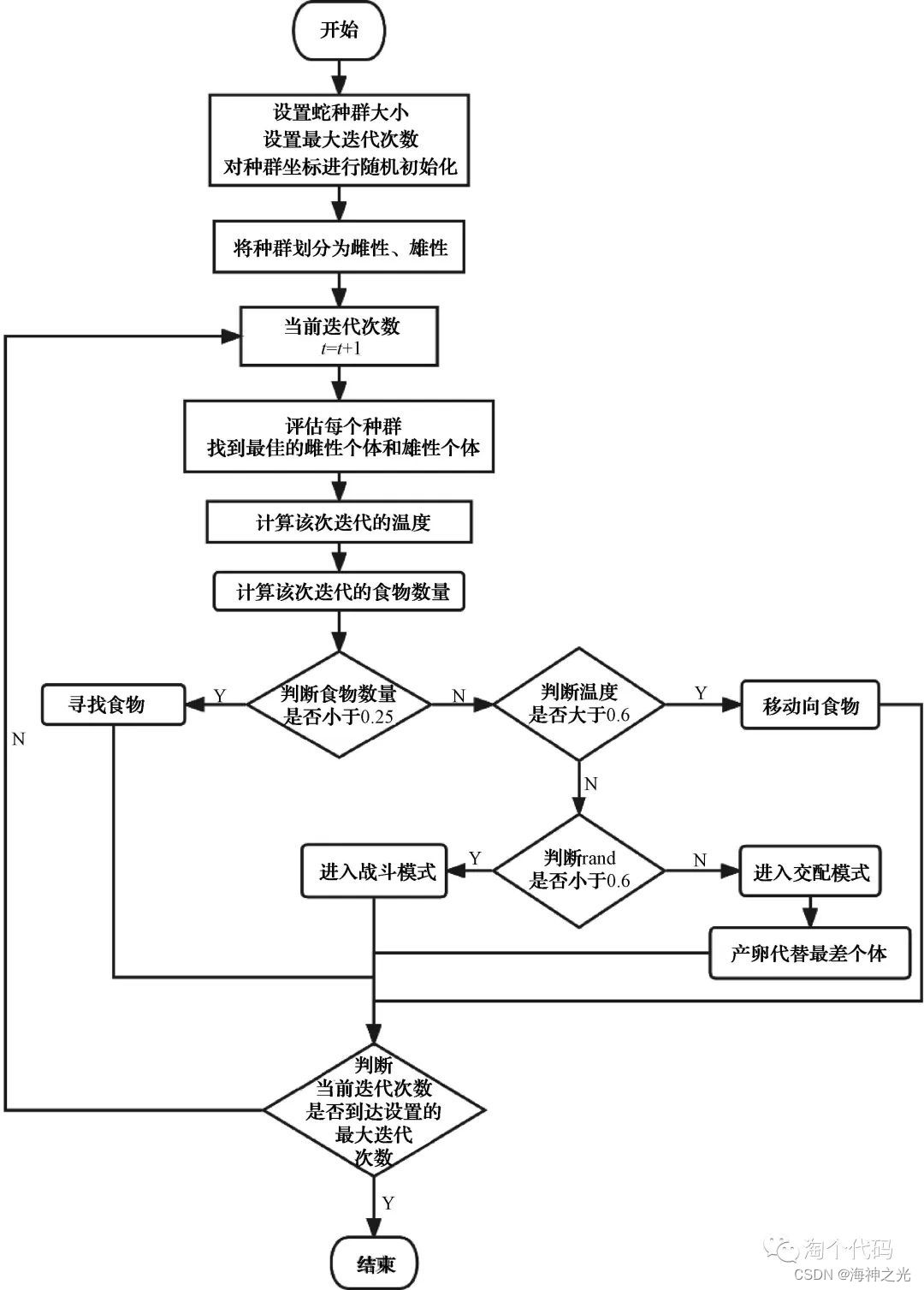
模拟了蛇在不同温度、不同食物条件下的不同行为模式,进行最优值的寻找。 SO 算法的灵感来源于蛇的交配模式。只有在温度较低且食物可用的条件下,蛇才会发生交配行为;否则蛇只 会寻找食物或者吃现有的食物。基于此,将考虑蛇优化算法的搜索过程分为两个阶段,即勘探和开发。勘探模式发生在食物不足的情况下,在该模式下蛇种 群的每一个个体都会四处勘探寻找食物。如果食物充足,蛇将处于开发模式。在温度较高的情 况下,蛇会关注与吃可用的食物;而在温度下较低的情况 下,就会发生交配过程。在交配过程中,蛇种群可能会发 生战斗,雄性间会相互战斗以获得最佳的雌性,雌性亦然。待交配完成后,雌性就会产卵,并选择是否孵化来替代现 种群中最差的雄性和雌性个体,如下图所示。

1.2 算法流程图

2 蛇群算法优化长短时记忆网络SO-LSTM
蛇群算法优化长短时记忆网络(SO-LSTM)是一种用于序列建模和预测的深度学习模型。SO-LSTM结合了蛇群算法和长短时记忆网络(LSTM)的优点,以提高序列数据的建模和预测性能。
SO-LSTM的原理如下:
(1)长短时记忆网络(LSTM):LSTM是一种递归神经网络,用于处理序列数据。它通过门控机制来控制信息的流动,从而解决了传统循环神经网络中的梯度消失和梯度爆炸问题。LSTM包含输入门、遗忘门、输出门和细胞状态等组件,可以有效地捕捉序列中的长期依赖关系。
(2)蛇群算法(Snake Optimization Algorithm,SOA):蛇群算法是一种基于自然界蛇群行为的优化算法。它模拟了蛇群的觅食、追踪和逃避等行为,通过优化搜索空间中的解来解决问题。蛇群算法具有全局搜索能力和较强的收敛性。
(3)SO-LSTM模型:SO-LSTM将蛇群算法应用于LSTM模型的训练过程中,以提高模型的性能。具体来说,SO-LSTM通过蛇群算法来优化LSTM模型中的权重参数,以使得模型能够更好地拟合序列数据。蛇群算法通过搜索空间中的蛇群个体来更新LSTM模型的参数,从而找到最优解。
(4)优化过程:在SO-LSTM中,蛇群算法通过迭代更新蛇群个体的位置和速度来搜索最优解。每个蛇群个体代表了一组LSTM模型的参数。通过计算适应度函数来评估每个蛇群个体的性能,并根据适应度值来更新个体的位置和速度。最终,蛇群算法将找到最优的LSTM模型参数,以提高序列数据的建模和预测性能。
⛄二、部分源代码
clear
close all
%% 数据读取
geshu=200;%训练集的个数
%读取数据
shuru=xlsread(‘数据的输入.xlsx’);
shuchu=xlsread(‘数据的输出.xlsx’);
nn = randperm(size(shuru,1));%随机排序
% nn=1:size(shuru,1);%正常排序
input_train =shuru(nn(1:geshu)😅;
input_train=input_train’;
output_train=shuchu(nn(1:geshu)😅;
output_train=output_train’;
input_test =shuru(nn((geshu+1):end)😅;
input_test=input_test’;
output_test=shuchu(nn((geshu+1):end)😅;
output_test=output_test’;
%样本输入输出数据归一化
[aa,bb]=mapminmax([input_train input_test]);
[cc,dd]=mapminmax([output_train output_test]);
global inputn outputn shuru_num shuchu_num
[inputn,inputps]=mapminmax(‘apply’,input_train,bb);
[outputn,outputps]=mapminmax(‘apply’,output_train,dd);
shuru_num = size(input_train,1); % 输入维度
shuchu_num = 1; % 输出维度
%% 利用蛇算法选择最佳的BP参数
SearchAgents_no=6; % 狼群数量
Max_iteration=30; % 最大迭代次数
%优化维度
numsum=2;
dim=numsum;
ub=[200 0.15];%上限
lb=[10 0.01]; %下限
fboj=@(x)fun(x,inputn,outputn,shuru_num,shuchu_num);
[Alpha_score,Alpha_pos,Convergence_curve]=SO(SearchAgents_no,Max_iteration,lb,ub,dim,fboj);
%% 参数选择结果赋值
x=Alpha_pos;
zhongjian1_num = round(x(1));
xue = x(2);
%% 模型建立与训练
layers = [ …
sequenceInputLayer(shuru_num) % 输入层
bilstmLayer(zhongjian1_num) % LSTM层
fullyConnectedLayer(shuchu_num) % 全连接层
regressionLayer];
options = trainingOptions(‘adam’, … % 梯度下降
‘MaxEpochs’,50, … % 最大迭代次数
‘GradientThreshold’,1, … % 梯度阈值
‘InitialLearnRate’,xue,…
‘Verbose’,0, …
‘Plots’,‘training-progress’); % 学习率
%% 训练LSTM
net = trainNetwork(inputn,outputn,layers,options);
⛄三、运行结果




⛄四、matlab版本及参考文献
1 matlab版本
2014a
2 参考文献
[1]张立峰,刘 旭.基于 CNN-GRU 神经网络的短期负荷预测[J].电力科学与工 程. 2020年11月
3 备注
简介此部分摘自互联网,仅供参考,若侵权,联系删除
🍅 仿真咨询
1 各类智能优化算法改进及应用
1.1 PID优化
1.2 VMD优化
1.3 配电网重构
1.4 三维装箱
1.5 微电网优化
1.6 优化布局
1.7 优化参数
1.8 优化成本
1.9 优化充电
1.10 优化调度
1.11 优化电价
1.12 优化发车
1.13 优化分配
1.14 优化覆盖
1.15 优化控制
1.16 优化库存
1.17 优化路由
1.18 优化设计
1.19 优化位置
1.20 优化吸波
1.21 优化选址
1.22 优化运行
1.23 优化指派
1.24 优化组合
1.25 车间调度
1.26 生产调度
1.27 经济调度
1.28 装配线调度
1.29 水库调度
1.30 货位优化
1.31 公交排班优化
1.32 集装箱船配载优化
1.33 水泵组合优化
1.34 医疗资源分配优化
1.35 可视域基站和无人机选址优化
2 机器学习和深度学习分类与预测
2.1 机器学习和深度学习分类
2.1.1 BiLSTM双向长短时记忆神经网络分类
2.1.2 BP神经网络分类
2.1.3 CNN卷积神经网络分类
2.1.4 DBN深度置信网络分类
2.1.5 DELM深度学习极限学习机分类
2.1.6 ELMAN递归神经网络分类
2.1.7 ELM极限学习机分类
2.1.8 GRNN广义回归神经网络分类
2.1.9 GRU门控循环单元分类
2.1.10 KELM混合核极限学习机分类
2.1.11 KNN分类
2.1.12 LSSVM最小二乘法支持向量机分类
2.1.13 LSTM长短时记忆网络分类
2.1.14 MLP全连接神经网络分类
2.1.15 PNN概率神经网络分类
2.1.16 RELM鲁棒极限学习机分类
2.1.17 RF随机森林分类
2.1.18 SCN随机配置网络模型分类
2.1.19 SVM支持向量机分类
2.1.20 XGBOOST分类
2.2 机器学习和深度学习预测
2.2.1 ANFIS自适应模糊神经网络预测
2.2.2 ANN人工神经网络预测
2.2.3 ARMA自回归滑动平均模型预测
2.2.4 BF粒子滤波预测
2.2.5 BiLSTM双向长短时记忆神经网络预测
2.2.6 BLS宽度学习神经网络预测
2.2.7 BP神经网络预测
2.2.8 CNN卷积神经网络预测
2.2.9 DBN深度置信网络预测
2.2.10 DELM深度学习极限学习机预测
2.2.11 DKELM回归预测
2.2.12 ELMAN递归神经网络预测
2.2.13 ELM极限学习机预测
2.2.14 ESN回声状态网络预测
2.2.15 FNN前馈神经网络预测
2.2.16 GMDN预测
2.2.17 GMM高斯混合模型预测
2.2.18 GRNN广义回归神经网络预测
2.2.19 GRU门控循环单元预测
2.2.20 KELM混合核极限学习机预测
2.2.21 LMS最小均方算法预测
2.2.22 LSSVM最小二乘法支持向量机预测
2.2.23 LSTM长短时记忆网络预测
2.2.24 RBF径向基函数神经网络预测
2.2.25 RELM鲁棒极限学习机预测
2.2.26 RF随机森林预测
2.2.27 RNN循环神经网络预测
2.2.28 RVM相关向量机预测
2.2.29 SVM支持向量机预测
2.2.30 TCN时间卷积神经网络预测
2.2.31 XGBoost回归预测
2.2.32 模糊预测
2.2.33 奇异谱分析方法SSA时间序列预测
2.3 机器学习和深度学习实际应用预测
CPI指数预测、PM2.5浓度预测、SOC预测、财务预警预测、产量预测、车位预测、虫情预测、带钢厚度预测、电池健康状态预测、电力负荷预测、房价预测、腐蚀率预测、故障诊断预测、光伏功率预测、轨迹预测、航空发动机寿命预测、汇率预测、混凝土强度预测、加热炉炉温预测、价格预测、交通流预测、居民消费指数预测、空气质量预测、粮食温度预测、气温预测、清水值预测、失业率预测、用电量预测、运输量预测、制造业采购经理指数预测
3 图像处理方面
3.1 图像边缘检测
3.2 图像处理
3.3 图像分割
3.4 图像分类
3.5 图像跟踪
3.6 图像加密解密
3.7 图像检索
3.8 图像配准
3.9 图像拼接
3.10 图像评价
3.11 图像去噪
3.12 图像融合
3.13 图像识别
3.13.1 表盘识别
3.13.2 车道线识别
3.13.3 车辆计数
3.13.4 车辆识别
3.13.5 车牌识别
3.13.6 车位识别
3.13.7 尺寸检测
3.13.8 答题卡识别
3.13.9 电器识别
3.13.10 跌倒检测
3.13.11 动物识别
3.13.12 二维码识别
3.13.13 发票识别
3.13.14 服装识别
3.13.15 汉字识别
3.13.16 红绿灯识别
3.13.17 虹膜识别
3.13.18 火灾检测
3.13.19 疾病分类
3.13.20 交通标志识别
3.13.21 卡号识别
3.13.22 口罩识别
3.13.23 裂缝识别
3.13.24 目标跟踪
3.13.25 疲劳检测
3.13.26 旗帜识别
3.13.27 青草识别
3.13.28 人脸识别
3.13.29 人民币识别
3.13.30 身份证识别
3.13.31 手势识别
3.13.32 数字字母识别
3.13.33 手掌识别
3.13.34 树叶识别
3.13.35 水果识别
3.13.36 条形码识别
3.13.37 温度检测
3.13.38 瑕疵检测
3.13.39 芯片检测
3.13.40 行为识别
3.13.41 验证码识别
3.13.42 药材识别
3.13.43 硬币识别
3.13.44 邮政编码识别
3.13.45 纸牌识别
3.13.46 指纹识别
3.14 图像修复
3.15 图像压缩
3.16 图像隐写
3.17 图像增强
3.18 图像重建
4 路径规划方面
4.1 旅行商问题(TSP)
4.1.1 单旅行商问题(TSP)
4.1.2 多旅行商问题(MTSP)
4.2 车辆路径问题(VRP)
4.2.1 车辆路径问题(VRP)
4.2.2 带容量的车辆路径问题(CVRP)
4.2.3 带容量+时间窗+距离车辆路径问题(DCTWVRP)
4.2.4 带容量+距离车辆路径问题(DCVRP)
4.2.5 带距离的车辆路径问题(DVRP)
4.2.6 带充电站+时间窗车辆路径问题(ETWVRP)
4.2.3 带多种容量的车辆路径问题(MCVRP)
4.2.4 带距离的多车辆路径问题(MDVRP)
4.2.5 同时取送货的车辆路径问题(SDVRP)
4.2.6 带时间窗+容量的车辆路径问题(TWCVRP)
4.2.6 带时间窗的车辆路径问题(TWVRP)
4.3 多式联运运输问题
4.4 机器人路径规划
4.4.1 避障路径规划
4.4.2 迷宫路径规划
4.4.3 栅格地图路径规划
4.5 配送路径规划
4.5.1 冷链配送路径规划
4.5.2 外卖配送路径规划
4.5.3 口罩配送路径规划
4.5.4 药品配送路径规划
4.5.5 含充电站配送路径规划
4.5.6 连锁超市配送路径规划
4.5.7 车辆协同无人机配送路径规划
4.6 无人机路径规划
4.6.1 飞行器仿真
4.6.2 无人机飞行作业
4.6.3 无人机轨迹跟踪
4.6.4 无人机集群仿真
4.6.5 无人机三维路径规划
4.6.6 无人机编队
4.6.7 无人机协同任务
4.6.8 无人机任务分配
5 语音处理
5.1 语音情感识别
5.2 声源定位
5.3 特征提取
5.4 语音编码
5.5 语音处理
5.6 语音分离
5.7 语音分析
5.8 语音合成
5.9 语音加密
5.10 语音去噪
5.11 语音识别
5.12 语音压缩
5.13 语音隐藏
6 元胞自动机方面
6.1 元胞自动机病毒仿真
6.2 元胞自动机城市规划
6.3 元胞自动机交通流
6.4 元胞自动机气体
6.5 元胞自动机人员疏散
6.6 元胞自动机森林火灾
6.7 元胞自动机生命游戏
7 信号处理方面
7.1 故障信号诊断分析
7.1.1 齿轮损伤识别
7.1.2 异步电机转子断条故障诊断
7.1.3 滚动体内外圈故障诊断分析
7.1.4 电机故障诊断分析
7.1.5 轴承故障诊断分析
7.1.6 齿轮箱故障诊断分析
7.1.7 三相逆变器故障诊断分析
7.1.8 柴油机故障诊断
7.2 雷达通信
7.2.1 FMCW仿真
7.2.2 GPS抗干扰
7.2.3 雷达LFM
7.2.4 雷达MIMO
7.2.5 雷达测角
7.2.6 雷达成像
7.2.7 雷达定位
7.2.8 雷达回波
7.2.9 雷达检测
7.2.10 雷达数字信号处理
7.2.11 雷达通信
7.2.12 雷达相控阵
7.2.13 雷达信号分析
7.2.14 雷达预警
7.2.15 雷达脉冲压缩
7.2.16 天线方向图
7.2.17 雷达杂波仿真
7.3 生物电信号
7.3.1 肌电信号EMG
7.3.2 脑电信号EEG
7.3.3 心电信号ECG
7.3.4 心脏仿真
7.4 通信系统
7.4.1 DOA估计
7.4.2 LEACH协议
7.4.3 编码译码
7.4.4 变分模态分解
7.4.5 超宽带仿真
7.4.6 多径衰落仿真
7.4.7 蜂窝网络
7.4.8 管道泄漏
7.4.9 经验模态分解
7.4.10 滤波器设计
7.4.11 模拟信号传输
7.4.12 模拟信号调制
7.4.13 数字基带信号
7.4.14 数字信道
7.4.15 数字信号处理
7.4.16 数字信号传输
7.4.17 数字信号去噪
7.4.18 水声通信
7.4.19 通信仿真
7.4.20 无线传输
7.4.21 误码率仿真
7.4.22 现代通信
7.4.23 信道估计
7.4.24 信号检测
7.4.25 信号融合
7.4.26 信号识别
7.4.27 压缩感知
7.4.28 噪声仿真
7.4.29 噪声干扰
7.5 无人机通信
7.6 无线传感器定位及布局方面
7.6.1 WSN定位
7.6.2 高度预估
7.6.3 滤波跟踪
7.6.4 目标定位
7.6.4.1 Dv-Hop定位
7.6.4.2 RSSI定位
7.6.4.3 智能算法优化定位
7.6.5 组合导航
8 电力系统方面
微电网优化、无功优化、配电网重构、储能配置
219

被折叠的 条评论
为什么被折叠?



