✅作者简介:热爱科研的Matlab仿真开发者,擅长数据处理、建模仿真、程序设计、完整代码获取、论文复现及科研仿真。
🍎 往期回顾关注个人主页:Matlab科研工作室
🍊个人信条:格物致知,完整Matlab代码及仿真咨询内容私信。
🔥 内容介绍
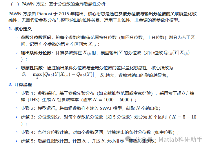
一、SWAT 模型参数特性与全局敏感性分析需求
SWAT(Soil and Water Assessment Tool)作为典型的分布式水文模型,用于模拟流域水文循环、泥沙输移及营养盐迁移,其参数体系具有高维度、强耦合、不确定性显著的特点,核心参数涵盖气象(如降雨截留系数)、土壤(如饱和导水率)、植被(如叶面积指数)、农业管理(如施肥量)等 40-60 个关键参数,且部分参数存在非线性交互作用(如土壤含水量与蒸散发的耦合关系)。
全局敏感性分析需突破 “局部扰动” 局限,量化参数在全取值范围内对模型输出(如径流深、泥沙负荷、氮磷浓度)的影响,核心需求包括:
- 识别关键参数:从高维参数中筛选对输出贡献最大的参数,减少后续校准工作量;
- 量化参数交互效应:评估参数间非线性耦合对输出的影响(如土壤饱和导水率与坡度的协同作用对产流的影响);
- 适应参数不确定性:考虑参数概率分布(如均匀分布、正态分布)下的敏感性差异,为不确定性分析提供支撑;
- 兼顾计算效率:SWAT 模型单次运行耗时较长(复杂流域需数小时),需平衡分析精度与计算成本。
二、PAWN 与 Sobol 方法的核心原理与计算流程


三、PAWN 与 Sobol 方法在 SWAT 模型中的对比分析

四、方法选择依据与应用建议



六、结论
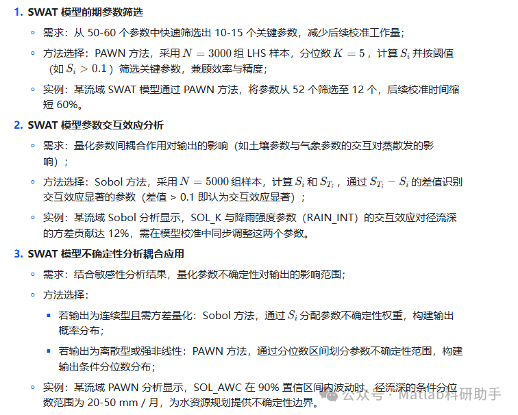
在 SWAT 高参数化模型的全局敏感性分析中,PAWN 与 Sobol 方法各有优势:PAWN 方法以低计算成本、强非线性适应性、高维度兼容性,适用于前期参数筛选、计算资源有限及强非线性场景;Sobol 方法以主效应与交互效应分离能力、方差量化优势,适用于参数交互分析、不确定性量化及弱非线性场景。实际应用中,需结合 SWAT 模型的参数维度、输出类型、计算资源及分析目标,选择合适的方法,或通过 “PAWN 筛选 + Sobol 细化” 的组合策略,实现效率与精度的平衡
⛳️ 运行结果

🔗 参考文献
[1] 覃虹桥.基于灵敏度分析的稳健可靠性优化设计模型及MATLAB实现[J].机械设计与研究, 2002, 18(1):3.DOI:10.3969/j.issn.1006-2343.2002.01.014.
[2] 孙磊肖,刘燕,张亮亮.超深盾构工作井变形影响因素的全局敏感性分析[J].科技通报, 2023, 39(8):38-42.DOI:10.13774/j.cnki.kjtb.2023.08.007.
[3] 谭晓慧,李丹,沈梦芬,等.土水特征曲线参数的概率统计及敏感性分析[J].土木建筑与环境工程, 2012, 34(6):7.DOI:10.3969/j.issn.1674-4764.2012.06.016.
📣 部分代码
🎈 部分理论引用网络文献,若有侵权联系博主删除
👇 关注我领取海量matlab电子书和数学建模资料
🏆团队擅长辅导定制多种科研领域MATLAB仿真,助力科研梦:
🌈 各类智能优化算法改进及应用
生产调度、经济调度、装配线调度、充电优化、车间调度、发车优化、水库调度、三维装箱、物流选址、货位优化、公交排班优化、充电桩布局优化、车间布局优化、集装箱船配载优化、水泵组合优化、解医疗资源分配优化、设施布局优化、可视域基站和无人机选址优化、背包问题、 风电场布局、时隙分配优化、 最佳分布式发电单元分配、多阶段管道维修、 工厂-中心-需求点三级选址问题、 应急生活物质配送中心选址、 基站选址、 道路灯柱布置、 枢纽节点部署、 输电线路台风监测装置、 集装箱调度、 机组优化、 投资优化组合、云服务器组合优化、 天线线性阵列分布优化、CVRP问题、VRPPD问题、多中心VRP问题、多层网络的VRP问题、多中心多车型的VRP问题、 动态VRP问题、双层车辆路径规划(2E-VRP)、充电车辆路径规划(EVRP)、油电混合车辆路径规划、混合流水车间问题、 订单拆分调度问题、 公交车的调度排班优化问题、航班摆渡车辆调度问题、选址路径规划问题、港口调度、港口岸桥调度、停机位分配、机场航班调度、泄漏源定位
🌈 机器学习和深度学习时序、回归、分类、聚类和降维
2.1 bp时序、回归预测和分类
2.2 ENS声神经网络时序、回归预测和分类
2.3 SVM/CNN-SVM/LSSVM/RVM支持向量机系列时序、回归预测和分类
2.4 CNN|TCN|GCN卷积神经网络系列时序、回归预测和分类
2.5 ELM/KELM/RELM/DELM极限学习机系列时序、回归预测和分类
2.6 GRU/Bi-GRU/CNN-GRU/CNN-BiGRU门控神经网络时序、回归预测和分类
2.7 ELMAN递归神经网络时序、回归\预测和分类
2.8 LSTM/BiLSTM/CNN-LSTM/CNN-BiLSTM/长短记忆神经网络系列时序、回归预测和分类
2.9 RBF径向基神经网络时序、回归预测和分类
2.10 DBN深度置信网络时序、回归预测和分类
2.11 FNN模糊神经网络时序、回归预测
2.12 RF随机森林时序、回归预测和分类
2.13 BLS宽度学习时序、回归预测和分类
2.14 PNN脉冲神经网络分类
2.15 模糊小波神经网络预测和分类
2.16 时序、回归预测和分类
2.17 时序、回归预测预测和分类
2.18 XGBOOST集成学习时序、回归预测预测和分类
2.19 Transform各类组合时序、回归预测预测和分类
方向涵盖风电预测、光伏预测、电池寿命预测、辐射源识别、交通流预测、负荷预测、股价预测、PM2.5浓度预测、电池健康状态预测、用电量预测、水体光学参数反演、NLOS信号识别、地铁停车精准预测、变压器故障诊断
🌈图像处理方面
图像识别、图像分割、图像检测、图像隐藏、图像配准、图像拼接、图像融合、图像增强、图像压缩感知
🌈 路径规划方面
旅行商问题(TSP)、车辆路径问题(VRP、MVRP、CVRP、VRPTW等)、无人机三维路径规划、无人机协同、无人机编队、机器人路径规划、栅格地图路径规划、多式联运运输问题、 充电车辆路径规划(EVRP)、 双层车辆路径规划(2E-VRP)、 油电混合车辆路径规划、 船舶航迹规划、 全路径规划规划、 仓储巡逻
🌈 无人机应用方面
无人机路径规划、无人机控制、无人机编队、无人机协同、无人机任务分配、无人机安全通信轨迹在线优化、车辆协同无人机路径规划
🌈 通信方面
传感器部署优化、通信协议优化、路由优化、目标定位优化、Dv-Hop定位优化、Leach协议优化、WSN覆盖优化、组播优化、RSSI定位优化、水声通信、通信上传下载分配
🌈 信号处理方面
信号识别、信号加密、信号去噪、信号增强、雷达信号处理、信号水印嵌入提取、肌电信号、脑电信号、信号配时优化、心电信号、DOA估计、编码译码、变分模态分解、管道泄漏、滤波器、数字信号处理+传输+分析+去噪、数字信号调制、误码率、信号估计、DTMF、信号检测
🌈电力系统方面
微电网优化、无功优化、配电网重构、储能配置、有序充电、MPPT优化、家庭用电
🌈 元胞自动机方面
交通流 人群疏散 病毒扩散 晶体生长 金属腐蚀
🌈 雷达方面
卡尔曼滤波跟踪、航迹关联、航迹融合、SOC估计、阵列优化、NLOS识别
🌈 车间调度
零等待流水车间调度问题NWFSP 、 置换流水车间调度问题PFSP、 混合流水车间调度问题HFSP 、零空闲流水车间调度问题NIFSP、分布式置换流水车间调度问题 DPFSP、阻塞流水车间调度问题BFSP
👇

被折叠的 条评论
为什么被折叠?



