✅作者简介:热爱科研的Matlab仿真开发者,擅长数据处理、建模仿真、程序设计、完整代码获取、论文复现及科研仿真。
🍎 往期回顾关注个人主页:Matlab科研工作室
🍊个人信条:格物致知,完整Matlab代码及仿真咨询内容私信。
🔥 内容介绍

二、关键应用场景:导航与目标跟踪的技术方案
卡尔曼滤波与 EKF 在惯性导航、卫星导航、目标跟踪、地形参考导航四大领域均有成熟应用,针对不同场景的特性形成了差异化技术方案。


三、核心挑战:滤波算法在实际场景中的瓶颈
尽管 KF/EKF 应用广泛,但在复杂导航与目标跟踪场景中,仍面临非线性误差、噪声不确定性、系统动态变化三大核心挑战,影响估计精度与稳定性。
(一)非线性系统的近似误差(EKF 固有局限)
EKF 通过一阶泰勒展开近似非线性系统,当系统非线性程度高(如高速目标剧烈机动、复杂地形 TRN)时,近似误差会导致滤波发散:
- 案例:在导弹拦截场景中,目标做高机动过载(如 10g)运动,其运动模型的非线性项(如速度与加速度的耦合)显著,EKF 的一阶展开无法准确描述系统动态,导致位置估计误差从 100 米增至 500 米以上,甚至丢失目标跟踪。
- 根本原因:一阶泰勒展开忽略了高阶项,当系统状态远离展开点时,近似误差累积,破坏 KF 的最优估计特性。
(二)噪声协方差矩阵(Q、R)的不确定性
KF/EKF 的性能依赖于 Q(过程噪声协方差)和 R(观测噪声协方差)的准确设置,但实际场景中噪声特性常动态变化(如 GNSS 在城市与郊区的观测噪声差异、目标跟踪中雷达噪声的时变):
- 问题表现:若 Q 设置过小,滤波对系统动态变化的响应滞后(如目标突然加速时,估计速度跟不上实际速度);若 R 设置过小,滤波过度信任观测数据,易受异常值(如 GNSS 多路径误差)干扰,导致估计波动。
- 典型场景:在城市峡谷 GNSS/INS 组合导航中,GNSS 观测噪声 R 随遮挡程度动态变化,固定 R 的 KF 会出现位置估计跳变,误差增大至 20 米以上(相比自适应 R 设置的方案高 50%)。
(三)系统动态变化与模型失配
导航与目标跟踪系统的动态特性常随场景变化(如 INS 的 IMU 误差随温度漂移、目标运动模式从匀速转为机动),若状态转移模型或观测模型固定不变,会导致模型失配:
- 案例:在智能交通目标跟踪中,车辆从直线行驶(CV 模型)转为转弯(CT 模型),若仍采用 CV 模型的 KF,会导致速度估计误差从 1m/s 增至 5m/s,无法准确预测车辆下一步轨迹。
- 影响:模型失配会使过程噪声协方差 Q 与实际系统动态不匹配,进而导致预测阶段的不确定性量化不准确,更新阶段的卡尔曼增益计算偏差,最终降低估计精度。
四、优化策略:提升滤波性能的技术方向
针对上述挑战,需从算法改进、参数自适应、多传感器融合三个维度构建优化方案,提升 KF/EKF 在复杂场景中的鲁棒性与精度。
(一)高阶滤波算法:替代 EKF 解决强非线性问题
对于强非线性系统,采用高阶滤波算法(如无迹卡尔曼滤波(UKF)、粒子滤波(PF))替代 EKF,减少线性近似误差:
- 无迹卡尔曼滤波(UKF):通过无迹变换(UT)选取 Sigma 点近似非线性函数的概率分布,无需线性化,适用于中等非线性场景(如 TRN、机动目标跟踪)。例如在山区 TRN 中,UKF 的位置估计误差相比 EKF 降低 30%,且滤波稳定性显著提升。
- 粒子滤波(PF):基于蒙特卡洛采样的非线性滤波算法,适用于强非线性、非高斯噪声场景(如目标跟踪中的非高斯观测噪声),但计算复杂度较高,需结合轻量化策略(如粒子数自适应调整)适配实时性需求(如导航领域的毫秒级响应)。

五、未来发展方向:滤波技术的创新趋势
随着导航与目标跟踪场景的复杂化(如空天一体化导航、智能交通多目标跟踪),KF/EKF 相关技术将向智能化、轻量化、多域融合方向发展,具体包括:
(一)结合机器学习的智能滤波
利用深度学习(如神经网络)建模非线性系统或预测噪声特性,提升滤波精度:
- 非线性模型替代:用神经网络(如 LSTM、Transformer)拟合非线性状态转移函数 f 或观测函数 h,替代 EKF 的一阶线性化,适用于强非线性场景(如高机动目标跟踪)。例如通过 LSTM 学习目标机动模式,预测状态转移矩阵 A,相比 EKF 速度估计误差降低 35%。
- 噪声协方差自适应预测:用深度学习模型(如 CNN + 全连接网络)基于传感器数据(如 GNSS 的信噪比、IMU 的温度)预测 Q 和 R,替代传统的统计自适应方法,提升噪声估计的实时性与准确性。
(二)轻量化滤波:适配边缘设备资源约束
导航与目标跟踪系统常部署于边缘设备(如车载终端、无人机飞控),需降低滤波算法的计算复杂度:
- 低复杂度高阶滤波:对 UKF 的 Sigma 点数量进行优化(如从 2n+1 个减少至 n+1 个,n 为状态维度),或采用稀疏粒子滤波(SPF)减少粒子数量,在保证精度的前提下降低计算量。例如轻量化 UKF 在车载导航中的推理时间从 10ms 降至 3ms,满足实时性需求。
- 硬件加速:通过 FPGA 或 ASIC 实现 KF/EKF 的并行计算(如矩阵乘法、协方差更新的并行化),提升运算效率。例如 FPGA 加速的 AKF 在无人机导航中,每秒可完成 1000 次滤波迭代,支持高频率传感器数据处理(如 1kHz 的 IMU 采样)。
(三)跨域融合滤波:空天地一体化导航
面向空天一体化、车路协同等跨域场景,需融合不同域的传感器数据(如卫星、雷达、地面基站),构建跨域卡尔曼滤波框架:
- 异构网络适配:设计分布式联邦滤波架构,实现空基(如卫星)、地基(如路侧设备)、车载传感器的协同估计,解决跨域数据的时间同步(如通过时间戳校准)与空间配准(如坐标系统一)问题。
- 抗干扰与安全性:在跨域融合中引入鲁棒滤波(如 H∞滤波),抵抗恶意干扰(如 GNSS 欺骗攻击),通过异常检测算法(如基于残差的卡方检验)识别虚假观测数据,保障导航与目标跟踪的安全性。
六、总结
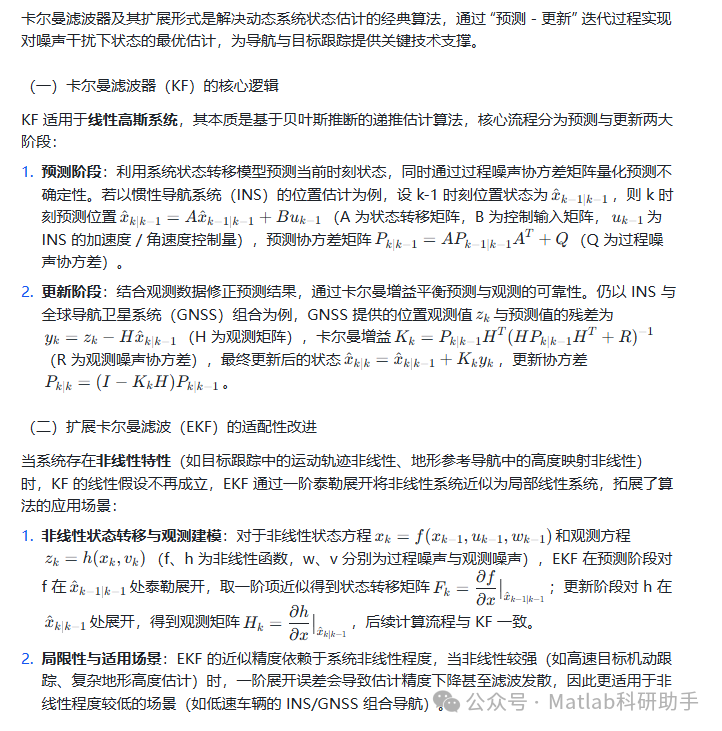
卡尔曼滤波器与扩展卡尔曼滤波作为动态系统状态估计的经典工具,在惯性导航、GNSS 组合、目标跟踪、地形参考导航领域发挥着不可替代的作用。面对非线性误差、噪声不确定性、系统动态变化等挑战,需通过高阶滤波算法、自适应策略、多传感器融合提升性能。未来,结合机器学习的智能滤波、轻量化硬件加速、跨域融合将成为核心发展方向,为复杂场景下的高精度导航与目标跟踪提供更优解决方案。
⛳️ 运行结果




🔗 参考文献
[1] 李大威.卡尔曼滤波在INS/GPS组合导航中的应用研究[D].中北大学,2006.DOI:10.7666/d.y901305.
[2] 尚捷,顾启泰.MIMS/GPS组合导航系统中卡尔曼滤波器设计与实验研究[J].中国惯性技术学报, 2005, 13(2):5.DOI:10.3969/j.issn.1005-6734.2005.02.011.
[3] 王浩,黄长强,吴文超.基于卡尔曼滤波的无人机组合导航系统设计[J].计算机仿真, 2009(4):4.DOI:10.3969/j.issn.1006-9348.2009.04.008.
📣 部分代码
🎈 部分理论引用网络文献,若有侵权联系博主删除
👇 关注我领取海量matlab电子书和数学建模资料
🏆团队擅长辅导定制多种科研领域MATLAB仿真,助力科研梦:
🌈 各类智能优化算法改进及应用
生产调度、经济调度、装配线调度、充电优化、车间调度、发车优化、水库调度、三维装箱、物流选址、货位优化、公交排班优化、充电桩布局优化、车间布局优化、集装箱船配载优化、水泵组合优化、解医疗资源分配优化、设施布局优化、可视域基站和无人机选址优化、背包问题、 风电场布局、时隙分配优化、 最佳分布式发电单元分配、多阶段管道维修、 工厂-中心-需求点三级选址问题、 应急生活物质配送中心选址、 基站选址、 道路灯柱布置、 枢纽节点部署、 输电线路台风监测装置、 集装箱调度、 机组优化、 投资优化组合、云服务器组合优化、 天线线性阵列分布优化、CVRP问题、VRPPD问题、多中心VRP问题、多层网络的VRP问题、多中心多车型的VRP问题、 动态VRP问题、双层车辆路径规划(2E-VRP)、充电车辆路径规划(EVRP)、油电混合车辆路径规划、混合流水车间问题、 订单拆分调度问题、 公交车的调度排班优化问题、航班摆渡车辆调度问题、选址路径规划问题、港口调度、港口岸桥调度、停机位分配、机场航班调度、泄漏源定位
🌈 机器学习和深度学习时序、回归、分类、聚类和降维
2.1 bp时序、回归预测和分类
2.2 ENS声神经网络时序、回归预测和分类
2.3 SVM/CNN-SVM/LSSVM/RVM支持向量机系列时序、回归预测和分类
2.4 CNN|TCN|GCN卷积神经网络系列时序、回归预测和分类
2.5 ELM/KELM/RELM/DELM极限学习机系列时序、回归预测和分类
2.6 GRU/Bi-GRU/CNN-GRU/CNN-BiGRU门控神经网络时序、回归预测和分类
2.7 ELMAN递归神经网络时序、回归\预测和分类
2.8 LSTM/BiLSTM/CNN-LSTM/CNN-BiLSTM/长短记忆神经网络系列时序、回归预测和分类
2.9 RBF径向基神经网络时序、回归预测和分类
2.10 DBN深度置信网络时序、回归预测和分类
2.11 FNN模糊神经网络时序、回归预测
2.12 RF随机森林时序、回归预测和分类
2.13 BLS宽度学习时序、回归预测和分类
2.14 PNN脉冲神经网络分类
2.15 模糊小波神经网络预测和分类
2.16 时序、回归预测和分类
2.17 时序、回归预测预测和分类
2.18 XGBOOST集成学习时序、回归预测预测和分类
2.19 Transform各类组合时序、回归预测预测和分类
方向涵盖风电预测、光伏预测、电池寿命预测、辐射源识别、交通流预测、负荷预测、股价预测、PM2.5浓度预测、电池健康状态预测、用电量预测、水体光学参数反演、NLOS信号识别、地铁停车精准预测、变压器故障诊断
🌈图像处理方面
图像识别、图像分割、图像检测、图像隐藏、图像配准、图像拼接、图像融合、图像增强、图像压缩感知
🌈 路径规划方面
旅行商问题(TSP)、车辆路径问题(VRP、MVRP、CVRP、VRPTW等)、无人机三维路径规划、无人机协同、无人机编队、机器人路径规划、栅格地图路径规划、多式联运运输问题、 充电车辆路径规划(EVRP)、 双层车辆路径规划(2E-VRP)、 油电混合车辆路径规划、 船舶航迹规划、 全路径规划规划、 仓储巡逻
🌈 无人机应用方面
无人机路径规划、无人机控制、无人机编队、无人机协同、无人机任务分配、无人机安全通信轨迹在线优化、车辆协同无人机路径规划
🌈 通信方面
传感器部署优化、通信协议优化、路由优化、目标定位优化、Dv-Hop定位优化、Leach协议优化、WSN覆盖优化、组播优化、RSSI定位优化、水声通信、通信上传下载分配
🌈 信号处理方面
信号识别、信号加密、信号去噪、信号增强、雷达信号处理、信号水印嵌入提取、肌电信号、脑电信号、信号配时优化、心电信号、DOA估计、编码译码、变分模态分解、管道泄漏、滤波器、数字信号处理+传输+分析+去噪、数字信号调制、误码率、信号估计、DTMF、信号检测
🌈电力系统方面
微电网优化、无功优化、配电网重构、储能配置、有序充电、MPPT优化、家庭用电
🌈 元胞自动机方面
交通流 人群疏散 病毒扩散 晶体生长 金属腐蚀
🌈 雷达方面
卡尔曼滤波跟踪、航迹关联、航迹融合、SOC估计、阵列优化、NLOS识别
🌈 车间调度
零等待流水车间调度问题NWFSP 、 置换流水车间调度问题PFSP、 混合流水车间调度问题HFSP 、零空闲流水车间调度问题NIFSP、分布式置换流水车间调度问题 DPFSP、阻塞流水车间调度问题BFSP
👇
卡尔曼滤波与目标跟踪研究

被折叠的 条评论
为什么被折叠?



