注:本文为学习笔记,描述与截图多来自课件和百科,学习网站为:https://www.coursera.org/learn/machine-learning/supplement/fDCQp/classification
1.过度拟合
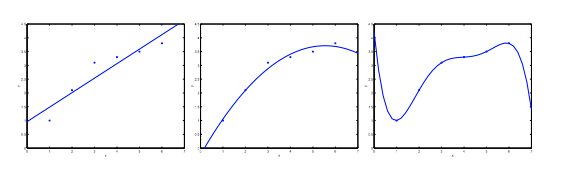
我们的预测模型可能会出现如下三种情况:

第一种情况:如第一个图形所示,预测模型为直线,即,但该直线并没有很好的覆盖数据
第二种情况:如第二个图形所示,添加了一个特征变量x2,这时 , 可以看到这时数据有了较好的拟合度。
第三种情况:如第三个图形所示,添加了多个特征变量,一共有5阶多项式,

本文是机器学习的学习笔记,探讨了过度拟合现象,介绍了代价模型和正则化方法,包括正则化线性回归和逻辑回归。通过调整代价函数和应用正则化,可以有效避免模型的过度拟合问题,提高预测能力。
最低0.47元/天 解锁文章
1186

被折叠的 条评论
为什么被折叠?



