程序计数器实验
实验环境
实验目的
- 连接程序计数器、地址寄存器、存储器与指令寄存器,理解程序计数器的作用。
- 掌握使用微命令通过程序计数器从存储器中读取指令和数据的方法。
实验要求
- 做好实验预习,实验之前填写好表 7-4 至表 7-7 ,读懂实验电路图,熟悉实验元器件的功能特性和使用方法
- 按照实验内容与步骤的要求进行实验,对预习时填写好的微命令进行验证与调试,遇到问题请冷静、独立思考,认真仔细地完成实验。
- 写出实验报告。
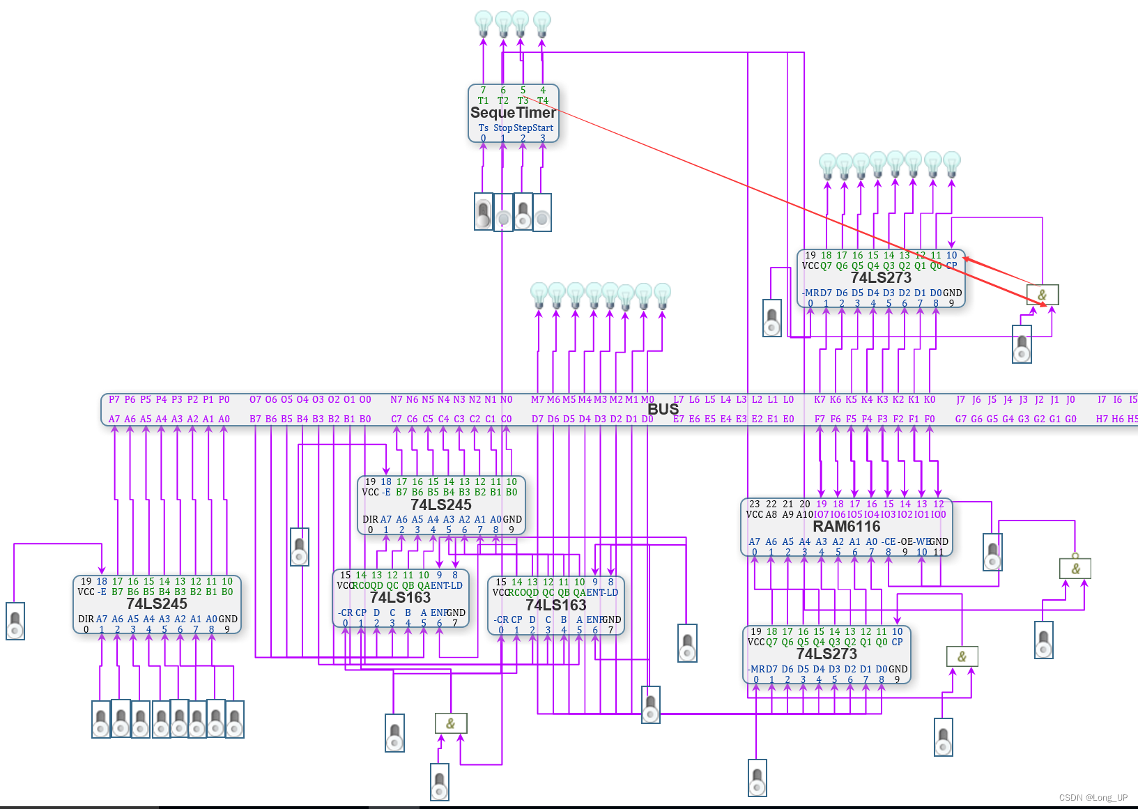
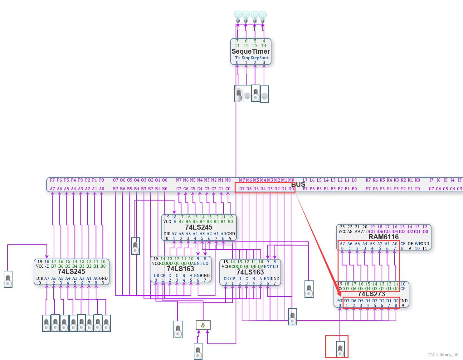
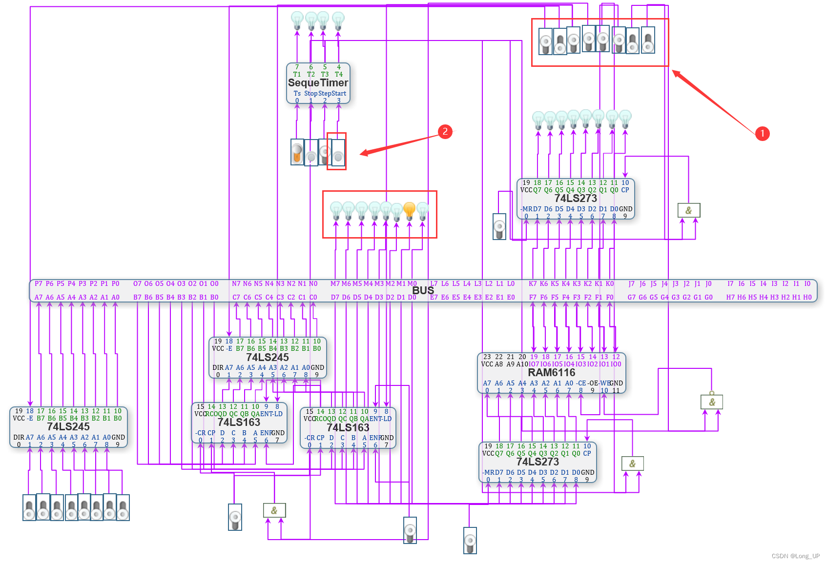
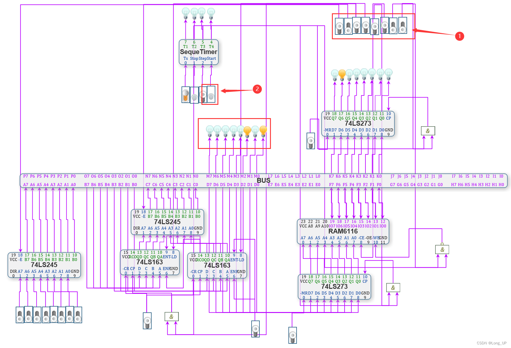
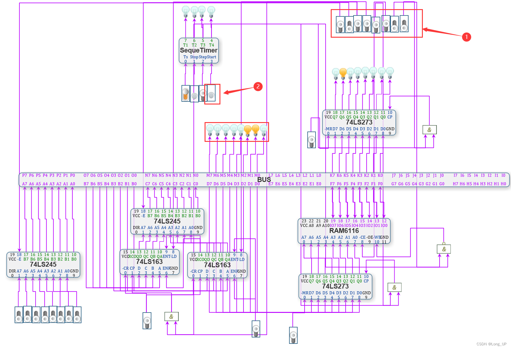
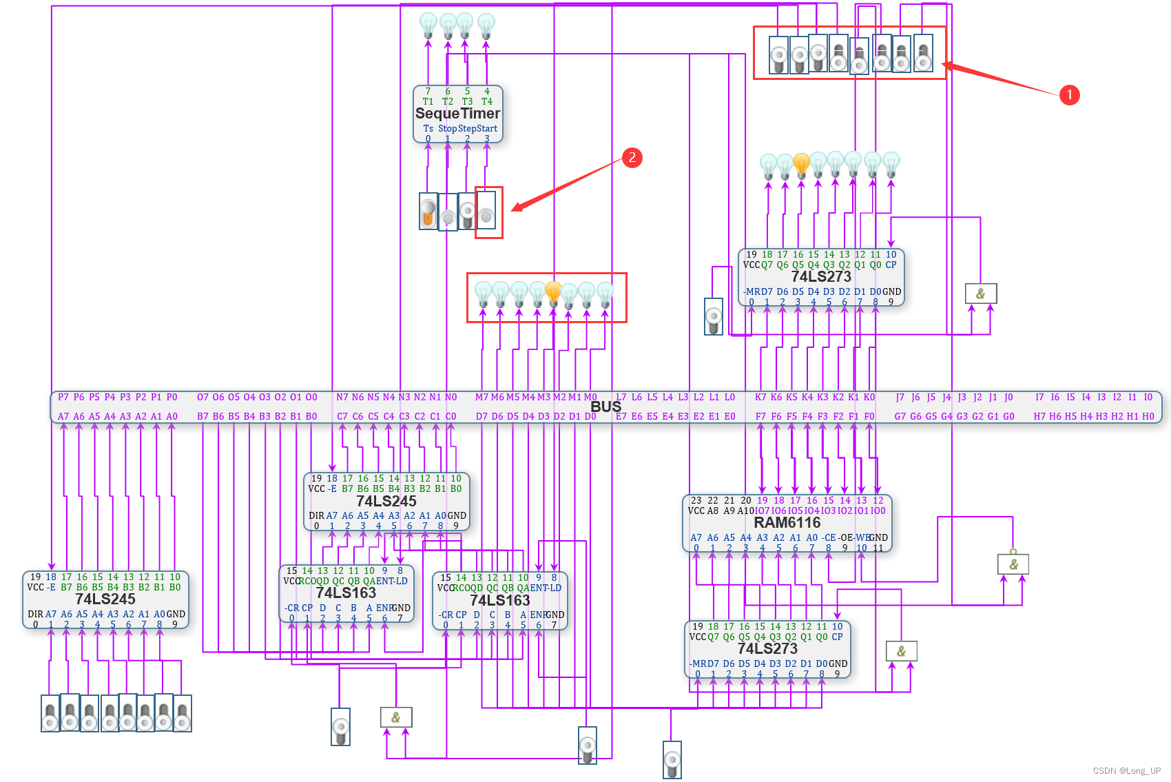
实验电路
本实验使用的主要元器件有:8 位数据锁存器 74Ls273 , 4 位二进。11 计数器 74LS163 、三态输出的总线收发器74LS245,2Kx8 静态随机存储器 6116,时序发生器,与非门、与门、指示灯等.芯片详细说明请见附录。
图 7.1 为本实验数据通路总框图,其中程序计数器 PC 由 2 片 74LS163 级联构成, IR 和 AR 均为一片 74LS273 , RAM为一片 6116 芯片,△ 表示三态门 74LS245 , 时序发生器为虚拟实验系统提供的虚拟组件。
实验电路中涉及的主要控制信号如下:
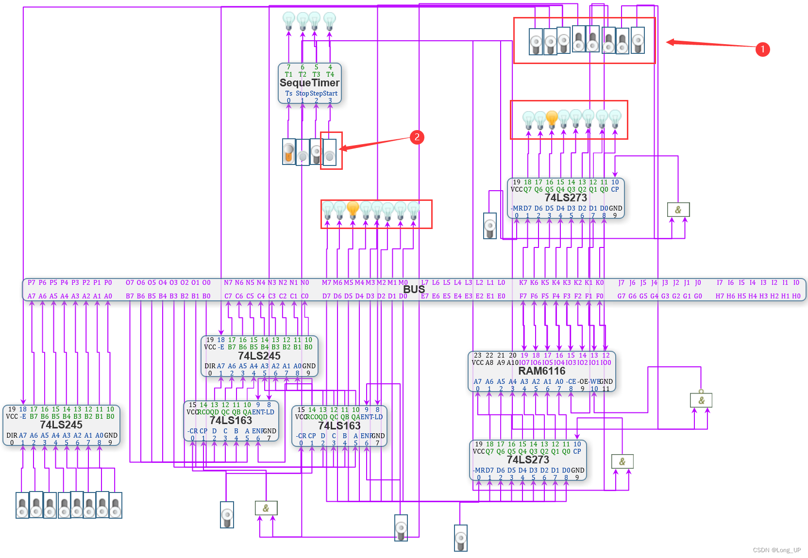
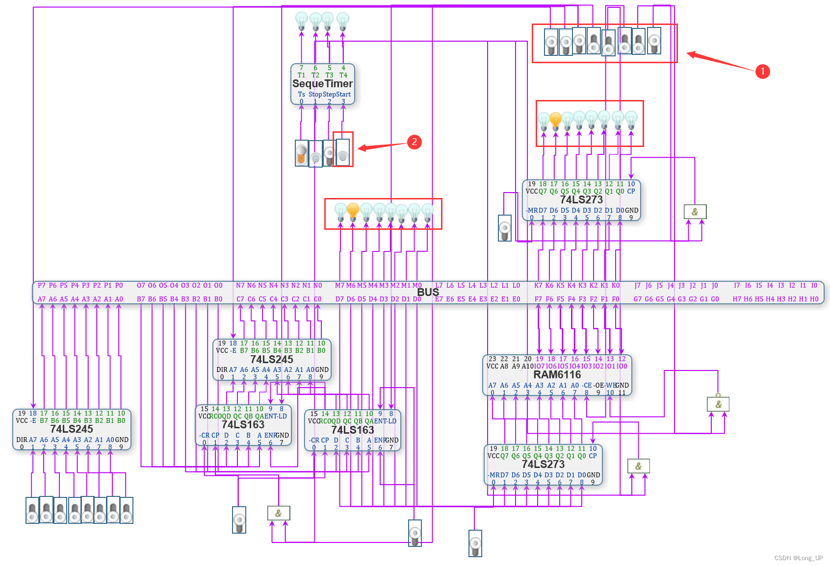
- LDIR:IR 的加载信号,与 T3 脉冲配合将总线上的数据打入 IR 中 。LDIR 和 T3 通过与门进行与运算之后连接到 74LS273 芯片的 CP 引脚,当 LDIR=l 时在 T3 的上升沿将指令锁存到 IR 并发送给数据显示灯。
- MR :芯片 74LS273 的清零信号,低电平有效。本实验恒置为 1 。
- CE :6116片 选信号。为 0 时 6116 正常工作。
- OE :存储器读信号. CE = 0, OE = 0 时为读操作,实验中将其接地,恒置为 0 。
- WE:存储器写信号,与 T3 脉冲配合实现存储器写操作。WE 和 T3 通过与非门进行与非运算之后连接到 6116 芯片的 WE 引脚, WE 引脚低电平有效。在 CE = 0 , OE = 0 的条件下,当 WE = 1 且 T3 = 1 时进行写操作,否则进行读操作。
- LDAR:AR 的地址加载信号,与 T3 脉冲配合将总线上的地址打入 AR 中。LDAR 和 T3 通过与门进行与运算之后连接到 74LS273 芯片的 CP 引脚,当 LDAR = 1 时在 T3 的上升沿将地址锁存到 AR 。
- SW-BUS :开关输出三态门使能信号,为 0 时将 SW7~SW0 数据发送到总线。
- PC-BUS:PC 输出三态门使能信号,为 0 时将 PC 的值输出到总线。
- RC:PC 的清零信号,为 0 时 PC 为清零模式,本实验恒置为 1 。
- LOAD :PC 的置数信号,为 0 时 PC 工作在置数模式,可在此模式下为 PC 设置初始值。
- ENT和ENP: PC的使能信号,当 LOAD= 1且 ENT = 1 、ENP = 1 时,PC 工作在计数模式。本实验将这两个信号恒置为 1(用于芯片级联的 ENT、ENP 引脚除外)。
- LDPC: PC 的加载信号,与 T4 通过与门进行与运算之后连接到 74LS163 芯片的 CP 引脚,当 LDPC = 1 时,在 T4 的上升沿执行清零、置数或者计数操作。

实验原理
实验电路如图 7.1 所示,程

本文详述了一次程序计数器实验,旨在理解其作用及从存储器读取指令的方法。实验中使用了74LS163、74LS273等元件构建程序计数器,通过预设微命令读取存储在6116RAM中的指令。实验步骤包括设置初始地址、读取指令、执行跳转等操作,强调了程序计数器在顺序执行和跳转指令中的关键角色。
最低0.47元/天 解锁文章
2217

被折叠的 条评论
为什么被折叠?



