PS:写在前端,好久没有用优快云了,现在公司入职,重新拾起社区文化,发扬总结和共享精神。
这个小点源于一位做深度学习的朋友,输出深度学习代表性函数的函数图像,由此找我帮忙找到解决方案。
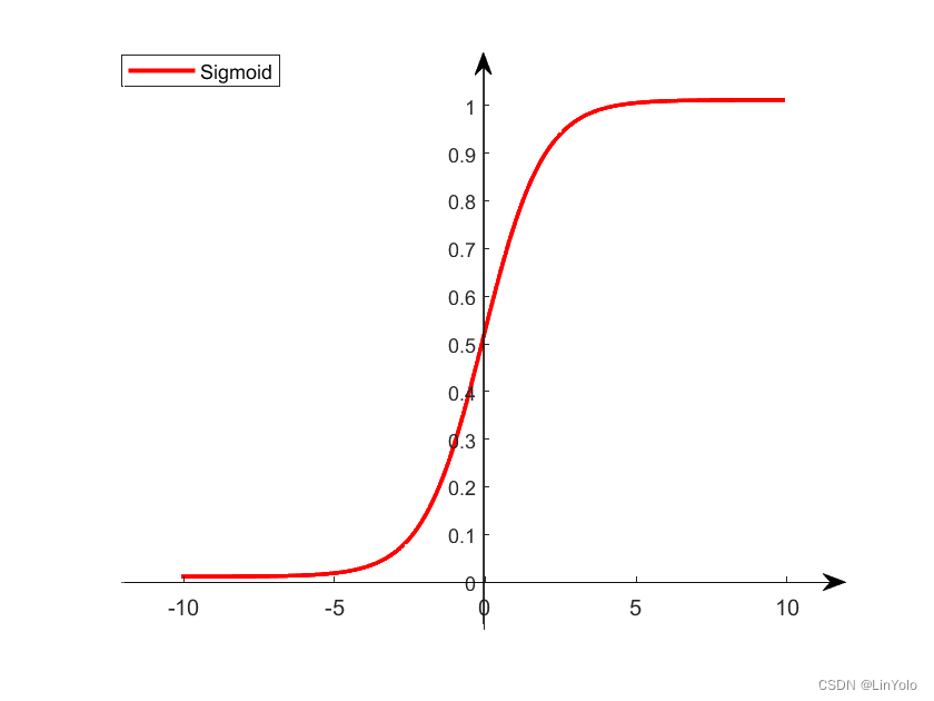
首先,给出目标图像。

在这里,MATLAB一般是输出的结果为框线结果显示,需要的是完整的平面直角坐标系,就如同中所示。
First,写一个画图函数 shift_axis_to_origin这个画图函数就是主要实现函数。
function fig_handle = shift_axis_to_origin( axes_handle )
% function: 本函数目的是把 matlab 做的图坐标轴移到图形的原点
% input:
% axes_handle: 原坐标轴句柄
% output:
% fig_handle: 把坐标轴移动到原点的图像句柄
figure('Name','shift_axis_to_origin','NumberTitle','off') % 创建一个新的窗口
fig_handle = copyobj( axes_handle , gcf ); % 拷贝图形到一个新的图像句柄
xL=xlim ; % 获取x轴取值范围的最小、做大值:xL = [xlim_min,xlim_max]
yL=ylim ; % 获取y轴取值范围的最小、做大值: yL = [ylim_min,ylim_max]
xt=get(gca,'xtick') ; % 获取x轴的刻度
yt=get(gca,'ytick') ; % 获取y轴的刻度
set(gca,'XTick',[],'XColor','w') ; % 把底部的x轴坐标的刻度去掉并把底边设置为白色
set(gca,'YTick',[],'YColor','w') ; % 把左边的y轴坐标的刻度去掉并把底边设置为白色
% 把 x 和 y 坐标轴的两个方向各延长 10% (为了视觉上好看)
extend_x = ( xL(2)-xL(1) ) * 0.1 ;
extend_y = ( yL(2)-yL(1) ) * 0.1 ;
xxL = xL + [ -extend_x extend_x] ;
yyL = yL + [ -extend_y extend_y] ;
%重新设定坐标轴的取值范围
set(gca,'xlim', xxL) ;
set(gca,'ylim', yyL) ;
pos = get(gca,'Position') ; % 获取当前坐标轴的原点坐标和长宽:pos = [bottom,left,width,height]
box off; % 上边和右边的边框去掉
% 计算原坐标轴到原点在x,y方向上的偏移量
x_shift = abs( yyL(1)/(yyL(2)-yyL(1)) ) ;
y_shift = abs( xxL(1)/(xxL(2)-xxL(1)) ) ;
temp_1 = axes( 'Position', pos + [ 0 , pos(4) * x_shift , 0 , - pos(4)* x_shift*0.99999 ] ) ; % 把原底部的x轴移动到x=0的位置上
xlim(xxL) ; % 复制x轴的取值范围
box off ;
set(temp_1,'XTick',xt,'Color','None','YTick',[]) ; %把背景设为透明,并显示x轴刻度
set(temp_1,'YColor','w') ; %把y轴去掉
temp_2 = axes( 'Position', pos + [ pos(3) * y_shift , 0 , -pos(3)* y_shift*0.99999 , 0 ] ) ; % 把原左边的y轴移动到y=0的位置上
ylim(yyL) ; % 复制y轴的取值范围
box off ;
set(temp_2,'YTick',yt,'Color','None','XTick',[]) ; % 把背景设为透明,并显示y轴刻度
set(temp_2,'XColor','w') ; % 把x轴去掉
Base_pos = get(fig_handle,'Position') ; %获取当前图像的左下角坐标和长宽:Base_pos = [bottom,left,width,height]
arrow_pos_in_x_dircetion = Base_pos(2) - Base_pos(4) * yyL(1)/(yyL(2)-yyL(1)) ;
arrow_pos_in_y_dircetion = Base_pos(1) - Base_pos(3) * xxL(1)/(xxL(2)-xxL(1)) ;
annotation('arrow',[Base_pos(1) , Base_pos(1)+Base_pos(3)] , [arrow_pos_in_x_dircetion , arrow_pos_in_x_dircetion ] , 'Color','k');
annotation('arrow',[arrow_pos_in_y_dircetion , arrow_pos_in_y_dircetion ] , [Base_pos(2) , Base_pos(2)+Base_pos(4)] , 'Color','k');
end
然后,写一个主函数,在主函数中调用画图的 shift_axis_to_origin函数
close all;clear;clc;
x = -5:0.01:5;
y = x.*tanh(log10(1+exp(x)));
figure;
plot(x,y);
legend('Mish');
shift_axis_to_origin( gca );
即可。
文章介绍了一个MATLAB函数shift_axis_to_origin,用于将图形的坐标轴移动到原点,以得到无边框的完整平面直角坐标系。该函数通过获取和调整坐标轴属性,以及添加箭头来指示轴方向。示例展示了如何在主函数中调用此画图函数,以展示一个经过处理的Mish函数图像。
24万+





