双脉冲是分析功率开关器件动态特性的基础实验方法,贯穿器件的研发,应用和驱动保护电路的设计。合理采用双脉冲测试平台,你可以在系统设计中从容的调试驱动电路,优化动态过程,验证短路保护。
双脉冲测试基础系列文章,包括基本原理和应用,对电压电流探头要求和影响测试结果的因素等。
Infineon
为什么要进行双脉冲测试?
在以前甚至是今天,许多使用IGBT或者MOSFET做逆变器的工程师是不做双脉冲实验的,而是直接在标定的工况下跑看能否达到设计的功率。这样的测试确实很必要,但是往往这样看不出具体的开关损耗,电压或者电流的尖峰情况,以及寄生导通情况。这会导致对有些风险的认识出现盲点,进而影响最后产品未来的长期可靠性。又或者设计裕量过大带来成本增加,使得产品的市场竞争力下降。如果能在设计研发阶段,精准地了解器件的开关性能,将对整个产品的优化带来极大的好处。比如能在不同的电压、电流和温度下获得开关损耗,给系统仿真提供可靠的数据;又比如可以通过观察波形振荡情况来选择合适的门极电阻。
Infineon
双脉冲测试原理
顾名思义,双脉冲测试就是给被测器件两个脉冲作为驱动控制信号,如图1所示。第一个脉冲相对较宽,以获得一定的电流。同时第一个脉冲的下降沿作为关断过程的观测时刻,而第二个脉冲的上升沿则作为开通过程的观测时刻。

图1
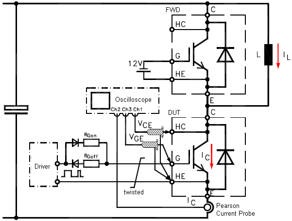
考虑到可能的电场干扰,最佳的双脉冲平台是全桥结构的,如图2所示。3管的门极给15V常开信号,4管则是处于常关,2管作为被测器件给予双脉冲信号。1管主要作用于续流,所以门极可以是常关信号,或者在使用MOS管时门极用同步整流信号。第1个脉冲来临时,电流经过3管和负载电感进入2管。为了得到一个期望的电流值,此脉冲需持续一定时长,时长可通过T=I*L/V来获得,其中L是负载电感值,I是期望电流,V是母线电压。当然实际中可以直接用示波器观察电流值来调整脉宽。
第一个脉冲结束时,2管关断,表现出器件的关断波形。此后,电流在3管、负载和1管中续流。当第2个脉冲到来时,2管开通,1管上的电流重新流入2管,这时可测量1管的反向恢复特性及2管的开通特性。其中电流的获取在小功率时可以采用电流检测电阻,而大电流时一般使用磁性电流检测器,比如罗氏线圈或者Pearson磁环。关于电压电流探头的使用之前有专门的文章详细介绍过:

图2
平时实验室测量时结构上也可以简化成半桥形式,如图3,工作原理和全桥类似,这里就不累述了。

图3
Infineon
哪些参数可以通过双脉冲实验获得?
通过双脉冲测试,可以得到包括开关损耗,各电压电流尖峰值,斜率变化值在内的动态参数。比如IGBT参数:

各参数可以在示波器上直接测量得到,定义如图4:

图4
以及反并联二极管参数:

各参数测量定义如图5:

图5
其中开关损耗需要借助示波器的函数运算功能获得,也可以把所有波形都存成表格点再后期进行处理运算。图6和图7分别是开通和关断波形。其中1通道黑色的是被测器件VCE的信号,2通道红色的是桥臂电流,3通道绿色的是门极信号。数学运算1是电压和电流信号的乘积,数学运算2是该乘积的积分线,也就是损耗值。根据国标定义,开通损耗的积分时间区间为门极电压上升的10%到VCE电压下降至2%这个区间;而关断损耗的积分时间区间为门极电压下降至90%到电流降到2%。如果有些许振荡的话,以第一次触及边界值为准。但有严重振荡的话建议调整驱动参数(比如增加门极电阻)重新测量。

图6

图7
Infineon
总结
双脉冲测试非常适合研发阶段对器件在系统上的损耗评估,为系统仿真带来数据支持。毕竟有太多的因素会使实际值和数据规格产生很大差别,用规格书上的值做为仿真依据粗糙了些,当然器件选型的时候还是很值得借鉴的。设计越精准,对成本控制就越友好。
这两年,IT行业面临经济周期波动与AI产业结构调整的双重压力,确实有很多运维与网络工程师因企业缩编或技术迭代而暂时失业。
很多人都在提运维网工失业后就只能去跑滴滴送外卖了,但我想分享的是,对于运维人员来说,即便失业以后仍然有很多副业可以尝试。
网工/运维副业方向
运维网工,千万不要再错过这些副业机会!
第一个是知识付费类副业:输出经验打造个人IP
在线教育平台讲师
操作路径:在慕课网、极客时间等平台开设《CCNA实战》《Linux运维从入门到精通》等课程,或与培训机构合作录制专题课。
收益模式:课程销售分成、企业内训。
技术博客与公众号运营
操作路径:撰写网络协议解析、故障排查案例、设备评测等深度文章,通过公众号广告、付费专栏及企业合作变现。
收益关键:每周更新2-3篇原创,结合SEO优化与社群运营。
第二个是技术类副业:深耕专业领域变现
企业网络设备配置与优化服务
操作路径:为中小型企业提供路由器、交换机、防火墙等设备的配置调试、性能优化及故障排查服务。可通过本地IT服务公司合作或自建线上接单平台获客。
收益模式:按项目收费或签订年度维护合同。
远程IT基础设施代维
操作路径:通过承接服务器监控、日志分析、备份恢复等远程代维任务。适合熟悉Zabbix、ELK等技术栈的工程师。
收益模式:按工时计费或包月服务。
网络安全顾问与渗透测试
操作路径:利用OWASP Top 10漏洞分析、Nmap/BurpSuite等工具,为企业提供漏洞扫描、渗透测试及安全加固方案。需考取CISP等认证提升资质。
收益模式:单次渗透测试报告收费;长期安全顾问年费。
比如不久前跟我一起聊天的一个粉丝,他自己之前是大四实习的时候做的运维,发现运维7*24小时待命受不了,就准备转网安,学了差不多2个月,然后开始挖漏洞,光是补天的漏洞奖励也有个四五千,他说自己每个月的房租和饭钱就够了。

为什么我会推荐你网安是运维和网工人员的绝佳副业&转型方向?
1.你的经验是巨大优势: 你比任何人都懂系统、网络和架构。漏洞挖掘、内网渗透、应急响应,这些核心安全能力本质上是“攻击视角下的运维”。你的运维背景不是从零开始,而是降维打击。
2.越老越吃香,规避年龄危机: 安全行业极度依赖经验。你的排查思路、风险意识和对复杂系统的理解能力,会随着项目积累而愈发珍贵,真正做到“姜还是老的辣”。
3.职业选择极其灵活: 你可以加入企业成为安全专家,可以兼职“挖洞“获取丰厚奖金,甚至可以成为自由顾问。这种多样性为你提供了前所未有的抗风险能力。
4.市场需求爆发,前景广阔: 在国家级政策的推动下,从一线城市到二三线地区,安全人才缺口正在急剧扩大。现在布局,正是抢占未来先机的黄金时刻。

网工运维转行学习网络安全路线

(一)第一阶段:网络安全筑基
1. 阶段目标
你已经有运维经验了,所以操作系统、网络协议这些你不是零基础。但要学安全,得重新过一遍——只不过这次我们是带着“安全视角”去学。
2. 学习内容
**操作系统强化:**你需要重点学习 Windows、Linux 操作系统安全配置,对比运维工作中常规配置与安全配置的差异,深化系统安全认知(比如说日志审计配置,为应急响应日志分析打基础)。
**网络协议深化:**结合过往网络协议应用经验,聚焦 TCP/IP 协议簇中的安全漏洞及防护机制,如 ARP 欺骗、TCP 三次握手漏洞等(为 SRC 漏扫中协议层漏洞识别铺垫)。
**Web 与数据库基础:**补充 Web 架构、HTTP 协议及 MySQL、SQL Server 等数据库安全相关知识,了解 Web 应用与数据库在网安中的作用。
**编程语言入门:**学习 Python 基础语法,掌握简单脚本编写,为后续 SRC 漏扫自动化脚本开发及应急响应工具使用打基础。
**工具实战:**集中训练抓包工具(Wireshark)、渗透测试工具(Nmap)、漏洞扫描工具(Nessus 基础版)的使用,结合模拟场景练习工具应用(掌握基础扫描逻辑,为 SRC 漏扫工具进阶做准备)。
(二)第二阶段:漏洞挖掘与 SRC 漏扫实战
1. 阶段目标
这阶段是真正开始“动手”了。信息收集、漏洞分析、工具联动,一样不能少。
熟练运用漏洞挖掘及 SRC 漏扫工具,具备独立挖掘常见漏洞及 SRC 平台漏扫实战能力,尝试通过 SRC 挖洞搞钱,不管是低危漏洞还是高危漏洞,先挖到一个。
2. 学习内容
信息收集实战:结合运维中对网络拓扑、设备信息的了解,强化基本信息收集、网络空间搜索引擎(Shodan、ZoomEye)、域名及端口信息收集技巧,针对企业级网络场景开展信息收集练习(为 SRC 漏扫目标筛选提供支撑)。
漏洞原理与分析:深入学习 SQL 注入、CSRF、文件上传等常见漏洞的原理、危害及利用方法,结合运维工作中遇到的类似问题进行关联分析(明确 SRC 漏扫重点漏洞类型)。
工具进阶与 SRC 漏扫应用:
-
系统学习 SQLMap、BurpSuite、AWVS 等工具的高级功能,开展工具联用实战训练;
-
专项学习 SRC 漏扫流程:包括 SRC 平台规则解读(如漏洞提交规范、奖励机制)、漏扫目标范围界定、漏扫策略制定(全量扫描 vs 定向扫描)、漏扫结果验证与复现;
-
实战训练:使用 AWVS+BurpSuite 组合开展 SRC 平台目标漏扫,练习 “扫描 - 验证 - 漏洞报告撰写 - 平台提交” 全流程。
SRC 实战演练:选择合适的 SRC 平台(如补天、CNVD)进行漏洞挖掘与漏扫实战,积累实战经验,尝试获取挖洞收益。
恭喜你,如果学到这里,你基本可以下班搞搞副业创收了,并且具备渗透测试工程师必备的「渗透技巧」、「溯源能力」,让你在黑客盛行的年代别背锅,工作实现升职加薪的同时也能开创副业创收!
如果你想要入坑黑客&网络安全,笔者给大家准备了一份:全网最全的网络安全资料包需要保存下方图片,微信扫码即可前往获取!
因篇幅有限,仅展示部分资料,需要点击下方链接即可前往获取
