今天就为各位Java程序员盘点面试官爱问的一些Java技术的知识点!
Redis
- Redis 有哪几种数据淘汰策略?
- 为什么 Redis 需要把所有数据放到内存中?
- Redis 有哪些适合的场景
- 说说 Redis 哈希槽的概念?
- Redis 集群之间是如何复制的?
Redis面试文档分享:

Redis
分布式
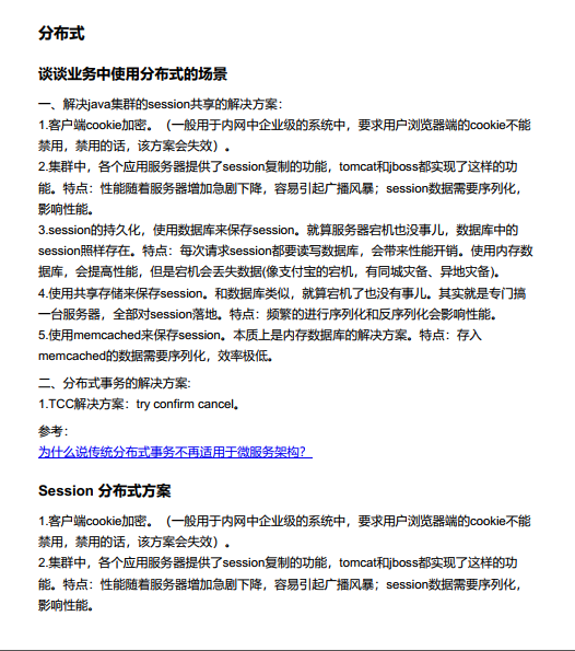
- 谈谈业务中使用分布式的场景
- Session 分布式方案
- 分布式锁的场景
- 分布式锁的实现方案
- 说说分库与分表设计
分布式PDF分享:

spring
- 请解释下 Spring 框架中的 IoC?
- Spring 有几种配置方式?
- 如何用基于 Java 配置的方式配置 Spring?
- Spring 框架中有哪些不同类型的事件?
- Spring 框架中都用到了哪些设计模式?
spring面试文档PDF分享:

RabbitMQ
- Basic.Reject 的用法是什么?
- RabbitMQ 中的 cluster、 mirrored queue,以及 warrens 机制分别用于解决什么问题?存在哪些问题
- RAM node 和 disk node 的区别?
- RabbitMQ 中的 broker 是指什么? cluster 又是指什么?
- RabbitMQ 上的一个 queue 中存放的 message 是否有数量限制?
消息中间件面试专题PDF文档分享:

本文为Java开发者总结了面试中常问的Redis数据淘汰策略、内存使用原因、适用场景及集群复制等;分布式场景下的应用、Session解决方案、分布式锁实现;以及Spring框架的IoC原理、配置方式和设计模式。并提供了相关面试文档链接。
9603

被折叠的 条评论
为什么被折叠?



