导语
中国科协生命科学学会联合体本着“公平、公正、公开”的原则,进行了2021年“中国生命科学十大进展”评选。本年度延续了将项目成果进行知识创新和技术创新分类推荐评选的方式,组织成员学会推荐,由生命科学、生物技术和临床医学领域的资深专家评选,并经中国科协生命科学学会联合体主席团审核,最终确定8项知识创新和2项技术创新项目成果为2021年度“中国生命科学十大进展”。
在今年“中国生命科学十大进展”评选中,联合体成员学会推荐的项目数量较往年大幅增加,且竞争激烈,评选日趋完善,社会影响力持续扩大。更为显著的是,本次入选项目具有原创性突出、社会意义重大的特点。其中,知识创新项目“从二氧化碳到淀粉的人工合成”,在国际上首次实现了二氧化碳到淀粉的人工全合成,将为下一代生物制造和农业生产带来革命性影响。知识创新类项目“新型冠状病毒逃避宿主天然免疫和抗病毒药物的机制研究”和“冠状病毒的跨种识别和分子机制”对当今国际社会复杂的抗疫形势具有重要意义。技术创新类项目“干涉式单分子定位显微镜”为开辟新的交叉学科研究领域奠定了基础。
自2015年起,中国科协生命科学学会联合体开展年度“中国生命科学十大进展”评选,旨在推动生命科学研究和技术创新,全面展示和宣传中国生命科学领域的重大科技成果。目前,评选活动已连续开展七年。每年评选结果公布后,邀请入选项目专家撰写出版科普书籍,举办青少年交流会和科普报告,向公众揭示生命科学新奥秘,为生命科学新技术发展、医学新突破、生物经济发展提供新思路,极大提高生命科学及相关技术的社会影响力。
中国科协生命科学学会联合体向社会公布2021年“中国生命科学十大进展成果”(排名不分先后)。
从二氧化碳到淀粉的人工合成
中国微生物学会、中国生物工程学会推荐的天津工业生物技术研究所马延和团队提出了“从二氧化碳到淀粉的人工合成”。二氧化碳的转化利用与粮食淀粉工业合成,是应对挑战的重大科技问题之一。由中国微生物学会、中国生物工程学会推荐的“从二氧化碳到淀粉的人工合成”入选2021年度“中国生命科学十大进展”之一。
天津工业生物技术研究所所长马延和介绍天津工生所从头设计出11步主反应的非自然二氧化碳固定与人工合成淀粉新途径,在实验室中首次实现从二氧化碳到淀粉分子的全合成。研究团队采用一种类似“搭积木”的方式,联合中科院大连化学物理研究所,利用化学催化剂将高浓度二氧化碳在高密度氢能作用下还原成碳一(C1)化合物,然后通过设计构建碳一聚合新酶,依据化学聚糖反应原理将碳一化合物聚合成碳三(C3)化合物,最后通过生物途径优化,将碳三化合物聚合成碳六(C6)化合物,再进一步合成直链和支链淀粉(Cn化合物)。这一人工途径的淀粉合成速率是玉米淀粉合成速率的8.5倍,向设计自然、超越自然目标的实现迈进一大步,为创建新功能的生物系统提供了新科学基础。
该研究通过耦合化学催化与生物催化模块体系,创新高密度能量与高浓度二氧化碳利用的生物过程技术,通过反应时空分离优化,解决了人工途径中底物竞争、产物抑制、热/动力学匹配等问题,扩展了人工光合作用的能力。按照目前技术参数推算,在能量供给充足条件下,理论上1立方米大小的生物反应器年产淀粉量相当于5亩土地玉米种植的淀粉年平均产量(按我国玉米淀粉平均亩产量计算)。

脊椎生物从水生到陆生演化的遗传创新机制
中国动物学会推荐的王文团队提出了“脊椎生物从水生到陆生演化的遗传新机制”。从水生到陆生是脊椎动物演化史上的一次飞跃,也是脊椎动物演化中最重要的科学问题之一。脊椎动物登陆事件发生于有颌类的硬骨鱼类。现生硬骨鱼类包含肉鳍鱼类和辐鳍鱼类。相对于这两个最为繁盛的类群,硬骨鱼类的基部类群物种数量相对稀少,但隐藏着祖先演化所遗留的痕迹有“活化石”之称。
辐鳍鱼类基部的多鳍鱼、匙吻鲟、弓鳍鱼和鳄雀鳝、以及现生肉鳍鱼类中与四足动物亲缘关系最近的非洲肺鱼共5个物种的基因组。通过交叉整合基因组学、进化生物学、鱼类学、古生物学、计算生物学和分子生物学等学科手段,分别从不同角度揭示了脊椎动物水生到陆生的转变之谜。

新型冠状病毒逃逸宿主天然免疫和抗病毒药物的机制
中国生物物理学会推荐的饶子和团队提出“新型冠状病毒逃逸宿主天然免疫和抗病毒药物的机制”。新冠病毒肺炎疫情已持续两年,不断出现的突变株对发展广谱药物提出急迫需求。由病毒复制酶组成“转录复制复合体”,负责病毒转录复制的全过程,在各突变株中高度保守,是开发广谱药物的核心靶点。清华大学饶子和院士、娄智勇教授课题组,在国际上首次发现和重构了新冠病毒转录复制机器的完整组成形式。以此为基础,首次明确了病毒mRNA“加帽”成熟的关键酶分子,回答了冠状病毒研究中近30年来悬而未决的问题,并且该分子在各突变株中高度保守,在人体中没有同源物,为发展新型、安全的广谱抗病毒药物提供了全新靶点。
同时,他们还首次发现病毒以“反式回溯”的方式对错配碱基和抗病毒药物进行“剔除”,阐明了瑞德西韦等药物效果不良的分子机制,为优化针对聚合酶的抗病毒药物提供了关键科学依据。

转录起始超级复合物组装机制
中国生物物理学会推荐的徐彦辉团队提出“转录起始超级复合物组装机制”。转录起始超级复合物是中心法则中转录步骤的核心,对理解基因表达调控和相关生理病理过程具有重要意义,一直是国际生命科学研究的核心和前沿问题。
首先值得一提的是人源Mediator复合物近原子分辨率的冷冻电镜结构,其次把26个Mediator亚基进行完全定位和建模,为后续结构功能研究奠定了坚实基础。研究发现Mediator的Tail模块可呈现延展构象(Extended)和弯折构象(Bent),两个构象的Mediator被分别命名为MED-E和MED-B。其中,MED-E与以往报道的结构相似,而MED-B构象是首次发现,表明Mediator本身的动态性。
Pol II CTD的磷酸化使得PIC与Mediator解离,允许转录复合物离开启动子进入延伸阶段。该研究分析发现结合PIC时Mediator发生模块重排(modular reorganization),通过两个相连的分子杠杆产生头部内夹(Head-tilting)和中部下倾(Middle-down)的构象变化。头部的HB1亚模块和Knob亚模块夹住Pol II CTD的两段多肽链,形成“三明治”结构,稳定Pol II CTD并将其送至CDK7活性中心进行磷酸化反应,提出一种“CTD磷酸化门控”模型,使CTD结合在Mediator上,保证有效且持续地被磷酸化,而完全磷酸化后又使PIC与Mediator解离,允许转录机器离开启动子进入延伸阶段。值得一提的是,对Pol II CTD去磷酸化的研究中,徐彦辉和陈飞合作发现新型转录调控复合物INTAC可去除Pol II CTD磷酸化并抑制转录。

提高中晚期鼻咽癌疗效的高效低毒治疗新模式
中国实验动物学会、中国抗癌学会推荐的马骏团队提出“提高中晚期鼻咽癌疗效的高效低度治疗新模式”。鼻咽癌高发于中国,每年新发病例数占到全球的48%,且发病人群以中青年为主,治疗效果较差,严重危害我国人民的生命健康。马骏教授团队先后通过3项共1500例中晚期鼻咽癌病例的前瞻性、随机、对照临床试验发现:同期化疗能够提高生存率;同期化疗后,再行“5-氟尿嘧啶+顺铂”辅助化疗不能提高疗效,反而徒增了严重毒副反应发生率;同期化疗前使用“多西他赛-顺铂-氟尿嘧啶(TPF)”三药方案的诱导化疗可进一步提高总生存率。
然而,临床发现TPF三药诱导化疗方案疗效虽好,但毒性相对较大,严重毒副反应发生率达42%,许多患者无法耐受治疗,不利于该方案在基层医院推广。因此,亟需寻找一种高效低毒的诱导化疗新方案,使更广大的患者人群得到获益。
为解决问题,马骏教授从4个方面入手,建立了“吉西他滨+顺铂”两药联合化疗在放疗前使用的新策略。
选择最佳的受益人群
通常国际上有关鼻咽癌放疗联合化疗的临床研究纳入的人群为III-IV期患者,我们对既往经治的1万例鼻咽癌患者大数据进行数据挖掘和预后分析后发现,III-IV期患者中T3-4N0/T3N1亚组患者预后好,并不是诱导化疗的获益人群。
选择最佳的化疗时机
诱导化疗在放疗前进行,能尽早消灭潜在的转移病灶,降低远处转移率,提高生存率;化疗后肿瘤缩小后,能改善放疗的敏感性,保护正常组织,提高生活质量,因此是最佳的化疗时机。
设计科学的研究方法
采用多中心、随机分组、平行对照的试验设计,可以最大程度的避免偏倚,研究结果科学可靠,重复性及推广性好,在国际上具有较好的认可度。
建立鼻咽癌高效低毒用药新体系
通过联合全国12家医院开展了一项多中心、前瞻性临床试验发现: “吉西他滨+顺铂”诱导化疗新方案可将复发风险降低49%,3年无瘤生存率提高8.8%(76.5%提高到85.3%),且未增加毒性。由此建立了鼻咽癌高效低毒的用药新体系,形成了国际领先的前沿技术新标准。

异源四倍体野生稻快速从头驯化
中科院遗传与发育生物学研究所研究员李家洋团队首次提出了异源四倍体野生稻快速从头驯化的新策略,旨在最终培育出新型多倍体水稻作物,从而大幅提升粮食产量并增加作物环境变化适应性。
随着世界人口的快速增长,如何进一步提高作物单产是亟待解决的问题。近年来,世界气候变化加剧、全球气候变暖、极端天气频发给粮食安全带来了挑战。水稻是世界上最主要的粮食作物之一,为众多人口提供主粮。
当前的栽培稻从祖先二倍体野生稻经过长时间的人工驯化而来,驯化过程在改良重要农艺性状的同时造成了遗传多样性的丢失。除二倍体栽培稻之外,稻属还有25种其他野生植物,按照基因组特征又可分成11类,包括6类二倍体基因组和5类四倍体基因组。其中,异源四倍体野生稻具有生物量大、自带杂种、环境适应能力强等优势,但也具有非驯化特征,无法进行农业生产。
为解决创制多倍体水稻新作物的难题,李家洋团队首次提出异源四倍体野生稻快速从头驯化的新策略,并分为“四个阶段”。
-
收集并筛选综合性状最佳的异源四倍体野生稻底盘种质资源;
-
建立野生稻快速从头驯化技术体系,包括三个核心点,即高质量参考基因组的绘制和基因功能注释、高效遗传转化体系、高效基因组编辑技术体系;
-
品种分子设计与快速驯化,包括重要农艺性状基因注释及基于基因组信息的品种分子设计、重要农艺性状基因的功能验证、多基因编辑及聚合、田间综合性状评估;
-
新型水稻作物推广应用。
通过对生物量大、胁迫抗性强的CCDD型异源四倍体野生稻资源进行筛选,选出一份高秆野生稻资源,作为后续研究的基础,并将其命名为PolyPloid Rice 1 (PPR1)。解决了多倍体水稻组培再生与遗传转化体系、高效精准的基因组编辑技术体系、高质量四倍体野生稻参考基因组等技术难题。在此基础上,进一步注释了驯化基因及农艺性状基因,系统分析其同源性,并进一步对PPR1中控制落粒性、芒长、株高、粒长、茎秆粗度及生育期的同源基因进行基因组编辑,创制出落粒性降低、芒长变短、株高降低、粒长变长、茎秆变粗、抽穗时间不同程度缩短的各种基因编辑材料。
研究结果证明该团队提出的异源四倍体野生稻快速从头驯化策略具有可行性,对未来创制培育新的作物种类从而保障粮食安全具有重要意义。

冠状病毒的跨种识别和分子机制
中国生物工程学会推荐的高福团队提出“冠状病毒的跨种识别和分子机制”。病毒性传染病不仅严重影响人类健康,而且还造成巨大的经济损失和社会恐慌。从2002年的萨斯病毒(SARS-CoV),到2012年的莫斯病毒(MERS-CoV),再到2019年的新冠病毒(SARS-CoV-2),三次冠状病毒疫情给世界公共卫生安全带来巨大影响。新冠病毒从哪里来,类似的冠状病毒引起的疫情还会不会再发生,成为世界人民共同关心的科学问题。
在新冠疫情之初,科学家就发现RaTG13是目前发现的基因组序列与新冠病毒最相近的动物来源的冠状病毒。RaTG13是否存在潜在感染人及与人密切接触的动物的风险成为大家关注焦点。

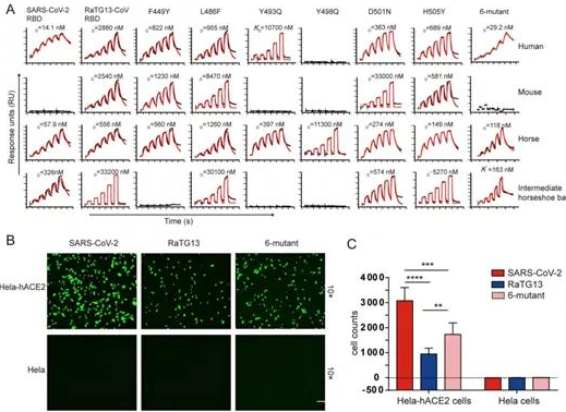
RaTG13 受体结合域可结合多个物种ACE2
冠状病毒要感染宿主细胞,首先要和宿主特定的受体结合。获得与不同物种同源蛋白受体的结合能力,是病毒实现跨种传播的关键环节。因此,研究病毒和不同物种同源蛋白受体的结合,可用于评估病毒的跨种传播潜能、也可为病毒的起源提供线索。通过表面等离子共振技术(SPR)、细胞流式术以及假病毒感染等实验,研究团队发现RaTG13 的受体结合域(RBD)结合人ACE2,但是亲和力与SARS-CoV-2 RBD相比,降低约100倍,二者的结合可以引起RaTG13假病毒对表达人ACE2的细胞的感染。此外,在研究的其他24个物种ACE2中,RaTG13 RBD可以结合18个物种的ACE2,值得关注的是SARS-CoV-2 RBD不结合大鼠、小鼠等物种ACE2,但是RaTG13 RBD可以,亲和力在μM级别。研究团队进一步解析了RaTG13 RBD和人ACE2的复合物晶体结构,发现与SARS-CoV-2 RBD相比,RaTG13 RBD在结合人ACE2时6个关键氨基酸存在差异。通过对这6个氨基酸进行单点突变实验,研究团队发现D501是影响RaTG13 RBD与ACE2结合谱的关键氨基酸。在RaTG13 RBD的基础上,将6个差异氨基酸同时突变为SARS-CoV-2氨基酸后,RaTG13 RBD结合人ACE2的能力提高至 SARS-CoV-2的水平。
围绕RaTG13的另一个重要的科学问题是,与SARS-CoV-2的免疫原性差别有多大,目前研发的COVID-19疫苗和抗体药物是否可用于未来可能发生的RaTG13感染的治疗。研究团队发现COVID-19康复者血清中存在交叉识别RaTG13 RBD的抗体,且可以有效中和RaTG13的假病毒感染,并且研究团队前期开发的COVID-19治疗性抗体CB6可以有效中和RaTG13的假毒感染。
研究结果表明RaTG13存在跨越种间屏障,感染其他动物的潜在风险,提示我们要持续对RaTG13等动物源性冠状病毒进行监测,预防新的冠状病毒引发疫情。

RaTG13 RBD与SARS-CoV-2 RBD结合hACE2的差异氨基酸对结合和入侵的影响
揭开鸟类长距离迁徙之谜
中国动物学会推荐的詹祥江团队提出“揭开鸟类长距离迁徙之谜”。鸟类迁徙是最受关注的自然奇观之一。迁徙路线的形成过程、维持机制和在气候变化下的未来趋势,以及迁徙策略的遗传基础,一直是学界的研究热点和难点。
中国科学院动物研究所詹祥江团队历时12年,通过整合多年卫星追踪数据和种群基因组信息,建立了一套大陆尺度的的北极游隼(Falco peregrinus)迁徙研究系统。研究人员阐明了气候变化在鸟类迁徙路线形成、维持及未来变化趋势中的驱动作用,发现一个和记忆能力相关的基因ADCY8在迁徙距离更长的游隼种群中受到正选择,揭示了长时记忆可能是鸟类长距离迁徙的重要基础。该研究全面结合遥感卫星追踪、基因组学、神经生物学等新型研究手段,展现了学科交叉型的创新性研究在回答重大科学问题中的关键作用。

《自然》杂志封面及北极游隼迁徙路线
干涉单分子定位显微镜
中国生物物理学会推荐的徐涛团队提出“干涉单分子定位显微镜”。细胞的生理过程是由纳米尺度的生物分子执行的,因此对生命活动更深入的理解需要纳米分辨率的成像技术。中国科学院生物物理研究所徐涛院士组和纪伟研究组组成的技术攻关团队,一直聚焦于突破光学显微成像分辨率的研究,前期发展的ROSE显微镜把侧向(X-Y)分辨率提高到纳米水平(Nature Methods,2019),基于干涉定位创新原理又研制出ROSE-Z显微镜,进一步突破了轴向(Z)分辨率,可解析纳米尺度的亚细胞结构,为生命科学研究提供了有力工具。该研究表明光学显微镜已经步入纳米分辨率时代,我国科学家在该领域具备多学科交叉技术创新能力,研制的具有自主知识产权的新型超分辨成像设备处于国际领先地位。

全脑单神经元多样性研究及信息学大数据平台
中国生物医学工程学会推荐的彭汉川团队提出“全脑单神经元多样性研究及信息学大数据平台”。全脑神经元的解析是脑科学研究的重要方向。小鼠是研究脑科学的重要模式动物,其大脑拥有上亿个神经元,全脑神经元结构庞大,如某些鼠脑皮层细胞可跨越至另一半球,且分枝繁多,总长度可达40cm左右;神经元分枝间的交错以及标记信号的微弱,综上等因素都使快速准确重建神经元十分困难。
如何高通量的重建全脑神经元一直是瓶颈,导致科学家们对其多样性的了解仍是有限的。本研究建立了一套完整的平台包括神经元的稀疏标记,全脑成像,高通量神经元重建,配准以及分析,并基于此平台生产了目前世界上数目最大的1741单细胞神经元数据集。

脑科学中心自主研发的全脑神经元重建以及分析平台
目前全世界最大的1741鼠脑神经元数据集,包含来自皮层,屏状核,纹状体和丘脑等脑区神经元。11种主要的投射神经元类型,它们具有不同的形态学特征和相应的转录组特征;主要类型内部发现了丰富的神经元投射类型,可以聚类成更精细的子类型。神经元的多样性符合多水平调控长程投射的规则,包括分子水平、发散或收敛投射模式、轴突末端模式、脑区特异性、拓扑结构和单细胞差异性。
单细胞多样性与转录组谱水平定义的亚型细胞类别没有明确的相关性,突出了单细胞水平交叉模式研究的重要性。单细胞形态多样性的优势揭示了神经细胞类别的丰富,也反映了单个神经元各自在功能环路中的独特功能,因此我们的研究有力地证明了量化的完整单细胞解剖学分析对神经细胞类型鉴定是至关重要的。

单细胞的投射多样性
蓝海大脑液冷GPU工作站(搭建 NVIDIA 4 × A100 / 3090 / P6000 / RTX6000;使用 NVLink + NVSwitch的最高GPU通信;4个用于 GPU Direct RDMA的NIC(1:1 GPU比率);最高4 x NVMe用于GPU系统盘,带有 AIOM;双电源冗余供电系统、防雷击、防浪涌保护)为信息学大数据平台保驾护航。
中国科协生命科学学会联合体评选出2021年度‘中国生命科学十大进展’,涵盖从二氧化碳到淀粉的人工合成、冠状病毒研究等多个前沿领域。
12万+

被折叠的 条评论
为什么被折叠?



