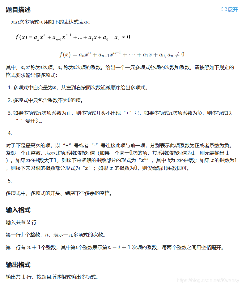
https://www.luogu.com.cn/problem/P1067
考点:模拟、字符串
这是一道水题,水题能卡人往往是有某些数据没考虑到。


题意:输入系数,输出多项式。
解法:
需要把所有特殊情况考虑到,分别是:
-1x 输出为 -x
+1x 输出为 x
第一项的系数为+,不能输出+号
系数为0不输出
x^0仅输出系数
x^1输出为x
我的做法是先不考虑这些特殊情况,把系数和指数全部存到字符串,再把特殊情况删除或替换。这题我没过是因为 x^1 这种情况我直接替换成x了,而没有考虑到 x^19 这种情况,为了解决这个问题我给每一项的结尾加了一个#字符,然后将x^1#替换为x#,这样就可以了。最后把所有#删掉即可。
代码中用到了字符串流stringstream,因为我需要把正整数的正号保留,所以要用到 std::showpos 这个东西。
#include <bits/stdc++.h>
using namespace std;
int main() {
int n;
while (cin >> n) {
string s;
stringstream ss;
for (int i = n; i >= 0; i--) {
int x; cin >> x;
if (x == 0) continue; // 系数是0的项不需要
ss << showpos << x << noshowpos << "x^" << i << "#";
}
ss >> s;
//cout << s << endl;
// x^0删除
if (s.find("x^0") != s.npos) {
s.replace(s.find("x^0"), 3, "");
}
//cout << s << endl;
// x^1替换为x BUG!! 比如 x^19 变成 x9
if (s.find("x^1#") != s.npos) {
s.replace(s.find("x^1#"), 4, "x#");
}
//cout << s << endl;
// -1x +1x 替换为 -x +x
while (s.find("-1x") != s.npos) {
s.replace(s.find("-1x"), 3, "-x");
}
while (s.find("+1x") != s.npos) {
s.replace(s.find("+1x"), 3, "+x");
}
//cout << s << endl;
// 开头的正号不需要
if (s[0] == '+') s = s.erase(0, 1);
//cout << s << endl;
// 结尾的符号不需要
if (s.size() != 0 && ispunct(s[s.size()-1])) s = s.erase(s.size() - 1);
//cout << s << endl << endl;
while (s.find("#") != s.npos) s = s.erase(s.find("#"), 1);
cout << s << endl;
}
return 0;
}
这种水题虽然没有难度,但是如果漏算了某些特殊情况,那也只能认倒霉了。
这题我的测试用例全部都是指数在10以内的,当然就试不出 x^19 这种BUG了。
本文详细解析洛谷P1067题目,探讨如何正确处理多项式的输出,尤其关注特殊情况下字符串的处理技巧。通过具体代码示例,分享了避免常见错误的策略,如处理x^1的特殊情况。
133

被折叠的 条评论
为什么被折叠?



