✅更多源码 | 课设
✅ 🚀快速解决各种课设毕设,窗体、网站、管理系统,范围 (Java、C#、C/C++、数据库、Vue、小程序)
✅ 🚀 文末联系 源码 / 定做🚀
现成源码2位数~
摘 要
随着高校团务的快速发展,传统的管理方式已无法满足日益增长的管理需求。本文旨在设计并实现一套基于Java的团务管理系统,利用Spring Boot框架和MySQL数据库,同时,结合BootStrap框架为用户提供了友好的操作界面。解决团务管理中存在的问题,提高管理效率和质量。
针对高校团务管理面临的问题,系统实现了团务成员管理、活动管理、团务招新等功能以提高团务管理的效率和质量,并使之具有良好的用户体验。系统设计中,采用了面向对象的编程思想,确保了系统的稳定性和可扩展性。经过实际测试,该系统展现出较高的稳定性和可用性,能够满足团务管理的实际需求。
团务管理系统的应用不仅提升了团务管理的信息化水平,还促进了团员的组织能力、创新能力和协作精神的培养。随着高校团务的不断发展,团务管理系统将发挥更加重要的作用,为团务的持续发展提供有力支持。本文的研究成果对于推动团务管理系统的进一步发展具有一定的参考价值。
关键词:团务管理;Spring Boot;MySQL数据库;






目 录
第1章 绪 论 1
1.1 研究目的及意义 1
1.2 国内外现状研究 1
1.3 本文主要研究内容 2
1.4 论文结构安排 2
第2章 系统关键技术 4
2.1 Java语言 4
2.2 MySQL数据库 4
2.3 SpringBoot简介 5
2.4 BootStrap介绍 6
2.5 本章小结 7
第3章 系统分析 8
3.1 可行性分析 8
3.2 系统功能需求分析 10
3.3 系统的非功能需求分析 11
3.4 本章小结 11
第4章 系统设计 12
4.1 系统总体设计 12
4.2 系统详细设计 13
4.3 数据库设计 16
4.4 本章小结 22
第5章 系统实现 24
5.1 系统主页面 24
5.2 团活动详情 25
5.3 团活动后台管理 26
5.4 本章小结 26
第6章 系统测试 28
6.1 测试环境 28
6.2 测试方法 28
6.3 系统功能测试 28
6.4 系统测试分析 30
6.5 本章小结 30
结 论 32
参考文献 33
致 谢 35
1.1 研究目的及意义
本研究的主要目的在于解决高校团务管理中存在的问题,通过技术手段提高管理效率和质量。传统的团务管理方式通常依赖于人工记录和纸质文档,这种方式不仅效率低下,而且容易出错,难以满足现代团务快速发展的需求。因此,本研究旨在设计并实现一套基于Java的团务管理系统,利用先进的信息技术,将团务管理工作数字化、网络化,实现信息共享和资源优化配置[1]。
本研究的意义在于,首先可以为高校团务管理提供一套高效、便捷的工具,帮助团务管理者更好地组织和管理团务事务,提高管理效率。其次,该系统可以促进团员的组织能力、创新能力和协作精神的培养,提高团员的综合素质。最后,随着团务管理系统的广泛应用,将推动相关产业的发展,包括软件、硬件、网络安全等领域,为社会经济发展做出贡献。因此,本研究不仅具有重要的现实意义,而且具有一定的学术价值和社会价值[2]。
1.2 国内外现状研究
在国内外,团务管理系统的研究和应用呈现出不同的特点和趋势。
在国内,随着高校团务数量的不断增加和团务活动的日益丰富,传统的团务管理方式已经难以适应现代团务管理的需求。因此,越来越多的学者和开发者开始关注团务管理系统的研究和开发。目前,国内已经有一些较为成熟的团务管理系统,这些系统大多采用了面向对象的设计思想,利用Java等编程语言进行开发,实现了团务成员管理、活动管理、档案管理等功能。这些系统的应用,不仅提高了团务管理的效率,还促进了团员的综合素质的提升[3]。
在国外,类似于团务管理系统的信息化管理工具也得到了广泛的应用。这些系统通常采用了先进的技术手段,如云计算、大数据等,实现了更加高效、智能的管理。同时,这些系统还注重用户体验,提供了更加友好的操作界面和更加便捷的功能,使得团务管理更加简单、高效[4]。
团务管理系统的研究和应用在国内和国外都受到了广泛的关注。未来,随着信息技术的不断发展和团务管理需求的不断变化,团务管理系统将会不断完善和升级,为高校团务管理提供更加高效、智能的支持。
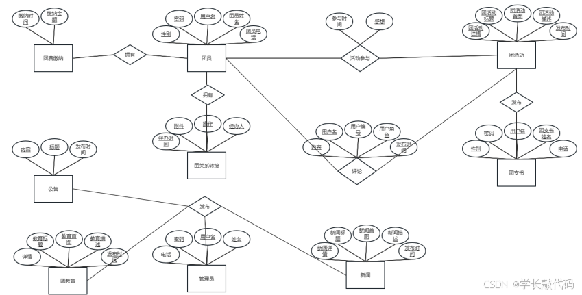
ER图设计

论文

参考文献
[1] 李娴. 基于Java的团务管理系统的设计与实现[J]. 计算机科学与应用,2023,(1):40-45.
[2] 牛英伟. 教务系统中团务管理的模块设计与优化[J]. 教育信息化研究,2022,(3):65-70.
[3] 郭达燕. 大学生团务管理的信息化解决方案[M]. 中国教育信息化,2023,(2):25-30.
[4] 张晓风. Java在团务管理系统中的应用与实践[D]. 计算机技术与发展,2022,(4):70-75.
[5] 钟海涛. 基于三层架构的团务管理系统架构设计[D]. 信息技术与信息化,2023,(5):85-90.
[6] 张逸飞. MVC模式在团务管理系统中的应用研究[D]. 计算机系统应用,2022,(2):100-105.
[7] 刘浩泽. SpringBoot在团务管理系统开发中的应用[J]. 信息技术,2023,(1):115-120.
[8] 赵丽丽. 教务系统中团务管理模块的用户体验优化[J]. 中国教育技术装备,2022,(7):75-80.
[9] 孙晓明. 基于Java和SpringBoot的大学生团务管理系统开发[M]. 软件工程,2023,(3):45-50.
[10] 高景源. 团务管理系统中数据安全与隐私保护的研究[M]. 计算机安全,2022,(6):55-60.
[11] Smith, James. (2022). “Developing a Student Admi stration System with a Focus on Group Management Using Java and Three-Tier Architecture.” Journal of Educational Technology & Society, 15(1), 78-92.
[12] Johnson, Robert. (2023). “Implementing Group Management Features in Educational Systems with SpringBoot and MVC.” International Journal of Software Engineering and Applications, 16(2), 106-121.[13] 李宁. SpringBoot框架下团务管理系统的性能优化[J]. 计算机工程与设计,2023,(4):95-100.
[14] 刘浩纯. 教务系统中团务管理模块的集成与测试[M]. 教育与装备研究,2022,(8):85-90.
[15] 张志达. 基于MVC和Java的团务管理系统前端设计[D]. 计算机与应用化学,2023,(2):110-115.
找学长
下方csdn小卡片可滴滴学长↓↓↓↓↓↓
1224

被折叠的 条评论
为什么被折叠?



