






系统介绍
高校毕业生就业去向管理是学生工作的重要组成部分,传统管理模式依赖人工操作,信息传递慢、易遗漏、难统计,给学校和学生带来诸多不便。本系统基于JavaWeb开发,采用B/S架构与MySQL数据库,实现数据集中存储与多角色协同访问,有效解决了信息孤岛问题。通过为管理员、毕业生和企业三类用户定制功能模块,系统实现了毕业生信息维护、企业招聘信息发布、简历投递跟踪、互动留言及公告推送等功能的线上化运作。不仅提升了管理效率,减少了重复性工作,还增强了信息的透明度与实时性。毕业生可以及时了解企业动态并投递简历,企业能够快速筛选合适人选,学校方面也能全面掌握就业趋势,为后续教学改革和就业指导提供数据支撑。系统的应用推动了高校就业服务从被动处理向主动管理转变,促进了校企生三方的信息联动,具有良好的实际应用价值和推广前景。
在国内外,JavaWeb毕业生去向管理系统的研究与应用已逐渐受到广泛关注。随着高校规模的不断扩大和信息化建设的深入推进,如何更有效地管理毕业生去向信息,提升就业指导服务质量,成为高校面临的重要课题。
在国外,一些发达国家的高校已经率先开展了相关系统的研究与应用。这些系统通常采用先进的技术架构,整合了多种信息资源,实现了对毕业生去向的全面、实时监控。通过数据分析与挖掘,高校能够更准确地掌握毕业生的就业动态,为政策制定和就业指导提供有力支持。同时,这些系统还注重与企业、政府等外部机构的合作与信息共享,促进了毕业生的顺利就业和职业发展。
相比之下,国内在JavaWeb毕业生去向管理系统的研究与应用方面虽然起步较晚,但发展迅速。近年来,不少高校纷纷投入人力物力进行系统研发与建设,取得了一定的成果。这些系统大多结合本校实际情况,量身定制功能模块,以满足不同用户的需求。通过系统的实施,高校能够更加方便地管理毕业生信息,提高工作效率,同时也为毕业生提供了更加便捷的就业服务。
然而,目前国内外在JavaWeb毕业生去向管理系统的研究与应用中仍存在一些问题和挑战。例如,系统的数据安全性、隐私保护以及信息更新机制等方面仍需进一步完善。此外,随着技术的不断发展和用户需求的变化,如何对系统进行持续升级和优化,以适应新形势下的就业管理工作,也是未来研究的重要方向。
系统目的和意义
随着高校毕业生人数逐年增加,毕业生就业去向的管理工作变得日益复杂。传统的手工登记和纸质档案管理方式效率低下,信息更新不及时,容易出错,已难以满足现代高校就业管理的需求。为提升管理效率、实现信息共享与动态更新,开发一套高效、安全、便捷的毕业生去向管理系统显得尤为必要。本系统基于JavaWeb技术构建,采用B/S架构,结合JDBC实现与MySQL数据库的交互,支持多角色协同操作。系统面向管理员、毕业生和企业三方用户,提供毕业生信息管理、企业信息发布、简历投递、留言互动及公告通知等核心功能。通过该平台,学校可实时掌握毕业生就业状态,企业能快速获取人才信息,毕业生也能更方便地投递简历、了解招聘动态。系统的应用不仅提升了就业服务的信息化水平,也为高校人才培养质量评估提供了数据支持,具有较强的实用价值和推广意义。
第2章 需求分析
随着高校扩招和就业市场竞争的日益激烈,毕业生去向管理成为高校和企业关注的焦点。为了满足这一需求,设计并开发了这款毕业生去向管理系统。本系统采用JavaWeb、B/S架构和JDBC技术开发,数据库选用MySQL,旨在提供一个高效、便捷的平台,以实现对毕业生去向的全面管理。
2.1 毕业生去向管理系统的需求概述
通过与管理员、毕业生和企业三类用户的深入交流,我们获取了系统开发的核心需求。管理员期望系统能实现毕业生信息的集中管理与统计分析,以提升工作效率;毕业生则希望系统能提供便捷的简历投递和招聘信息查询功能,便于及时了解就业动态;企业用户则关注系统能否快速筛选合适人才,促进高效招聘。经过分析整理,系统需满足信息管理、招聘发布、简历投递、互动留言及数据统计等多方面需求。
1.功能性需求
本系统主要涉及管理员、毕业生和企业三种角色,每种角色都有其特定的功能需求。
系统需具备毕业生信息管理功能,包括个人信息的录入、修改、查询与删除,确保数据的准确性与完整性;需支持企业招聘信息的发布与管理,涵盖职位详情、任职要求、招聘人数等信息的编辑与展示;需实现毕业生简历的在线投递与跟踪,让毕业生能随时查看投递状态,企业能高效处理收到的简历;需提供互动留言板块,方便毕业生、企业与管理员之间的沟通交流,及时解答疑问、反馈问题;需具备数据统计与分析功能,能按不同维度(如专业、就业单位类型、就业地区等)对毕业生去向数据进行统计,生成直观的图表与报告,为学校就业指导工作提供数据支撑。
2.非功能性需求
除了上述功能性需求外,本系统还需要满足一些非功能性需求。首先,系统需要具备良好的稳定性和安全性,确保数据的完整性和保密性。其次,系统需要具备较高的性能和响应速度,以应对大量用户的并发访问。此外,系统还需要具备良好的可扩展性和可维护性,以便在未来根据实际需求进行功能扩展和优化升级。为了满足这些非功能性需求,在系统设计和开发过程中采用了先进的技术和严格的测试流程,确保系统能够稳定、高效地运行。
2.2 业务活动分析
业务活动是系统功能实现的基础,对需求分析起着至关重要的作用。通过详细分析业务活动,可以明确系统需要支持的具体操作流程和业务规则,从而确保系统功能的完整性和准确性。本系统将重点对毕业生信息管理、企业招聘信息发布、简历投递与筛选以及互动留言等核心业务活动进行深入分析,以准确把握用户需求,为系统设计提供有力依据。
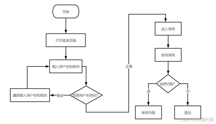
2.2.1登录业务分析
本系统采用的是基于浏览器的BS架构设计,这意味着用户必须通过输入相应的账号和密码来进行身份验证,从而获得进入系统的权限。一旦用户尝试登录,系统将立即对提供的账户名和密码进行校验。如果校验未通过,系统会弹出一个提示窗口,通知用户登录失败,并要求用户重新输入账号和密码进行尝试。只有当账户名和密码校验成功后,用户才能顺利进入系统,并根据自己的角色权限使用系统中相对应的功能。为了更直观地理解整个系统的功能流程,下面展示了如图3.4所示的整体功能流程图:



管理员角色功能需求主要包括对毕业生和企业信息的管理,如查看、添加、修改和删除等操作。此外,管理员还需要管理企业资讯、查看简历投递情况、处理留言和评论以及发布公告等。这些功能有助于管理员全面掌控系统运行情况,确保信息的准确性和时效性。

毕业生用例
毕业生角色功能需求则侧重于查看相关信息和管理个人简历投递。毕业生可以通过系统查看其他毕业生信息、企业信息以及企业发布的资讯。同时,毕业生还可以管理自己的简历投递记录,查看留言和公告等。这些功能为毕业生提供了一个便捷的求职渠道,有助于其更好地了解市场动态和就业机会。

企业角色功能需求主要集中在管理企业资讯、查看并编辑简历投递记录以及处理留言等方面。企业可以通过系统发布资讯,展示企业形象和招聘需求。同时,企业还可以查看投递到本企业的简历,对简历进行筛选和回复。此外,企业还可以查看并回复毕业生的留言,与毕业生进行互动交流。这些功能有助于企业高效地完成招聘工作,提升企业形象和知名度。

系统概念类是对系统中具有相同属性和行为的对象集合的抽象描述,它为系统的设计和实现提供了基础框架。通过明确系统概念类,可以更好地组织系统中的数据和功能,提高系统的可维护性和可扩展性。
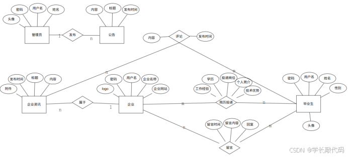
对于本毕业生去向管理系统而言,其概念类主要包括毕业生类、企业类、管理员类、招聘信息类、简历投递类、留言互动类、公告通知类等。毕业生类包含毕业生的基本信息,如学号、姓名、专业、联系方式等,以及与毕业生相关的操作,如简历投递、查看招聘信息等。企业类涵盖企业的基本信息,如企业名称、行业、规模、联系方式等,以及企业发布招聘信息、审核简历等操作。管理员类则负责系统的整体管理,包括对毕业生信息、企业信息、招聘信息等的管理。招聘信息类包含职位详情、任职要求、招聘人数等信息。简历投递类记录毕业生的投递情况,如投递时间、投递岗位、投递状态等。留言互动类用于毕业生、企业与管理员之间的沟通交流。公告通知类则发布学校的就业相关通知等信息。系统概念类图如图所示(此处可简单描述图的大致结构,如包含哪些类以及它们之间的关系,由于无法实际画图,以文字描述替代)。通过这些概念类的定义和相互关系,为系统的进一步设计和实现提供了清晰的模型。

本毕业生去向管理系统同样采用包图形式来描述系统与子系统关系,系统整体划分为五个大包,分别为用户管理包、信息管理包、简历投递管理包、互动交流包以及数据统计与分析包。
用户管理包主要负责系统中各类用户信息的管理,包含管理员、毕业生和企业三类用户。具体有小包如用户注册登录小包,处理用户的注册和登录操作,确保用户能够合法进入系统;用户信息维护小包,允许用户对自己的基本信息进行修改和完善;用户权限管理小包,根据不同用户角色分配相应的系统操作权限,保障系统的安全性和数据的保密性。
信息管理包涵盖毕业生信息、企业信息以及招聘信息的管理。其中毕业生信息管理小包用于存储和管理毕业生的基本信息,如学号、姓名、专业、联系方式等;企业信息管理小包记录企业的名称、行业、规模、联系方式等详细信息;招聘信息管理小包则包含职位详情、任职要求、招聘人数等招聘信息,方便毕业生查看和选择。
简历投递管理包主要处理毕业生的简历投递相关业务。有简历创建小包,帮助毕业生创建个人简历,填写个人简介、工作经验等信息;简历投递小包实现毕业生向心仪企业投递简历的功能;投递记录管理小包记录毕业生的投递情况,包括投递时间、投递岗位、投递状态等,方便毕业生查看和管理自己的投递记录。


ER图


被折叠的 条评论
为什么被折叠?



