一、压缩包资料内容
- (1)、基于51单片机的电子琴加音乐播放器系统proteus仿真设计一份;
- (2)、基于51单片机的电子琴加音乐播放器系统proteus仿真设计keli源代码一份;
- (3)、基于51单片机的电子琴加音乐播放器系统proteus仿真设计原理图一份;
- (4)、基于51单片机的电子琴加音乐播放器系统实物图一份;
- (5)、基于51单片机的电子琴加音乐播放器系统proteus仿真设计参考论文一份;
- (6)、基于51单片机的电子琴加音乐播放器系统proteus仿真设计视频讲解一份;
二、设计要求
- (1)、要求以51系列单片机为核心,设计一款基于51单片机的电子琴加音乐播放器系统;
- (2)、系统通过矩阵键盘输入音符;
- (3)、系统具有电子琴和音乐播放器两种模式;
- (4)、系统具有数码管显示模块;
- (5)、系统可以通过独立按键切换模式;
跟多资料见下图

三、相关资料截图

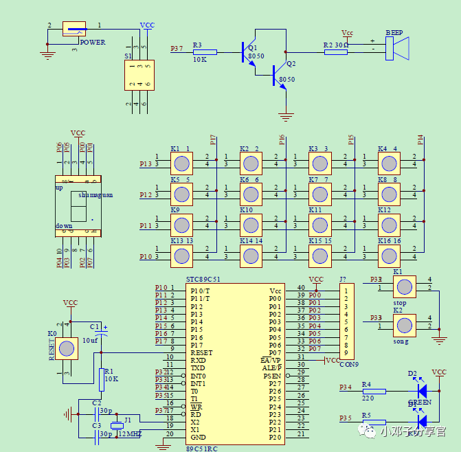
图1. 系统proteus仿真图


本资源包含基于51单片机的电子琴加音乐播放器系统的完整设计资料,包括Proteus仿真设计、Keil源代码、原理图、实物图、参考论文和视频讲解。设计要求以51单片机为核心,实现矩阵键盘输入音符,具备电子琴和音乐播放器两种模式,并配有数码管显示和独立按键模式切换功能。详细设计内容可参阅相关资料和视频教程。
最低0.47元/天 解锁文章
418

被折叠的 条评论
为什么被折叠?



