今年招聘高峰已经过去,身边被迫“毕业”或者主动在这个时间点跳槽的大佬基本该找到工作的都找到工作了,找不到的也大多数都已经躺平了(手动狗头),只剩一群“45度人”(卷不动,躺不平的人)还不停在我后台私信希望我能写一些关于面试的知识,出一些相对来说有一点技术深度的面试知识点,或者整理一些Java面试高频的八股文。所以,这篇文章来了~

最新Java面试八股文
八股文一共有11份,分别是Java基础,Java集合,JVM,Java并发,mysql,mybatis,Redis,MQ,Spring,OS,计算机网络,由于篇幅限制就只展示部分,需要的小伙伴点击文末小卡片即可~
JVM
-
内存管理


-
调优


-
虚拟机执行


Java并发

-
ThreadLocal

-
volatile实现原理

-
线程池应用

MyBatis

-
MyBatis功能架构

-
MyBatis分页原理

MySQL

-
索引

-
锁

-
事务

Redis

-
Redis主从复制

-
Redis集群原理

-
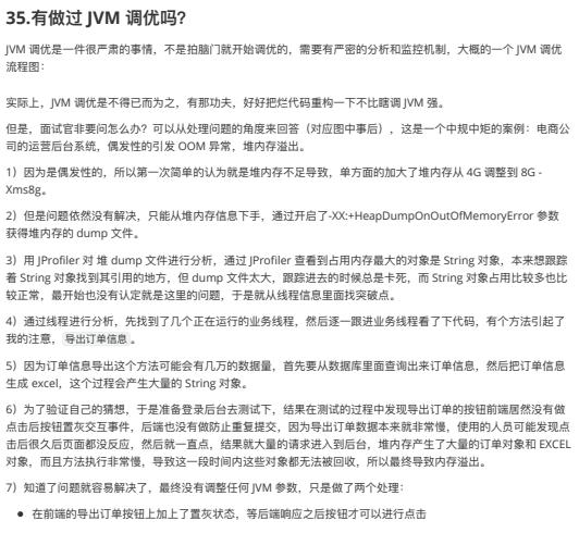
Redis底层

MQ


Spring全家桶

-
SpringIOC,AOP

-
SpringBoot自动装配

-
SpringCloud

OS


计算机网络

-
计算机网络结构

-
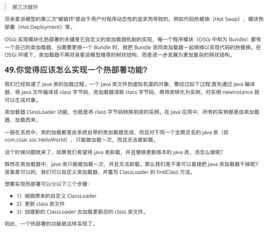
HTTP请求方式

-
TCP

最后
文章到这里篇幅已经很长了,为了不影响大家的阅读体验就不继续拉长篇幅了,需要的小伙伴点击文末小卡片即可~
171万+

被折叠的 条评论
为什么被折叠?



