带着问题思考本次分享
2020 下半年在公司组织了一场关于 Mybatis 核心原理的分享,掌握底层源码不仅能够更好的排查问题,同时也能够借鉴其中优秀的设计。正好赶上金三银四面试季,这里就梳理出以下几个问题供大家参考
- Mybatis 与 JDBC 的关系
- .xml 文件定义 SQL 语句如何解析
- Mybatis 中 Mapper 接口的存储与实现
- Mybatis SQL 的执行过程
- Mybatis 中分页如何实现
本次分享内容依据 Mybatis-3-3.4.x 源码
持久层的那些事
什么是 JDBC
JDBC(JavaDataBase Connectivity)就是 Java 数据库连接, 说的直白点就是 使用 Java 语言操作数据库
本来我们是通过控制台或客户端操作的数据库, JDBC 是用 Java 语言来发送 SQL 语句
JDBC 原理
最初 SUN 公司希望提供一套 能够适用所有数据库的 API, 但是在实际操作中却发现这是项基本不可能完成的任务
因为各个厂商所提供的 数据库差异实在太大, 所以 SUN 公司与数据库厂商讨论出的就是:由 SUN 公司提供出一套访问数据库的规范 API, 并提供相对应的连接数据库协议标准, 然后各厂商根据规范提供一套访问自家数据库的 API 接口
最终:SUN 公司提供的规范 API 称之为 JDBC, 各厂商提供的自家数据库 API 接口称之为 驱动

什么是 Mybatis
Mybatis 是一款优秀的 ORM(持久层)框架,使用 Java 语言 编写
前身是 apache 的一个开源项目 iBatis,2010 年迁移到 google code 并正式改名为 Mybatis
ORM 持久层 指的是 : 将业务数据存储到磁盘,也具备长期存储能力,只要磁盘不损坏,如果在断电情况下,重启系统仍然可以读取数据
Mybatis 与 JDBC 的关系
在没有持久层框架之前, 想要代码中操作数据库都必须通过 JDBC 来操作, 接下来一个例子来说明两者之间的关系
JDBC 操作数据库

相信大家都在实际项目中使用过 Mybatis, 可以联想一下, 平常我们工作中, 是否做过以下事情:
- 是否装载过数据库驱动?
- 是否从驱动中获取数据库连接?
- 是否创建过执行 SQL 的 Statement?
- 是否自行将数据库返回结果转换成 Java 对象?
- 是否关闭过 finally 块中的三个对象?
看到上面的灵魂拷问, 就可以对本次分享的第一个问题作出解答:
Mybatis 针对 JDBC 中重复操作做了封装, 同时扩展并优化部分功能
Mybatis 关键词说明
📖 如果在阅读文章前没有接触过 Mybatis 源码相关的内容, 建议将下述名词多看几遍再向下阅读
SqlSession
负责执行 select、insert、update、delete 等命令, 同时负责获取映射器和管理事务; 其底层封装了与 JDBC 的交互, 可以说是 mybatis 最核心的接口之一
SqlSessionFactory
负责创建 SqlSession 的工厂, 一旦被创建就应该在应用运行期间一直存在, 不需要额外再进行创建
SqlSessionFactoryBuilder
主要是负责创建 SqlSessionFactory 的构造器类, 其中使用到了构建者设计模式; 仅负责创建 SqlSessionFactory
Configuration
Mybatis 最重要的配置类, 没有之一, 存储了大量的对象配置, 可以看源码感受一下
MappedStatement
MappedStatement 是保存 SQL 语句的数据结构, 其中的类属性都是由解析 .xml 文件中的 SQL 标签转化而成
Executor
SqlSession 对象对应一个 Executor, Executor 对象作用于 增删改查方法 以及 事务、缓存 等操作
ParameterHandler
Mybatis 中的 参数处理器, 类关系比较简单
StatementHandler
StatementHandler 是 Mybatis 负责 创建 Statement 的处理器, 根据不同的业务创建不同功能的 Statement
ResultSetHandler
ResultSetHandler 是 Mybatis 负责将 JDBC 返回数据进行解析, 并包装为 Java 中对应数据结构的处理器
Interceptor
Interceptor 为 Mybatis 中定义公共拦截器的接口, 其中定义了相关实现方法
Mybatis 架构设计
架构图

基础支持层
反射模块
反射在 Java 中的应用可以说是相当广泛了, 同时也是一把双刃剑。 Mybatis 框架本身 封装出了反射模块, 提供了比原生反射更 简洁易用的 API 接口, 以及对 类的元数据增加缓存, 提高反射的性能
类型转换
类型转换模块最重要的功能就是在为 SQL 语句绑定实参时, 将 Java 类型转为 JDBC 类型, 在映射结果集时再由 JDBC 类型转为 Java 类型
另外一个功能就是提供别名机制, 简化了配置文件的定义
日志模块
日志对于系统的作用不言而喻, 尤其是测试、生产环境上查看信息及排查错误等都非常重要。主流的日志框架包括 Log4j、Log4j2、S l f4j 等, Mybatis 的日志模块作用就是 集成这些日志框架
资源加载
Mybatis 对类加载器进行了封装, 用来确定类加载器的使用顺序, 用来记载类文件以及其它资源文件, 感兴趣可以参考 ClassLoaderWrapper
解析器模块
解析器模块主要提供了两个功能, 一个是封装了 XPath 类, 在 Mybatis 初始化时解析 Mybatis-config.xml 配置文件以及映射配置文件提供功能, 另一点就是处理动态 SQL 语句的占位符提供帮助
…
核心处理层
配置解析
在 Mybatis 初始化时, 会加载 Mybatis-config.xml 文件中的配置信息, 解析后的配置信息会 转换成 Java 对象添加到 Configuration 对象
📖 比如说在 .xml 中定义的 resultMap 标签, 会被解析为 ResultMap 对象
SQL 解析
大家如果手动拼写过复杂 SQL 语句, 就会明白会有多痛苦。Mybatis 提供出了动态 SQL, 加入了许多判断循环型标签, 比如 : if、where、foreach、set 等, 帮助开发者节约了大量的 SQL 拼写时间
SQL 解析模块的作用就是将 Mybatis 提供的动态 SQL 标签解析为带占位符的 SQL 语句, 并在后期将实参对占位符进行替换
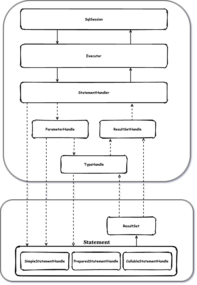
SQL 执行
SQL 的执行过程涉及几个比较重要的对象, Executor、StatementHandler、ParameterHandler、ResultSetHandler
Executor 负责维护 一级、二级缓存以及事务提交回滚操作, 举个查询的例子, 查询请求会由 Executor 交给 StatementHandler 完成
StatementHandler 通过 ParameterHandler 完成 SQL 语句的实参绑定, 通过 java.sql.Statement 执行 SQL 语句并拿到对应的 结果集映射
最后交由 ResultSetHandler 对结果集进行解析, 将 JDBC 类型转换为程序自定义的对象
插件
插件模块是 Mybatis 提供的一层扩展, 可以针对 SQL 执行的四大对象进行 拦截并执行自定义插件
插件编写需要很熟悉 Mybatis 运行机制, 这样才能控制编写的插件安全、高效
接口层
接口层只是 Mybatis 提供给调用端的一个接口 SqlSession, 调用端在进行调用接口中方法时, 会调用核心处理层相对应的模块来完成数据库操作
问题答疑
.xml 文件定义 Sql 语句如何解析
Mybatis 在创建 SqlSessionFactory 时, XMLConfigBuilder 会解析 Mybatis-config.xml 配置文件
Mybatis 相关解析器
Mybatis 解析器模块中定义了相关解析器的抽象类 BaseBuilder, 不同的子类负责实现解析不同的功能, 使用了 Builder 设计模式

XMLConfigBuilder 负责解析 mybatis-config.xml 配置文件
XMLMapperBuilder 负责解析业务产生的 xxxMapper.xml
…
mybatis-config.xml 解析
XMLConfigBuilder 解析 mybatis-config.xml 内容参考代码 :

XMLConfifigBuilder#parseConfiguration() 方法将 mybatis-config.xml 中定义的标签进行相关解析并填充到 Configuration 对象中
xxxMapper.xml 解析
XMLConfifigBuilder#mapperElement() 中解析配置的 mappers 标签, 找到具体的 .xml 文件, 并将其中的 select、insert、update、delete、resultMap 等标签解析为 Java 中的对象信息
具体解析 xxxMapper.xml 的对象为 XMLMapperBuilder, 具体的解析方法为 parse()

到这里就可以对当前问题作出答复了
Mybatis 创建 SqlSessionFactory 会解析 mybatis-config.xml, 然后 解析 configuration 标签下的子标签, 解析 mappers 标签时, 会根据相关配置读取到 .xml 文件, 继而解析 .xml 中各个标签
具体的 select、insert、update、delete 标签定义为 MappedStatement 对象, .xml 文件中的其余标签也会根据不同映射解析为 Java 对象
MappedStatement
这里重点说明下 MappedStatement 对象, 一起看一下类中的属性和 SQL 有何关联呢

MappedStatement 对象中 提供的属性与 .xml 文件中定义的 SQL 语句 是能够对应上的, 用来 控制每条 SQL 语句的执行行为
Mapper 接口的存储与实现
在平常我们写的 SSM 框架中, 定义了 Mapper 接口与 .xml 对应的 SQL 文件, 在 Service 层直接注入 xxxMapper 就可以了
也没有看到像 JDBC 操作数据库的操作, Mybatis 在中间是如何为我们省略下这些重复繁琐的操作呢
这里使用 Mybatis 源码中的测试类进行验证, 首先定义 Mapper 接口, 省事直接注解定义 SQL

这里使用 SqlSession 来获取 Mapper 操作数据库, 测试方法如下

创建 SqlSession
#1 从 SqlSessionFactory 中打开一个 新的 SqlSession
获取 Mapper 实例
#2 就存在一个疑问点, 定义的 AutoConstructorMapper 明明是个接口, 为什么可以实例化为对象?
动态代理方法调用
#3 通过创建的对象调用类中具体的方法, 这里具体聊一下 #2 操作
SqlSession 是一个接口, 有一个 默认的实现类 DefaultSqlSession, 类中包含了 Configuration 属性
Mapper 接口的信息以及 .xml 中 SQL 语句是在 Mybatis 初始化时添加 到 Configuration 的 MapperRegistry 属性中的

#2 中的 getMapper 就是从 MapperRegistry 中获取 Mapper
看一下 MapperRegistry 的类属性都有什么

config 为 保持全局唯一 的 Configuration 对象引用
knownMappers 中 Key-Class 是 Mapper 对象, Value-MapperProxyFactory 是通过 Mapper 对象衍生出的 Mapper 代理工厂
再看一下 MapperProxyFactory 类的结构信息

mapperInterface 属性是 Mapper 对象的引用, methodCache 的 key 是 Mapper 中的方法, value 是 Mapper 解析对应 SQL 产生的 MapperMethod
📖 Mybatis 设计 methodCache 属性时使用到了 懒加载机制, 在初始化时不会增加对应 Method, 而是在 第一次调用时新增

MapperMethod 运行时数据如下, 比较容易理解

通过一个实际例子帮忙理解一下 MapperRegistry 类关系, Mapper 初始化第一次调用的对象状态, 可以看到 methodCache 容量为0

我们目前已经知道 MapperRegistry 的类关系, 回头继续看一下第二步的 MapperRegistry#getMapper() 处理步骤

核心处理在 MapperProxyFactory#newInstance() 方法中, 继续跟进

MapperProxy 继承了 InvocationHandler 接口, 通过 newInstance() 最终返回的是由 Java Proxy 动态代理返回的动态代理实现类
看到这里就清楚了步骤二中接口为什么能够被实例化, 返回的是 接口的动态代理实现类
Mybatis Sql 的执行过程
根据 Mybatis SQL 执行流程图进一步了解

大致可以分为以下几步操作:
📖 在前面的内容中, 知道了 Mybatis Mapper 是动态代理的实现, 查看 SQL 执行过程, 就需要紧跟实现了 InvocationHandler 的 MapperProxy 类
执行增删改查
@Select(" SELECT * FROM SUBJECT WHERE ID = #{id}")
PrimitiveSubject getSubject(@Param("id") final int id);
我们以上述方法举例, 调用方通过 SqlSession 获取 Mapper 动态代理对象, 执行 Mapper 方法时会通过 InvocationHandler 进行代理

在 MapperMethod#execute 中, 根据 MapperMethod -> SqlCommand -> SqlCommandType 来确定增、删、改、查方法
📖 SqlCommandType 是一个枚举类型, 对应五种类型 UNKNOWN、INSERT、UPDATE、DELETE、SELECT、FLUSH

参数处理
查询操作对应 SELECT 枚举值, if else 中判断为返回值是否集合、无返回值、单条查询等, 这里以查询单条记录作为入口
Object param = method.convertArgsToSqlCommandParam(args);
result = sqlSession.selectOne(command.getName(), param);


📖 这里能够解释一个之前困扰我的问题, 那就是为什么方法入参只有单个
@Param("id"), 但是参数 param 对象会存在两个键值对
继续查看 SqlSession#selectOne 方法, sqlSession 是一个接口, 具体还是要看实现类 DefaultSqlSession

因为单条和查询多条以及分页查询都是走的一个方法, 所以在查询的过程中, 会将分页的参数进行添加

执行器处理
在 Mybatis 源码中, 创建的执行器默认是 CachingExecutor, 使用了装饰者模式, 在类中保持了 Executor 接口的引用, CachingExecutor 在持有的执行器基础上增加了缓存的功能

delegate.query 就是在具体的执行器了, 默认 SimpleExecutor, query 方法统一在抽象父类 BaseExecutor 中维护

BaseExecutor#queryFromDatabase 方法执行了缓存占位符以及执行具体方法, 并将查询返回数据添加至缓存

BaseExecutor#doQuery 方法是由具体的 SimpleExecutor 实现

执行 SQL
因为我们 SQL 中使用了参数占位符, 使用的是 PreparedStatementHandler 对象, 执行预编译SQL的 Handler, 实际使用 PreparedStatement 进行 SQL 调用

返回数据解析
将 JDBC 返回类型转换为 Java 类型, 根据 resultSets 和 resultMap 进行转换

5.4 Mybatis 中分页如何实现
通过 Mybatis 执行分页 SQL 有两种实现方式, 一种是编写 SQL 时添加 LIMIT, 一种是全局处理
SQL 分页
<select id="getSubjectByPage" resultMap="resultAutoMap">
SELECT * FROM SUBJECT LIMIT #{CURRINDEX} , #{PAGESIZE}
</select>
拦截器分页
上文说到, Mybatis 支持了插件扩展机制, 可以拦截到具体对象的方法以及对应入参级别
我们添加插件时需要实现 Interceptor 接口, 然后将插件写在 mybatis-config.xml 配置文件中或者添加相关注解, Mybatis 初始化时解析才能在项目启动时添加到插件容器中

由一个 List 结构存储项目中全部拦截器, 通过 Configuration#addInterceptor 方法添加

重点需要关注 Interceptor#pluginAll 中 plugin 方法, Interceptor 只是一个接口, plugin 方法只能由其实现类完成

Plugin 可以理解为是一个工具类, Plugin#wrap 返回的是一个动态代理类

这里使用一个测试的 Demo 看一下方法运行时的参数

虽然是随便写的 Demo, 但是与正式使用的插件并无实际区别

结言
相对于 Spring 而言,Mybatis 足够的轻巧,属于入门级的框架源码,但是里面用到的设计模式却不少,可以借鉴其中的设计进行套用业务代码。同时,掌握了 Mybatis 之后对阅读 SpringCloud、Dubbo 源码提供了不小的帮助,这里也希望看过文章的小伙伴对 Mybatis 的理解能加深印象
当然,怎么说也是框架源码,不可能通过一篇文章全部掌握,读者可以把源码下载多跑几个 Demo,Mybatis 源码中测试类覆盖很全面,不用担心没有方向。如果文章对你有帮助那就点个关注支持下吧,祝好。
最后
最近我整理了整套《JAVA核心知识点总结》,说实话 ,作为一名Java程序员,不论你需不需要面试都应该好好看下这份资料。拿到手总是不亏的~我的不少粉丝也因此拿到腾讯字节快手等公司的Offer
好了,以上就是本文的全部内容了,如果觉得有收获,记得三连,我们下期再见。
本文深入剖析MyBatis框架的核心原理,涵盖MyBatis与JDBC的关系、XML配置文件解析、Mapper接口实现机制等内容,并介绍了MyBatis SQL执行流程与分页实现。

615

被折叠的 条评论
为什么被折叠?



