基本介绍
- 外观模式(Facade),也叫"过程模式",外观模式为子系统中的一组接口提供了一个一致的界面,此模式定义了一个高层接口,这个接口使得这一子系统更加容易使用。
- 外观模式通过定义一个一致的接口,用以屏蔽内部子系统的细节,使得调用端只需跟这个接口发生调用,而无需关心这个子系统的内部细节。
原理类图

说明(外观模式的角色分析):
- 外观类(Facade):为调用端提供统一的调用接口,外观类知道哪些子系统负责处理请求,从而将调用端的请求代理给适当的子系统对象。
- 调用者(Client):外观接口的调用者
- 子系统的集合:指的是模块或者子系统,处理Facade对象指派的任务,它是功能的实际提供者。
代码实例
DVDPlayer (子系统之一)
public class DVDPlayer {
//使用单例模式,使用饿汉式
private DVDPlayer() {
}
private static DVDPlayer dvdPlayer = new DVDPlayer();
public static DVDPlayer getDvdPlayer() {
return dvdPlayer;
}
public void on(){
System.out.println(" dvd on ");
}
public void off(){
System.out.println(" dvd off ");
}
public void play(){
System.out.println(" dvd is playing ");
}
public void pause(){
System.out.println(" dvd pause");
}
//...
}
Popcorn (子系统)
public class Popcorn {
private Popcorn() {}
private static Popcorn popcorn = null;
static {
popcorn = new Popcorn();
}
public static Popcorn getPopcorn() {
return popcorn;
}
public void on(){
System.out.println(" popcorn on ");
}
public void off(){
System.out.println(" popcorn off ");
}
public void pop(){
System.out.println(" popcorn is pop ");
}
}
Projector (子系统)
public class Projector {
private Projector() {}
private static Projector projector = null;
static {
projector = new Projector();
}
public static Projector getProjector() {
return projector;
}
public void on(){
System.out.println(" Projector on ");
}
public void off(){
System.out.println(" Projector off ");
}
public void focus(){
System.out.println(" Projector is focus ");
} }
Screen (子系统)
public class Screen {
private Screen() {}
private static Screen screen = null;
static {
screen = new Screen();
}
public static Screen getScreen() {
return screen;
}
public void up(){
System.out.println(" Screen up ");
}
public void down(){
System.out.println(" Screen down ");
}
}
Stereo (子系统)
public class Stereo {
private Stereo() {}
private static Stereo stereo = null;
static {
stereo = new Stereo();
}
public static Stereo getStereo() {
return stereo;
}
public void on() {
System.out.println(" Stereo on ");
}
public void off() {
System.out.println(" Stereo off ");
}
public void up() {
System.out.println(" Stereo up.. ");
}
}
TheaterLight (子系统)
public class TheaterLight {
private TheaterLight() {}
private static TheaterLight theaterLight = null;
static {
theaterLight = new TheaterLight();
}
public static TheaterLight getTheaterLight() {
return theaterLight;
}
public void on() {
System.out.println(" TheaterLight on ");
}
public void off() {
System.out.println(" TheaterLight off ");
}
public void dim() {
System.out.println(" TheaterLight dim.. ");
}
public void bright() {
System.out.println(" TheaterLight bright.. ");
}
}
HomeTheaterFacade (Facade,外观模式)
public class HomeTheaterFacade {
//定义各个子系统对象
private TheaterLight theaterLight;
private Popcorn popcorn;
private Stereo stereo;
private Projector projector;
private Screen screen;
private DVDPlayer dvdPlayer;
public HomeTheaterFacade() {
this.theaterLight = TheaterLight.getTheaterLight();
this.popcorn = Popcorn.getPopcorn();
this.stereo = Stereo.getStereo();
this.projector = Projector.getProjector();
this.screen = Screen.getScreen();
this.dvdPlayer = DVDPlayer.getDvdPlayer();
}
//操作分成4步
public void ready() {
popcorn.on();
popcorn.pop();
screen.down();
projector.on();
stereo.on();
dvdPlayer.on();
theaterLight.dim();
}
public void play() {
dvdPlayer.play();
}
public void pause() {
dvdPlayer.pause();
}
public void end() {
popcorn.off();
theaterLight.bright();
screen.up();
projector.off();
stereo.off();
dvdPlayer.off();
}
}
测试用例
public static void main(String[] args) {
HomeTheaterFacade homeTheaterFacade = new HomeTheaterFacade();
homeTheaterFacade.ready();
homeTheaterFacade.play();
homeTheaterFacade.pause();
homeTheaterFacade.end();
}
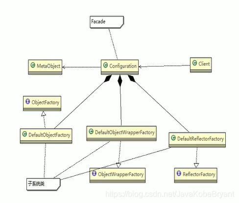
外观模式在MyBatis框架的源码分析
MyBatis中的Configuration去创建MetaObject对象使用到外观模式
编写测试用例,引入mybatis的jar包(在pom文件中引入),点击Configuration




源码类图

外观模式的注意事项和细节
- 外观模式对外屏蔽了子系统的细节,因此外观模式降低了客户端对子系统使用的复杂性。
- 外观模式对客户端与子系统的耦合关系,让子系统内部的模块更易维护和扩展
- 通过合理的使用外观模式,可以帮我们更好的划分访问的层次。
- 当系统需要进行分层设计时,可以考虑使用Facade模式。
- 在维护一个遗留的大型系统时,可能这个系统已经变得非常难以维护和扩展,此时可以考虑为新系统开发一个Facede类,来提供遗留系统的比较清晰简单的接口,让新系统与Facade类交互,提高复用性。
- 不能过多的或者不合理的使用外观模式,使用外观模式号,还是直接调用模块好,要以系统有层次,利于维护为目的。
1414

被折叠的 条评论
为什么被折叠?



