一、官方标准原图如下:

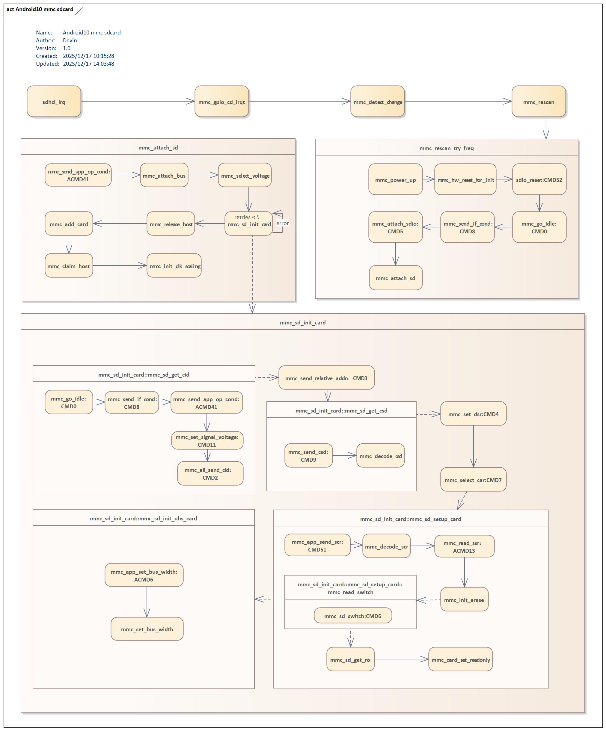
二、源码流程分析如下:

三、方法解释(待补充):
2.1 SD卡插拔检测
1. sdhci_irq:中断信号
2. mmc_gpio_cd_irqt:判断插拔
3. mmc_detect_change
4. mmc_rescan
5. mmc_rescan_try_freq
1. mmc_power_up
2. mmc_hw_reset_for_init
3. sdio_reset:CMD52
4. mmc_go_idle:CMD0
5. mmc_send_if_cond:CMD8
6. mmc_attach_sdio:CMD5
7. mmc_attach_sd
2.2 检测到SD卡,初始化:mmc_attach_sd
1. mmc_send_app_op_cond:ACMD41
2. mmc_attach_bus
3. mmc_select_voltage
4. mmc_sd_init_card
5. mmc_release_host
6. mmc_add_card
7. mmc_claim_host
8. mmc_init_clk_scaling
2.3 mmc_sd_init_card 过程
1. mmc_sd_get_cid
1. mmc_go_idle:CMD0
2. mmc_send_if_cond:CMD8
3. mmc_send_app_op_cond:ACMD41
4. mmc_set_signal_voltage:CMD11
5. mmc_all_send_cid:CMD2
2. mmc_send_relative_addr:CMD3
3. mmc_sd_get_csd
1. mmc_send_csd:CMD9
2. mmc_decode_csd
4. mmc_set_dsr:CMD4
5. mmc_select_card:CMD7
6. mmc_sd_setup_card
1. mmc_app_send_scr:CMD51
2. mmc_decode_scr
3. mmc_read_ssr:ACMD13
4. mmc_init_erase
5. mmc_read_switch
1. mmc_sd_switch:CMD6
6. mmc_sd_get_ro
7. mmc_card_set_readonly
7. mmc_sd_init_uhs_card
1. mmc_app_set_bus_width:ACMD6
2. mmc_set_bus_width
4526

被折叠的 条评论
为什么被折叠?



