Mybatis学习
本文图文学习教程
学自b站狂神:狂神说–Mybatis篇
1.简介
1.1什么是Mybatis
- MyBatis 是一款优秀的持久层框架
- 它支持自定义 SQL、存储过程以及高级映射。
- MyBatis 免除了几乎所有的 JDBC 代码以及设置参数和获取结果集的工作。
- MyBatis 可以通过简单的 XML 或注解来配置和映射原始类型、接口和 Java POJO(Plain Old Java Objects,普通老式 Java 对象)为数据库中的记录。
- MyBatis 本是apache的一个开源项目iBatis,
- 2010年这个项目由apache software foundation 迁移到了google code,并且改名为MyBatis 。
- 2013年11月迁移到Github。
如何获取Mybais:
- maven仓库:
<!-- https://mvnrepository.com/artifact/org.mybatis/mybatis -->
<dependency>
<groupId>org.mybatis</groupId>
<artifactId>mybatis</artifactId>
<version>3.5.2</version>
</dependency>
-
中文文档:https://mybatis.org/mybatis-3/zh/index.html
-
Github源码:https://github.com/mybatis/mybatis-3/releases
1.2持久化
数据持久化:
- 持久化就是将程序在持久状态和瞬时状态转化的过程
- 内存:断电即失
- 即将数据从原来不“稳定”的内存中转移到“稳定”的数据库的过程
- 举例:冷藏食物
为什么需要持久化:
- 防止丢失重要信息
- 内存太贵了,
- 存放在数据库,即用即取更好
1.3持久层
Dao层、Service层、Controller层…
- 完成持久化工作的代码块
- 层是界限十分明显
1.4为什么需要Mybatis?
-
帮助程序猿更加方便的将存入到数据库中
-
传统的JDBC代码太复杂了。
-
框架更加简化,更加自动化,易上手。
-
使用人群多。
-
优点:
- 简单易学:本身就很小且简单。没有任何第三方依赖,最简单安装只要两个jar文件+配置几个sql映射文件易于学习,易于使用,通过文档和源代码,可以比较完全的掌握它的设计思路和实现。
- 灵活:mybatis不会对应用程序或者数据库的现有设计强加任何影响。 sql写在xml里,便于统一管理和优化。通过sql语句可以满足操作数据库的所有需求。
- 解除sql与程序代码的耦合:通过提供DAO层,将业务逻辑和数据访问逻辑分离,使系统的设计更清晰,更易维护,更易单元测试。sql和代码的分离,提高了可维护性。
- 提供映射标签,支持对象与数据库的orm字段关系映射
- 提供对象关系映射标签,支持对象关系组建维护
- 提供xml标签,支持编写动态sql。
2.第一个Mybatis程序
思路:搭建环境–>导入Mybatis–>编写代码–>测试
2.1搭建环境
搭建数据库:
CREATE DATABASE `mybatis`;
Use `mybatis`;
create table `user`(
`id` INT(20) NOT NULL PRIMARY KEY,
`name` VARCHAR(30) DEFAULT NULL,
`pwd` VARCHAR(30) DEFAULT NULL
)ENGINE=INNODB DEFAULT CHARSET=utf8;
INSERT into user VALUES(1,"刘一手","123");
INSERT into user VALUES(2,"刘二手","123"),(3,"刘三手","123"),(4,"刘四手","123");
INSERT into user(id,name) VALUES(5,"刘五手");
新建项目
-
新建一个普通的maven项目,注:固定Maven路径
-
删除src目录,将项目作为父工程
-
导入maven依赖
<?xml version="1.0" encoding="UTF-8"?>
<project xmlns="http://maven.apache.org/POM/4.0.0"
xmlns:xsi="http://www.w3.org/2001/XMLSchema-instance"
xsi:schemaLocation="http://maven.apache.org/POM/4.0.0 http://maven.apache.org/xsd/maven-4.0.0.xsd">
<modelVersion>4.0.0</modelVersion>
<!--父工程-->
<groupId>com.lxf</groupId>
<artifactId>20200604-Mybatis-study</artifactId>
<version>1.0-SNAPSHOT</version>
<!--导入依赖-->
<dependencies>
<!--mysql驱动-->
<dependency>
<groupId>mysql</groupId>
<artifactId>mysql-connector-java</artifactId>
<version>5.1.47</version>
</dependency>
<!--mybatis-->
<!-- https://mvnrepository.com/artifact/org.mybatis/mybatis -->
<dependency>
<groupId>org.mybatis</groupId>
<artifactId>mybatis</artifactId>
<version>3.5.2</version>
</dependency>
<!--junit-->
<dependency>
<groupId>junit</groupId>
<artifactId>junit</artifactId>
<version>4.12</version>
</dependency>
</dependencies>
</project>
2.2创建一个子模块
- 编写mybatis的核心配置文件
连接数据库错误解决:https://blog.youkuaiyun.com/ITMan2017/article/details/100601438
<?xml version="1.0" encoding="UTF-8" ?>
<!DOCTYPE configuration
PUBLIC "-//mybatis.org//DTD Config 3.0//EN"
"http://mybatis.org/dtd/mybatis-3-config.dtd">
<!--configuration核心配置文件-->
<configuration>
<environments default="development">
<environment id="development">
<transactionManager type="JDBC"/>
<dataSource type="POOLED">
<property name="driver" value="com.mysql.jdbc.Driver"/>
<property name="url" value="jdbc:mysql://localhost:3306/mybatis?userSSL=true&useUnicode=true&characterEncoding=UTF-8"/>
<property name="username" value="root"/>
<property name="password" value="xxxx"/>
</dataSource>
</environment>
</environments>
<!--每一个Mapper.xml都需要在Mybatis核心配置文件中注册!-->
<!--namespace中的包名要和Dao/mapper接口的包名一致!-->
<mappers>
<mapper resource="com/lxf/dao/UserMapper.xml"></mapper>
</mappers>
</configuration>
- 编写mybatis工具类
package com.lxf.utils;
import org.apache.ibatis.io.Resources;
import org.apache.ibatis.session.SqlSession;
import org.apache.ibatis.session.SqlSessionFactory;
import org.apache.ibatis.session.SqlSessionFactoryBuilder;
import java.io.InputStream;
public class MybatisUtils {
private static SqlSessionFactory sqlSessionFactory;
static {
try {
//使用Mybatis第一步:获取sqlSessionFactory对象
InputStream inputStream = MybatisUtils.class.getResourceAsStream("/mybatis-config.xml");
sqlSessionFactory = new SqlSessionFactoryBuilder().build(inputStream);
} catch (Exception e) {
e.printStackTrace();
}
}
// public static void main(String[] args) {
// System.out.println(sqlSessionFactory);
// }
//既然有了SqlSessionFactory,就可以从中获取SqlSession的实例了。
//SqlSession 完全包含了面向数据库执行SQL命令所需的所有方法。
public static SqlSession getSqlSession() {
return sqlSessionFactory.openSession();
}
}
2.3编写代码
- 实体类
package com.lxf.pojo;
public class User {
private int id;
private String name;
private String pwd;
public User() {
}
public User(int id, String name, String pwd) {
this.id = id;
this.name = name;
this.pwd = pwd;
}
public int getId() {
return id;
}
public void setId(int id) {
this.id = id;
}
public String getName() {
return name;
}
public void setName(String name) {
this.name = name;
}
public String getPwd() {
return pwd;
}
public void setPwd(String pwd) {
this.pwd = pwd;
}
@Override
public String toString() {
return "User{" +
"id=" + id +
", name='" + name + '\'' +
", pwd='" + pwd + '\'' +
'}';
}
}
- Dao接口
package com.lxf.dao;
import com.lxf.pojo.User;
import org.apache.ibatis.annotations.Select;
import java.util.List;
public interface UserDao {
//查询所有的User
List<User> getUserList();
//查询单独一个User
User getUser(int id);
}
- 接口实现类(由原来的UserDaoImpl–>Mapper配置文件)
<?xml version="1.0" encoding="UTF-8" ?>
<!DOCTYPE mapper
PUBLIC "-//mybatis.org//DTD Mapper 3.0//EN"
"http://mybatis.org/dtd/mybatis-3-mapper.dtd">
<!--namespace=绑定一个对应的Dao/Mapper接口-->
<mapper namespace="com.lxf.dao.UserDao">
<!--select查询语句-->
<select id="getUserList" resultType="com.lxf.pojo.User">
select * from mybatis.user;
</select>
</mapper>
2.4测试
出错点:
1.org.apache.ibatis.binding.BindingException:Type interface com.lxf.dao.UserDao is not konwn to the MapperRegistry
:每一个Mapper.xml没有在Mybatis核心配置文件中注册!
2.路径正确但是Mapper.xml文件资源无法找到:因为maven项目约定大于配置,资源只会在resource文件夹下搜索,pom.xml文件加上以下配置就可以解决错误:
<build>
<resources>
<resource>
<directory>src/main/java</directory>
<includes>
<include>**/*.properties</include>
<include>**/*.xml</include>
</includes>
<filtering>false</filtering>
</resource>
<resource>
<directory>src/main/resources</directory>
<includes>
<include>**/*.properties</include>
<include>**/*.xml</include>
</includes>
<filtering>false</filtering>
</resource>
</resources>
</build>
测试类(Junit):
package com.lxf.dao;
import com.lxf.pojo.User;
import com.lxf.utils.MybatisUtils;
import org.apache.ibatis.session.SqlSession;
import org.junit.Test;
public class UserDaoTest {
@Test
public void test(){
SqlSession sqlSession =null;
try{
//1.获取session
sqlSession=MybatisUtils.getSqlSession();
//2.执行SQL
//方式一(推荐):
UserDao userDao = sqlSession.getMapper(UserDao.class);
System.out.println("userDao.getUserList() = " + userDao.getUserList());
//方式二:
User user = sqlSession.selectOne("getUser", 1);
System.out.println("user = " + user);
} catch (Exception e) {
e.printStackTrace();
}finally {
//关闭sqlSession
sqlSession.close();
}
}
}
2.5.增删改查
1.修改UserMapper接口:
package com.lxf.dao;
import com.lxf.pojo.User;
import java.util.List;
public interface UserMapper {
//方式一:
//查询所有的User,配置在mapper.xml文件中
List<User> getUserList();
//查询单独一个User,注解不需要配置xml文件
User getUserById(int id);
//增加一个用户
int addUser(User user);
//增加多个用户
int addUsers(List<User> users);
//修改一个用户
int updateUser(User user);
//删除一个用户
int deleteUser(int id);
}
2.修改mapper.xml文件:
<?xml version="1.0" encoding="UTF-8" ?>
<!DOCTYPE mapper
PUBLIC "-//mybatis.org//DTD Mapper 3.0//EN"
"http://mybatis.org/dtd/mybatis-3-mapper.dtd">
<!--namespace=绑定一个对应的Dao/Mapper接口-->
<mapper namespace="com.lxf.dao.UserMapper">
<!--select查询语句,查询所有的User-->
<select id="getUserList" resultType="com.lxf.pojo.User">
select * from mybatis.user;
</select>
<!--select查询语句,查询id对应的User-->
<select id="getUserById" resultType="com.lxf.pojo.User" parameterType="int">
select * from mybatis.user where id=#{id};
</select>
<!--insert插入语句,插入一个数据-->
<insert id="addUser" parameterType="com.lxf.pojo.User">
insert into mybatis.user values(#{id},#{name},#{pwd});
</insert>
<!--修改语句,修改一个数据-->
<update id="updateUser" parameterType="com.lxf.pojo.User" >
update User as u set u.pwd=#{pwd},u.name=#{name} where u.id=#{id};
</update>
<!--insert插入语句,插入多个数据-->
<insert id="addUsers" parameterType="java.util.List" useGeneratedKeys="true">
INSERT INTO User (id,name,pwd)
VALUES
<foreach collection="list" separator="," item="item">
(#{item.id,jdbcType=INTEGER},
#{item.name,jdbcType=VARCHAR},
#{item.pwd,jdbcType=VARCHAR})
</foreach>
</insert>
<!--delete删除语句,删除指定用户-->
<delete id="deleteUser" parameterType="int">
delete from User where id=#{id};
</delete>
</mapper>
3.编写测试类:
package com.lxf.dao;
import com.lxf.pojo.User;
import com.lxf.utils.MybatisUtils;
import org.apache.ibatis.session.SqlSession;
import org.junit.Test;
import java.util.ArrayList;
import java.util.List;
public class UserMapperTest {
@Test
public void test(){
SqlSession sqlSession =null;
try{
//1.获取session
sqlSession=MybatisUtils.getSqlSession();
//2.执行SQL
//方式一(推荐):
UserMapper userMapper = sqlSession.getMapper(UserMapper.class);
System.out.println("userDao.getUserList() = " + userMapper.getUserList());
//方式二:
//User user = sqlSession.selectOne("getUser", 1);
//System.out.println("user = " + user);
} catch (Exception e) {
e.printStackTrace();
}finally {
//关闭sqlSession
sqlSession.close();
}
}
@Test
public void getUserById(){
SqlSession sqlSession = MybatisUtils.getSqlSession();
//根据id查询一个用户
// UserMapper mapper = sqlSession.getMapper(UserMapper.class);
// User user = mapper.getUserById(1);
// System.out.println("user = " + user);
//增加一个用户
// UserMapper mapper = sqlSession.getMapper(UserMapper.class);
// int i=mapper.addUser(new User(9,"刘德华","234"));
// if(i>0){
// System.out.println("插入多条数据成功");
// }
//增加多个用户
UserMapper mapper = sqlSession.getMapper(UserMapper.class);
List<User> userList=new ArrayList<User>();
userList.add(new User(10,"张学友","zxy"));
userList.add(new User(11,"周润发","zrf"));
userList.add(new User(12,"周星驰","zxc"));
int i = mapper.addUsers(userList);
if (i>0){
System.out.println("插入多条数据成功");
}
//修改一个用户
//UserMapper mapper = sqlSession.getMapper(UserMapper.class);
//mapper.updateUser(new User(8,"刘八手","888"));
//删除指定的一个用户
// UserMapper mapper = sqlSession.getMapper(UserMapper.class);
// mapper.deleteUser(8);
//提交事务
sqlSession.commit();
sqlSession.close();
}
}
注意点:
-
增删改需要提交事务
-
在增加多个数据时,url要加上:&allowMultiQueries=true
-
mapper文件中如果错用标签会发生截然不同的事情,例如:在select标签下sql用增加语句,会导致查询后返回为null,且不需要提交事务。原因:select标签下也可以用其他的查询语句,但select标签默认返回值为null,且不需要提交事务。
2.6万能Map
如果我们的实体类含有大量字段,但是在插入、修改的时候不需要全部填写,就可以用这种方法省时省力
UserMapper接口:
//增加一个用户,万能Map方式
int addUser2(Map<String,Object> map);
UserMapper.xml配置文件
<!--insert插入语句,万能Map法-->
<insert id="addUser2">
insert into mybatis.user(id,name) values(#{userId},#{userName});
</insert>
测试类:
@Test
public void addUser2(){
//获取session对象
SqlSession sqlSession = MybatisUtils.getSqlSession();
//获取UserMapper对象
UserMapper userMapper = sqlSession.getMapper(UserMapper.class);
Map<String,Object> map=new HashMap<String,Object>();
map.put("userId",14);
map.put("userName","王小法");
//执行方法
int i=userMapper.addUser2(map);
if(i>0){
System.out.println("插入成功!");
}
sqlSession.commit();
sqlSession.close();
}
2.7.模糊查询:
1.传统挺配符:% %
List<User> usersLike = userMapper.getUsersLike("%周%");
2.在sql拼接中使用通配符
select * from user where name like "%"#{value}"%";
3.注意
标签中注释的sql也会编译,所以不用的sql就要删了,注释没用,会报错,一般就是参数数量不匹配。
3.配置解析
1.核心配置文件
properties(属性)
settings(设置)
typeAliases(类型别名)
typeHandlers(类型处理器)(需要再了解)
objectFactory(对象工厂)(需要再了解)
plugins(插件)(需要再了解)
environments(环境配置)
environment(环境变量)
transactionManager(事务管理器)
dataSource(数据源)
databaseIdProvider(数据库厂商标识)(需要再了解)
mappers(映射器)(需要再了解)
2.环境配置(environments)
<!--default:默认的环境,写哪个id就对应哪个环境-->
<environments default="test">
<environment id="development">
<!--transactionManager:事务管理,
type:[JDBC|MANAGED]
JDBC:– 这个配置直接使用了 JDBC 的提交和回滚设施,它依赖从数据源获得的连接来管理事务作用域(默认)。
MANAGED:这个配置几乎没做什么。它从不提交或回滚一个连接,而是让容器来管理事务的整个生命周期(比如 JEE 应用服务器的上下文)。 默认情况下它会关闭连接。然而一些容器(例如EJB)并不希望连接被关闭,因此需要将 closeConnection 属性设置为 false 来阻止默认的关闭行为。
-->
<transactionManager type="JDBC"/>
<!--
type=[UNPOOLED|POOLED|JNDI]
UNPOOLED:这个数据源的实现会每次请求时打开和关闭连接。虽然有点慢,但对那些数据库连接可用性要求不高的简单应用程序来说,是一个很好的选择。 性能表现则依赖于使用的数据库,对某些数据库来说,使用连接池并不重要,这个配置就很适合这种情形。
POOLED: 这种数据源的实现利用“池”的概念将 JDBC 连接对象组织起来,避免了创建新的连接实例时所必需的初始化和认证时间。 这种处理方式很流行,能使并发 Web 应用快速响应请求。
JNDI – 这个数据源实现是为了能在如 EJB 或应用服务器这类容器中使用,容器可以集中或在外部配置数据源,然后放置一个 JNDI 上下文的数据源引用。
-->
<dataSource type="POOLED">
<property name="driver" value="com.mysql.jdbc.Driver"/>
<property name="url" value="jdbc:mysql://localhost:3306/mybatis?userSSL=true&useUnicode=true&characterEncoding=UTF-8&allowMultiQueries=true"/>
<property name="username" value="xxx"/>
<property name="password" value="xxx"/>
</dataSource>
</environment>
<environment id="test">
<transactionManager type="JDBC"/>
<dataSource type="POOLED">
<property name="driver" value="com.mysql.jdbc.Driver"/>
<property name="url" value="jdbc:mysql://localhost:3306/mybatis?userSSL=true&useUnicode=true&characterEncoding=UTF-8&allowMultiQueries=true"/>
<property name="username" value="xxx"/>
<property name="password" value="xxx"/>
</dataSource>
</environment>
</environments>
3.属性(properties)
我们可以通过properties属性来实现引用配置文件
这些属性可以在外部进行配置,并可以进行动态替换。你既可以在典型的 Java 属性文件中配置这些属性,也可以在 properties 元素的子元素中设置。【db.properties】
编写配置文件:
driver=com.mysql.jdbc.Driver
url=jdbc:mysql://localhost:3306/mybatis?userSSL=true&useUnicode=true&characterEncoding=UTF-8&allowMultiQueries=true
username=xxx
password=xxx
mybatis-config.xml文件配置:
<!--引入外部配置文件-->
<properties resource="db.properties"/>
<!-直接配置:可以增加,或者全部配置-->
<!-若外部配置文件与这里重复,优先外部-->
<!--<properties resource="db.properties">
<property name="driver" value="com.mysql.jdbc.Driver"/>
<property name="url" value="jdbc:mysql://localhost:3306/mybatis?userSSL=true&useUnicode=true&characterEncoding=UTF-8&allowMultiQueries=true"/>
<property name="username" value="root"/>
<property name="password" value="root"/>
</properties>-->
<environments default="development">
<environment id="development">
<transactionManager type="JDBC"/>
<dataSource type="POOLED">
<property name="driver" value="${driver}"/>
<property name="url" value="${url}"/>
<property name="username" value="${username}"/>
<property name="password" value="${password}"/>
</dataSource>
</environment>
</environments>
常见错误:
![[外链图片转存失败,源站可能有防盗链机制,建议将图片保存下来直接上传(img-ltE7MlRl-1591540957775)(E:\typoraPic\image-20200605205440739.png)]](https://i-blog.csdnimg.cn/blog_migrate/2fb03f304f1fdf0b8d0506ccc64fdeda.png)
4.类型别名(typeAliases)
- 类型别名可为 Java 类型设置一个缩写名字。
- 它仅用于 XML 配置,意在降低冗余的全限定类名书写。
1.直接指定一个类,然后给他起别名(可以DIY别名)
Mybatis.xml文件:
<!--可以给实体类起别名-->
<typeAliases>
<typeAlias type="com.lxf.pojo.User" alias="User"/>
</typeAliases>
UserMapper.xml:
<!--select查询语句,查询id对应的User-->
<select id="getUserById" resultType="User" parameterType="int">
select * from mybatis.user where id=#{id};
</select>
2.也可以指定一个包名,MyBatis 会在包名下面搜索需要的 Java Bean。
扫描实体类的包,它的默认别名就为这个类的类名,首字母小写。就例如扫描com.lxf.pojo,pojo下有两个类:User、Student
那么他们两个的包路径别名分别为user、student(包名多的时候非常有用,默认是类名首字母小写).
如要DIY类名:在这个包下的类上加上注解:@Alias(“xxx”)
Mybatis.xml文件:
<!--可以给实体类起别名-->
<typeAliases>
<package name="com.lxf.pojo"/>
</typeAliases>
UserMapper.xml:
<!--select查询语句,查询id对应的User-->
<select id="getUserById" resultType="User" parameterType="int">
select * from mybatis.user where id=#{id};
</select>
5.设置
![[外链图片转存失败,源站可能有防盗链机制,建议将图片保存下来直接上传(img-p8MepAdB-1591540957790)(E:\typoraPic\image-20200605212847043.png)]](https://i-blog.csdnimg.cn/blog_migrate/dd311524c900630c6559806851614f8f.png)
![[外链图片转存失败,源站可能有防盗链机制,建议将图片保存下来直接上传(img-78KrQ6ws-1591540957795)(E:\typoraPic\image-20200605212907807.png)]](https://i-blog.csdnimg.cn/blog_migrate/3b20c9ed584d9f9a2e280013df24cca2.png)
6.映射器
MapperRegistry:注册绑定我们的Mapper文件;
方式一【推荐使用】:
<!--每一个Mapper.xml都需要在Mybatis核心配置文件中注册!-->
<mappers>
<mapper resource="com/lxf/dao/UserMapper.xml"></mapper>
</mappers>
方式二:使用class文件绑定注册
<!--每一个Mapper.xml都需要在Mybatis核心配置文件中注册!-->
<mappers>
<mapper class="com.lxf.dao.UserMapper"/>
</mappers>
注意点:
-
接口和他的Mapper配置文件必须同名!
-
接口和他的Mapper配置文件必须在同一个包下!
方式三:使用扫描包进行注入
<!--每一个Mapper.xml都需要在Mybatis核心配置文件中注册!-->
<mappers>
<package name="com.lxf.dao"/>
</mappers>
注意点:
-
接口和他的Mapper配置文件必须同名!
-
接口和他的Mapper配置文件必须在同一个包下!
7.生命周期与作用域
![[外链图片转存失败,源站可能有防盗链机制,建议将图片保存下来直接上传(img-fnkqZ6si-1591540957804)(E:\typoraPic\image-20200605221153519.png)]](https://i-blog.csdnimg.cn/blog_migrate/32d845620f676287f4ee5c514be41f87.png)
生命周期和作用域,是至关重要的,因为错误的使用会导致非常严重的并发问题
SqlSessionFactory
- 一旦创建了SqlSessionFactory,就不再需要它了
- 局部变量
SqlSessionFactory:
- SqlSessionFactory 一旦被创建就应该在应用的运行期间一直存在,没有任何理由丢弃它或重新创建另一个实例。
- 使用 SqlSessionFactory 的最佳实践是在应用运行期间不要重复创建多次,多次重建 SqlSessionFactory 被视为一种代码“坏习惯”。
- 因此 SqlSessionFactory 的最佳作用域是应用作用域。 有很多方法可以做到,最简单的就是使用单例模式或者静态单例模式。
- 类似于全局变量
SqlSession
- 每个线程都应该有它自己的 SqlSession 实例(连接到连接池的一个请求!)。
- SqlSession 的实例不是线程安全的,因此是不能被共享的,所以它的最佳的作用域是请求或方法作用域。
- 绝对不能将 SqlSession 实例的引用放在一个类的静态域,甚至一个类的实例变量也不行。 也绝不能将 SqlSession 实例的引用放在任何类型的托管作用域中,比如 Servlet 框架中的 HttpSession。
- 用完即关闭,类似于局部变量
![[外链图片转存失败,源站可能有防盗链机制,建议将图片保存下来直接上传(img-pShWq3iR-1591540957814)(E:\typoraPic\image-20200605221556514.png)]](https://i-blog.csdnimg.cn/blog_migrate/b13ce9acbfc1963a4ad6eb8e741bdf9b.png)
4.解决属性名与字段名不一致的问题
数据库的字段:
![[外链图片转存失败,源站可能有防盗链机制,建议将图片保存下来直接上传(img-QN7zXPg6-1591540957821)(E:\typoraPic\image-20200605221915336.png)]](https://i-blog.csdnimg.cn/blog_migrate/02aed06ce371b06df09da6c7a5f6c978.png)
新建一个项目,拷贝之前的,测试实体类字段不一致的情况
![[外链图片转存失败,源站可能有防盗链机制,建议将图片保存下来直接上传(img-QIKx0q8U-1591540957826)(E:\typoraPic\image-20200605224905546.png)]](https://i-blog.csdnimg.cn/blog_migrate/8f7e4f4a0b308a107e09994679b51512.png)
测试问题:查出来的字段password为null(数据库不为null)
select * from mybatis.user where id=#{id};
类型处理器
select id,name,pwd from mybatis.user where id=#{id};
解决方法:
-
起别名
select id,name,pwd as password from mybatis.user where id=#{id}; -
resultMap
结果集映射
resultMap 元素是 MyBatis 中最重要最强大的元素。它可以让你从 90% 的 JDBC ResultSets 数据提取代码中解放出来,并在一些情形下允许你进行一些 JDBC 不支持的操作。实际上,在为一些比如连接的复杂语句编写映射代码的时候,一份 resultMap 能够代替实现同等功能的数千行代码。ResultMap 的设计思想是,对简单的语句做到零配置,对于复杂一点的语句,只需要描述语句之间的关系就行了。
id name pwd
id name password
UserMapper.xml文件配置:
<!--select查询语句,查询id对应的User-->
<select id="getUserById" resultMap="UserMap" parameterType="int">
select * from mybatis.user where id=#{id};
</select>
<!--结果集映射-->
<resultMap id="UserMap" type="user">
<!--column:数据库中的字段,property:实体类中的属性-->
<result column="id" property="id"/>
<result column="name" property="name"/>
<result column="pwd" property="password"/>
</resultMap>
5.日志
5.1日志工厂
-
如果一个数据库操作,出现了异常,我们需要排错。
-
日志可以打印清晰的日志信息,方便我们查询错误信息、sql信息、步骤信息等
-
曾经:sout、debug。现在:日志
![[外链图片转存失败,源站可能有防盗链机制,建议将图片保存下来直接上传(img-zTbtGUv0-1591540957832)(E:\typoraPic\image-20200605212907807.png)]](https://i-blog.csdnimg.cn/blog_migrate/cc2c3f6584bf7812fa6f20c60ab60b26.png)
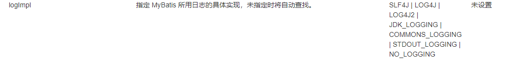
- SLF4J
- LOG4J 【掌握】
- LOG4J2
- JDK_LOGGING
- COMMONS_LOGGING
- STDOUT_LOGGING 【掌握】
- NO_LOGGING
在Mybatis具体使用哪一日志,在设置中设定!
1.STDOUT_LOGGING 标准日志输出Mapper.xml配置:
<settings>
<setting name="logImpl" value="STDOUT_LOGGING"/>
</settings>
注意:logImpl大小写要注意,名字和值都不能多出空格
![[外链图片转存失败,源站可能有防盗链机制,建议将图片保存下来直接上传(img-eIWdlq8g-1591540957836)(E:\typoraPic\image-20200605234745991.png)]](https://i-blog.csdnimg.cn/blog_migrate/e8123a247d3173eb39f46c964344713a.png)
2.log4j
- Log4j是Apache的一个开源项目,通过使用Log4j,我们可以控制日志信息输送的目的地是控制台、文件、GUI组件,
- 我们也可以控制每一条日志的输出格式
- 通过定义每一条日志信息的级别,我们能够更加细致地控制日志的生成过程。
- 最令人感兴趣的就是,这些可以通过一个配置文件来灵活地进行配置,而不需要修改应用的代码。
(1)、先导入log4j的包
<!-- https://mvnrepository.com/artifact/log4j/log4j -->
<dependency>
<groupId>log4j</groupId>
<artifactId>log4j</artifactId>
<version>1.2.17</version>
</dependency>
(2)、log4j.properties
#将等级为DEBUG的日志信息输出到console和file这两个目的地,console和file的定义在下面的代码
log4j.rootLogger=DEBUG,console,file
#控制台输出到相关配置
log4j.appender.console=org.apache.log4j.ConsoleAppender
log4j.appender.console.Target=System.out
log4j.appender.console.Threshold=DEBUG
log4j.appender.console.layout=org.apache.log4j.PatternLayout
log4j.appender.console.layout.ConversionPattern=[%c]-%m%N
#文件输出的相关配置
log4j.appender.file=org.apache.log4j.RollingFileAppender
log4j.appender.file.File=./log/lxf.log
log4j.appender.file.MaxFileSize=10mb
log4j.appender.file.Threshold=DEBUG
log4j.appender.file.layout=org.apache.log4j.PatternLayout
log4j.appender.file.layout.ConversionPattern=[%p][%d{yy-MM-dd}][%c]%m%n
#日志输出级别
log4j.logger.org.mybatis=DEBUG
log4j.logger.java.sql=DEBUG
log4j.logger.java.sql.Statement=DEBUG
log4j.logger.java.sql.ResultSet=DEBUG
log4j.logger.java.sql.PreparedStatement=DEBUG
3.配置log4j为日志的实现
<!--设置-->
<settings>
<setting name="logImpl" value="LOG4J"/>
</settings>
4.log4j的使用
"C:\Program Files\Java\jdk1.8.0_161\bin\java.exe" -ea -Didea.test.cyclic.buffer.size=1048576 "-javaagent:C:\Program Files\JetBrains\IntelliJ IDEA 2019.3.4\lib\idea_rt.jar=65112:C:\Program Files\JetBrains\IntelliJ IDEA 2019.3.4\bin" -Dfile.encoding=UTF-8 -classpath "C:\Program Files\JetBrains\IntelliJ IDEA 2019.3.4\lib\idea_rt.jar;C:\Program Files\JetBrains\IntelliJ IDEA 2019.3.4\plugins\junit\lib\junit5-rt.jar;C:\Program Files\JetBrains\IntelliJ IDEA 2019.3.4\plugins\junit\lib\junit-rt.jar;C:\Program Files\Java\jdk1.8.0_161\jre\lib\charsets.jar;C:\Program Files\Java\jdk1.8.0_161\jre\lib\deploy.jar;C:\Program Files\Java\jdk1.8.0_161\jre\lib\ext\access-bridge-64.jar;C:\Program Files\Java\jdk1.8.0_161\jre\lib\ext\cldrdata.jar;C:\Program Files\Java\jdk1.8.0_161\jre\lib\ext\dnsns.jar;C:\Program Files\Java\jdk1.8.0_161\jre\lib\ext\jaccess.jar;C:\Program Files\Java\jdk1.8.0_161\jre\lib\ext\jfxrt.jar;C:\Program Files\Java\jdk1.8.0_161\jre\lib\ext\localedata.jar;C:\Program Files\Java\jdk1.8.0_161\jre\lib\ext\nashorn.jar;C:\Program Files\Java\jdk1.8.0_161\jre\lib\ext\sunec.jar;C:\Program Files\Java\jdk1.8.0_161\jre\lib\ext\sunjce_provider.jar;C:\Program Files\Java\jdk1.8.0_161\jre\lib\ext\sunmscapi.jar;C:\Program Files\Java\jdk1.8.0_161\jre\lib\ext\sunpkcs11.jar;C:\Program Files\Java\jdk1.8.0_161\jre\lib\ext\zipfs.jar;C:\Program Files\Java\jdk1.8.0_161\jre\lib\javaws.jar;C:\Program Files\Java\jdk1.8.0_161\jre\lib\jce.jar;C:\Program Files\Java\jdk1.8.0_161\jre\lib\jfr.jar;C:\Program Files\Java\jdk1.8.0_161\jre\lib\jfxswt.jar;C:\Program Files\Java\jdk1.8.0_161\jre\lib\jsse.jar;C:\Program Files\Java\jdk1.8.0_161\jre\lib\management-agent.jar;C:\Program Files\Java\jdk1.8.0_161\jre\lib\plugin.jar;C:\Program Files\Java\jdk1.8.0_161\jre\lib\resources.jar;C:\Program Files\Java\jdk1.8.0_161\jre\lib\rt.jar;C:\Users\dell\IdeaProjects\20200604-Mybatis-study\mybatis-03\target\test-classes;C:\Users\dell\IdeaProjects\20200604-Mybatis-study\mybatis-03\target\classes;E:\maven\repository\log4j\log4j\1.2.17\log4j-1.2.17.jar;E:\maven\repository\mysql\mysql-connector-java\5.1.47\mysql-connector-java-5.1.47.jar;E:\maven\repository\org\mybatis\mybatis\3.5.2\mybatis-3.5.2.jar;E:\maven\repository\junit\junit\4.12\junit-4.12.jar;E:\maven\repository\org\hamcrest\hamcrest-core\1.3\hamcrest-core-1.3.jar" com.intellij.rt.junit.JUnitStarter -ideVersion5 -junit4 com.lxf.dao.UserMapperTest,test
[org.apache.ibatis.logging.LogFactory]-Logging initialized using 'class org.apache.ibatis.logging.log4j.Log4jImpl' adapter.
[org.apache.ibatis.logging.LogFactory]-Logging initialized using 'class org.apache.ibatis.logging.log4j.Log4jImpl' adapter.
[org.apache.ibatis.datasource.pooled.PooledDataSource]-PooledDataSource forcefully closed/removed all connections.
[org.apache.ibatis.datasource.pooled.PooledDataSource]-PooledDataSource forcefully closed/removed all connections.
[org.apache.ibatis.datasource.pooled.PooledDataSource]-PooledDataSource forcefully closed/removed all connections.
[org.apache.ibatis.datasource.pooled.PooledDataSource]-PooledDataSource forcefully closed/removed all connections.
[org.apache.ibatis.io.VFS]-Class not found: org.jboss.vfs.VFS
[org.apache.ibatis.io.JBoss6VFS]-JBoss 6 VFS API is not available in this environment.
[org.apache.ibatis.io.VFS]-Class not found: org.jboss.vfs.VirtualFile
[org.apache.ibatis.io.VFS]-VFS implementation org.apache.ibatis.io.JBoss6VFS is not valid in this environment.
[org.apache.ibatis.io.VFS]-Using VFS adapter org.apache.ibatis.io.DefaultVFS
[org.apache.ibatis.io.DefaultVFS]-Find JAR URL: file:/C:/Users/dell/IdeaProjects/20200604-Mybatis-study/mybatis-03/target/test-classes/com/lxf/dao
[org.apache.ibatis.io.DefaultVFS]-Not a JAR: file:/C:/Users/dell/IdeaProjects/20200604-Mybatis-study/mybatis-03/target/test-classes/com/lxf/dao
[org.apache.ibatis.io.DefaultVFS]-Reader entry: UserMapperTest.class
[org.apache.ibatis.io.DefaultVFS]-Listing file:/C:/Users/dell/IdeaProjects/20200604-Mybatis-study/mybatis-03/target/test-classes/com/lxf/dao
[org.apache.ibatis.io.DefaultVFS]-Find JAR URL: file:/C:/Users/dell/IdeaProjects/20200604-Mybatis-study/mybatis-03/target/test-classes/com/lxf/dao/UserMapperTest.class
[org.apache.ibatis.io.DefaultVFS]-Not a JAR: file:/C:/Users/dell/IdeaProjects/20200604-Mybatis-study/mybatis-03/target/test-classes/com/lxf/dao/UserMapperTest.class
[org.apache.ibatis.io.DefaultVFS]-Reader entry: ���� 4 W
[org.apache.ibatis.io.DefaultVFS]-Find JAR URL: file:/C:/Users/dell/IdeaProjects/20200604-Mybatis-study/mybatis-03/target/classes/com/lxf/dao
[org.apache.ibatis.io.DefaultVFS]-Not a JAR: file:/C:/Users/dell/IdeaProjects/20200604-Mybatis-study/mybatis-03/target/classes/com/lxf/dao
[org.apache.ibatis.io.DefaultVFS]-Reader entry: UserMapper.class
[org.apache.ibatis.io.DefaultVFS]-Reader entry: UserMapper.xml
[org.apache.ibatis.io.DefaultVFS]-Listing file:/C:/Users/dell/IdeaProjects/20200604-Mybatis-study/mybatis-03/target/classes/com/lxf/dao
[org.apache.ibatis.io.DefaultVFS]-Find JAR URL: file:/C:/Users/dell/IdeaProjects/20200604-Mybatis-study/mybatis-03/target/classes/com/lxf/dao/UserMapper.class
[org.apache.ibatis.io.DefaultVFS]-Not a JAR: file:/C:/Users/dell/IdeaProjects/20200604-Mybatis-study/mybatis-03/target/classes/com/lxf/dao/UserMapper.class
[org.apache.ibatis.io.DefaultVFS]-Reader entry: ���� 4 getUserById (I)Lcom/lxf/pojo/User;
[org.apache.ibatis.io.DefaultVFS]-Find JAR URL: file:/C:/Users/dell/IdeaProjects/20200604-Mybatis-study/mybatis-03/target/classes/com/lxf/dao/UserMapper.xml
[org.apache.ibatis.io.DefaultVFS]-Not a JAR: file:/C:/Users/dell/IdeaProjects/20200604-Mybatis-study/mybatis-03/target/classes/com/lxf/dao/UserMapper.xml
[org.apache.ibatis.io.DefaultVFS]-Reader entry: <?xml version="1.0" encoding="UTF-8" ?>
[org.apache.ibatis.io.ResolverUtil]-Checking to see if class com.lxf.dao.UserMapperTest matches criteria [is assignable to Object]
[org.apache.ibatis.io.ResolverUtil]-Checking to see if class com.lxf.dao.UserMapper matches criteria [is assignable to Object]
[org.apache.ibatis.transaction.jdbc.JdbcTransaction]-Opening JDBC Connection
[org.apache.ibatis.datasource.pooled.PooledDataSource]-Created connection 1095293768.
[org.apache.ibatis.transaction.jdbc.JdbcTransaction]-Setting autocommit to false on JDBC Connection [com.mysql.jdbc.JDBC4Connection@4148db48]
[com.lxf.dao.UserMapper.getUserById]-==> Preparing: select * from mybatis.user where id=?;
[com.lxf.dao.UserMapper.getUserById]-==> Parameters: 1(Integer)
[com.lxf.dao.UserMapper.getUserById]-<== Total: 1
user = User{id=1, name='刘一手', password='123'}
[org.apache.ibatis.transaction.jdbc.JdbcTransaction]-Resetting autocommit to true on JDBC Connection [com.mysql.jdbc.JDBC4Connection@4148db48]
[org.apache.ibatis.transaction.jdbc.JdbcTransaction]-Closing JDBC Connection [com.mysql.jdbc.JDBC4Connection@4148db48]
[org.apache.ibatis.datasource.pooled.PooledDataSource]-Returned connection 1095293768 to pool.
Process finished with exit code 0
4.简单使用
- 在要使用的类中,导入import org.apache.log4j.Logger;
- new一个logger对象,开始测试
private static Logger logger=Logger.getLogger(UserMapperTest.class);
@Test
public void logTest(){
logger.info("成功进入");
logger.debug("debug信息");
logger.error("错误信息");
}
- 结果
[com.lxf.dao.UserMapperTest]-成功进入
[com.lxf.dao.UserMapperTest]-debug信息
[com.lxf.dao.UserMapperTest]-错误信息
6.分页
为什么分页:减少数据的处理量
6.1使用Limit分页
select * from user limit startIndex,pageSize;
select * from user limit 0,2;
使用Mybatis实现分页,核心SQL
- 接口
//分页查询
List<User> getUserBylimit(Map<String,Integer> map);
- Mapper.xml
<!-- 分页查询-->
<select id="getUserBylimit" resultMap="userMap" parameterType="map">
select * from user limit #{startIndex},#{pageSize};
</select>
- 测试
@Test
public void getUserByLimit(){
//获取SqlSession对象
SqlSession session = MybatisUtil.getSession();
UserMapper mapper = session.getMapper(UserMapper.class);
Map<String,Integer> map=new HashMap<String,Integer>();
//给map添加键值对
map.put("startIndex",1);
map.put("pageSize",2);
//执行方法
List<User> userBylimit = mapper.getUserBylimit(map);
for (User user : userBylimit) {
System.out.println("user = " + user);
}
//关闭session
session.close();
}
6.2RowBounds分页
UserMapper.java接口:
//分页查询2
List<User> getUserByRoundBounds();
UserMapper.xml配置文件:
<!-- 分页查询2-->
<select id="getUserByRoundBounds" resultMap="userMap">
select * from user;
</select>
测试类:
@Test
public void getUserByRowBounds(){
//获取SqlSession对象
SqlSession session = MybatisUtil.getSession();
//RowBounds实现
RowBounds rowBounds = new RowBounds(1, 3);
List<User> users = session.selectList("com.lxf.dao.UserMapper.getUserByRoundBounds", null, rowBounds);
for (User user : users) {
System.out.println("user = " + user);
}
//关闭session
session.close();
}
6.3分页插件(了解即可)
![[外链图片转存失败,源站可能有防盗链机制,建议将图片保存下来直接上传(img-jPiD8C7r-1591540957842)(E:\typoraPic\image-20200606111010360.png)]](https://i-blog.csdnimg.cn/blog_migrate/1697cb84f073c731bfa8ff083d8ff977.png)
7.使用注解开发
7.1运行过程
- 注解在接口上实现
@Select(value = "select * from user")
List<User> getUsers();
- 需要在核心配置文件中绑定
<!--绑定接口-->
<mappers>
<mapper class="com.lxf.dao.UserMapper"/>
</mappers>
3.测试(和之前的Mapper方法一样)
运行过程拓展:
![[外链图片转存失败,源站可能有防盗链机制,建议将图片保存下来直接上传(img-OWLr6iZN-1591540957846)(E:\typoraPic\1.jpg)]](https://i-blog.csdnimg.cn/blog_migrate/b0d32ae51d89f43b1b683afc85be3e59.png)
7.2增删改查
1.UserMapper.java接口类
package com.lxf.dao;
import com.lxf.pojo.User;
import org.apache.ibatis.annotations.*;
import java.util.List;
public interface UserMapper {
@Select(value = "select * from user")
List<User> getUsers();
//方法存在多个参数,必须每个参数前面必须加上@Param注解
@Select(value = "select * from user where id =#{id}")
User getUserById(int id2);
@Insert("insert into user(id,name,pwd) values(#{id},#{name},#{password})")
int addUser(User user);
@Update("update user set id=#{id},name=#{name},pwd=#{password} where id=#{id}")
int updateUser(User user);
@Delete("delete from user where id=#{id2}")
int deleteUser(@Param("id2") int id);
}
2.测试类
import com.lxf.dao.UserMapper;
import com.lxf.pojo.User;
import com.lxf.utils.MybatisUtil;
import org.apache.ibatis.session.SqlSession;
import org.junit.Test;
import java.util.List;
public class UserMapperTest {
//查询一个数据
@Test
public void test(){
SqlSession session = MybatisUtil.getSession();
UserMapper mapper = session.getMapper(UserMapper.class);
// List<User> users = mapper.getUsers();
//
// for (User user : users) {
// System.out.println("user = " + user);
// }
User user = mapper.getUserById(1);
System.out.println("user = " + user);
session.close();
}
//增加一个数据
@Test
public void test2(){
SqlSession session = MybatisUtil.getSession();
UserMapper mapper = session.getMapper(UserMapper.class);
int i = mapper.addUser(new User(15,"成龙","cl"));
if(i>0){
System.out.println("插入成功!");
}
session.close();
}
//更新一个数据
@Test
public void test3(){
SqlSession session = MybatisUtil.getSession();
UserMapper mapper = session.getMapper(UserMapper.class);
int i = mapper.updateUser(new User(14,"刘小法","lxf"));
if(i>0){
System.out.println("更新成功!");
}
session.close();
}
//删除一个用户
@Test
public void test4(){
SqlSession session = MybatisUtil.getSession();
UserMapper mapper = session.getMapper(UserMapper.class);
int i = mapper.deleteUser(5);
if(i>0){
System.out.println("删除成功!");
}
session.close();
}
}
3.注意:
- 我已经在工具类设置自动提交,所以增删改不需要提交事务
//返回selsession,并设置自动提交为true
return sqlSessionFactory.openSession(true);
- 在使用注解开发时,方法存在多个参数,必须每个参数前面必须加上@Param注解,而且如果Param指定名字,sql语句中的也要对应
@Delete("delete from user where id=#{id2}")
int deleteUser(@Param("id2") int id);
- 接口类也要注册到mybatis-config.xml文件中
<!--绑定接口-->
<mappers>
<mapper class="com.lxf.dao.UserMapper"/>
</mappers>
8.多对一处理
![[外链图片转存失败,源站可能有防盗链机制,建议将图片保存下来直接上传(img-PH23suqQ-1591540957852)(E:\typoraPic\image-20200606170128390.png)]](https://i-blog.csdnimg.cn/blog_migrate/515d082925a42d8614026b9fe6ae2e97.png)
- 对学生而言,关联,多个学生关联一个老师【多对一】
- 对老师而言,集合,一个老师教多个学生【一对多】
SQl数据库建立对应的表:
CREATE TABLE `teacher`(
`id` INT(10) not NULL PRIMARY KEY,
`name` VARCHAR(30) DEFAULT NULL
)ENGINE=INNODB DEFAULT CHARSET=utf8
INSERT INTO teacher(id,name) VALUES(1,'刘老师');
create table `student`(
`id` INT(10) not null PRIMARY KEY,
`name` VARCHAR(30) DEFAULT null,
`tid` INT(10) DEFAULT null,
KEY `fktid` (`tid`),
CONSTRAINT `fktid` FOREIGN KEY (`tid`) REFERENCES `teacher` (`id`)
)ENGINE=INNODB DEFAULT CHARSET=utf8
INSERT INTO student(id,name,tid) VALUES(1,'小明',1);
INSERT INTO student(id,name,tid) VALUES(2,'小红',1);
INSERT INTO student(id,name,tid) VALUES(3,'小张',1);
INSERT INTO student(id,name,tid) VALUES(4,'小李',1);
INSERT INTO student(id,name,tid) VALUES(5,'小王',1);
测试环境搭建
- 导入lombok
- 新建实体类Teacher、Student
- 建立Mapper接口
- 建立Mapper.xml文件
- 在核心配置文件中绑定注册我们的Mapper接口或者文件!
- 测试查询是否成功!
8.1按照查询嵌套处理
Student类:
package com.lxf.pojo;
import lombok.AllArgsConstructor;
import lombok.Data;
import lombok.NoArgsConstructor;
@Data
@AllArgsConstructor
@NoArgsConstructor
public class Student {
private int id;
private String name;
//学生需要关联一个老师!
private Teacher teacher;
}
Teacher类
package com.lxf.pojo;
import lombok.AllArgsConstructor;
import lombok.Data;
import lombok.NoArgsConstructor;
@Data
@AllArgsConstructor
@NoArgsConstructor
public class Teacher {
private int id;
private String name;
}
StudentMapper.java接口
package com.lxf.dao;
import com.lxf.pojo.Student;
import java.util.List;
public interface StudentMapper {
//查询所有的学生信息,以及对应的老师的信息!
List<Student> getStudents();
}
StudentMapper.xml文件:
<?xml version="1.0" encoding="UTF-8" ?>
<!DOCTYPE mapper
PUBLIC "-//mybatis.org//DTD Config 3.0//EN"
"http://mybatis.org/dtd/mybatis-3-mapper.dtd">
<!--configuration核心配置文件-->
<mapper namespace="com.lxf.dao.StudentMapper">
<select id="getStudents" resultMap="studentMap" >
select * from student
</select>
<resultMap id="studentMap" type="Student">
<association property="teacher" column="tid" javaType="Teacher" select="getTeacher"/>
</resultMap>
<select id="getTeacher" resultType="com.lxf.pojo.Teacher">
select * from teacher where id=#{id};
</select>
</mapper>
测试类:
@Test
public void getStudents(){
SqlSession sqlSession = MybatisUtil.getSession();
StudentMapper studentMapper = sqlSession.getMapper(StudentMapper.class);
List<Student> students = studentMapper.getStudents();
for (Student student: students) {
System.out.println("student = " + student);
}
sqlSession.close();
}
8.2按照结果嵌套处理
StudentMapper.java接口类:
//查询所有的学生信息,以及对应的老师的信息!
List<Student> getStudents2();
StudentMapper.xml配置文件:
<!--方式二:按结果嵌套处理-->
<select id="getStudents2" resultMap="studentMap2">
select s.id sid,s.name sname,t.name tname from student s,teacher t where s.tid=t.id;
</select>
<resultMap id="studentMap2" type="Student">
<result property="id" column="sid"/>
<result property="name" column="sname"/>
<association property="teacher" javaType="Teacher" >
<result property="id" column="sid"/>
<result property="name" column="tname"/>
</association>
</resultMap>
测试类:
@Test
public void getStudents2(){
SqlSession sqlSession = MybatisUtil.getSession();
StudentMapper studentMapper = sqlSession.getMapper(StudentMapper.class);
List<Student> students = studentMapper.getStudents2();
for (Student student: students) {
System.out.println("student = " + student);
}
sqlSession.close();
}
9.一对多处理
比如:一个老师拥有多个学生!对于老师而言就是一对多的关系
1.环境搭建,和第8点一样
Student实体类:
package com.lxf.pojo;
import lombok.AllArgsConstructor;
import lombok.Data;
import lombok.NoArgsConstructor;
@Data
@AllArgsConstructor
@NoArgsConstructor
public class Student {
private int id;
private String name;
//学生需要关联一个老师!
private int tid;
}
Teacher实体类:
package com.lxf.pojo;
import lombok.AllArgsConstructor;
import lombok.Data;
import lombok.NoArgsConstructor;
import java.util.List;
@Data
@AllArgsConstructor
@NoArgsConstructor
public class Teacher {
private int id;
private String name;
//一个学生拥有多个学生
private List<Student> students;
}
9.1按照查询嵌套查询
TeacherMapper.java接口类:
//获取这个老师及其所有的学生
Teacher getTeachers2(@Param("tid") int id);
TeacherMapper.java配置文件:
<!--方式一:按查询嵌套处理-->
<select id="getTeachers2" resultMap="teacherMap2" >
select * from mybatis.teacher where id=#{tid};
</select>
<resultMap id="teacherMap2" type="com.lxf.pojo.Teacher">
<result column="id" property="id"/>
<result column="name" property="name"/>
<collection property="students" column="id" javaType="ArrayList" ofType="com.lxf.pojo.Student" select="getStudentByTeacherId"/>
</resultMap>
<select id="getStudentByTeacherId" resultType="com.lxf.pojo.Student">
select * from mybatis.student where tid=#{tid};
</select>
测试类:
@Test
public void getTeachers2(){
SqlSession sqlSession = MybatisUtil.getSession();
TeacherMapper mapper = sqlSession.getMapper(TeacherMapper.class);
Teacher teacher = mapper.getTeachers2(1);
System.out.println("teacher = " + teacher);
sqlSession.close();
}
9.2按照结果嵌套查询
TeacherMapper.java接口类:
//获取这个老师及其所有的学生
Teacher getTeachers3(@Param("tid") int id);
TeacherMapper.java配置文件:
<!--方式二:按结果嵌套处理-->
<select id="getTeachers3" resultMap="teacherMap3">
select t.id tid,t.name tname,s.id sid,s.name sname,s.tid stid from teacher t,student s where t.id=#{tid} and s.tid=#{tid};
</select>
<resultMap id="teacherMap3" type="com.lxf.pojo.Teacher">
<result property="id" column="tid"/>
<result property="name" column="tname"/>
<collection property="students" ofType="com.lxf.pojo.Student">
<result property="id" column="sid"/>
<result property="name" column="sname"/>
<result property="tid" column="stid"/>
</collection>
</resultMap>
测试类:
@Test
public void getTeachers3(){
SqlSession sqlSession = MybatisUtil.getSession();
TeacherMapper mapper = sqlSession.getMapper(TeacherMapper.class);
Teacher teacher = mapper.getTeachers3(1);
System.out.println("teacher = " + teacher);
sqlSession.close();
}
小结:
-
关联-association【多对一】
-
集合-collection【一对多】
-
javaType & ofType
- javaType 用来指定实体类中属性的类型
- ofType用来指定映射到List或者集合中的pojo类型,泛型中的约束类型
注意点:
- 保证sql的可读性
- 注意一对多和多对一中,属性名和字段的问题!
- 如果问题不好排查错误,可以使用日志,建议使用Log4j
10.动态SQL
什么是动态sql:动态SQL就是根据不同的条件生成不同的SQL语句
如果你使用过 JDBC 或其它类似的框架,你应该能理解根据不同条件拼接 SQL 语句有多痛苦,例如拼接时要确保不能忘记添加必要的空格,还要注意去掉列表最后一个列名的逗号。利用动态 SQL,可以彻底摆脱这种痛苦。
如果你之前用过 JSTL 或任何基于类 XML 语言的文本处理器,你对动态 SQL 元素可能会感觉似曾相识。在 MyBatis 之前的版本中,需要花时间了解大量的元素。借助功能强大的基于 OGNL 的表达式,MyBatis 3 替换了之前的大部分元素,大大精简了元素种类,现在要学习的元素种类比原来的一半还要少。
- if
- choose (when, otherwise)
- trim (where, set)
- foreach
10.1搭建环境
sql语句:
create table `blog`(
`id` VARCHAR(50) NOT NULL COMMENT '博客id',
`title` VARCHAR(100) NOT NULL COMMENT '博客标题',
`author` VARCHAR(30) NOT NULL COMMENT '博客作者',
`create_time` VARCHAR(30) NOT NULL COMMENT '创建时间',
`views` INT(30) not null COMMENT '浏览量'
)ENGINE=INNODB DEFAULT CHARSET=utf8
创建一个基础工程
- 导包
- 编写配置文件
- 编写实体类
- 编写实体类对应的Mapper接口和Mapper.XML文件
10.2增加数据
BlogMapper.java接口文件:
//插入数据
int addBlog(Blog blog);
BlogMapper.xml配置文件:
<insert id="addBlog" parameterType="com.lxf.pojo.Blog">
insert into mybatis.blog(id,title,author,create_time,views) values (#{id},#{title},#{author},#{createTime},#{views});
</insert>
测试类
@Test
public void addBlog(){
SqlSession sqlSession = MybatisUtil.getSession();
BlogMapper mapper = sqlSession.getMapper(BlogMapper.class);
int i = mapper.addBlog(new Blog(IDUtils.getID(), "Mybatis学习方法", "刘一手", new SimpleDateFormat("yyyy-MM-dd HH-mm-ss").format(new Date()), 1060));
int j = mapper.addBlog(new Blog(IDUtils.getID(), "SpringMVC学习方法", "刘二手", new SimpleDateFormat("yyyy-MM-dd HH-mm-ss").format(new Date()), 530));
int k = mapper.addBlog(new Blog(IDUtils.getID(), "Spring5学习方法", "刘三手", new SimpleDateFormat("yyyy-MM-dd HH-mm-ss").format(new Date()), 777));
int l = mapper.addBlog(new Blog(IDUtils.getID(), "SSM学习方法", "刘四手", new SimpleDateFormat("yyyy-MM-dd HH-mm-ss").format(new Date()), 666));
if(i>0&&j>0&&k>0&&l>0){
System.out.println("成功插入四条数据!");
}
sqlSession.close();
}
10.3 IF查询
BlogMapper.java接口类
//查询博客
List<Blog> queryBlogIF(Map map);
BlogMapper.xml配置文件:
<select id="queryBlogIF" parameterType="map" resultType="com.lxf.pojo.Blog">
select * from mybatis.blog where 1=1
<if test="title !=null">
and title=#{title}
</if>
<if test="author !=null">
or author=#{author}
</if>
</select>
测试类:
@Test
public void queryBlogIF(){
SqlSession sqlSession = MybatisUtil.getSession();
BlogMapper mapper = sqlSession.getMapper(BlogMapper.class);
HashMap map=new HashMap();
map.put("title","Mybatis学习方法");
map.put("author","刘四手");
List<Blog> blogs = mapper.queryBlogIF(map);
for (Blog blog : blogs) {
System.out.println("blog = " + blog);
}
sqlSession.close();
}
10.4choose(when、otherwise)查询
有时候,我们不想使用所有的条件,而只是想从多个条件中选择一个使用。针对这种情况,MyBatis 提供了 choose 元素,它有点像 Java 中的 switch 语句。
还是上面的例子,但是策略变为:传入了 “title” 就按 “title” 查找,传入了 “author” 就按 “author” 查找的情形。若两者都没有传入,就返回views大于多少的 BLOG(这可能是管理员认为,与其返回大量的无意义随机 Blog,还不如返回一些由管理员挑选的 Blog)。
BlogMapper.java接口类:
//查询博客
List<Blog> queryBlogChoose(Map map);
BlogMapper.xml配置文件:
<select id="queryBlogChoose" parameterType="map" resultType="com.lxf.pojo.Blog">
select * from mybatis.blog
<!--where在10.5中有示例-->
<where>
<choose>
<when test="title !=null">
title=#{title}
</when>
<when test="author !=null">
author=#{author}
</when>
<otherwise>
views > #{views}
</otherwise>
</choose>
</where>
</select>
测试类:
@Test
public void queryBlogChoose(){
SqlSession sqlSession = MybatisUtil.getSession();
BlogMapper mapper = sqlSession.getMapper(BlogMapper.class);
HashMap map=new HashMap();
map.put("title","Mybatis学习方法");
map.put("author","刘四手");
map.put("views",666);
List<Blog> blogs = mapper.queryBlogChoose(map);
for (Blog blog : blogs) {
System.out.println("blog = " + blog);
}
sqlSession.close();
}
10.5trim、where、set标签
1.where标签
思考:如果没有where 1=1这个条件该怎么查?以下有解决方法:
<select id="queryBlogIF" parameterType="map" resultType="com.lxf.pojo.Blog">
select * from mybatis.blog where
<if test="title !=null">
title=#{title}
</if>
<if test="author !=null">
or author=#{author}
</if>
</select>
如果没有匹配的条件会怎么样?最终这条 SQL 会变成这样:
SELECT * FROM BLOG
WHERE
这会导致查询失败。如果匹配的只是第二个条件又会怎样?这条 SQL 会是这样:
SELECT * FROM BLOG
WHERE
or author=#{author}
这个查询也会失败。这个问题不能简单地用条件元素来解决。这个问题是如此的难以解决,以至于解决过的人不会再想碰到这种问题。
MyBatis 有一个简单且适合大多数场景的解决办法。而在其他场景中,可以对其进行自定义以符合需求。而这,只需要一处简单的改动:
<select id="queryBlogIF" parameterType="map" resultType="com.lxf.pojo.Blog">
select * from mybatis.blog
<where>
<if test="title !=null">
title=#{title}
</if>
<if test="author !=null">
or author=#{author}
</if>
</where>
</select>
where 元素只会在子元素返回任何内容的情况下才插入 “WHERE” 子句。而且,若子句的开头为 “AND” 或 “OR”,where 元素也会将它们去除。
2.set标签
用于动态更新语句的类似解决方案叫做 set。set 元素可以用于动态包含需要更新的列,忽略其它不更新的列,它会检测,是否多余,多余则会自动去掉,比如下面最后views参数没传递就会造成,多余。
BlogMapper.java接口类:
//更新数据
int updateBlogSet(Map map);
BlogMapper.xml配置文件:
<!--update set标签-->
<update id="updateBlogSet" parameterType="map" >
update blog
<set>
<if test="title !=null">
title=#{title},
</if>
<if test="author !=null">
author=#{author},
</if>
<if test="views !=null">
views=#{views}
</if>
</set>
where id=#{id}
</update>
测试类:
@Test
public void updateBlogSet(){
SqlSession sqlSession = MybatisUtil.getSession();
BlogMapper mapper = sqlSession.getMapper(BlogMapper.class);
HashMap map=new HashMap();
map.put("title","Mybatis学习简便方法");
map.put("author","刘五手");
//map.put("views",690);
map.put("id","72bae714f52f4cf196e194114cb35b1f");
int i = mapper.updateBlogSet(map);
if(i>0){
System.out.println("更新数据成功");
}
sqlSession.close();
}
3.trim
where 元素只会在子元素返回任何内容的情况下才插入 “WHERE” 子句。而且,若子句的开头为 “AND” 或 “OR”,where 元素也会将它们去除。
如果 where 元素与你期望的不太一样,你也可以通过自定义 trim 元素来定制 where 元素的功能。比如,和 where 元素等价的自定义 trim 元素为:
<select id="queryBlogIF" parameterType="map" resultType="com.lxf.pojo.Blog">
select * from mybatis.blog
<trim prefix="WHERE" prefixOverrides="AND |OR ">
<if test="title !=null">
title=#{title}
</if>
<if test="author !=null">
or author=#{author}
</if>
</trim>
</select>
prefixOverrides 属性会忽略通过管道符分隔的文本序列(注意此例中的空格是必要的)。上述例子会移除所有 prefixOverrides 属性中指定的内容,并且插入 prefix 属性中指定的内容。
set 元素会动态地在行首插入 SET 关键字,并会删掉额外的逗号(这些逗号是在使用条件语句给列赋值时引入的)。
来看看与 set 元素等价的自定义 trim 元素吧:
<!--update set标签-->
<update id="updateBlogSet" parameterType="map" >
update blog
<trim prefix="SET" suffixOverrides=",">
<if test="title !=null">
title=#{title},
</if>
<if test="author !=null">
author=#{author},
</if>
<if test="views !=null">
views=#{views}
</if>
</trim>
where id=#{id}
</update>
注意,我们覆盖了后缀值设置,并且自定义了前缀值。一般上面两种用where和set就可以了,如果mybatis没有的建议再用trim
10.6foreach
举例(查询一些指定id的Blog):
BlogMapper.java接口类:
//查询第多个记录的博客
List<Blog> queryBlogForeach(Map map);
BlogMapper.xml配置文件:
<!--foreach标签-->
<select id="queryBlogForeach" parameterType="map" resultType="com.lxf.pojo.Blog">
select * from blog
<where>
/*
collection:要循环的list名字
open:开始语句
separator:每个循环后添加的分隔符(除最后一次)
close:结束语句
item:list中每个数据
index:list的下标
*/
<foreach collection="ids" separator="," open="id in (" close=")" item="item">
#{item}
</foreach>
</where>
</select>
测试类:
@Test
public void queryBlogForeach(){
SqlSession sqlSession = MybatisUtil.getSession();
BlogMapper mapper = sqlSession.getMapper(BlogMapper.class);
HashMap map=new HashMap();
List list=new ArrayList();
list.add("4");
list.add("3");
list.add("1");
map.put("ids",list);
List<Blog> blogs = mapper.queryBlogForeach(map);
for (Blog blog : blogs) {
System.out.println("blog = " + blog);
}
sqlSession.close();
}
10.7 SQL片段
- 目的:实现SQL代码的复用:
<!--SQl片段-->
<sql id="if-title-authorOR">
<if test="title !=null">
title=#{title}
</if>
<if test="author !=null">
or author=#{author}
</if>
</sql>
<!--where if查询-->
<select id="queryBlogIF" parameterType="map" resultType="com.lxf.pojo.Blog">
select * from mybatis.blog
<where>
<include refid="if-title-authorOR"></include>
</where>
</select>
10.8bind
bind 元素允许你在 OGNL 表达式以外创建一个变量,并将其绑定到当前的上下文。比如:
<select id="selectBlogsLike" resultType="Blog">
<bind name="pattern" value="'%' + _parameter.getTitle() + '%'" />
SELECT * FROM BLOG
WHERE title LIKE #{pattern}
</select>
10.9多数据库支持
如果配置了 databaseIdProvider,你就可以在动态代码中使用名为 “_databaseId” 的变量来为不同的数据库构建特定的语句。比如下面的例子:
<insert id="insert">
<selectKey keyProperty="id" resultType="int" order="BEFORE">
<if test="_databaseId == 'oracle'">
select seq_users.nextval from dual
</if>
<if test="_databaseId == 'db2'">
select nextval for seq_users from sysibm.sysdummy1"
</if>
</selectKey>
insert into users values (#{id}, #{name})
</insert>
11.缓存
11.1、简介
查询:连接数据库,耗资源!
一次查询的结果,给他暂存到一个可以直接取得地方!–>内存;缓存
我们再次查询相同得数据时,直接走缓存,就不用走数据库了
- 什么是缓存[Cache]?
-
存在内存中的临时数据。
-
将用户经常查询到的数据放在缓存(内存)中,用户去查询数据就不用从磁盘上(关系型数据库数据文件)查询,从缓存中查询,从而提高查询的效率,解决了高并发系统的性能问题
- 为什么使用缓存
- 减少和数据库的交互次数,减少系统开销,提高系统效率。
- 什么样的数据能使用缓存?
- 经常查询并且不经常改变的数据
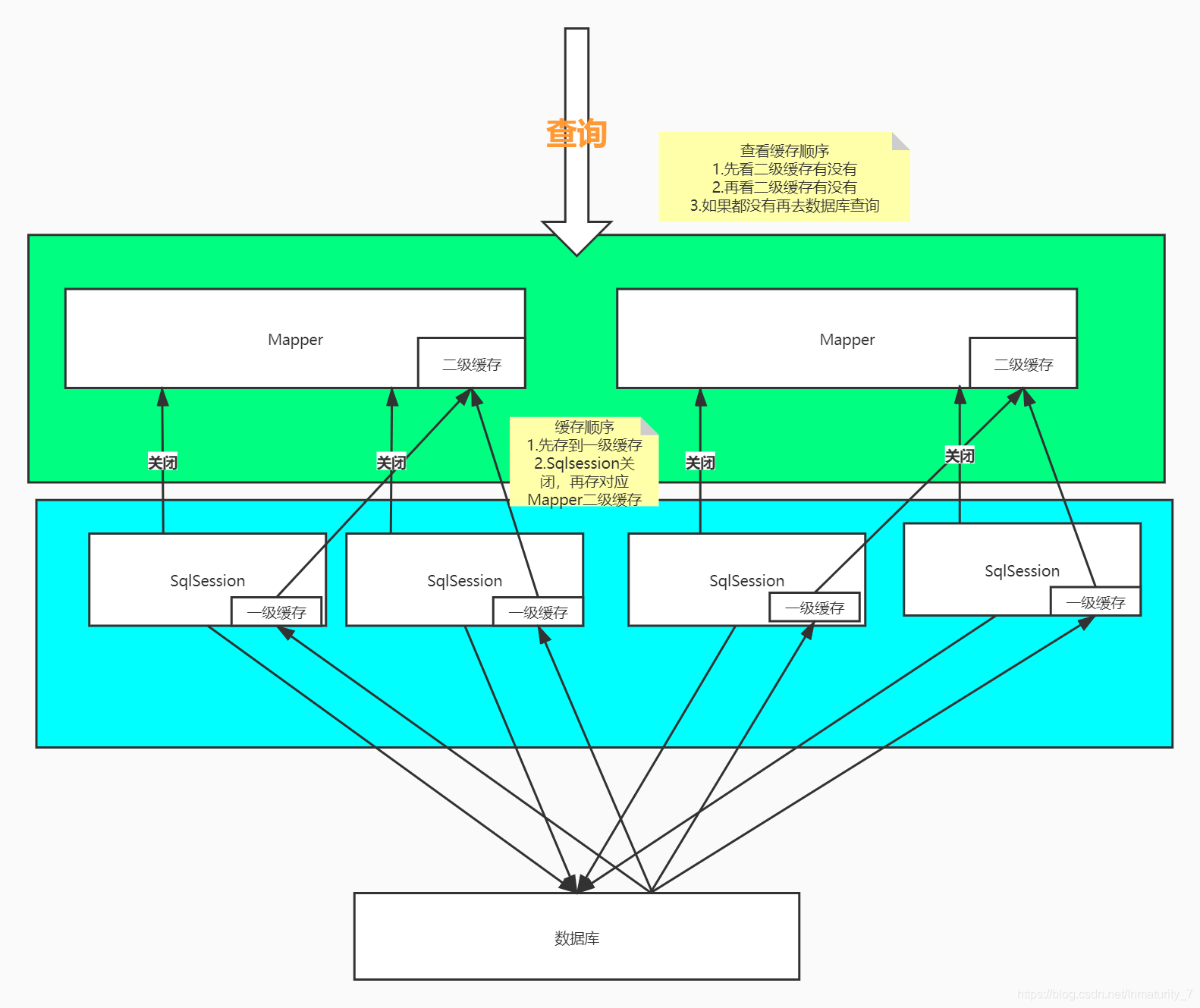
11.2、Mybatis缓存
![[外链图片转存失败,源站可能有防盗链机制,建议将图片保存下来直接上传(img-naXRYTUA-1591540957860)(E:\typoraPic\2.jpg)]](https://i-blog.csdnimg.cn/blog_migrate/58bb4d058675195a01379df99e8424ff.png)
- MyBatis包含一个非常强大的查询缓存特性,它可以非常方便地定制和配置缓存。缓存可以极大的提升查询效率。
- MyBatis系统中默认定义了两级缓存:一级缓存和二级缓存
- 默认情况下,只有一级缓存开启。(SqlSession级别的缓存,也称为本地缓存)
- 二级缓存需要手动开启和配置,它是基于namespace级别的缓存。
- 为了提高扩展性,MyBatis定义了缓存接口Cache。我们可以通过实现Cache接口来自定义二级缓存
13.3、一级缓存
-
一级缓存也叫本地缓存
- 与数据库同一次会话期间查询到的数据会放在本地缓存中。
- 以后如果需要获取相同的数据,直接从缓存中拿,没必要再去查询数据库;
-
缓存失效的情况:
- 查询不同的东西
- 查询之间有增删改操作,可能会改变原来的数据,所以必定会刷新缓存!
- 手动清除缓存也会导致缓存失效
14.4、二级缓存
- 二级缓存也叫全局缓存,一级缓存作用域太低了,所以诞生了二级缓存
- 基于namespace级别的缓存,一个命名空间对应一个二级缓存
- 工作机制
- 一个会话查询一条数据,这个数据就会被放在当前会话的一级缓存中;
- 如果当前会话关闭了,这个会话对应的一级缓存就没了;但是我们想要的是,会话关闭了,一级缓存中的数据被保存到二级缓存中;
- 新的会话查询信息,就可以从二级缓存中获取内容;
- 不同的mapper查出的数据会放在自己对应的缓存(map)中
步骤:
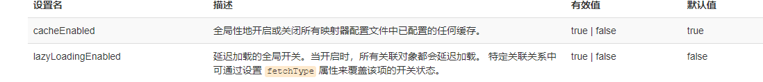
- 开启全局缓存
<!--开启全局缓存-->
<setting name="cacheEnabled" value="true"/>
- UserMapper文件配置
<cache eviction="FIFO" flushInterval="600000" size="500" />
UserMapper.java接口类:
//查询所有的User
List<User> getUsers();
UserMapper.xml配置文件
<select id="getUsers" resultType="com.lxf.pojo.User">
select * from user;
</select>
<cache eviction="FIFO" flushInterval="600000" size="500" />
测试类:
@Test
public void getUsers(){
SqlSession sqlSession1 = MybatisUtil.getSession();
SqlSession sqlSession2 = MybatisUtil.getSession();
UserMapper mapper1 = sqlSession1.getMapper(UserMapper.class);
List<User> users1 = mapper1.getUsers();
for (User user : users1) {
System.out.println("user = " + user);
}
sqlSession1.close();
System.out.println("==========================================");
UserMapper mapper2 = sqlSession2.getMapper(UserMapper.class);
List<User> users2 = mapper2.getUsers();
for (User user : users2) {
System.out.println("user = " + user);
}
sqlSession2.close();
}
问题:未将实体类序列化而报错。解决方法:实体类继承serializable接口就可以了
14.5、小结:
- 只有开启了二级缓存,在一个Mapper下有效
- 所有的数据都会先放在一级缓存中;
- 只有当会话提交,或者关闭的时候,才会提交到二级缓存中
14.6、自定义缓存Ehcache
Ehache是一种广泛使用的开源Java分布缓存,主要面向通用缓存
-
导依赖
<!-- https://mvnrepository.com/artifact/org.mybatis.caches/mybatis-ehcache --> <dependency> <groupId>org.mybatis.caches</groupId> <artifactId>mybatis-ehcache</artifactId> <version>1.2.1</version> </depenency> -
UserMapper.xml配置:
<!--eh缓存-->
<cache type="org.mybatis.caches.ehcache.EhcacheCache" />
- resource目录下建一个ehcache.xml文件:
<?xml version="1.0" encoding="UTF-8"?>
<ehcache xmlns:xsi="http://www.w3.org/2001/XMLSchema-instance"
xsi:noNamespaceSchemaLocation="http://ehcache.org/ehcache.xsd"
updateCheck="false">
<!--
name:缓存名称
maxElementsInMemory:缓存中最大允许创建的对象数
maxInMemory:设定内存中创建对象的最大值。
eternal:设置元素(译注:内存中对象)是否永久驻留。如果是,将忽略超时限制且元素永不消亡。
overflowToDisk:设置当内存中缓存达到 maxInMemory 限制时元素是否可写到磁盘上。
timeToIdleSeconds:设置某个元素消亡前的停顿时间。
timeToLiveSeconds:为元素设置消亡前的生存时间.
memoryStoreEvictionPolicy:当达到maxElementsInMemory限制时,Ehcache将会根据指定的策略去清理内存。默认策略是LRU(最近最少使用)。你可以设置为FIFO(先进先出)或是LFU(较少使用)。
diskPersistent:重启时内存不持久化到硬盘。
-->
<diskStore path="./tmpdir/Tmp_EhCache"/>
<defaultCache
eternal="false"
maxElementsInMemory="10000"
overflowToDisk="false"
diskPersistent="false"
timeToIdleSeconds="1800"
timeToLiveSeconds="259200"
memoryStoreEvictionPolicy="LRU"
/>
<cache name="cloud_user"
eternal="false"
maxElementsInMemory="5000"
overflowToDisk="false"
diskPersistent="false"
timeToIdleSeconds="1800"
timeToLiveSeconds="1800"
memoryStoreEvictionPolicy="LRU"/>
</ehcache>

本文详细介绍MyBatis框架的基本概念、安装配置、环境搭建、第一个程序的编写,涵盖核心配置文件解析、增删改查操作、日志配置、分页处理、注解开发、多对一与一对多关系处理、动态SQL、缓存机制等内容。
229

被折叠的 条评论
为什么被折叠?



