
近年来,我们五格殿下与众多少儿编程机构深入交流,发现大家已逐渐认识到C++的广阔前景,不少机构正积极筹备开设C++课程。
作为少儿编程整体解决方案的服务商,五格殿下始终致力于为编程机构提供全方位支持,其中课程研发是我们最为重视的一环。
如果您正愁:
想搞C++课程教研,却被排课、家长沟通占满时间,压根腾不出手;
好不容易挤出时间,却不知从何下手——知识点怎么串?案例怎么设计?最后只能东拼西凑,课程效果没保障;
GESP考级、CSP集训课该怎么排进度?重点讲哪些题型?学生练到什么程度能通关?心里完全没底?
可以了解一下我们的C++常规课与短期课!能帮助机构老师实现免教研,节省精力。
下面,一起来看五格殿下c++课程体系的具体介绍!
一、常规课课程体系

五格殿下少儿编程C++常规课程适合10岁+的孩子学习,课程一共包含C1-C6六个知识模块,总共120课次!
▶ C1-C2阶段主要学习的是基础语法内容;
▶ C3-C4阶段学的是基础算法和基础数据结构;
▶ C5-C6阶段学的是数据结构进阶和高级算法。
C++课程内容全面,体系完善,并有信息学奥赛海量题库系统搭配使用,非常适合0基础的中小学生开启C++学习之旅。

NO.1
C1-C2阶段课程内容
*图片如看不清,请放大查看👇






NO.2
C3-C4阶段课程内容






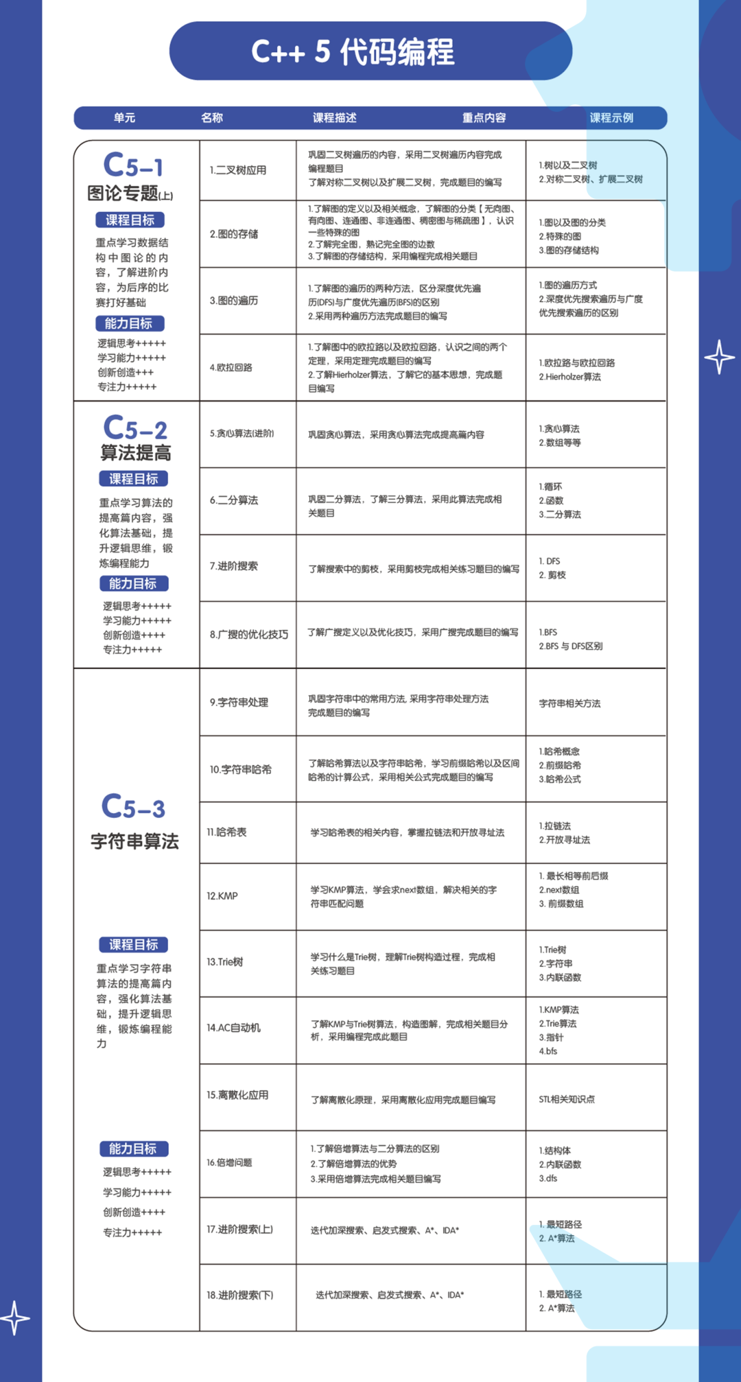
NO.3
C5-C6阶段课程内容






课程咨询
扫码了解C++常规课详情
*立即加入!
7000+编程机构校长/老师都在的行业社群
👇👇👇

二、短期课课程体系

NO.1
C++ GESP集训课
《C++ GESP集训课程》全面涵盖GESP考试1-4级,共包含30节精心设计的课时,每课时时长为1.5小时。
课程内容严格遵循GESP考试大纲,确保全面覆盖所有考级核心知识点,助力编程教师指导学员精准备考,为来年顺利通过考级认证打下坚实基础。
1级课程内容
▶ 课程节数:7节
▶ 适合对象:适合3年级以上
▶ 课程内容
GESP一级集训课程,帮助老师做一级的集训,巩固考级知识点并进行刷题。

2级课程内容
▶ 课程节数:8节
▶ 适合对象:三年级及以上
▶ 课程内容
GESP C++ 二级集训课程,帮助老师做二级的集训,巩固考级知识点并进行刷题。

3级课程内容
▶ 课程节数:7节
▶ 适合对象:四年级及以上
▶ 课程内容
GESP C++ 三级集训课程,帮助老师做三级的集训,巩固考级知识点并进行刷题。

4级课程内容
▶ 课程节数:8节
▶ 适合对象:四年级及以上
▶ 课程内容
GESP C++ 四级集训课程,帮助老师做四级的集训,巩固考级知识点并进行刷题。

课程咨询
扫码了解C++常规课详情
*立即加入!
7000+编程机构校长/老师都在的行业社群
👇👇👇

NO.2
CSP-J/S初复赛集训课
五格针对CSP考试精心打造了三大集训课程,分别为《CSP-J初赛集训课》、《CSP-J复赛集训课》以及《CSP-S初赛集训课》。
每门课程均设定了明确的冲刺目标,并配套提供“课件+教案+讲义”全套教学资源,有效帮助教师提升备课效率,缩短备课时间高达80%,显著减轻教学负担。
通过系统化的课程设计与完善的教辅支持,助力教师高效开展竞赛培训,全面提升学生应试能力。
《CSP-J初赛集训课》
▶ 课程节数:共29节课,每节课2小时
▶ 适合对象
12岁及以上,学完基础语法、入门算法最佳;
备考CSP−J初赛的学生,冲击高分、满分;
▶ 课程内容

《CSP-J复赛集训课》
▶ 课程节数:共20节课,每节课2-3小时
▶ 适合对象
12岁以上,学完基础语法、入门算法最佳;
备考CSP−J复赛的学生,冲击复赛一等奖;
▶ 课程目标
带领学生冲击复赛一等分数线(200-300分)
▶ 课程内容

《CSP-S初赛集训课》
▶ 课程节数:26节课
▶ 适合对象:适合初中及以上备战CSP-S初赛的学生
▶ 课程目标
助力学生掌握初赛核心考点,熟练运用算法工具,全面提升代码实现与问题解决能力,为CSP-S初赛晋级奠定坚实基础!
▶ 课程内容

课程咨询
扫码了解C++常规课详情
*立即加入!
7000+编程机构校长/老师都在的行业社群
👇👇👇

三、课程配备服务

NO.1
C++学习专属系统
在线自由编译
C/C++在线编辑器,无需安装任何插件,有网就可以练习,电脑、平板都可以进行编程,随时随地,想学就学!

课堂伴随刷题
课中、课后,根据课上内容,精选高质量题目,进行专项练习,帮助学生做好知识巩固与应用,在反复的练习中,掌握C++学习的每个知识点。

(随堂精选题目)

(高质量题解)
学员作品点评
老师可查看学生课堂题目和课后题目的作答详情,帮助学员发现问题、解决问题!全方位掌握学员学习练习情况!

精选OJ题库
学习c++最好方法就是刷题!刷题!不断地刷题!为了助力学生能轻松掌握c++知识点和更好的通过c++相关竞赛,本系统中涵盖海量训练题库,整合了历年竞赛真题考卷,直击竞赛考点。
更有“题单”、“团队”、“比赛”、“题解”等实用功能,帮助校区全方位的管理自己的学员,让大家可以高效学习、快速提高!

(权威题库,让刷题事半功倍)

(团队管理,让比拼无处不在)
NO.2
校区物料配套齐全
教学物料——教案、课件、讲义
c++课程将会提供配套的授课课件、教师教案、学生讲义,供校区老师使用!
平台不仅提供满足教学需要的配套教学课件,师资教案、学生讲义,还提供课堂题目、课后题目等,齐全的物料配置,让校区老师轻松备课,节省准备物料的时间。

☛ 教案 ☚
我们投入了大量的时间潜心做课程,结合多年教学经验,精心研发教案;
为呈现更好的课堂效果,教研团队会不定期开设研讨会,反复预估推演,讨论教案的每个环节设计,不断对教案进行反复修改,以保证孩子能够体验精彩的课程。

教案示例
☛ 学生讲义 ☚
结合课件内容,为学生系统学习课程编写学习辅导讲义,系统概括了课程的主要内容,对课程内容分析透彻,内容丰富,帮助学生巩固课堂的知识要点!

学生讲义可打印使用
宣传物料——宣传海报、易拉宝
课程会提供宣传物料,包含宣传海报、易拉宝海报,通过物料的宣传可以吸引家长、获取新客户或老客户,同时增加用户粘性,挖掘客户需求。

海报

展架
课程咨询
五格专注为少儿编程机构赋能,从课程教研到教学平台,从赛事指导到招生运营,全方位帮助机构落地开课,摆脱孤军奋战。
扫码了解C++常规课详情
获取专属解决方案
*立即加入!
7000+编程机构校长/老师都在的行业社群
👇👇👇


关于五格殿下
01
加入行业圈
我们建立了“少儿编程行业经验与福利分享群”。本群汇聚编程教育领域的资深教师、校长、投资人等精英,旨在搭建一个高效的信息共享平台。
在此,您可直接与同行交流教育理念、分享教学成功实践,同时快速获取最新的教育政策导向、市场动态等关键信息,助力您的教育事业发展。
我们也会不定期推送行业专属福利与深度教育资讯。欢迎各位同仁加入。

02
我们是谁
五格殿下是行业领先的少儿编程教育机构整体解决方案服务商!
深耕少儿编程行业8年!专注为培训机构、中小学校提供「课程输出、平台定制、师资培训、赛事考级」等六大服务,助力机构无需教研,高效开课!

03
我们的成绩单
✅ 累计赋能超1800家线下培训机构及中小学落地编程项目;
✅ 业务覆盖32个省级行政区,服务超10万学员!

扫码咨询课程产品 👆
04
四大核心优势 —— 直击机构运营痛点
①
提供完善的课程体系,助力机构节省教研精力



②
集课程资源、师训、赛事、教务为一体的教学平台
编程机构想要实现教学、教务、招生全面融合?就选这一个平台就够了!
③
强大的赛事集训系统,含信息素养等白名单比赛
④
全体系师资培训,帮助机构打造专业师资团队
这一套系统的少儿编程师资培训计划,1800多家编程机构都在用!
* 以上内容点击链接了解





被折叠的 条评论
为什么被折叠?



