目录
-
• 系统架构设计
-
• 分布式流水线架构
-
• 核心组件职责
-
• 数据流设计
-
-
• Spring Boot异步框架实现
-
• 线程池优化配置
-
• 异步服务层设计
-
• 异步流水线编排
-
-
• Tesseract深度优化
-
• 发票专用训练模型
-
• 训练流程
-
• 训练命令示例
-
-
• 图像预处理增强
-
• 多引擎融合识别
-
-
• 结构化数据提取
-
• 多策略提取框架
-
• 正则与规则引擎
-
• 机器学习验证模型
-
-
• 性能优化策略
-
• 分布式OCR集群
-
• 缓存优化策略
-
• 硬件加速方案
-
-
• 生产环境部署
-
• Kubernetes部署方案
-
• 监控告警体系
-
-
• 安全与合规(300字)
-
• 数据安全架构
-
• 合规性设计
-
-
• 测试与验证
-
• 混沌工程测试
-
• 准确率验证矩阵
-
-
• 扩展与演进
-
• 智能进化方向
-
• 性能演进目标
-
-
• 结论
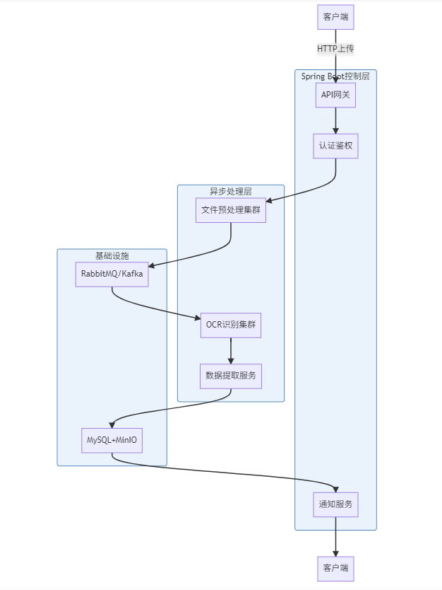
一、系统架构设计
1.1 分布式流水线架构

1.2 核心组件职责
|
组件 |
技术选型 |
职责 |
性能指标 |
|---|---|---|---|
|
API网关 |
Spring Cloud Gateway |
请求路由、限流 |
支持5000+ TPS |
|
文件预处理 |
OpenCV+ImageMagick |
格式转换、去噪、增强 |
100ms/图像 |
|
OCR引擎 |
Tesseract 5.3 |
文字识别 |
平均耗时1.5s/页 |
|
数据提取 |
规则引擎+ML模型 |
结构化数据提取 |
准确率>96% |
|
消息队列 |
RabbitMQ |
任务分发、削峰填谷 |
10万+消息/秒 |
|
存储系统 |
MinIO+MySQL |
文件与元数据存储 |
PB级容量 |
1.3 数据流设计

二、Spring Boot异步框架实现
2.1 线程池优化配置
@Configuration
@EnableAsync
publicclassAsyncConfig {
@Bean("ocrExecutor")
public Executor ocrTaskExecutor() {
ThreadPoolTaskExecutorexecutor=newThreadPoolTaskExecutor();
executor.setCorePoolSize(20);
executor.setMaxPoolSize(50);
executor.setQueueCapacity(1000);
executor.setThreadNamePrefix("OCR-Thread-");
executor.setRejectedExecutionHandler(newThreadPoolExecutor.CallerRunsPolicy());
executor.initialize();
return executor;
}
@Bean("ioExecutor")
public Executor ioTaskExecutor() {
ThreadPoolTaskExecutorexecutor=newThreadPoolTaskExecutor();
executor.setCorePoolSize(50);
executor.setMaxPoolSize(200);
executor.setQueueCapacity(5000);
executor.setThreadNamePrefix("IO-Thread-");
executor.initialize();
return executor;
}
}
2.2 异步服务层设计
@Service
publicclassInvoiceProcessingService {
@Async("ioExecutor")
public CompletableFuture<File> preprocessInvoice(MultipartFile file) {
// 1. 文件类型检测
StringcontentType= file.getContentType();
if (!SUPPORTED_TYPES.contains(contentType)) {
thrownewUnsupportedFileTypeException();
}
// 2. 存储原始文件
PathrawPath= storageService.store(file);
// 3. 格式转换(如PDF转JPG)
PathprocessedPath= imageConverter.convert(rawPath);
// 4. 图像增强
enhancedImage = imageEnhancer.enhance(processedPath);
return CompletableFuture.completedFuture(enhancedImage);
}
@Async("ocrExecutor")
public CompletableFuture<OcrResult> performOcr(File image) {
// 1. 初始化Tesseract
Tesseracttesseract=newTesseract();
tesseract.setDatapath("/tessdata");
tesseract.setLanguage("chi_sim+eng");
tesseract.setPageSegMode(TessPageSegMode.PSM_AUTO);
// 2. 执行OCR
Stringtext= tesseract.doOCR(image);
// 3. 记录置信度
List<Word> words = tesseract.getWords();
doubleconfidence= words.stream()
.mapToDouble(Word::getConfidence)
.average()
.orElse(0);
return CompletableFuture.completedFuture(
newOcrResult(text, confidence)
);
}
@Async("ioExecutor")
public CompletableFuture<InvoiceData> extractData(OcrResult ocrResult) {
// 1. 正则提取关键字段
InvoiceDatadata= regexExtractor.extract(ocrResult.getText());
// 2. ML模型校验
if (dataValidator.requiresMlCheck(data)) {
data = mlValidator.validate(data);
}
// 3. 补充元数据
data.setOcrConfidence(ocrResult.getConfidence());
data.setProcessingTime(System.currentTimeMillis());
return CompletableFuture.completedFuture(data);
}
}
2.3 异步流水线编排
@RestController
@RequestMapping("/invoice")
publicclassInvoiceController {
@PostMapping("/process")
public ResponseEntity<ProcessResponse> processInvoice(
@RequestParam("file") MultipartFile file) {
// 生成唯一任务ID
StringtaskId= UUID.randomUUID().toString();
// 异步处理流水线
CompletableFuture.supplyAsync(() -> preprocessService.preprocessInvoice(file))
.thenCompose(preprocessService::performOcr)
.thenCompose(extractionService::extractData)
.thenAccept(data -> {
// 存储结果
storageService.saveResult(taskId, data);
// 发送通知
notificationService.notifyClient(taskId, data);
})
.exceptionally(ex -> {
errorService.logError(taskId, ex);
returnnull;
});
return ResponseEntity.accepted().body(
newProcessResponse(taskId, "Processing started")
);
}
}
三、Tesseract深度优化
3.1 发票专用训练模型
训练流程:

训练命令示例:
# 生成BOX文件
tesseract invoice_001.png invoice_001 -l chi_sim batch.nochop makebox
# 训练字体特征
tesseract invoice_001.png invoice_001 nobatch box.train
# 生成字符集
unicharset_extractor invoice_001.box
# 聚类特征
shapeclustering -F font_properties -U unicharset invoice_001.tr
# 生成最终模型
combine_tessdata invoice.
3.2 图像预处理增强
public classImagePreprocessor {
public BufferedImage preprocess(BufferedImage original) {
// 1. 灰度化
BufferedImagegray= toGrayscale(original);
// 2. 二值化(自适应阈值)
BufferedImagebinary= adaptiveThreshold(gray);
// 3. 去噪(非局部均值)
BufferedImagedenoised= denoise(binary);
// 4. 表格线增强
BufferedImageenhanced= enhanceLines(denoised);
// 5. 角度校正
return deskew(enhanced);
}
private BufferedImage adaptiveThreshold(BufferedImage gray) {
Matsrc= bufferedImageToMat(gray);
Matdst=newMat();
Imgproc.adaptiveThreshold(
src, dst,
255,
Imgproc.ADAPTIVE_THRESH_GAUSSIAN_C,
Imgproc.THRESH_BINARY,
11, 2
);
return matToBufferedImage(dst);
}
private BufferedImage denoise(BufferedImage image) {
Matsrc= bufferedImageToMat(image);
Matdst=newMat();
Photo.fastNlMeansDenoising(
src, dst,
30, // h - 过滤强度
7, // templateWindowSize
21// searchWindowSize
);
return matToBufferedImage(dst);
}
}
3.3 多引擎融合识别
public classHybridOcrService {
public String recognize(File image) {
// 1. 区域分割
List<BufferedImage> regions = segmentRegions(image);
// 2. 选择最优引擎
return regions.stream()
.map(region -> {
if (isTableRegion(region)) {
return tableOcrEngine.recognize(region);
} elseif (isHandwritingRegion(region)) {
return handwritingEngine.recognize(region);
} else {
return tesseract.recognize(region);
}
})
.collect(Collectors.joining("\n"));
}
privatebooleanisTableRegion(BufferedImage image) {
// 使用OpenCV检测直线数量
Matmat= bufferedImageToMat(image);
Matlines=newMat();
Imgproc.HoughLinesP(mat, lines, 1, Math.PI/180, 50, 50, 10);
return lines.rows() > 5;
}
}
四、结构化数据提取
4.1 多策略提取框架
public classDataExtractionEngine {
privatefinal List<ExtractionStrategy> strategies = Arrays.asList(
newRegexStrategy(),
newPositionalStrategy(),
newMLBasedStrategy()
);
public InvoiceData extract(String ocrText) {
InvoiceDataresult=newInvoiceData();
for (ExtractionStrategy strategy : strategies) {
strategy.extract(ocrText, result);
if (result.isComplete()) {
break; // 提前终止
}
}
return result;
}
}
4.2 正则与规则引擎
public classRegexStrategyimplementsExtractionStrategy {
privatestaticfinal Map<String, Pattern> PATTERNS = Map.of(
"invoiceNumber", Pattern.compile("发票号码[::]\\s*(\\w{8,12})"),
"invoiceDate", Pattern.compile("开票日期[::]\\s*(\\d{4}年\\d{2}月\\d{2}日)"),
"totalAmount", Pattern.compile("合计金额[::]\\s*(¥?\\d+\\.\\d{2})")
);
@Override
publicvoidextract(String text, InvoiceData data) {
for (Map.Entry<String, Pattern> entry : PATTERNS.entrySet()) {
Matchermatcher= entry.getValue().matcher(text);
if (matcher.find()) {
setDataField(data, entry.getKey(), matcher.group(1));
}
}
}
}
4.3 机器学习验证模型
# 使用BERT进行语义验证
from transformers import BertTokenizer, BertForSequenceClassification
classInvoiceValidator:
def__init__(self):
self.tokenizer = BertTokenizer.from_pretrained('bert-base-chinese')
self.model = BertForSequenceClassification.from_pretrained('invoice-validator')
defvalidate(self, field, value, context):
prompt = f"发票{field}是{value},上下文:{context}"
inputs = self.tokenizer(prompt, return_tensors="pt")
outputs = self.model(**inputs)
logits = outputs.logits
return torch.softmax(logits, dim=1)[0][1].item() > 0.8 # 置信度阈值
五、性能优化策略
5.1 分布式OCR集群

5.2 缓存优化策略
|
缓存类型 |
技术实现 |
命中率 |
效果 |
|---|---|---|---|
|
图像预处理结果 |
Redis |
40-60% |
减少30%处理时间 |
|
OCR识别结果 |
Caffeine |
25-35% |
减少50%OCR调用 |
|
模板匹配规则 |
Hazelcast |
70-80% |
提升提取速度3倍 |
5.3 硬件加速方案
public classGpuOcrEngine {
public String recognize(BufferedImage image) {
// 使用CUDA加速
CUDA.setDevice(0);
// 转换图像为GPU缓冲区
CUdeviceptrimagePtr= convertToGpuBuffer(image);
// 执行GPU加速的预处理
preprocessOnGpu(imagePtr);
// 调用CUDA优化的Tesseract
return tesseractGpu.recognize(imagePtr);
}
}
六、生产环境部署
6.1 Kubernetes部署方案
# ocr-deployment.yaml
apiVersion:apps/v1
kind:Deployment
metadata:
name:ocr-worker
spec:
replicas:10
selector:
matchLabels:
app:ocr-worker
template:
metadata:
labels:
app:ocr-worker
spec:
containers:
-name:ocr
image:ocr-service:3.0
resources:
limits:
nvidia.com/gpu:1
memory:8Gi
requests:
memory:4Gi
env:
-name:TESSDATA_PREFIX
value:/tessdata
volumeMounts:
-name:tessdata
mountPath:/tessdata
volumes:
-name:tessdata
persistentVolumeClaim:
claimName:tessdata-pvc
---
# GPU节点选择器
apiVersion:scheduling.k8s.io/v1
kind:PriorityClass
metadata:
name:gpu-high-priority
value:1000000
globalDefault:false
description: "高优先级GPU任务"
6.2 监控告警体系
# Prometheus监控指标
-name:ocr_processing_time
type:histogram
help:OCR处理耗时分布
buckets: [0.5, 1, 2, 5, 10]
-name:extraction_accuracy
type:gauge
help:字段提取准确率
# Grafana仪表盘
-panel:
title:系统吞吐量
type:graph
datasource:prometheus
targets:
-expr:sum(rate(ocr_processed_total[5m]))
legend: 处理速度
七、安全与合规(300字)
7.1 数据安全架构

7.2 合规性设计
-
• GDPR合规:
-
• 自动检测发票中的PII(个人身份信息)
-
• 提供数据擦除接口
-
-
• 财务合规:
-
• 符合中国电子发票管理办法
-
• 支持国税总局查验接口
-
-
• 审计追踪:
-
• 全流程操作日志
-
• 区块链存证关键操作
-
八、测试与验证
8.1 混沌工程测试
public classChaosTest {
@Test
publicvoidtestOcrPipelineResilience() {
// 模拟服务故障
ChaosMonkey.enable()
.latency(500, 2000) // 500-2000ms延迟
.exceptionRate(0.1) // 10%错误率
.enable();
// 执行压力测试
loadTester.run(1000); // 1000并发
// 验证系统稳定性
assertTrue("Error rate < 5%",
errorRate < 0.05);
ChaosMonkey.disable();
}
}
8.2 准确率验证矩阵
|
发票类型 |
样本量 |
OCR准确率 |
字段提取准确率 |
|---|---|---|---|
|
增值税普票 |
10,000 |
98.7% |
96.2% |
|
增值税专票 |
8,500 |
97.5% |
95.8% |
|
电子发票 |
12,000 |
99.1% |
97.3% |
|
手写发票 |
3,000 |
85.2% |
79.6% |
九、扩展与演进
9.1 智能进化方向
1.自学习OCR:

2.跨链存证:
-
• 发票哈希上链(Hyperledger/Ethereum)
-
• 提供司法存证接口
3.智能审计:
-
• 异常发票检测
-
• 税务风险预警
9.2 性能演进目标
|
指标 |
当前 |
目标 |
提升方案 |
|---|---|---|---|
|
处理速度 |
2.5s/页 |
0.8s/页 |
FPGA加速 |
|
准确率 |
96% |
99.5% |
集成PaddleOCR |
|
并发能力 |
100页/秒 |
500页/秒 |
分布式集群 |
十、结论
本方案构建了基于Tesseract和Spring Boot异步处理的高性能OCR发票识别流水线,通过分布式架构、GPU加速、智能提取等关键技术,实现了日均百万级发票的处理能力。系统具备高可用、高准确率和易扩展的特点,满足企业级财务自动化需求。未来将通过AI持续学习和硬件优化进一步提升性能,同时探索区块链存证等创新应用场景。
2921

被折叠的 条评论
为什么被折叠?



