核心需求
- 成熟、可靠
- 轻量级
- 开源
- 支持跨数据库的数据同步
- 允许通过 SQL 进行数据清洗
- 最好有界面(但轻量级)
- 支持增量、全量清洗
- 支持自定义条件维度清洗
- 支持并行
目前实践验证的四个方案
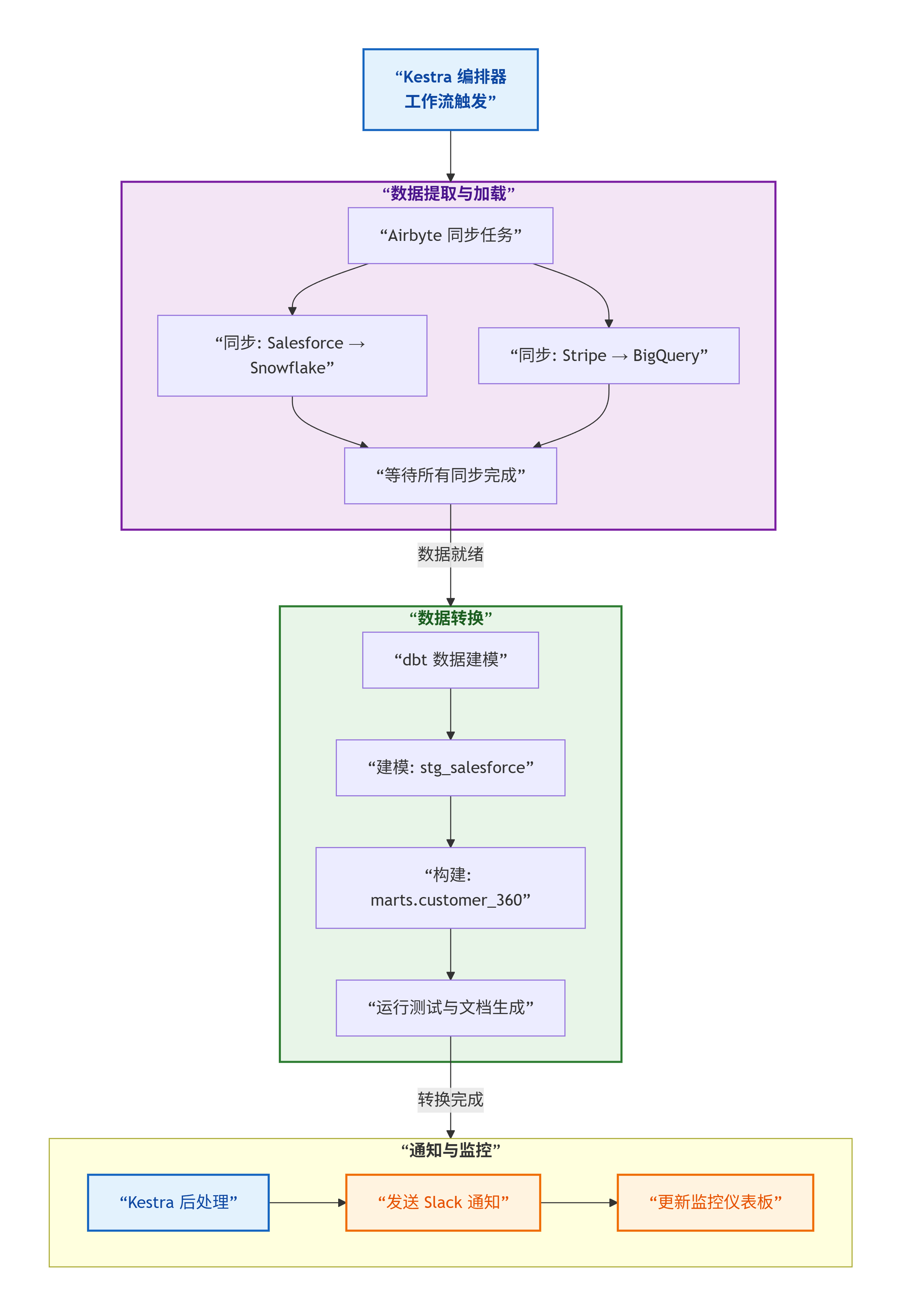
方案一:Kestra + Airbyte + dbt
Kestra + Airbyte + dbt 是当前现代数据栈(Modern Data Stack)中最经典、最强大、最推荐的“黄金三角”组合。
这三者各司其职,协同工作,能够构建一个端到端自动化、高可靠、易维护的数据管道,覆盖从 数据抽取 → 加载 → 转换 → 编排 → 监控 的完整生命周期。

为什么 Kestra + Airbyte + dbt 是“黄金组合”?
| 工具 | 角色 | 解决的问题 |
|---|---|---|
| Airbyte | 数据集成(EL) | 从 300+ 源(数据库、API、文件)抽取(Extract)和加载(Load) 原始数据到数据仓库 |
| dbt | 数据建模(T) | 在数据仓库内用 SQL 进行清洗、转换、建模、测试、文档化 |
| Kestra | 流程编排与调度(Orchestration) | 协调三者顺序:先 Airbyte 同步,再 dbt 转换,失败通知,定时调度,提供可视化 DAG |
🎯 它们共同实现了真正的 ELT(Extract-Load-Transform)架构,并将其自动化、可视化、可维护化。
Airbyte (⭐ 13.8k)
●优势:最强连接器生态:300+ 开箱即用的 Source/Destination 连接器。
○完美支持 SQL 清洗:深度集成 dbt,实现标准 ELT 流程。
○优秀 Web 界面:可视化配置、监控、管理任务,用户体验极佳。
○成熟可靠:企业广泛使用,社区活跃。
○云原生:Docker/K8s 友好,部署灵活。
●劣势:相对“重”:依赖 Docker,组件较多(Web Server, Worker, Database)。
○开源版无高级调度(需商业版)。
●匹配度(符合“ 易用 + SQL 清洗”)
三者如何协同

实际集成示例(Kestra Flow YAML)
id: el-t-pipeline
namespace: com.company.data
labels:
team: data-engineering
tasks

最低0.47元/天 解锁文章
1173

被折叠的 条评论
为什么被折叠?



