单层感知器
生物神经元
神经细胞结构大致可分为:树突、突触、细胞体及轴突。单个神经细胞可被视为一种只有两种状态的机器——激动时为‘是’,而未激动时为‘否’。神经细胞的状态取决于从其它的神经细胞收到的输入信号量,及突触的强度(抑制或加强)。当信号量总和超过了某个阈值时,细胞体就会激动,产生电脉冲。电脉冲沿着轴突并通过突触传递到其它神经元。为了模拟神经细胞行为,与之对应的感知机基础概念被提出,如权量(突触)、偏置(阈值)及激活函数(细胞体)。

感知器
受到生物神经网络的启发,计算机学家Frank Rosenblatt在20世纪60年代提出了一种模拟生物神经网络的的人工神经网络结构,称为感知器(Perceptron)。 由上述的神经元细胞一样,感知器也有两种状态,其本质是一个二分类的线性分类模型,输入为实例的特征向量,输出为实例的类别,取+1和-1二值。

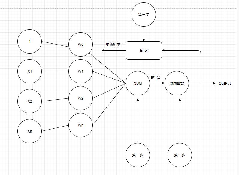
x1…xnx_1\dots x_nx1…xn位n维输入向量的各个分量。
w1…wnw_1\dots w_nw1…wn为各个输入分量连接到感知器的权值(权重),其可以调整输入向量值的大小让输入信号变大(w>0),不变(w=0)或者减小(w<0)。可以理解为生物神经网络中的信号作用,信号经过树突传递到细胞核的过程中信号会发生变化。
w0w_0w0为偏置
第一步
这里z称为净输入(net input),它的值等于一个样本的每个维度值x与维度对应的权重值w相乘后的和。
z=w0x0+w1x1+w2x2+⋯+wnxn=∑i=0nwixi=WTX z=w_0x_0+w_1x_1+w_2x_2+\dots+w_nx_n=\sum_{i=0}^nw_ix_i=W^TX z=w0x0+w1x1+w2x2+⋯+wnx

本文介绍了单层感知器,一种受生物神经元启发的二分类模型,通过权值、偏置和激活函数模拟神经细胞行为。它能根据输入数据自学习,调整权重,应用于鸢尾花分类等场景。
最低0.47元/天 解锁文章
4129

被折叠的 条评论
为什么被折叠?



