
智汇筑梦,青春当“燃”!各位创客,本喵桃子~
*本文由竞赛受赏论文原件经局部改编而成,是一期试验性blog。
Section1 课题背景
中广核集团在沪首个集中式光伏项目——上海崇明港西渔光互补光伏发电项目全容量并网
光伏发电系统作为光伏产业的核心组成,是我国战略性高新技术之一,大力发展光伏产业,对调整能源结构、推进能源生产和引领消费革命、促进生态文明建设具有重要意义。在产业政策引导和市场需求驱动的双重作用下,全国光伏产业实现了快速发展,已经成为我国为数不多可参与国际竞争并取得领先优势的产业。
世界中已有多国政府提出了“零碳”或“碳中和”的气候目标,发展以光伏为代表的可再生能源已成为全球共识的背景下,叠加光伏发电成本降低,在越来越多的国家成为最有竞争力的电源形式,预计全球光伏市场将持续高速增长。
国立光伏行业协会统计数据显示,2023 年,我国国内光伏新增装机容量 216.88GW(吉瓦特,即1×10^9瓦特,十亿级),同比增加148.1%,全球光伏新增装机超过390GW,较去年增长 66%,创历史新高。未来,在光伏发电成本持续下降和全球绿色复苏等利好因素的推动下,全球光伏新增装机有望继续快速增长。
Section2 课题重述和需求分析
2.1 光伏电池绪论
已知,光伏电池是一种利用太阳光的辐射能,将其转化为电能的装置。它通过光电效应Photoelektrischer Effekt或光化学效应Fotochemische Effekte直接将光能转化为电能。光伏电池位于光伏产业的中游,其技术路线和工艺水平直接影响光伏组件的发电效率和运行寿命,是光伏发电系统的核心部件。
2.2光伏电池组件的性质和特征

太阳能发电的核心原理Main Theoria是爱因斯坦同志的质能方程(其中c即天文学中的光速,约为29.98万公里/秒)和普朗克同志的量子理论(即量子力学经典公式
,其中普朗克常数
为
)。这和诸如核电站Nuclear Power Station等原子能反应的场合所应用的原理一致,这是由于太阳能通过恒星内部的核聚变产生。当然本文并不会对此进行探讨,仅对该知识点作基本描述。
光伏电池的主要结构为表涂了一层铜铟镓硒Cu(In,Ga)Se2, CIGS的硅质晶片,所涂化合物用作光子Photon的吸收层,经化学反应生成电子-空穴対并在电场作用下分散运动形成电流。
我们基于“地面光伏组件标准测试条件STC”,将数据录入MATLAB ver22绘制出单枚光伏电池的特性曲线,可得:
图中数据提供:科协新质生产力委光伏领域戦略分析师团
经分析发现,光伏电池有着直流输出、直接转化、可持续再生、环保安全、组装灵活、寿命长等优点。尽管如此,光伏受天气影响导致发电不稳定对电网的稳健运行产生了挑战。
为此,我们设计并开发一种简易的光伏储能系统,以 三端口 DC-DC直流电源 为核心,解决上述问题。其示意性结构框图Le Structuré Block-Diagramme de Démonstrate如下。




Section3 战队技術方案
京東方局SBS首都圈科教台包装节选 桃子的videoblog片头剪辑-优快云直播 特别市科教局 通信広報局
在导师带领下,经全面而深入的讨论,我战队决定以双向半桥电路为主拓扑结构,以STM32G071为主控内核,协调各个模块实现题目要求。系统分为主电路拓扑模块、控制模块、PWM控制信号[1]驱动模块、辅助电源模块、电压电流采样模块。
主电路拓扑模块采用双半桥电路;控制模块使用STM32G071的PWM输出端口产生PWM信号,通过ADS1115模块采集电压、电流信号,由程序进行比例积分PI调节,实现可靠的闭环控制,测量结果显示,我战队较为顺利地完成了题目的基本要求和发挥部分要求。
[1]:PWM的学術英语全称Pulse Width Modulatione,脉宽调制技术,下同。介绍这一概念的blog链接(本喵原创)电子行业数字化赋能平台-电巢
方案关键词:光伏;半桥; STM32G071;运行效率;ADS1115
3.1系统方案
概要而言,该课题的设计方案主要涉及一种以32位微控制器为主控,控制若干直流变换器将光伏电池输入的电能实现高效高质量供电和存储的,数控电源装置。
通过该装置输出到负载端和锂电池组形成两个输出通路,征用为负载的光伏稳压电源和锂电池组的储能系统。
所谓“三端口”可理解为1“光伏电池组输入端”、2“锂电池储能端口”、3“负载供电端”这3个端口。
方案一:模拟光伏电池输出经过半桥电路Buck稳压后,若光伏电池输出高电压(模式1),即通过Buck电路给电池组充电,电池组所连Boost电路不起作用,和电池组连通的Buck区部作MPPT控制。
若光伏电池电压降低,系统工作于模式2,电池组经Boost电路给负载供电,连接于光伏电池和负载之间的Buck和Boost电路做MPPT控制。(Buck和BOOST皆为直流斩波电源的一种拓扑,系电力电子领域重要基础概念,该知识点的介绍可详见↓)电子行业数字化赋能平台-电巢电巢是中国最大最受欢迎的电子工程师DIY爱好者发烧友常用的行业网站,为相关厂商和电子工程师提供最新科技信息、研发技术、行业应用、视频课程。包括硬件产品研发设计模块如电路原理设计、电子电路图原理图方案设计、电子线路板高速PCB设计Layout外包SI仿真、射频RF天线设计、嵌入式硬件ARM论坛、EMC电磁兼容性整改及单片机电路电源信号完整性仿真及开关电源原理设计技术。为用户提供“元器件选型、采购、BOM配单、海外代购”等一站式采购服务。https://www.elecnest.com/videopage?id=23837https://www.elecnest.com/videopage?id=23837https://www.elecnest.com/videopage?id=23837https://www.elecnest.com/videopage?id=23837https://www.elecnest.com/videopage?id=23837https://www.elecnest.com/videopage?id=23837https://www.elecnest.com/videopage?id=23837
https://www.elecnest.com/videopage?id=23837
此方案需要设置的控制回路架构更为繁复,元器件采用量多、功耗较大,导致系统效率低下,程序复杂,易延误赛程进度。 下图是方案一系统方案框图。

方案二:通过STM32G071作为系统的主控,输出PWM信号,控制IR2104构成半桥斩波Boost电路,以实现输入端口最大功率点跟踪,同时,STM32G071控制IR2104构成双向半桥斩波Buck电路,使其输出电压稳定于要求的30V。
根据输出电压Uo改变Buck电路开关器件的占空比(导通电幅角Die Durchlaβ Electron-argumente),使能量自由地在负载供电端和锂电储能端口之间双向流动。根据反馈信号对PWM信号做出PI比例积分调节,从而实现输出偏差Die Outputen Tolerance为。下记为方案二框图。

3.2功能电路方案
3.2.1主控制器比较

方案一:采用MSP430F5529单片机为主控制器,该单片机自带内部基准、采样与保持以及自动扫描功能的200KS/s模数转换器,时钟频率为16MHz,功耗较低,但测试时运行MPPT速度低。
该芯片Datasheet链接https://www.ti.com/cn/lit/ds/symlink/msp430f5529.pdf?ts=1733556824730&ref_url=https%253A%252F%252Fso.szlcsc.com%252F

方案二:采用STM32F334R8单片机为主控制器,具有高达72MHz的内核时钟频率,自带A/D转换器,转换时间短,仅为1μs,以及D/A转换器,但功耗较高,不利于效率的提升。该芯片Datasheet链接STM32F334R8T6 -PDF数据手册-参考资料-立创商城

方案三:采用STM32G071单片机为主控制器,相较于方案二的STM32F334R8单片机,功耗更低,可以满足本题中的控制要求,且STM32系列单片机有较强的软件资源支持Le Software resource supportte。
晋级决赛圈定调——主控核芯选型
为了在竞赛中占据先导优势,如上图所示的选型理由,我战队最终决定采用方案三,使用高效率低功耗的STM32G071型单片机作为系统的主控模块。
该芯片Datasheet链接 STM32G071CBT6 -PDF数据手册-参考资料-立创商城
3.2.2电压电流UI检测方案比较与选择

方案一:采用AD620型运算放大器Opérateur de calcul. ——一款低成本、高精度的仪表放大器,仅需在片外设置一枚検流抵抗器既可设置高达10000倍的增益Gain。使用AD620对该抵抗器两端电压进行隔离放大,增益范围大,但输入共模电压范围小且静态功耗较大。

方案二:采用INA28X系列专用检流芯片。查阅其说明书得,该系列是TI集团研发的高精度、输入范围宽泛的双向电流检测放大模块,其特征在于:
1、更为宽泛的共模电压输入范围,可承受-14V~80V共模电压扰动 Turbulence;
2、共模抑制比高达140dB,差分输入压降区间为-5V~5V;
3、+2.7V~18V单电源供电,功耗更低;
4、対回路载流微弱变动的检测灵敏度高,反应能力强,电压增益幅值为50/100/200/500/1000(无量纲),输出电压可直接作AD模数变换 等。
从模块内部架构图可见,INA28系列具有高端取样检测;输入级采用高频开关电容结构代替抵抗器,输入阻抗高,阻抗对称性好;设置了灵活的偏置电压使得和模数信号变换模块建立了高的匹配度等。
经战队讨论,决定选出INA282型模块作为回路电流的検測役。INA282的优势总结:其电压增益为50倍,共模抑制比较高,共模电压范围为-14V~80V。利用INA282进行检流电路简单,静态功耗较低。
有部分士官提出质问:为何不令放大器INA28i系列的输入端置于低电平呢?
显然如果接低电平端也即接地层会易受电流噪声的影响,这会让后续检测环节的信号处理的难易度加大,因此检测模块在高电平端的应用将成为趋势。
综合比较Compare le Complexe,使用专门的检流芯片可以简化设计,且INA282这款芯片的各项性能合乎题目要求,有利于保持赛程进度,故选择方案二。
3.3 软硬件设计
3.3.1硬件回路设计
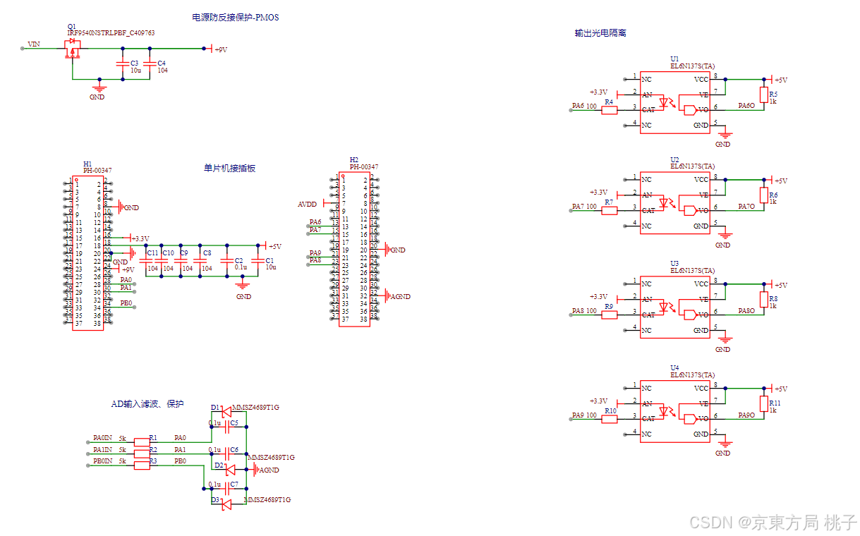
3.3.1.1主控板设计

系统采用STM32F071作为主控,设计了主控板回路,包括STM32最小系统及其外围回路。
其中最小系统包括MCU、电源管理、起振、重置/复位、ON/OFF显示、接口等部分。

主控板外围包括供电反接防护、AD输入滤波、输出隔离等。
为避免因疏忽导致的电源极性接反对MCU造成影响,特别设置了供电端防反接保护电路,该电路主要为一种MOS器件。加入了一枚P型MOS器件后,即使电源接反,利用PMOS的GS结的单向导电性(PN结势垒 Elek-Potential Barrier du PN-Juctione),使得PMOS受反压截止,门-源极之间的电势差为0V,负载回路得以被及时切断,保护了电路安全。
PWM输出口采用6N137型 光电隔离模块,本设计使用了4枚该型号光耦构成四路光电隔离,令输出的PWM信号良好隔离,防止后级半桥电路中大电流倒灌影响系统主控。光耦的物理结构、机能和回路设计讲解可详见本喵原创短视频 电子行业数字化赋能平台-电巢
国赛主板with首席推荐官沪宁喵&桃子喵(18才) 科协AI工程学会、科协青春女大提供
主控板的模型通过立创EDA内置的行业先进的3D渲染引擎生成,可参照上图(基板顶层Top Layer)。
特約連动研修喵Figure-Like写真 鈴宝Lynx(左)小雅Miyabi(右)
左图元件:SiCMOSFET 右图元件:TVS二极管
如左图的防反接MOS管,这是一种碳化硅SiC MOSFET,已知高速开关频率是该元件作为电力电子开关的决定性因素,也是当前制约光伏功率系统运行效率(功耗)制限之关键。
而该元件现有技术存在的问题在于,囿于自身工艺的限制致其高频特性难以满足如今行业更高的要求,因此鈴宝Lynx通过查阅相关文献,发现该系列产品通过在其平面架构中,令P型基区 突入至JFET区深度为0.3微米(精确至一位小数,下同),反向时深入JFET区的P区用于屏蔽电场且保护场氧。
科协青年新任看板 研修喵鈴宝Lynx(号“乐天”)桃子の好友
好妹妹日常九宫格(图像结合AIGC技术设计) 首都圈局SBS提供
好妹妹鈴宝Lynx提到,该种器件的栅极氧最高场强为1MV/cm,有效提高了栅氧化层的可靠性,此外深入JFET区的P区减小了栅-漏极间的接触面积,栅极漏电容削减,且该产品的反向传输电容Le Transporta Capacitanca du Reversal约为6.5pF/cm2,该值同固有架构相比优化了60+%,从而令器件的高频特性提升。
基于右图研修喵小雅Miyabi提出的,对于主控回路的TVS管Transient Voltage Suppressor,钳位特性代表了该管对后级受保护回路的防卫机能,是该器件综合性能的重要表征。随着摩尔定律中积体回路上晶体管集成密度不断增加(每18个月加一倍)以适应行业对芯片(如本项目的STM32MCU、电源PMU、传感器等)更繁复多样的性能要求,因CMOS制程随芯片的微型化其栅极介电层更薄,致使IC的静电抗力变弱,此时若无适应性防护,IC易受静电击穿以至崩坏。因此以TVS为代表的防护器件成为IC稳健运行的标配。
TVS具有特殊的伏安特性:回路正常运行时,TVS管阻抗很大(开路),不干扰后级回路。而外围回路遭到静电Le Electro-Stastica或浪涌Le Surgera时,TVS管将以皮秒级的瞬时做出响应(阻抗很低,近乎短路),立即将过电流经接地端释放并将后级回路(特别是IC)的端电压钳位在一安全范围。
可见TVS管的钳位特性直接决定了后级IC在受外部干扰时所承受的端电压,我等发现原型号的TVS管的钳位特性不够达标,从而在実験中出现外围干扰下TVS未损坏而后级IC仍被击穿的问题。
因此通过优化器件内架构和设计工艺以解决上述问题,例如将TVS二极体和PIN管集成于同一器件中,无需占用回路布线空间,还可降TVS的寄生电容,提高钳位特性。
3.3.1.2 直流采样电路设计

如图,电流采样电路以TI公司的IN282型芯片为核心,采样电阻采用20毫欧的薄膜合金抵抗器,用于将电流信号转化为电压信号。
该电路PCB的3D建模 左右为好妹妹“瑛琦YOENGKHI”——国立韩京大在役研修喵
实物PCB↓
系统的化験仪——INA検流模块 左右为好妹妹·研修喵桃子 三渲二Q版 特别市科协首席看板
提供 科协AIGC工作委员会 文艺委视觉传达设计工作社
3.3.1.3 AD转换电路设计

为了提高系统的精度,我们并未采用STM32单片机内部的AD转换电路,而是在STM32片外设置了ADS1115 模数信号转换芯片。
ADS1115是低功耗的16位模数转换器,采用超小型无引线封装,其封装尺寸具体多小呢?请看下图↓

ADS1115器件集成了低漂移电压基准和时钟振荡器,该商品在官网上的详情如下。

该回路PCB实物如下↓
系统译解官——高精度AD变换模块实物 左右为好妹妹·研修喵桃子
(当前首任看板 特别市科教局提供)
3.3.1.4辅助电源设计
輔助电源区部SCH图纸 绘制 桃子等
輔助电源主板PCB-3D仿真 左方为好妹妹恵宝(18才) 特别市科协主任委員、首席看板
系统辅助电源采用TPS54360型升降压电源制御模块(固定输出式),该模块产生12V电压和5V电压,以满足系统对电源的要求。

TPS54360是德州仪器集团生产的一款高效率电源转换芯片,具有100KHz~2.5MHz的开关频率。同时由于该稳压器采用了电流模式控制,使得电路无负载Unload时的电源电流减小至146,关断电源电流被减少至2
,也擢升了电源转换效率。
具体地,该芯片在实际运行时,在PWM波每一个循环的始端,其内置高压侧MOS管开启令芯片进入打开状态,在内部单稳态计时器Time-counter de Monostability终止后,所述的MOS管关断令芯片进入关闭状态。该单稳态计时器由输入压降和
决定,以保持稳态且输入电压全范围为常数,因此称为自适应精准控制器或精准控制的固定频率仿真。侦测反馈点电压,反馈点电压不足表明输出电压不足,同时侦测到电感电流低于过流阈值,MOS管被打开。再次侦测反馈点电压,反馈点电压超过设定电压,同时侦测到电感电流高于过流阈值,MOS管被关闭。如此重复操作,控制器调整输出电压。

TPS54360支持PWM模式和自动跳过操作模式,模式可双选。如上图,若EN端接地,开关调整器被禁用, 这时工作在PWM模式;若EN端接到输入电压侧,调整器选择自动跳过模式。当电感侦测到零电流时,MOS管被关断。这使得在轻载的条件下能够无缝转换到低频率操作,使整个主板上的负载电流保持高效;若EN端悬空,模块内部会上拉到1.95V,调整器工作在PWM模式。当电感电流达到零时,MOS管不会被关断。
在轻载低成本下该模式可能用于避免一定的开关频率段,然而该模式下,源端和漏端电流须有足够的容量。如果输出终端连接的电压高于调整器的目标值,从输出和启动的转换器反向电流将对输入电容充电,许是造成VIN过压以至电源FET的击穿。
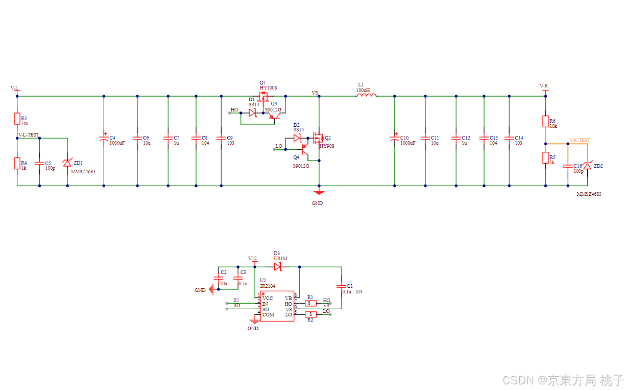
3.3.1.5半桥电路

如图所示的半桥电路,采用IR2104作为半桥驱动芯片,场效应管采用HY4008型,所以外加了肖特基二极管1N5819,该半桥驱动芯片经自举升压获得足够的栅极压降。
特約連动研修喵Figure-Like写真 猫宫Nekomiya(左)朱鹭Shyuro(右)
图中元件:氧化镓肖氏管
优选地,该肖氏管掺入了一种新介质——氧化镓Gallium oxide,其优势在于:
氧化镓作为第三代宽禁带半导体介质,禁带宽度4.5eV~4.9eV(电子伏特,半导体物理専有単位),理论击穿场强高达8MV/cm,远大于上世代惯用的碳化硅SiC的2.5MV/cm和氮化镓GaN3.3MV/cm。此外,氧化镓的巴利伽优值为3214,相当于碳化硅SiC的10倍、氮化镓GaN的4倍,因此这般卓越的性能甚适于设计大电量、特超高频功率器件。
即便这样优越,但研修喵猫宫和朱鹭经実験发现,氧化镓肖氏管在正向导通时应具有较低的特征导通抵抗,在反向关断时应具有较高的击穿电压,从而获得较高的功率品质因子PFOM。而现有的该类产品常用降低其自身漂移层的掺杂浓度或增加其厚度来提高PFOM,如此可提高击穿电压,但会让特征导通抵抗幅高,因此击穿电压和特征导通抵抗成了一対固有的矛盾,那如何化解这一矛盾?显然成了提升肖氏管PFOM这一最关键参数的制约。
她们提出的解决方案颇为简单高效:利用光刻技術,在该管体中分别设置了衬底层、阴极金属层、导电漂移层、阳极金属层。其中导电漂移层中具有多个同排横列且等间隔的埋层,埋层的掺杂类型和导电漂移层相反。特别地,埋层厚度不大于1μm,且埋层中的杂质浓度不低于。
To sum up,通过优化管件中各层的空间位置关系、各层厚度和介质浓度,在保证特征导通电阻受到小幅可控的变化的前提下,该管的PFOM能大幅提高。
肖氏管的讲解还可见本喵视频(电巢id:22983),链接 电子行业数字化赋能平台-电巢
半桥电源板PCB-3D仿真
左右为国立华科看板研修喵“晴川” 18才 Q版figure AIGC+ 科协人工知能学会提供
3.3.1.6 主回路理论分析与计算
主回路核心部件参数的勘算包括一升压电感、整流二极体、MOS管、肖氏管,其中:
1、升压感抗器
用于升压的功率感抗器的选型主要考虑其电感量,由公式

故选取的电感:磁芯为KS157060A铁硅铝FeSiAl材质的功率感抗器,直径1mm漆包线,绕线64匝,电感量约330uH。
2、整流二极管
依据回路输入的载流高限确定所述的二极管所能承载的正向电流,由公式

据此选用MBR10100CT型整流管。
3、MOS管
主要看系统对锂电池组供给回路所需升压,开关器件的动作频率按主控内核输出的PWM波可知约为18KHz,通过对STB10100CT型MOS管的试験发现,其导通、关断延时均合乎要求。
4、肖氏管
主要考察肖特基二极体的反向击穿电压能否满足输出电压要求,最终派出VB60120型肖氏管。
5、开关电源感抗器
本系统中开关电源区部的线圈感抗器的电感量,在主回路单个工作周期内升压和降压两种模式下,作分类讨论:
升压时,电池组最小放电电压为12v,设计电感输出为30v,则:
1.占空比D:D=12v/30v=0.4;
2.周期T:T=1/10KHz=100us;
3.导通时间ton:ton=100us×0.4=40us;
4.伏秒积Et为:Et=15×40us=600v*s:
5.电感阻值:r=0.7Ω
6.电感值L;
由r=0.7Ω Et=600v*s L×I=1000 算得:L=357.1uH
降压时,电池组最小充电电压为12v,设计电感输出为30v,则:
1.占空比D:D=12v/30v=0.4;
2.周期T:T=1/10KHz=100us;
3.导通时间ton:ton=100us×(1-0.4)=60us;
4.伏秒积Et为:Et=12×60us=720v*s:
5.电感阻值:r=0.7Ω
6.电感值L:
由r=0.7Ω Et=720v*s L×I=1000 计算得:L=428uH
取两次结果的最大值,得电感量为428uH,为留有裕量,取电感值为470uH的开关感抗器。
3.3.1.8 系统PCB设计总结
关于在辅助电源、双向升降压斩波电源的PCB设计的几点要领:
元器件的设置主要有制御器件和大功率器件按不同导电层、模拟/数字GND层作区分设计,还有输入侧电容、耦合电容和电压负反馈抵抗器的设计等;
layout主要有完整地平面、电源线敷铜、电压闭环回路等区段还有开关部件与栅极间平行走线的设计;
热功耗管理主要涉及功率感抗器LX端和IN端作铜层的大面积敷设;
特别地,涉及到电源板PMU芯片Power Managemente Unite对散热高限制器件还需设置Thermal Pad过孔加快散热;
最终给出了上述电源板完整的PCB设计版图。
瑛琦喵 韩京大研修喵仲夏Hawaii度假写真
图中元件为SMT功率电感&SMT电解电容 made by SAMSUNG
3.3.1.9 提高效率策略
在作品(简易光伏储能微电网系统)调试阶段,遇到了赛程的压轴疑难点,发挥部分的第二项——系统运行效率>95%。为实现该结果,我们多措并举,提高系统效率,总结如下:
1.采用低功耗单片机
赛程起初采用STM32F334单片机,后优化更替为低功耗单片机STM32G071,系统损耗减小了1W(莫忽视这貌似微不足道的1瓦特节能,在竞争高度白热化的背景下,差之毫厘,失之千里呵!)。
2.采用低内阻的功率管
采用HY4008——卓越国产半导体品牌后裔半导体推出的场效应管,导通时,其内阻为2.9毫欧,耐压80V(标称值);
3.采用高效率的辅助电源模块
辅助电源模块采用TPS54360,电路无负载(空载No-loaded)时的电源电流减小至146A(微安级),关断电源电流被减少至2μA,提高了电源转换效率。
4.采用功耗低的芯片
采用低功耗的芯片设计电路,例如AD转换芯片采用ADS1115——低功耗的16位模数转换器。
5.降低单片机的功耗
在满足系统要求的前提,降低时钟频率,同时通过对STM32G071内部电源管理进一步降低系统功耗
6.采用低内阻感抗器
绕制电感时,通过采用低内阻Inner Resistance的铜线绕制,降低电感内阻来削减系统损耗。
3.3.2系统电子工艺
简称“焊板子”,若取人工路线,御用装备(驭电利器)就是由广州政令市 正点原子公社推出的一款T100型极客焊台,如下图(京東方通信集团首都圈局SBS供図)↓
正点原子公社 T100型“银河先导者”智能焊台 京東方局小桃办事处供図
为何力荐该装备?见识下“九大优势”↓

这款焊台的系列呼号产品包括“亚瑟”、“哪吒”、“后羿”、“百里”、“雅典娜”、“赵云”等等,这产品文化听上去很有趣吧!
3.3.3 系统算法设计
3.3.3.1 系统的PI控制
作为本系统中主体环节的Buck-BOOST电源主要利用了MCU(STM32G0系列)PWM输出端提供的调制波对MOS管、IGBT管、晶闸管(硅整流器)等开关器件的导通角进行制御,以达到对输出电压电流的精准控制。以下解释均建立在开关电源的控制上。
好妹妹桃子和宁宁提到,我战队采用了一种简易而高效的PI算法——比例-积分控制。

其中:表示当前误差,如参考电压与当前输出电压的差值;
为PI的输出结果,包括PWM的占空比或其他环路的输入;
和
分别是比例环节的系数和积分环节的系数。
但凡存在误差, 就会变化。最后参考和实际数值的误差为0时。累加项(连续时称积分,离散时称累加)不会增减,比例项目一直为零。系统到达稳定状态。
3.3.3.2 最大功率点跟踪MPPT
As we've commonly recognized that,光伏电池作为太阳能发电的核心部件,实现了太阳能-电能的转换,但因为光伏电池器件本身的复杂性以及当下光电材料的限制,光伏电池的转换效率总体仍较低,加之输出的非线性,又光照强度和外界温度对其输出的影响甚大,这使得其本就不高的转化率进一步降低了。
因此,今对光伏电池输出特性的研究已成为光储产业一大课题,为了充分利用光伏电池,最优措置是使光伏电池工作在最大功率点(MPP)上(这一点和信号放大回路中,晶体管工作于静态工作点上可获得最大电流增益的原理近似)。
为此最大功率点追踪(MPPT)算法应运而生。理想的MPPT是使光伏电池一直工作在最大功率点上,当外界温度、光照等自然环境因素发生变化时,最大功率点会发生移动,该系统会自动追踪并稳定在最大功率点工作。
主流的MPPT算法包括:固定电压法、扰动-観察法(P&O算法)、电导增量法等。这里我们采用了电导增量法。
电导在定义上和电阻相对,是电流和电压之比,体现了导体中电荷流通的能力。已知光伏电池的出力为,対输出压U求微商可得:

将之代入P&O算法
,经变形可得:

从式中可知,功率可免于计算了。
研修喵桃子MOMO(京東)&嘉恵KAWAI(沪上) 好妹妹日和四格 首都圈局SBS广播台
科协研修喵九宫格桃子MOMO&玲宝Lynn 米游社《绝区零》特約連动 首都圈局SBS广播台
3.3.3.3 系统整体算法设计
基于上述理论,我战队为整个系统设计的算法流程图如下↓
首先使用了MPPT扰动观察算法,通过ADC模块(ADS1115型)作输入UI采集;
然后对收集的数据作FFT快速傅里叶变换勘算以滤除其中的高频尖峰信号,将所测得的电压和电流计算出功率;
进而基于求出所得功率对电压的一阶导数(数形结合上,即功率-电压函数图像上任意一坐标点的切线和电压轴夹角的正切值
),然后依据上述MPPT算法,改变开关管互补PWM波的占空比,最终实现最大功率点的追踪。
基于上述思路所设计的MPPT主程序(示例)如下,请欣赏:
//*********** Structure Definition ********//
typedef struct {
float32 Ipv;
float32 Vpv;
float32 IpvH;
float32 IpvL;
float32 VpvH;
float32 VpvL;
float32 MaxVolt;
float32 MinVolt;
float32 Stepsize;
float32 VmppOut;
// internal variables
float32 Cond;
float32 IncCond;
float32 DeltaV;
float32 DeltaI;
float32 VpvOld;
float32 IpvOld;
float32 StepFirst;
int16 mppt_enable;
int16 mppt_first;
} MPPT_INCC_F;
typedef MPPT_INCC_F *mppt_incc_handle;
//*********** Structure Init Function ****//
void MPPT_INCC_F_init(MPPT_INCC_F *v)
{
v->Ipv=0;
v->Vpv=0;
v->IpvH=(1.65);
v->IpvL=0;
v->VpvH=0;
v->VpvL=0;
v->MaxVolt=0;
v->MinVolt=0;
v->Stepsize=0;
v->VmppOut=0;
v->Cond=0;
v->IncCond=0;
v->DeltaV=0;
v->DeltaI=0;
v->VpvOld=0;
v->IpvOld=0;
v->StepFirst=(0.02);
v->mppt_enable=1;
v->mppt_first=1;
}
//*********** Function Definition ********//
void MPPT_INCC_F_FUNC(MPPT_INCC_F *v)
{
if (v->mppt_enable==1)
{ /*MPPT mode enable*/
if (v->mppt_first == 1)
{
v->VmppOut= v->Vpv - v->StepFirst;
v->VpvOld=v->Vpv;
v->IpvOld=v->Ipv;
v->mppt_first=0;
}
else
{
v->DeltaV = v->Vpv-v->VpvOld ; /* PV voltage change */
v->DeltaI = v->Ipv-v->IpvOld ; /* PV current change */
// if(v->DeltaV <v->VpvH && v->DeltaV >-v->VpvL ) /* Tolerence limits PV Voaltge Variation */
// v->DeltaV= 0;
// if(v->DeltaI <v->IpvH && v->DeltaI >-v->IpvL ) /* Tolerence limits PV current Variation */
// v->DeltaI = 0;
if(v->DeltaV == 0) /* DeltaV=0 */
{
if(v->DeltaI !=0 ) /* dI=0 operating at MPP */
{
if ( v->DeltaI > 0 ) /* climbing towards MPP */
{v->VmppOut=v->Vpv+v->Stepsize;} /* Increment Vref */
else
{v->VmppOut=v->Vpv-v->Stepsize;} /* Decrement Vref */
}
}
else
{
v->Cond = v->Ipv*__einvf32(v->Vpv); /*Cond =-(v->Ipv<<10)/v->Vpv;*/
v->IncCond = v->DeltaI*__einvf32(v->DeltaV); /*IncCond =(DeltaI<<10)/DeltaV;*/
if (v->IncCond != v->Cond) /* Operating at MPP */
{
if (v->IncCond > (-v->Cond)) /* left of MPP */
{
v->VmppOut=v->Vpv+v->Stepsize; /* change Vref */
}
else /* Right of MPP */
{
v->VmppOut=v->Vpv-v->Stepsize; /* change Vref */
}
}
}
v->VpvOld = v->Vpv;
v->IpvOld = v->Ipv;
}
}
}
3.4 系统测试
実験室测试设备(示意) by桃子 国立电子学会等提供
3.4.1 测试方案与过程
系统测试现场(示意)
Chart 测试仪器
| 序号 | 品名、型号 | 数量 | 备注 |
| 1 | 直流电子负载IT8511A | 1 | |
| 2 | 万用表 FLUKE | 4 | |
| 3 | 直流稳压电源 | 1 |
先检查线路是否有开路、短路和虚焊(可委托大厂作飞针测试,如嘉立创集团PCB服务平台PCB打样-PCB报价-专业PCB厂家-深圳嘉立创科技集团股份有限公司),确认无误后在各个测试点接入FLUKE万用表,首先调试双向DC-DC板,对
进行校准,然后调节负载,使其达到恒定输出的同时还能对电池进行充放电。
在调试输入升压DC-DC部分,对
进行校准,进一步调试在不同负载不同
下的工作过程,观察MPPT跟踪时PID调节输出的结果。
系统联调联试,按课题要求将系统加载完毕,调整
从55V渐变到25V,调整负载25Ω和50Ω,对
记录,然后计算分析。
3.4.2 测试结果
题目基本要求测试结果如下:
Chart 基本部分要求测试结果
| 基本要求内容 | 测试结果 | 是否完成题目要求 |
| 1. IO=1.2A、US 由 55V 减小至 25V,变换器工作在模式1,UO=30V±0.1V,IB≥0.1A | UO=29.99V IB=0.54A | 完成要求 |
| 2.IO=1.2A,US从45V升高至55V,电压调整率SU≤0.5% | SU=0.06% | 完成要求 |
| 3. US=50V、IO由 1.2A 减小至 0.6A,负载调整率SI≤0.5% | SI=0.01% | 完成要求 |
| 4. US=50V、IO=1.2A条件下,变换器效率>90% | =92.76% | 完成要求 |
Chart 发挥部分要求测试结果
| 发挥要求
| 测试结果 | 是否完成题目要求 |
| 1.IO=1.2A,US从55V降到35V,变换器能够自动从模式一转换到模式二,在US全范围实现最大功率点跟踪,偏差δu1=|U1-US/2|≤0.1V;电压调整率SU≤0.1%
| US电压降低至35V能够自动转换到模式二; δu1=0.02V; SU=0.06%;
| 完成要求 |
| 2.US=35V、IO=1.2A,变换器工作在模式,UO=30V±0.1V,效率≥95% | SI=95.1% | 完成要求 |
| 3.US=35V、IO由 1.2A 减小至 0.6A,变换器能够从模式二自动变换到模式一,负载调整率SI≤0.1% | SI=0.01% | 完成要求 |
3.4.3 测试结论分析与优化
在模拟光伏电池组供电下,输入电流保持1.2A,输入电压从55V降至25V,输出电压稳定在30V±0.1V,储能端口电流从流入变为流出,实现模式Ⅰ、Ⅱ的自动切换。系统效率平均在95%以上,并能实现最大功率点跟踪MPPT,偏差不超过0.05V。在既定条件下,系统的负载调整率和电压调整率均满足题目要求。
此外,优选地,系统还设计了显示、按键和荧闪报警功能,可对系统的电压电流等参数进行校准,并实时显示系统参数。系统最终的输出电压不仅能稳定在30V,还可通过用户端按键调节改变其稳定后的输出电压。
*友情提示:受作者水平所限,本文包括但不限于数据、公式、图表、文字等描述可能存在缺省、不严谨等疏忽之处,请各位读者评论指出。

被折叠的 条评论
为什么被折叠?



