前言
前段时间去面试了一个公司,成功拿到了offer,薪资也从12k涨到了18k,对于工作都还没两年的我来说,还是比较满意的,毕竟一些工作3、4年的可能还没我高。
我可能就是大家说的卷王,感觉自己年轻,所以从早干到晚,甚至我都想搬张床到工位睡觉了(就是这么卷)。其实也没办法,自己家里条件不是很好,只能靠自己努力点咯!也是希望自己父母不要这么累吧!在大三的时候我就知道自己能干啥,所以从那时候就开始自学软件测试了,大四的时候获得了一个小公司的实习机会。我自己其实并不算个聪明的人,所以只有在工作中去不断的学习、实践,比别人多花一倍甚至几倍的时间,我才能打下扎实的基础,现在工作也是得心应手。
我觉得人还是得逼自己一把,不然你不知道你有多大的潜力!下面我分享一下在面试中问的问题,以及我自己在用的一份《面试笔记》笔记在文末免费领取,这份笔记是我找一位现在在字节工作的学长那里拿的,希望对各位有帮助。

面试经历
一面
1、自我介绍
2、详细讲一下你项目的业务流程
3、公司项目的架构
4、给出一个场景涉及测试用例
5、你是怎么定位分析bug的?
6、说一下做接口自动化的框架
7、你觉得接口自动化最重要的是什么?
8、接口上下文、参数化怎么做的?断言怎么做的?
9、说下unittest框架的特性
10、Linux常用命令?
11、搭过测试环境吗?说下部署的流程?
12、数据库问了两个查询
13、压测是怎么做的?
14、beanshell那些常用的函数
15、压测环境服务器配置
16、jmeter脚本中有断言吗?
17、有没有发现性能上的问题,最后怎么优化的?
18、你有什么想问的吗?
二面
1、自我介绍
2、介绍下公司项目的架构
3、你前公司的业务(问的很详细)
4、你觉得最复杂的一个业务场景
5、http和https的区别测过哪些类型的接口Get,post的区别
6、异步接口有测过吗?怎么测的
7、一个接口发生异常时,你怎么分析
8、性能测试怎么做的,你们主要关注哪位指标
9、有没有发现性能问题,有何优化的(一面也问过)
10、App性能测试有做过吗?
11、数据库索引知道吗,简单说一下
12、left join和inner join的区别?
13、两张表关联,取价格前10的数据
14、python字典和列表谁更快,为什么?
15、python列表怎么去重,多说几种
16、用过init函数吗,说一下作用
17、给你一个排好序的数组,查找某个元素
18、你还有什么想问的吗?
三面(人力面)
1、自我介绍
2、上家公司呆了两年了,为什么想要跳槽
3、同事朋友对你的评价
4、你觉得自己做大的一个缺点在工作上遇到过最有压力的事对前两位面试官的评价
5、对我们公司有了解吗?
6、目前薪资,期望薪资
7、在行业和薪资上,更倾向于?
8、如果给不到你想要的薪资,还会考虑吗?
9、看你是在职状态,最快什么时候能入职
10、你还有什么想问的吗?
面试笔记
我也为大家整理了一套最新的软件测试系统学习教程,包括测试理论、Linux基础、MySQL基础、Web测试、接口测试、App测试、Python基础、Selenium相关、性能测试、LordRunner相关等
一、软件测试基础
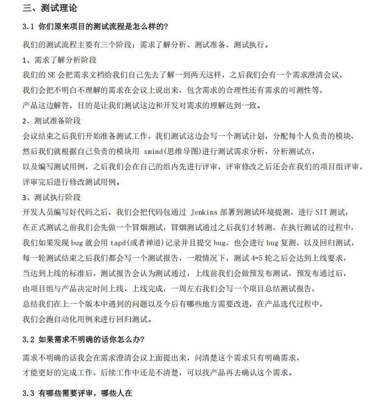
软件测试的步骤是什么?
如何录制测试脚本?
应该考虑进行如何测试的测试方法
怎样估计测试工作量?
测试设计的问题
当测试过程发生错误时,有哪几种解决办法?
测试执行的问题
测试评估的目标
如何提高测试?
C/S模式的优点和缺点
B/S模式的优点和缺点
…...

二、Linux
grep和find的区别? grep 都有哪些用法?
查看IP地址?
创建和删除一个多级目录?
在当前用户家目录中查找haha.txt文件?
如何查询出tomcat的进程并杀掉这个进程,写出linux命令?
动态查看日志文件?
查看系統硬盘空间的命令?
查看当前机器listen 的所有端口?
…...

三、Python
统计python源代码文件中代码行数,去除注释,空行,进行输出?
python调用cmd并返回结果?
冒泡排序
1,2,3,4 这4个数字,能组成多少个互不相同的且无重复的三位数,都是多少?
请用 python 打印出 10000 以内的对称数(对称数特点:数字左右对称,如:1,2,11,121,1221 等)
给定一个整数 N,和一个 0-9 的数 K,要求返回 0-N 中数字 K 出现的次数
判断 101-200 之间有多少个素数,并输出所有的素数
一个输入三角形的函数,输入后输出是否能组成三角形,三角形类型,请用等价类- 划分法设计测试用例
…...

四、数据库
你用的Mysql是哪个引擎,各引擎之间有什么区别?
如何对查询命令进行优化?
数据库的优化?
Mysql数据库的操作?
优化数据库?提高数据库的性能?
什么是数据的完整性?
…...

五、抓包与网络协议
抓包工具怎么用?
如何抓取https的包?如何抓取手机的包?
请求方式有哪些?
get跟post请求的区别?http跟https的区别?
......

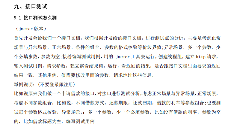
六、接口测试
什么是接口
如果模块请求http改为了https,测试方案应该如何制定,修改?
常用HTTP 协议调试代理I具有什么?详细说明抓取HTTPS协议的设置过程?
描述TCP/IP协议的层次结构,以及每一-层中重要协议
jmeter,一个接口的响应结果如下:
接口产生的垃圾数据如何清理
依赖第三方的接口如何处理
测试的数据你放在哪?
什么是数据驱动,如何参数化?
…...

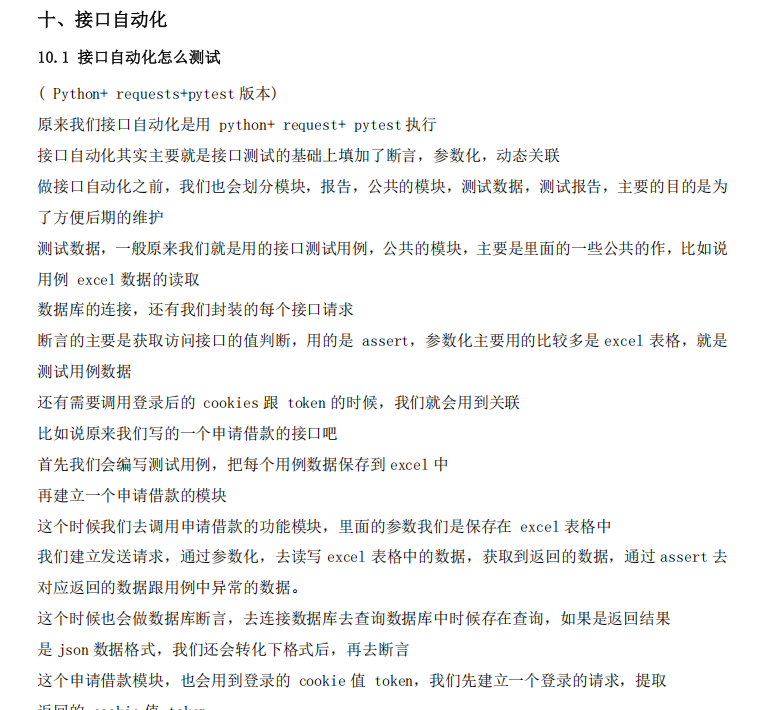
七、接口自动化
为什么做接口自动化?
你写了多少接口自动化用例?
比如说你接口的请求参数需要加密处理的,你们用的是什么加密方式,你加密怎么处理的?
你查询出来返回结果是密文,密文你怎么测试?
......

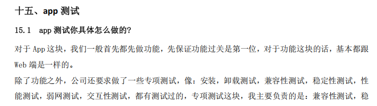
八、UI自动化与app测试
ui 自动化怎么测试?
自动化测试环境的搭建是怎样的?
seleniun 库中用过哪些函数?
定位元素的8个方法是什么?
css 定位的方法?
adb 的作用是?
App 稳定怎么做的? Monkey怎么用p (App 稳定测试 )?
App 弱网测试怎么做的?
......


九、Pytest框架与Unittest框架
Unittest 框架有哪些组件?
Unittet st 框架如何使用?
pytest 框架如何去生成测试报告?
bytes 如何去运行多个文件或者整个目录?
pytest 框架如何去运行上次失败的测试用例?
pytest 运行用例,用例命名规则有哪些?
......


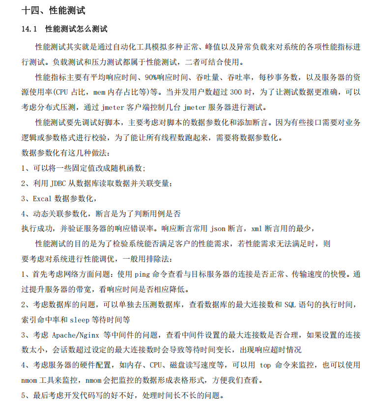
十、性能测试
你认为性能测试的目的是什么?做好性能测试的工作的关键是什么?
服务端性能分析都从哪些角度来进行?
如何理解压力测试,负裁测试以及性能测试?
如何判断是否有内存泄漏及关注的指标?
描述软件产“生内存泄露的原因以及检查方式。(可以结合- 种开发语言进行描述)
简述什么是值传递,什么是地址传递,两者区别是什么?
什么是系统瓶颈?
…...

十一、人力资源
你的测试职业发展是什么?你自认为做测试的优势在哪里?
为什么我们应该录取你?
请谈谈你个人的最大特色。
一个测试工程师应具备那些素质和技能?
为什么选择测试这行?
如果我雇用你,你能给部门带来什么贡献?
…...

整份文档一共有将近 200 页,全部为大家展示出来肯定是不太现实的,为了不影响大家的阅读体验就只展示了部分内容,还望大家海涵,希望能帮助到您面试前的复习且找到一个好的工作,也节省大家在网上搜索资料的时间来学习!

769

被折叠的 条评论
为什么被折叠?



