【GreatSQL优化器-17】DYNAMIC RANGE
一、DYNAMIC RANGE介绍
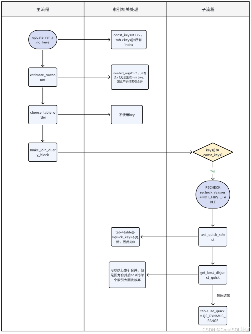
GreatSQL 的优化器有一种扫描方式是动态范围扫描方式,类似于“已读乱回”模式,这种模式是在表有多个索引的情况下,对驱动表连接的时候部分选择索引的情况。优化器没有找到好的索引可以使用,但发现在知道前面表的列值后,可能会使用某些索引。对于前面表中的每个行组合,优化器检查是否可以使用 range 或 index merge 访问方法来检索行。虽然这不是很快,但比执行完全没有索引的连接要快。
下面用一个简单的例子来说明直方图怎么应用在优化器。
CREATE TABLE t1 (c1 INT PRIMARY KEY, c2 INT,date1 DATETIME);
INSERT INTO t1 VALUES (1,10,'2021-03-25 16:44:00.123456'),(2,1,'2022-03-26 16:44:00.123456'),(3,4,'2023-03-27 16:44:00.123456'),(5,5,'2024-03-25 16:44:00.123456'),(7,null,'2020-03-25 16:44:00.123456'),(8,10,'2020-10-25 16:44:00.123456'),(11,16,'2023-03-25 16:44:00.123456');
CREATE TABLE t2 (cc1 INT PRIMARY KEY, cc2 INT);
INSERT INTO t2 VALUES (1,3),(2,1),(3,2),(4,3),(5,15);
CREATE TABLE t3 (ccc1 INT, ccc2 varchar(100));
INSERT INTO t3 VALUES (1,'aa1'),(2,'bb1'),(3,'cc1'),(4,'dd1'),(null,'ee');
CREATE INDEX idx1 ON t1(c2);
CREATE INDEX idx2 ON t1(c2,date1);
CREATE INDEX idx2_1 ON t2(cc2);
CREATE INDEX idx3_1 ON t3(ccc1);
greatsql> EXPLAIN SELECT * FROM t1 join t3 ON t1.c1=t3.ccc1 or t1.c2<5;
+----+-------------+-------+------------+------+-------------------+------+---------+------+------+----------+------------------------------------------------+
| id | select_type | table | partitions | type | possible_keys | key | key_len | ref | rows | filtered | Extra |
+----+-------------+-------+------------+------+-------------------+------+---------+------+------+----------+------------------------------------------------+
| 1 | SIMPLE | t3 | NULL | ALL | idx3_1 | NULL | NULL | NULL | 5 | 100.00 | NULL |
| 1 | SIMPLE | t1 | NULL | ALL | PRIMARY,idx1,idx2 | NULL | NULL | NULL | 7 | 43.67 | Range checked for each record (index map: 0x7) |
-- 这里的结果出现了Range checked,说明进行了DYNAMIC_RANGE
+----+-------------+-------+------------+------+-------------------+------+---------+------+------+----------+------------------------------------------------+
greatsql> SELECT * FROM t1 join t3 ON t1.c1=t3.ccc1 or t1.c2<5;
+----+------+---------------------+------+------+
| c1 | c2 | date1 | ccc1 | ccc2 |
+----+------+---------------------+------+------+
| 1 | 10 | 2021-03-25 16:44:00 | 1 | aa1 |
| 2 | 1 | 2022-03-26 16:44:00 | 1 | aa1 |
| 3 | 4 | 2023-03-27 16:44:00 | 1 | aa1 |
| 2 | 1 | 2022-03-26 16:44:00 | 2 | bb1 |
| 3 | 4 | 2023-03-27 16:44:00 | 2 | bb1 |
| 2 | 1 | 2022-03-26 16:44:00 | 3 | cc1 |
| 3 | 4 | 2023-03-27 16:44:00 | 3 | cc1 |
| 2 | 1 | 2022-03-26 16:44:00 | 4 | dd1 |
| 3 | 4 | 2023-03-27 16:44:00 | 4 | dd1 |
| 2 | 1 | 2022-03-26 16:44:00 | NULL | ee |
| 3 | 4 | 2023-03-27 16:44:00 | NULL | ee |
+----+------+---------------------+------+------+
greatsql> SELECT * FROM INFORMATION_SCHEMA.OPTIMIZER_TRACE;
"attaching_conditions_to_tables": {
"original_condition": "((`t1`.`c1` = `t3`.`ccc1`) or (`t1`.`c2` < 5))",
"attached_conditions_computation": [
{
"table": "`t1`",
"rechecking_index_usage": { -- 这里对t1进行了recheck
"recheck_reason": "not_first_table",
"range_analysis": {
"table_scan": {
"rows": 7,
"cost": 3.05
},
"potential_range_indexes": [
{
"index": "PRIMARY",
"usable": true,
"key_parts": [
"c1"
]
},
{
"index": "idx1",
"usable": true,
"key_parts": [
"c2",
"c1"
]
},
{
"index": "idx2",
"usable": true,
"key_parts": [
"c2",
"date1",
"c1"
]
}
],
"best_covering_index_scan": {
"index": "idx2",
"cost": 0.952742,
"chosen": true
},
"setup_range_conditions": [
],
"group_index_range": {
"chosen": false,
"cause": "not_single_table"
},
"skip_scan_range": {
"chosen": false,
"cause": "not_single_table"
},
"analyzing_range_alternatives": {
"range_scan_alternatives": [
],
"analyzing_roworder_intersect": {
"usable": false,
"cause": "too_few_roworder_scans"
}
},
"analyzing_index_merge_union": [
{

最低0.47元/天 解锁文章
1697

被折叠的 条评论
为什么被折叠?



