一、哈希表(散列)-Google上机题
看一个实际需求,google公司的一个上机题:
有一个公司,当有新的员工来报道时,要求将该员工的信息加入(id,性别,年龄,住址..),当输入该员工的id时,要求查找到该员工的 所有信息.
要求: 不使用数据库,尽量节省内存,速度越快越好=>哈希表(散列)
二、哈希表的基本介绍
散列表(Hash table,也叫哈希表),是根据关键码值(Key value)而直接进行访问的数据结构。也就是说,它通过把关键码值映射到表中一个位置来访问记录,以加快查找的速度。这个映射函数叫做散列函数,存放记录的数组叫做散列表。
15 111 % 15
三、哈希表(散列)的应用实例
google公司的一个上机题:
有一个公司,当有新的员工来报道时,要求将该员工的信息加入(id,性别,年龄,住址..),当输入该员工的id时,要求查找到该员工的 所有信息。
要求: 不使用数据库,尽量节省内存,速度越快越好=>哈希表(散列)
添加时,保证按照id从低到高插入 [课后思考:如果id不是从低到高插入,但要求各条链表仍是从低到高,怎么解决?]
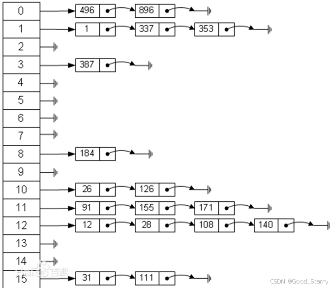
3.1、思路分析并画出示意图
使用链表来实现哈希表, 该链表不带表头[即: 链表的第一个结点就存放雇员信息]

3.2、代码实现[增删改查(显示所有员工,按id查询)]
package practice;
import java.util.Scanner;
public class HashTabDemo {
public static void main(String[] args) {
//创建哈希表
HashTab hashTab = new HashTab(7);
//写一个简单的菜单
String key = "";
Scanner scanner = new Scanner(System.in);
while(true) {
System.out.println("add: 添加雇员");
System.out.println("list: 显示雇员");
System.out.println("find: 查找雇员");
System.out.println("exit: 退出系统");
System.out.println("delete: 删除雇员");
key = scanner.next();
switch (key) {
case "add":
System.out.println("输入id");
int id = scanner.nextInt();
System.out.println("输入名字");
String name = scanner.next();
//创建 雇员
Emp emp = new Emp(id, name);
hashTab.add(emp);
break;
case "list":
hashTab.list();
break;
case "find":
System.out.println("请输入要查找的id");
id = scanner.nextInt();
hashTab.findEmpById(id);
break;
case "delete": // 删除特定雇员
System.out.println("请输入要删除的id");
id = scanner.nextInt();
hashTab.deleteEmpById(id);
break;
case "exit":
scanner.close();
System.exit(0);
default:
break;
}
}
}
}
//创建HashTab 管理多条链表
class HashTab {
private EmpLinkedList[] empLinkedListArray;
private int size; //表示有多少条链表
//构造器
public HashTab(int size) {
this.size = size;
//初始化empLinkedListArray
empLinkedListArray = new EmpLinkedList[size];
//?留一个坑, 这时不要分别初始化每个链表
for(int i = 0; i < size; i++) {
empLinkedListArray[i] = new EmpLinkedList();
}
}
//添加雇员
public void add(Emp emp) {
//根据员工的id ,得到该员工应当添加到哪条链表
int empLinkedListNO = hashFun(emp.id);
//将emp 添加到对应的链表中
empLinkedListArray[empLinkedListNO].add(emp);
}
//遍历所有的链表,遍历hashtab
public void list() {
for(int i = 0; i < size; i++) {
empLinkedListArray[i].list(i);
}
}
//根据输入的id,查找雇员
public void findEmpById(int id) {
//使用散列函数确定到哪条链表查找
int empLinkedListNO = hashFun(id);
Emp emp = empLinkedListArray[empLinkedListNO].findEmpById(id);
if(emp != null) {//找到
System.out.printf("在第%d条链表中找到 雇员 id = %d\n", (empLinkedListNO + 1), id);
}else{
System.out.println("在哈希表中,没有找到该雇员~");
}
}
// 根据ID删除员工
public void deleteEmpById(int id) {
int empLinkedListNO = hashFun(id); // 计算哈希值
boolean deleted = empLinkedListArray[empLinkedListNO].deleteEmpById(id); // 调用链表删除方法
if (deleted) {
System.out.printf("雇员 id = %d 被删除成功\n", id);
} else {
System.out.println("没有找到可删除的雇员");
}
}
//编写散列函数, 使用一个简单取模法
public int hashFun(int id) {
return id % size;
}
}
//表示一个雇员
class Emp {
public int id;
public String name;
public Emp next; //next 默认为 null
public Emp(int id, String name) {
super();
this.id = id;
this.name = name;
}
}
//创建EmpLinkedList ,表示链表
class EmpLinkedList {
//头指针,执行第一个Emp,因此我们这个链表的head 是直接指向第一个Emp
private Emp head; //默认null
//添加雇员到链表
//说明
//1. 假定,当添加雇员时,id 是自增长,即id的分配总是从小到大
// 因此我们将该雇员直接加入到本链表的最后即可
public void add(Emp emp) {
//如果是添加第一个雇员
if(head == null) {
head = emp;
return;
}
//如果不是第一个雇员,则使用一个辅助的指针,帮助定位到最后
Emp curEmp = head;
while(true) {
if(curEmp.next == null) {//说明到链表最后
break;
}
curEmp = curEmp.next; //后移
}
//退出时直接将emp 加入链表
curEmp.next = emp;
}
//遍历链表的雇员信息
public void list(int no) {
if(head == null) { //说明链表为空
System.out.println("第 "+(no+1)+" 链表为空");
return;
}
System.out.print("第 "+(no+1)+" 链表的信息为");
Emp curEmp = head; //辅助指针
while(true) {
System.out.printf(" => id=%d name=%s\t", curEmp.id, curEmp.name);
if(curEmp.next == null) {//说明curEmp已经是最后结点
break;
}
curEmp = curEmp.next; //后移,遍历
}
System.out.println();
}
//根据id查找雇员
//如果查找到,就返回Emp, 如果没有找到,就返回null
public Emp findEmpById(int id) {
//判断链表是否为空
if(head == null) {
System.out.println("链表为空");
return null;
}
//辅助指针
Emp curEmp = head;
while(true) {
if(curEmp.id == id) {//找到
break;//这时curEmp就指向要查找的雇员
}
//退出
if(curEmp.next == null) {//说明遍历当前链表没有找到该雇员
curEmp = null;
break;
}
curEmp = curEmp.next;//以后
}
return curEmp;
}
// 根据ID删除员工
public boolean deleteEmpById(int id) {
if (head == null) {
System.out.println("链表为空,无法删除");
return false; // 链表为空,返回删除失败
}
// 如果要删除的员工是头结点
if (head.id == id) {
head = head.next; // 将头指针后移
return true; // 成功删除
}
Emp curEmp = head; // 当前指针从头指针开始
// 找到要删除员工的前一个节点
while (curEmp.next != null) {
if (curEmp.next.id == id) {
curEmp.next = curEmp.next.next; // 跳过要删除的员工
return true; // 成功删除
}
curEmp = curEmp.next; // 继续遍历
}
return false; // 没有找到,要删除的员工
}
}
1886

被折叠的 条评论
为什么被折叠?



