类加载
- 在Java代码中,类型的加载(常见方法:将已存在的class字节码文件从硬盘加载到内存中)、连接(将类与类之间的关系确定好,并处理字节码相关问题)与初始化(对于一些静态变量的赋值)过程都是在程序运行期间完成的
- 提供了更大的灵活性,增加了更多的可能性
类加载器
- Java虚拟机与程序的生命周期
- 在如下几种情况下,Java虚拟机将结束生命周期
- 执行了System.exit()方法
- 程序正常执行结束
- 程序在执行过程中遇到了异常或错误而异常终止
- 由于操作系统出现错误而导致Java虚拟机进程终止
类的加载、连接与初始化
- 加载:查找并加载类的二进制数据
- 连接
- 验证:确保被加载的类的正确性
- 准备:为类的静态变量分配内存,并将其初始化为默认值
- 解析:把类中的符号引用转换为直接引用
- 初始化:为类的静态变量赋予正确的初始值
- Java程序对类的使用方式可以分为两种
- 主动使用
- 被动使用
- 所有Java虚拟机实现必须在每个类或者接口被Java程序"首次主动使用"时才初始化他们
- 主动使用(七种)
- 创建类的实例
- 访问某个类或接口的静态变量,或者对该静态变量赋值
- 调用类的静态方法
- 反射(如Class.forName("com.test.Test))
- 初始化一个类的子类
- Java虚拟机启动时被标明为启动类的类(Java Test)
- JDK1.7开始提供的动态语言支持:
- java.lang.invoke.MethodHandle实例的解析结果REF_getStatic,REF_putStatic等句柄对应的类没有初始化,则初始化

- 除了以上七种情况,其他使用Java类的方式都被看作是对类的被动使用,都不会导致类的初始化
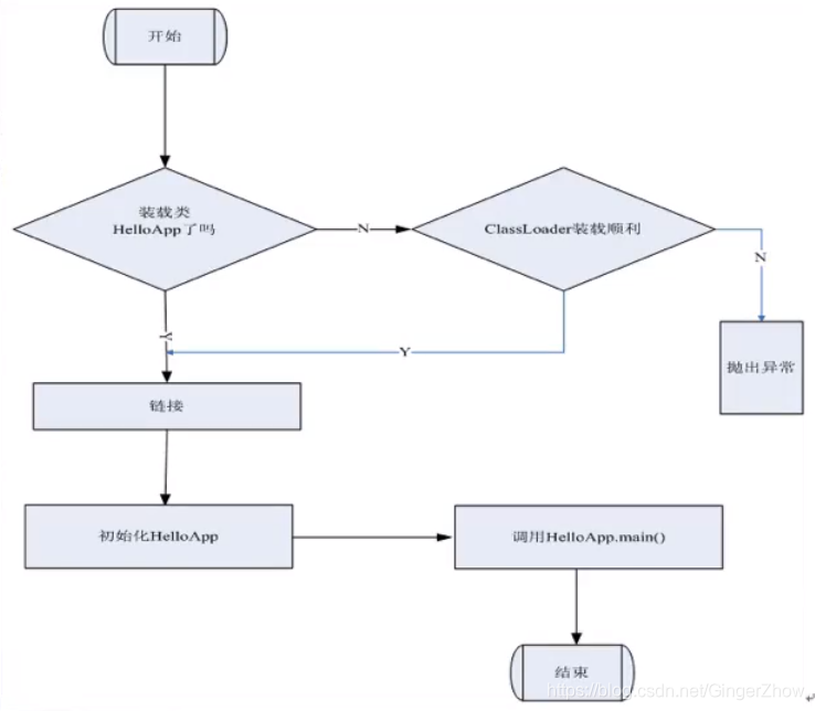
- 类的加载
- 类的加载指的是将类的.class文件中的二进制数据读入内存中,将其放在运行时数据区的方法区内,然后在内存中创建一个java.lang.Class对象(规范并未说明Class对象位于哪里,HotSpot虚拟机将其放在了方法区中)用来封装类在方法区内的数据结构
- 加载.class文件的方式
- 从本地系统中直接加载
- 通过网络下载.class文件
- 从zip,jar等归档文件中加载,class文件
- 从专有数据库中提取.class文件
- 将Java源文件动态编译为.class文件
package com.ginger;
/**
* @author ginger
* @date 2019/11/12 9:50
*/
public class Test1 {
public static void main(String[] args) {
System.out.println(MyChild1.str);
}
}
class MyParent1{
public static String str="abc";
static {
System.out.println("MyParent1 static block");
}
}
class MyChild1 extends MyParent1{
static {
System.out.println("MyChild static block");
}
}
运行结果:

该例子中: 对于静态字段来说,只有直接定义了该字段的类才会被初始化,在这种情况下,相当于对MyParent1进行了一次主动使用,而对MyChild1并未进行主动使用。故并未输出MyChild1中的静态代码块中的内容。
package com.ginger;
/**
* @author ginger
* @date 2019/11/12 9:50
*/
public class Test1 {
public static void main(String[] args) {
System.out.println(MyChild1.str2);
}
}
class MyParent1{
public static String str="abc";
static {
System.out.println("MyParent1 static block");
}
}
class MyChild1 extends MyParent1{
public static String str2="def";
static {
System.out.println("MyChild static block");
}
}
运行结果:

在初始化一个类的子类时,父类也会被初始化,所以会也会执行父类代码中的静态代码块,当一个类初始化时,要求其父类全部初始化完毕
那么,在上一个例子中,MyChild是否被加载了呢
此时用到一个JVM参数:-XX:+TraceClassLoading用于追踪类的加载信息并打印出来
-xx+,表示开启option选项
-xx-,表示关闭option选项
-xx:=,表示将option选项的值设置为value

控制台:

由此可见,MyChild1其实是被加载了的
再看一个例子:
package com.ginger;
/**
* @author ginger
* @date 2019/11/12 10:48
*/
public class Test2 {
public static void main(String[] args) {
System.out.println(MyParent2.str);
}
}
class MyParent2{
public static final String str= "abc";
static {
System.out.println("MyParent2 static block");
}
}
运行结果:

在编译阶段,用final修饰的常量被存入到调用这个常量的方法所在类的常量池中,本质上,调用类并没有直接引用到定义常量的类,因此并不会触发定义常量的类的初始化。
注意:这里指的是将常量存放到了MyTest2的常量池中,之后MyTest2与Parent2就没有任何关系了。甚至我们可以将MyParent2的class文件删除
反编译Test2:

由此可见abc已被作为一个String类型的值存入Test2的常量池而不是作为MyParent2的常量存在
- 助记符:
- ldc表示将int,float或是String类型的常量值从常量池中推送至栈顶
- bipush表示将单字节(-128~127)的常量值推送至栈顶
- sipush表示将一个短整型常量值(-32768~32767)推送至栈顶
- iconst_1:将int型的常量值1从常量池中推至栈顶(jvm专门为0/1/2/3/4/5这5个数字开的助记符),iconst_m1则表示的是-1
- anewarray:表示创建一个引用类型的(如类、接口、数组)数组,并将其引用值压入栈顶
- newarray:表示创建一个指定的原始类型(如int、float、char等) 的数组,并将其引用值压入栈顶
当一个常量的值并非编译期间可以确定的,那么其值就不会被放到调用类的常量池中,这时在程序运行时,会导致主动使用这个常量所在的类,显然会导致这个类被初始化。
package com.ginger;
/**
* @author ginger
* @date 2019/11/12 14:44
*/
public class Test3 {
public static void main(String[] args) {
System.out.println(Parent3.i);
}
}
class Parent3{
public static double i = Math.random();
static {
System.out.println("Parent3 static block");
}
}
运行结果:

- 当一个接口在初始化时,并不要求其父接口都完成了初始化。只有在真正使用感到父接口的时候(如引用接口中所定义的常量时)才会初始化
package com.ginger;
/**
* @author ginger
* @date 2019/11/12 18:04
*/
public class Test5 {
public static void main(String[] args) {
Singleton singleton = Singleton.getInstance();
System.out.println("count1: "+Singleton.counter1);
System.out.println("count2: "+Singleton.counter2);
}
}
class Singleton{
public static int counter1= 0;
private static Singleton singleton = new Singleton();
private Singleton(){
counter1++;
counter2++;
System.out.println(counter1);
System.out.println(counter2);
}
public static int counter2 = 0;
public static Singleton getInstance(){
return singleton;
}
}
输出结果:

说明变量在执行初始化时是按照代码顺序来执行的


本文深入探讨Java类加载机制,包括类的加载、连接与初始化过程,以及类加载器的工作原理。详细解释了主动使用和被动使用类的区别,以及类初始化的触发条件。
962

被折叠的 条评论
为什么被折叠?



