Redis底层数据结构全面详解
1.动态字符串SDS
我们都知道Redis中保存的Key是字符串,value往往是字符串或者字符串的集合,可见字符串是Redis中最常用的一种数据结构,虽然Redis是用C语言来实现的,但是它并没有沿用C语言中的字符串,因为C语言字符串存在很多问题:
- 获取字符串长度的需要通过运算
- 非二进制安全
- 不可修改
因此Redis构建了一种新的字符串结构,称为简单动态字符串(Simple DynamicString),简称SDS
例如,我们执行命令:
SET name jack
那么Redis将在底层创建两个SDS,其中一个是包含“name”的SDS,另一个是包含jack”的SDS
实现原理
Redis是用C语言实现的,所以它的具体源码如下:
structattribute__((_packed_))sdshdr8 {
uint8_t len; /* buf已保存的字符串字节数,不包含结束标示*/
uint8_t alloc; /* buf申请的总的字节数,不包含结束标示*/
unsigned char flags; /*不同SDS的头类型,用来控制SDS的头大小*/
char buf[]; /*保存字符串*/
};
以下就是一个SDS真正的结构:
| len:4 | alloc:4 | flags:1 | j | a | c | k | \0 |
|---|
SDS之所以叫动态字符串,是因为它具备扩容能力,在扩容时他先会申请新的内存空间:
- 如果新字符串小于1M,则新空间为扩展后字符串长度的两倍+1
- 如果新字符串大于1M,则新空间为扩展后字符串长度+1M+1 称为内存预分配
2.整数集合IntSet
IntSet是Redis中set集合的一种实现方式,基于整数数组来实现,并且具备长度可变、有序等特征
结构体如下:
typedef struct intset {
uint32_t encoding; /*编码方式,支持存放16位、32位、64位整数*/
uint32_t length; /* 元素个数 */
int8_t contents[]; /*整数数组,保存集合数据*/
} intset;
对于encoding就决定了存储整数的大小,总共有三种类型:
/* Note that these encodings are ordered, so:
INTSET ENC INT16 < INTSET ENC INT32 < INTSET _ENC INT64. */
#define INTSET_ENC_INT16(sizeof(int16_t))/* 2字节整数,范围类似java的shork*/
#define INTSET_ENC_INT32(sizeof(int32_t))/* 4字节整数,范围类似java的int */
#define INTSET_ENC INT64(sizeof(int64_t))/* 8字节整数,范围类似java的long */
为了方便查找Redis将所有整数按照升序依次保存在contents数组中,结构如下:
| encoding = INTSET_ENC_INT16 | length = 3 | 5 | 10 | 15 |
|---|
现在,数组中每个数字都在int16 t的范围内,因此采用的编码方式是INTSET ENC INT16,每个数字都占两个字节,每部分占用的字节大小为:
- encoding :4字节
- length: 4字节
- contents: 2字节 * 3 = 6字节
IntSet升级
我们向该其中添加一个数字:50000,这个数字超出了int16 t的范围,intset会自动升级编码方式到合适的大小。
以当前案例来说流程如下:
- 升级编码为合适大小,这里是INTSET_ENC_INT32,每个整数占4字节,并按照新的编码方式及元素个数扩容数组
- 倒序依次将数组中的元素拷贝到扩容后的正确位置
- 最终该表头信息encoding 改为INTSET_ENC_INT32,length改为4
IntSet只适合存储数据量较少的数据,不适合存储大量数据
3.Dict字典
我们知道Redis是一个键值型(Key-Value Pair)的数据库,我们可以根据键实现快速的增删改查,而键与值的映射关系正是通过Dict来实现的
Dict由三部分组成,分别是:哈希表(DictHashTable)、哈希节点(DictEntry)、字典(Dict)
哈希表和哈希节点
其结构体如下:
typedef struct dictht { // 哈希表
// entry数组
//数组中保存的是指向entry的指针
dictEntry **table;
//哈希装大小
unsigned long size;
//哈希表大小的掩码,总等于size-1
unsigned long sizemask;
// entry个数
unsigned long used;
} dictht;
typedef struct dictEntry { // 哈希节点
void *key;//键
union {
void *val;
uint64_t u64;
int64_t s64;
double d;
}v;//值
// 下一个Entry的指针
struct dictEntry *next;
} dictEntry;
当我们向Dict添加键值对时,Redis首先根据key计算出hash值(h),然后利用h&sizemask来计算元素应该存储到数组中的哪个索引位置
由于规定哈希表大小size只能是2的n次方,二进制数字的末尾都是0,所以哈希表大小的掩码sizemask的末尾一定是连续的1,并且其他位置都是0,因为sizemask=size-1,因此为1的数长度正好组成了size的余数长度,此时再用得到的hash值h和sizemask做与运算,而0和任何数相与都为0,1与任何数字相与都是它本身,最后相与的结果就剩下了hash值h与sizemask长度相同的最后几位,这个数字刚好就是size的余数,因此得到的索引位置不会越界
当我们存储k1=v1,假设k1的哈希值h=1,则1&3 =1,因此k1=v1要存储到数组角标1位置

若是此时又添加了一个k2=v2,而k2的哈希值与掩码相与得到的值也是1,就出现了哈希冲突,此时会通过头插法形成一个链表:

字典
结构体如下:
typedef struct dict {
dictType *type; // dict类型,内置不同的hash函数
void *privdata; //私有数据,在做特殊hash运算时用
dictht ht[2]; //一个Dict包含两个哈希表,其中一个是当前数据,另一个一般是空,rehash时使用
long rehashidx; //rehash的进度,-1表示未进行
int16_t pauserehash; // rehash是否暂停,1则暂停,0则继续
} dict;
-
dictType中包内置很多种hash函数,可以在不同场景下使用不同的hash函数
-
dictht中包含两个哈希表,其目的就是一个用来存数据,另一个用来充当rehash的中间存储变量
扩容机制
Dict中的HashTable就是数组结合单向链表的实现,当集合中元素较多时,必然导致哈希冲突增多,链表过长,则查询效率会大大降低
Dict在每次新增键值对时都会检查负载因子(LoadFactor=used/size),满足以下两种情况时会触发哈希表扩容:
- 哈希表的 LoadFactor >=1,并且服务器没有执行 BGSAVE 或者 BGREWRITEAOF 等后台进程
- 哈希表的 LoadFactor>5
扩容源码:
static int dictExpandIfNeeded(dict *d){
//如果正在rehash,则返回ok
if(dictIsRehashing(d)) return DICT OK;
//如果哈希表为空,则初始化哈希表为默认大小:4
if(d->ht[0l.size == 0)return dictExpand(d, DICT HT INITIAL SIZE);
//当负载因子(used/size)达到1以上,并且当前没有进行bgrewrite等子进程操作
//或者负载因子超过5,则进行 dictExpand ,也就是扩容
if(d->ht[0].used >= d->ht[0].size &&
(dict_can_resized->ht[0],used/d->ht[0].size > dict force_resize ratio){
//扩容大小为used + 1,底层会对扩容大小做判断,实际上找的是第一个大于等于 used+1 的 2^n
return dictExpand(d,d->ht[0l.used +1);
}
return DICT OK;
}
Dict除了扩容以外,每次删除元素时,也会对负载因子做检查,当LoadFactor<0.1 时,会做哈希表收缩(当size>4并且负载因子<0.1 )
rehash
不管是扩容还是收缩,必定会创建新的哈希表,导致哈希表的size和sizemask变化,而key的查询与sizemask有关。因此必须对哈希表中的每一个key重新计算索引,插入新的哈希表,这个过程称为rehash ,过程是这样的:
- 计算新hash表的realeSize,值取决于当前要做的是扩容还是收缩:
- 如果是扩容,则新size为第一个大于等于dict.ht[0].used+1的2的n次方
- 如果是收缩,则新size为第一个大于等于dict.ht[0].used的2”(不得小于4)
- 按照新的realeSize申请内存空间,创建dictht,并赋值给dict.ht[1]
- 设置dict.rehashidx=0,标示开始rehash
- 每次执行新增、查询、修改、删除操作时,都检查一下dict.rehashidx是否大于-1,如果是则将dict.ht0l.tablelrehashidx]的entry链表rehash到dict.ht[1],并且将rehashidx++。直至dict.ht[0]的所有数据都rehash到dict.ht[1]
- 将dict.ht[1]赋值给dict.ht[0],给dict.ht[1]初始化为空哈希表,释放原来的dict.ht[0]的内存
Dict的rehash并不是一次性完成的。试想一下,如果Dict中包含数百万的entry,要在一次rehash完成,极有可能导致主线程阻塞。因此Dict的rehash是分多次、渐进式的完成,因此称为渐进式rehash,其精髓就是第四步
Dict的特点是空间不连续,并且内部含有非常多的指针,指针也非常占用空间,因此这也是他的缺点
4.压缩列表ZipList
ZipList 是一种特殊的“双端链表”,但是没有使用指针,由一系列特殊编码的连续内存块组成。可以在任意一端进行压入/弹出操作,并目该操作的时间复杂度为 0(1)
其结构如下:

| 属性 | 类型 | 长度 | 用途 |
|---|---|---|---|
| zlbytes | uint32_t | 4字节 | 记录整个压缩列表占用的内存字节数 |
| zltail | uint32_t | 4字节 | 记录压缩列表表尾节点距离压缩列表的起始地址有多少字节,通过这个偏移量,可以确定表尾节点的地址。 |
| zllen | uint16_t | 2字节 | 记录了压缩列表包含的节点数量。最大值为UINT16MAX(65534),如果超过这个值,此处会记录为65535,但节点的真实数量需要遍历整个压缩列表才能计算得出 |
| entry | 列表节点 | 不定 | 压缩列表包含的各个节点,节点的长度由节点保存的内容决定 |
| zlend | uint8_t | 1字节 | 特殊值 0xFF(十进制 255),用于标记压缩列表的末端 |
这种不确定节点长度的数据结构,他的优点就是节省空间,不会出现空间浪费的情况,那么它没有指针,并且节点大小不确定,它又是如何完成遍历操作的呢?
ZipListEntry
ZipList 中的Entry并不像普通链表那样记录前后节点的指针,因为记录两个指针要占用16个字节,浪费内存。而是采用了下面的结构
| previous entry length | encoding | contents |
|---|
- previous entry length:前一节点的长度,占1个或5个字节。
- 如果前一节点的长度小于254字节,则采用1个字节来保存这个长度值
- 如果前一节点的长度大于254字节,则采用5个字节来保存这个长度值,第一个字节为0xfe,后四个字节才是真实长度
- encoding:编码属性,记录content的数据类型(字符串还是整数)以及长度,占用1个、2个或5个字节
- contents:负责保存节点的数据,可以是字符串或整数
也就是说previous entry length所占的长度,encoding所占的长度,并且encoding中保存的节点数据的长度,其总和就是该节点的总长度,如果知道了起始位置,那么加上该节点长度,就是下一个节点的所在位置的地址,从而就能正序实现遍历操作,反之如果知道末尾节点的位置地址,那么只需要减去previous entry length中存储的前一节点的长度,就能够得到前一个节点的位置地址,也能实现逆向遍历
ZipList中所有存储长度的数值均采用小端字节序,即低位字节在前,高位字节在后。例如:数值0x1234,采用小端字节序后实际存储值为:0x3412
encoding编码
ZipListEntry中的encoding编码分为字符串和整数两种:
-
字符串类型:如果encoding是以“00”“01”或者“10”开头,则证明content是字符串
编码 编码长度 字符串大小 |00pppppp| 1 bytes <= 63 bytes |01pppppp|qqqqqqqq| 2 bytes <= 16383 bytes |10000000|qqqqqqqq|rrrrrrrr|ssssssss|tttttttt| 5 bytes <= 4294967295 bytes 例如保存字符串“ab”,ab只占两个字节,因此范围在63之内,1字节长度的encoding就行,因此他的encoding=00000010
-
整数类型:如果encoding是以“11”开始,则证明content是整数,且encoding固定只占用1个字节
编码 编码长度 整数类型 11000000 1 int16_t(2 bytes) 11010000 1 int32_t(4 bytes) 11100000 1 int64_t(8 bytes) 11110000 1 24位有符整数(3 bytes) 11111110 1 8位有符整数(1 bytes) 1111xxxx 1 直接在xxxx位置保存数值,范围从0001~1101,减1后结果为实际值
ZipList所做的一切都是为了节省内存,所以在Redis内部使用的比较多,但是需要一次性申请比较大的连续空间,若需求内存较大则比较消耗时间
5.双端链表QuickList
zipList虽然节省内存,但申请内存必须是连续空间,如果内存占用较多,申请内存效率很低,为了缓解这个问题,我们必须限制ZipList的长度和entry大小,但是我们要存储大量数据,超出了ZipList最佳的上限该怎么办?我们可以创建多个ZipList来分片存储数据,数据拆分后比较分散,不方便管理和查找,这多个ZipList如何建立联系? Redis在3.2版本引入了新的数据结构QuickList,它是一个双端链表,只不过链表中的每个节点都是一个zipList

为了避免QuickList中的每个ZipList中entry过多,Redis提供了一个配置项:list-max-ziplist-size来限制
-
如果值为正,则代表ZipList的允许的entry个数的最大值
-
如果值为负,则代表ZipList的最大内存大小,分5种情况
① -1:每个ZipList的内存占用不能超过4kb
② -2:每个ZipList的内存占用不能超过8kb
③ -3:每个ZipList的内存占用不能超过16kb
④ -4:每个ZipList的内存占用不能超过32kb
⑤ -5:每个ZipList的内存占用不能超过64kb
其默认值为-2
除了控制ZipList的大小,QuickList还可以对节点的ZipList做压缩。通过配置项list-compress-depth来控制。因为链表一般都是从首尾访问较多,所以首尾是不压缩的。这个参数是控制首尾不压缩的节点个数:
-
0:特殊值,代表不压缩
-
1:标示QuickList的首尾各有1个节点不压缩,中间节点压缩
-
2:标示QuickList的首尾各有2个节点不压缩,中间节点压缩
-
以此类推
默认值为0
这种数据结构即保留了节省空间的特性,也解决了内存申请困难的问题,但是这种数据结构有一个缺点,就是无法从中间查数据,只能顺序遍历
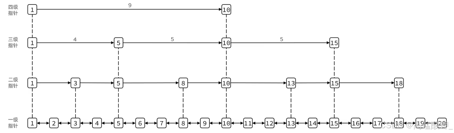
6.跳表SkipList
SkipList(跳表)首先是链表,但与传统链表相比有几点差异:
- 元素按照升序排列存储
- 节点可能包含多个指针,指针跨度不同:

查询性能与红黑树差不多
实现原理
其跳表和跳表节点结构体如下
// t zset.c
typedef struct zskiplist { // 跳表
// 头尾节点指针
struct zskiplistNode *header,*tail;
// 节点数量
unsigned long length;
//最大的索引层级,默认是1
int level;
} zskiplist;
// t zset.c
typedef struct zskiplistNode {
sds ele;//节点存储的值
double score;// 节点分数,排序、查找用
struct zskiplistNode *backward;//前一个节点指针
struct zskiplistLevel {
struct zskiplistNode *forward;//下一个节点指针
unsigned long span;//索引跨度
} level[];//多级索引数组
} zskiplistNode;
zskiplistNode中有一个多级索引数组,其中的下一个节点指针并不一定是紧挨着的一个节点,而是与索引跨度有关

跳表特点:
-
跳跃表是一个双向链表,每个节点都包含score和ele值
-
节点按照score值排序,score值一样则按照ele字典排序
-
每个节点都可以包含多层指针,层数是1到32之间的随机数
-
不同层指针到下一个节点的跨度不同,层级越高,跨度越大
-
增删改查效率与红黑树基本一致,实现却更简单
7.RedisObject
Redis中的任意数据类型的键和值都会被封装为一个RedisObject,也叫做Redis对象,源码如下:
typedef struct redisobject {
unsigned type:4;
unsigned encoding:4;
unsigned lru:LRU_BITS;// LRU_BITS为24
int refcount;
void *ptr;
} robj;
- type:对象类型,分别是string、hash、list、set和zset,占4个bit位
- #define OBJ STRING O
- #define OBJ LIST 1
- #define OBJ SET 2
- #define 0B] ZSET 3#
- define OBJ HASH 4
- encoding:底层编码方式,共有11种,占4个bit位
- lru:LRU_BITS:lru表示该对象最后一次被访问的时间,其占用24个bit位。便于判断空闲时间太久的key
- refcount:对象引用计数器,计数器为0则说明对象无人引用,可以被回收
- ptr:指针,指向存放实际数据的空间
如果不包含ptr指向的数据大小,光RedisObject对象头大小就有16个字节
如果有10个字符串存储为string类型,那么就要消耗10个16字节的对象头,如果将10个字符串存为列表,则只需要生成一个对象头
编码方式
Redis中会根据存储的数据类型不同,选择不同的编码方式,共包含11种不同类型:
| 编号 | 编码方式 | 说明 |
|---|---|---|
| 0 | OBJ_ENCODING_RAW | raw类型动态字符串 |
| 1 | OBJ_ENCODING_INT | long类型的整数的字符串 |
| 2 | OBJ_ENCODING_HT | hash表(字典dict) |
| 3 | OBJ_ENCODING_ZIPMAP | 已废弃 |
| 4 | OBJ_ENCODING_LINKEDLIST | 双端链表 |
| 5 | OBJ_ENCODING_ZIPLIST | 压缩列表 |
| 6 | OBJ_ENCODING_INTSET | 整数集合 |
| 7 | OBJ_ENCODING_SKIPLIST | 跳表 |
| 8 | OBJ_ENCODING_EMBSTR | embstr的动态字符串 |
| 9 | OBJ_ENCODING_QUICKLIST | 快速列表 |
| 10 | OBJ_ENCODING_STREAM | Stream流 |
Redis中会根据存储的数据类型不同,选择不同的编码方式。每种数据类型的使用的编码方式如下:
| 数据类型 | 编码方式 |
|---|---|
| OBJ_STRING | int、embstr、raw |
| OBJ_LIST | LinkedList和ZipList(3.2以前)、QuickList(3.2以后) |
| OBJ_SET | intset、HT |
| OBJ_ZSET | ZipList、HT、SkipList |
| OBJ_HASH | ZipList、HT |
这里只有五种基本数据类型,而其他数据类型也是基于这五种实现的:
- Bitmaps、HyperLogLog:基于OBJ_STRING这种编码格式
- Geospatial:底层基于ZSET
8.五种数据类型
String
String是Redis中最常见的数据存储类型:
-
其基本编码方式是RAW,基于简单动态字符串(SDS)实现,存储上限为512mb

-
如果存储的SDS长度小于44字节,则会采用EMBSTR编码,此时obiect head与SDS是一段连续空间。申请内存时只需要调用一次内存分配函数,效率更高
其原因是因为SDS的对象头占4个字节,RedisObject对象头占16个字节,如果SDS长度小于44字节,总长度就会小于64字节,恰好是Redis底层一个内存分片大小

-
如果存储的字符串是整数值,并且大小在LONG MAX范围内,则会采用INT编码:直接将数据保存在RedisObject的ptr指针位置(刚好8字节),不再需要SDS了

List
Redis的List结构类似一个双端链表,可以从首、尾操作列表中的元素
-
在3.2版本之前,Redis采用ZipList和LinkedList来实现List,当元素数量小于512并且元素大小小于64字节时采用ZipList编码,超过则采用LinkedList编码
-
在3.2版本之后,Redis统一采用OuickList来实现List:

Set
Set是Redis中的单列集合,满足下列特点:
- 不保证有序性
- 保证元素唯一(可以判断元素是否存在)
- 可以求交集、并集、差集
Set的每一条命令都要先判断元素是否存在,所以他对查询的效率特别高
Set是Redis中的集合,不一定确保元素有序,可以满足元素唯一、查询效率要求极高
- 为了查询效率和唯一性,set采用HT编码(Dict)。Dict中的key用来存储元素,value统一为null
- 当存储的所有数据都是整数,并且元素数量不超过set-max-intset-entries时,Set会采用Intset编码,以节省内存
此时你一定想问:Set是无序的,可是IntSet明明是有序的?
Set 的「无序性」指的是 元素没有位置索引,而非底层物理存储的随机性,IntSet 内部使用有序数组存储整数(升序排列),但这只是 实现细节,Redis 在 对外接口层面 会主动破坏顺序性,返回元素的顺序是 不可预测 的(Redis 6.2 前是「伪随机」,6.2 后改为按插入顺序返回,但依然不承诺有序性)
ZSet
ZSet也就是SortedSet,其中每一个元素都需要指定一个score值和member值
- 可以根据score值排序后
- member必须唯一
- 可以根据member查询分数
因此,zset底层数据结构必须满足键值存储、键必须唯一、可排序这几个需求
-
SkipList:可以排序,并且可以同时存储score和ele值(member),但是无法对键的唯一性校验
-
HT(Dict):可以键值存储,并且可以根据key找value,但是无法满足可排序要求
那么到底应该用哪种数据结构呢?
小孩子才做选择,我全都要
ZSet底层的结构体将两种数据结构都各自存储了一份数据,使用不同的功能到不同的结构中去操作:
// zset结构
typedef struct zset {
// Dict指针
dict *dict;
// SkipList指针
zskiplist *zsl;
} zset;

这种方式非常浪费空间,所以Redis也进行了一些优化:
当元素数量不多时,HT和SkipList的优势不明显,而且更耗内存。因此zet还会采用ZipList结构来节省内存,不过需要同时满足两个条件:
- 元素数量小于zset max ziplist entries,默认值128
- 每个元素都小于zset max ziplist value字节,默认值64
ziplist本身没有排序功能,而且没有键值对的概念,因此需要有zset通过编码实现:
- ZipList是连续内存,因此score和element是紧挨在一起的两个entry,element在前,score在后
- score越小越接近队首,score越大越接近队尾,按照score值升序排列

Hash
Hash结构与Redis中的Zset非常类似,都是键值存储、都需求根据键获取值、键必须唯一,但是Hash并不需要排序操作
因此,Hash底层采用的编码与Zset也基本一致,只需要把排序有关的SkipList去掉即可
- Hash结构默认采用ZipList编码,用以节省内存。ZipList中相邻的两个entry分别保存field和value
- 当数据量较大时,Hash结构会转为HT编码,也就是Dict,触发条件有两个:
- ZipList中的元素数量超过了hash-max-ziplist-entries(默认512)
- ZipList中的任意entry大小超过了hash-max-ziplist-value(默认64字节)
625

被折叠的 条评论
为什么被折叠?



