Python数据结构与算法 DAY 03 重点知识总结 快速排序&插入排序&二分法查找&二叉函数节点以及数的创建&二叉树深度遍历
一 快速排序
快速排序需要注意的一点是它的思想 每一次排序会将比中间数大的数放在中间数的左边 并且将比中间数大的数放在中间数的右边 每一次取的中间数都是列表的第一个数 并采用递归的思想完成

代码表示如下:
这里需要注意一个部分 外部大循环和内部的小循环 如果内部不加小循环 那么将会报错 根据逻辑来说需要仔细考虑内层循环的条件
def quick_sort(lst,start,end):
if start >= end:
return
# 设定三个游标
low = start
high = end
mid = lst[start]
# 设立外层循环 主要目的 将数据分为mid左边的数据小于mid mid右边的数据大于mid
while low<high:
# 设立内层循环 先从high开始 判断数字大小 如果数字大于mid 则移动游标
# 如果数字小于mid 则将该数 赋值与左边游标
while low<high and lst[high] >= mid:
high -= 1
lst[low] = lst[high]
# 设立内层循环 由于赋值为low low将开始向右移动 同样分为两种情况
while low<high and lst[low] <= mid:
low += 1
lst[high] = lst[low]
# 跳出循环的时候证明 high和low 的游标已经指向同一个了
lst[high] = mid
# 使用递归的思想 mid左边和右边的数进行快速排序
quick_sort(lst,start,low-1)
quick_sort(lst,low+1,end)
lst = [54,26,93,17,77,31,44,55,20]
quick_sort(lst,0,len(lst)-1)
print(lst)
快速排序的时间复杂度
- 最优时间复杂度 : O(nlogn)
- 最坏时间复杂度 : O(n^2)
- 稳定性 : 不稳定
插入排序
插入排序是一种简单直观的排序算法 它的工作原理是通过构建有序序列 对未排序的数据 在已排序序列中从后向前扫描 找到相应的位置进行插入 插入排序在实现上 在从后向前扫描过程中 需要反复把已有元素逐步向后挪位 为最新元素提供空间

代码实现如下:
def insert_sort(alist):
# 从第二个位置,即下标为1的元素开始向前插入
for i in range(1, len(alist)):
# 从第i个元素开始向前比较,如果小于前一个元素,交换位置
for j in range(i, 0, -1):
if alist[j] < alist[j-1]:
alist[j], alist[j-1] = alist[j-1], alist[j]
alist = [54,26,93,17,77,31,44,55,20]
insert_sort(alist)
print(alist)
插入排序的时间复杂度:
- 最优时间复杂度:O(n) (升序排列 序列已经处于升序的状态)
- 最坏时间复杂度: O(n^2)
- 稳定性 : 稳定
三 常见的排序算法的效率比较

四 搜索&二分法查找
搜索是在一个项目集合中找到一个特定项目的算法过程 搜索通常的答案是真的或者假的 因为该项目是否存在 搜索最常见的方法是: 顺序查找 二分法查找 二叉树查找 哈希查找
一 二分法查找
二分法查找又称为折半查找 优点是比较次数少 查找速度快 平均性能号 其缺点事要求待查表格为有序表 且插入删除复杂 因此折半查找方法不适用于经常变动而查找频繁的有序列表

二分法查找的实现可以分为不使用迭代实现和使用迭代实现
- 非迭代方法
这里需要注意的是最外层的while循环的条件
def scaning_without(lst,number):
start = 0
end = len(lst) -1
while start <= end :
mid = (start + end + 1) // 2
if lst[mid] == number:
return True
elif number < lst[mid]:
end = mid-1
else: # number > lst[mid]:
start += 1
return False
- 迭代方法
这里需要注意一下迭代的停止条件
def scaning_within(lst,number,start, end):
if start>end:
return False
mid = (start + end ) // 2
if lst[mid] == number:
return True
else:
if number < lst[mid]:
end = mid - 1
scaning_within(lst,number,start,end)
else: # number > lst[mid]:
start = mid + 1
scaning_within(lst,number,start,end)
五 树和树的算法
- 树的特点

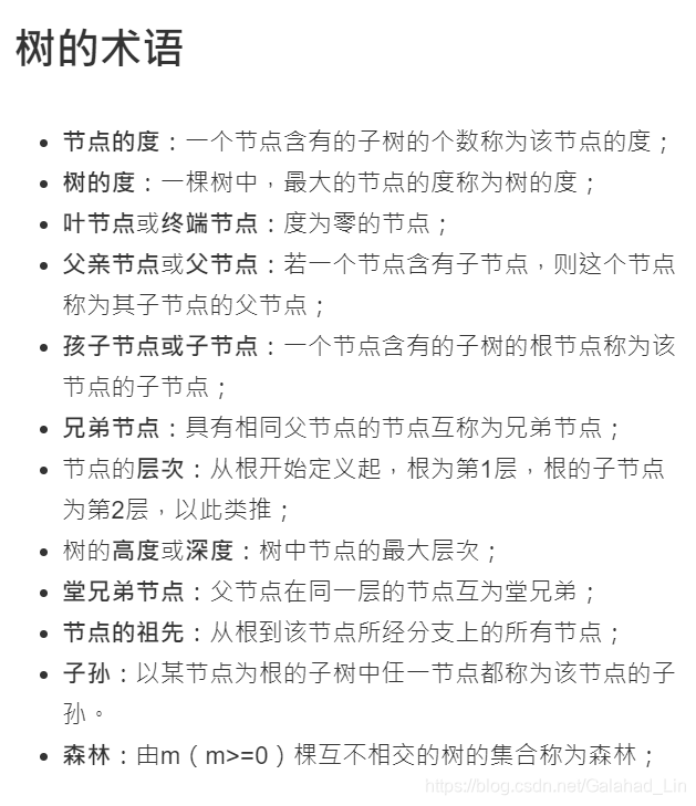
- 树的术语

- 树的种类

二叉树的节点表示以及树的创建
class Node():
def __init__(self,elem):
self.elem = elem
self.lchild = None
self.rchild = None
class Tree(object):
"""树类"""
def __init__(self, root=None):
self.root = root
def add(self, elem):
"""为树添加节点"""
node = Node(elem)
#如果树是空的,则对根节点赋值
if self.root == None:
self.root = node
else:
queue = []
queue.append(self.root)
#对已有的节点进行层次遍历
while queue:
#弹出队列的第一个元素
cur = queue.pop(0)
if cur.lchild == None:
cur.lchild = node
return
elif cur.rchild == None:
cur.rchild = node
return
else:
#如果左右子树都不为空,加入队列继续判断
queue.append(cur.lchild)
queue.append(cur.rchild)
if __name__ == '__main__':
t = Tree()
t.add(10)

本文深入解析Python中的快速排序、插入排序算法,以及二分法查找的实现与效率对比,涵盖算法原理、代码实现及时间复杂度分析。
1347

被折叠的 条评论
为什么被折叠?



