1 特性
● 防削顶失真功能(Anti-Clipping Function,ACF)
● 免滤波器数字调制,直接驱动扬声器
● 输出功率
HT8692H/S:9W(VBAT=4.2V,PVDD = 7.5V,RL=3Ω,THD+N=10%)
HT8692:8.0W(VBAT=4.2V,PVDD =7.0V,RL=3Ω,THD+N=10%)
HT8692:6.5W(VBAT=4.2V, PVDD = 7.0V,RL=4Ω,THD+N=10%
HT8692:3.5W(VBAT=4.2V,PVDD = 7.0V,RL=8Ω,THD+N=10%)
● 电源
升压输入VBAT:2.5V至5.5V
升压输出PVDD:VBAT至7.5V
● BOOST输出电压可调
● AB/D类可切换
● 保护功能:过流/过热/欠压异常保护功能
● 无铅封装,SOP16L-PP
2 说明
● HT8692是一款内置BOOST升压模块的D类音频功率放大器。内置的BOOST升压模块可通过外置电阻调节升压值,即使是锂电池供电,在升压至7.0V时,10%THD+N,4Ω负载条件下能连续输出6.5W功率,3Ω负载条件下则能连续输出8.0W功率。其支持外部设置调节BOOST输出电压。
● HT8692的最大特点是防削顶失真(ACF)输出控制功能,可检测并抑制由于输入音乐、语音信号幅度过大所引起的输出信号削顶失真(破音),也能自适应地防止在BOOST升压电压下降所造成的输出削顶,显著提高音质,创造非常舒适的听音享受,并保护扬声器免受过载损坏。同时芯片具有ACF-Off 模式。
● HT8692具有AB类和D类的自由切换功能,在受到D类功放EMI干扰困扰时,可随时切换至AB类音频功放模式。
● HT8692内部集成免滤波器数字调制技术,能够直接驱动扬声器,并最大程度减小脉冲输出信号的失真和噪音。输出无需滤波网络,极少的外部元器件节省了系统空间和成本,是便携式应用的理想选择。
● 此外,HT8692内置的关断功能使待机电流最小化,还集成了输出端过流保护、片内过温保护和电源欠压异常保护等功能。
● HT8692具有二个版本,分别是HT8692S,HT8692H,除非特别说明,下文参数均是基于HT8692S的实际测试值,HT8692H和H8692S的参数可能会略有不同。
3 应用范围
● 蓝牙音箱
● 2.1声道小音箱
● 便携式音箱
● 扩音器
● MP4,导航仪
● iphone/ipod/ipod docking
● 平板电脑,笔记本电脑
● 小尺寸LCD电视/监视器
● 智能手机
● 便携式游戏机
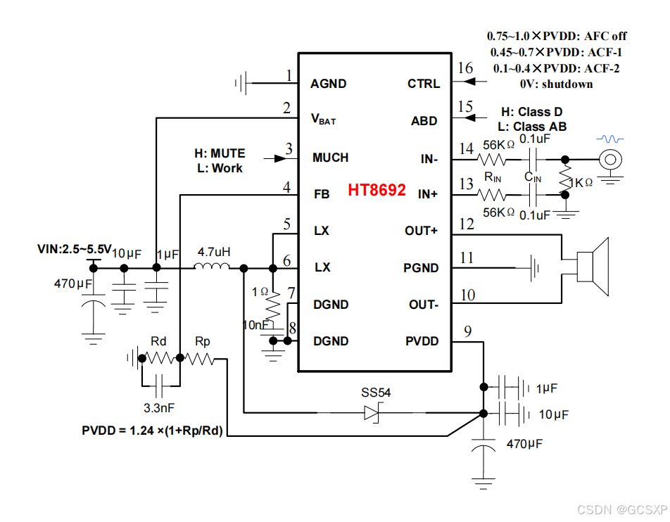
4 应用电路

5 管脚配置


1491

被折叠的 条评论
为什么被折叠?



