1 特性
● 防削顶失真功能(Anti-Clipping Function,ACF)
● 自适应电荷泵升压功能
● 内部固定28dB增益
● 输出功率
5.2W(VBAT=4.2V,RL=4Ω,THD+N=10%)
4.0W(VBAT=3.7V,RL=4Ω,THD+N=10%)
3.0W (VBAT=3.3V,RL=4Ω,THD+N=10%)
● 效率
84%(VBAT=3.7V, RL=4Ω, 0.4W)
75% (VBAT=3.7V, RL=4Ω, 2W)
● 电源
升压输入VBAT:2.7V至5.5V
升压输出CPOUT:6.4V
● 静态工作电流:3mA
● 关断电流:<1uA
● AB/D类可切换
● 免滤波器数字调制,直接驱动扬声器
● 保护功能:过流/过热/欠压异常保护功能
● 无铅封装, SOP10L-PP
2 说明
● HT8312是一款D类音频功率放大器,在VBAT=4.2V、THD+N=10%,4Ω负载条件下能连续输出5.2W功率。该D类功放的电源电压由内置的自适应电荷泵升压模块提供。该升压模块在低功率时不升压,可有效提升电池的播放时间。
● HT8312的最大特点是防削顶失真(ACF)输出控制功能,可检测并抑制由于输入音乐、语音信号幅度过大所引起的输出信号削顶失真(破音),也能自适应地防止在升压电压下降所造成的输出削顶,显著提高音质,创造非常舒适的听音享受,并保护扬声器免受过载损坏。
● HT8312具有AB类和D类的自由切换功能,在受到D类功放EMI干扰困扰时,可随时切换至AB类音频功放模式(此时电荷泵升压功能关闭)。
● HT8312内部集成免滤波器数字调制技术,能够直接驱动扬声器,并最大程度减小脉冲输出信号的失真和噪音。输出无需滤波网络,极少的外部元器件节省了系统空间和成本,是便携式应用的理想选择。
● 此外,HT8312内部固定28dB增益,内置的关断功能使待机电流最小化,还集成了输出端过流保护、片内过温保护和电源欠压异常保护等功能。
3 应用范围
● 智能音响
● 便携式音频设备
● 无线音响
● 智能手机
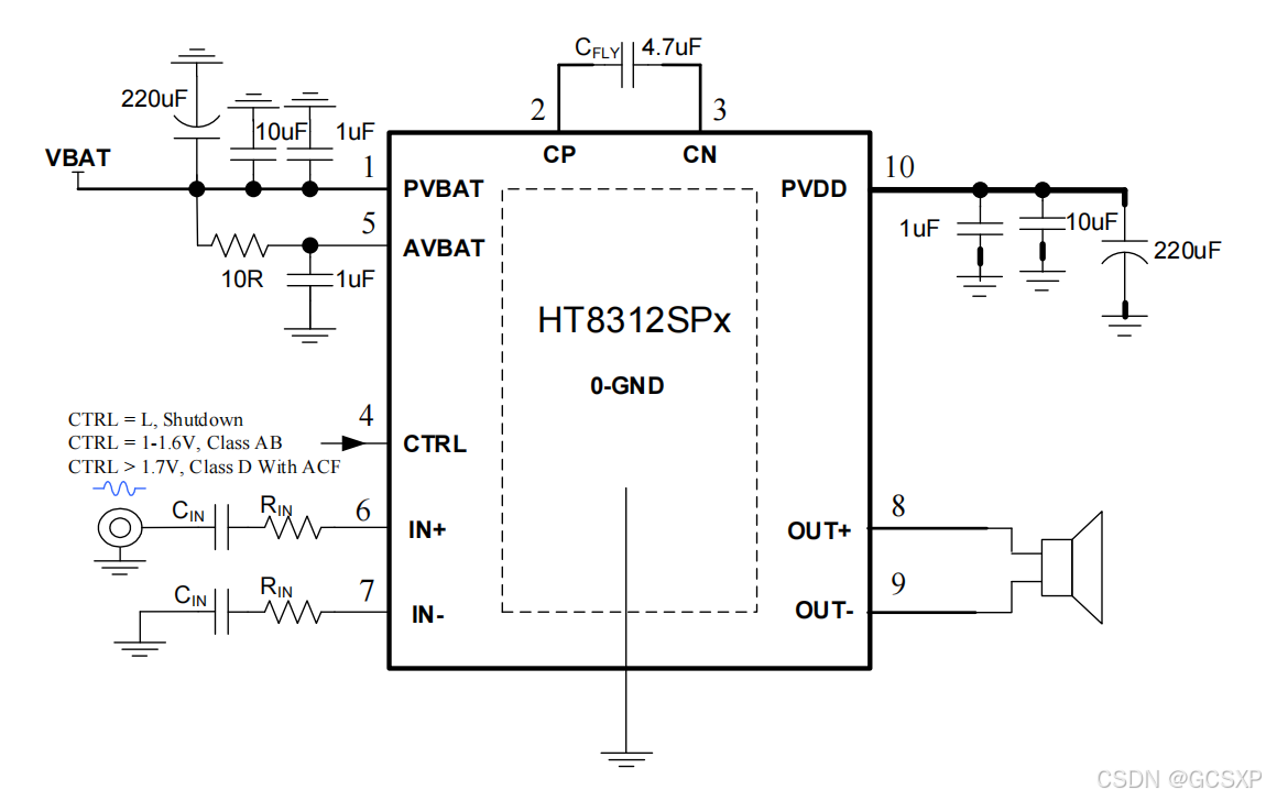
4 应用电路

5 管脚配置



被折叠的 条评论
为什么被折叠?



