张飞实战电子第一部——门控开关设计
1. 项目开发步骤
1.1 项目背景
首先要明白使用的环境、条件、应用领域等。也就是说这个项目是一个什么公司提出来的,要做这么一个项目,这个项目有着一个这么样的使用环境,使用条件,以及它的成本,以及他的功能,和他的一些应用领域等等这些东西。这些因素都会影响后期我们的设计。
1.2 项目资源评估:评估是否有完成的能力
所谓项目的资源评估就是对我们工程司而言的,就是我们工程师当接到一个项目的时候,我们首先要对他进行一个评估。评估的目的是什么,就是说我们现有的知识和能力能不能接这个项目,或者说,目前已有什么条件,欠缺什么条件,欠缺的条件是不是能通过我们的努力能够攻破,能够克服。如果可以,那么这个项目 OK,我们可以接的。如果评估下来,我们某些方面还有些欠缺的,那么这个项目我们是不能接的。如果这个项目我们评估下来可以接的,那么接下来,就是原理图的设计工作了。
1.3 设计原理图(包括元器件原理分析)
原理图的分析就必须牵涉到电子元器件的分析,因此就要对电子元器件的原理做一个分析。分析完电子元器件原理,就要用电子元器件原理去架构一个硬件电路图,这个是我们必须要做到的一个第一步的工作,这个工作完成后,接下来就是元器件进行选型。
1.4 元器件选型(温度、湿度、精度、成本、公司库存、封装、供货商的稳定性)
比如说,我现在确定用某一个电阻,某一个电容,用某一个集成电路,那么,用到这样一个集成电路之后,它会有同样一个元器件,比如说电阻,他有着封装问题,比如说是插件的?还是贴片的?比如说是哪个厂家的,他的温度特性,他的湿度特性,他的精度,这些都是需要我们进行评估的。那么具体在一个项目里,这个电阻用什么样的一个精度问题,它就涉及到所使用的一个条件。如果这个地方,他就是一个高精度的东西,那么我们必须要使用高精度的电阻。如果这个地方它不是的,那么从成本的角度,原则上不使用高精度电阻,因为它的价格会很高。元器件的选型还涉及到什么呢?比如说封装的问题,那么我在生产过成中,我是用回流焊,还是波峰焊?如果我是用回流焊,我肯定是用贴片的,如果我是用波峰焊的,我是用到插件的。等等,像这些。另外还有个成本。做一个项目,对于一个公司来讲,他最终都是要在市场上进行销售的,以营利为目的的,如果你做出来的这个项目太贵了话,那么你即使做的再好,也没有人要,公司也卖不掉的,最终这个项目还是会失败的。因此元器件的选型在我们整个项目中是至关重要的。它,一方面关系到原理图设计的科学性,另外一个方面也关系到整个项目的成本,它还关系到我们供货商的稳定性,它甚至还关系到我们整个项目的使用环境。能不能合格,等等等等。所以说元器件选型是一个比较重要的环节,也是我们每一个工程师自己要会操作的环节。就是说你做这么个项目的时候,你是一个研发工程师,主任研发工程师,你下面要带一个团队,这个工作是你必须要会的。
1.5 电路功能的验证:样板的焊接、示波器的使用
原理图设计好了,这只是根据我们现有的知识去理解的,认为设计这样一个原理图,它就能达到我们的目的,实现各个电路的功能,但,实际上,是不是这样的呢?我们需要进行一个验证。那么验证就需要一个样板的焊接,因此,在我们的项目中,我们就需要教会大家如何使用烙铁,如何焊接,以及焊接完了之后要进行测试。测试的话,如何进行测试?如何使用示波器?示波器在电力电子领域里面作为一个测量仪器,它是整个电子领域里面所使用的测量仪器当中最关键的一个仪器。也是大家必须会使用的一个仪器,因为通过波形,会帮助大家分析,问题出在什么地方。找出问题,并且最终改善电路。因此,示波器,是每一个初级工程师,或者说,技术员,想成为一个独立研发工程师所必须要掌握的一个工具。那么,在我们课程里面也将会对示波器进行介绍,以及教会大家如何使用。
1.6 绘制PCB板
原理图画好了,那么就要把板子发到到厂家进行加工的。因此,就要绘制 PCB 板。PCB 板绘制完之后,我们要发到相关厂家进行加工,绘制它的软件,我们主要讲的是 Protel99 软件,因为这个软件是一个比较经典的软件。在整个十几年的发展过程中,这个软件一直没有被淘汰,一直被使用着。可想而知,他的魅力还是比较强大的。另外一个,就是为了软件发展的需要,ALTIUM DESIGNER 也有几个版本的软件推出来,有更多强大的功能。
1.7 PCB板制作:生成BOM表(包括型号、数量、厂家等)
那么 PCB 绘制完后,我们发给厂家做,做完以后,我们就涉及到一个 PCB 的焊接工作。那焊接工作首先要在 PCB 板软件里面生产一个 BOM 表。
1.8 PCBA的调试
当所有的焊接完成之后呢,那么就要进行一个 PCBA的调试工作。然后进行一个波形的再次验证。和确认,以及测试,甚至需要修改。
1.9 PCBA的测试:示波器的使用
1.10 PCBA的定型:优化电路
最终,经过一个电路的优化设计之后,PCBA就定型了。定型完之后就要做一个正式的 BOM 表了。
1.11 Bom表的制作:型号、厂家、价格、工作温度…
BOM表就是说 PCB 板里面有哪些元器件,什么样的元器件,数量,厂家,等等,以及型号。把它要做在一张表格上,供工人,以及调试员在焊接 PCB 板的时候进行一个参考。对应这料耗,对应着 PCB 板上的位号进行一个焊接。
1.12 结案移交客户
2. 门控开关设计
2.1 项目背景
维修操作时,提醒外部不要进行任何操作→门打开时,有警示灯。
2.2 项目评估
供电电源、220V交流输入、警示灯低压→降压→变压器、滤波、开关
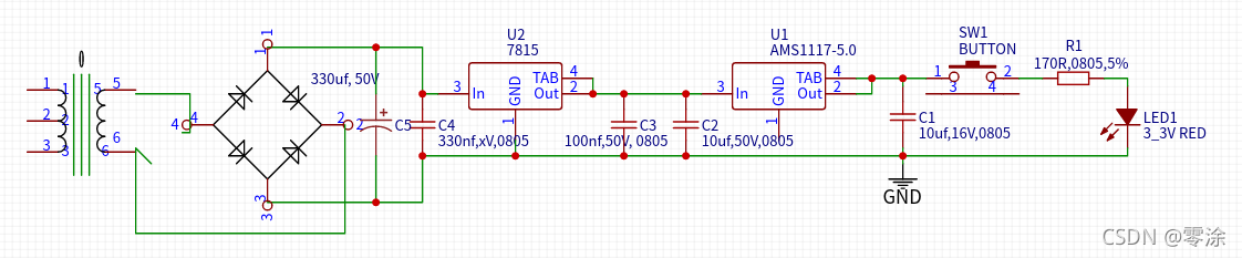
这个项目相对比较简单,首先考虑供电问题,因为是工厂使用,所以输入电源为220V的交流电,而需要驱动的是一个LED灯,这个灯采用3.3V高亮的LED,所以最终需要将AC 220V降压为DC 3.3V。
2.3 设计原理图
本项目首先由最末端LED设计开始到AC220V。
2.3.1 LED驱动电路设计
本设计所采用的LED的导通压绛为3.3V,导通电流为3mA~10mA(电流越高灯越亮),该设计为警示灯,所以理论上越亮效果越好,那么我们设计工作电流为10mA。由于电流较小,需要使用限流电阻(与LED并联使用),那么加在LED和限流电阻支路的电源电压多大好呢?
电子产品中常用的直流电源电压一般为±3.3V, ±5V, ±12V, ±15V, ±24V.
选择电源电压时需要考虑有用功率问题,在该分支支路中,限流电阻起到了限流的作用,电阻消耗的功率为无用功率(以热能的形式释放),
- 若采用+5V电源电压,则限流电阻R=(5-3.3)/0.01 = 170R, 无用功率为P=UI=I²R=(0.01)²x170=0.017W.
- 若采用+12V电源电压,则限流电阻R=(12-3.3)/0.01 = 870R, 无用功率为P=UI=I²R=(0.01)²x870=0.087W.
通过以上两个计算,不难发现,选择+5V时,无用功率更小,所以这里的电源电压采用+5V,同时限流电阻为170R。
限流电阻对于精度要求比较低,由于精度越高所对应的成本越贵,所以我们这里采用5%的精度。采样电阻或者分压电阻要采用精度比较高的,具体的选择精度根据应用场合和成本来计算。
常用电阻精度:±0.1%、±1%、±5%.
接下来我们选择封装。
常见的封装有贴片电阻(体积小,价格较贵,在角/psc级别)、插件电阻(体积大,价格较便宜,在分/psc级别)。
选择封装时还需要考虑功率,因为封装不同,功率也不同,同时价格也不同。
在考虑电气参数的时候,工程中需要考虑一个富余量,一般以最后选择的参数=极限参数*(1.5~2)。
常见贴片电阻的功率大小及体积
| 封装类型 | 尺寸(mm) | (功率) |
|---|---|---|
| 0201 | 0.6x0.3 | 0.05W |
| 0402 | 1.0x0.5 | 0.0625W |
| 0603 | 1.6x0.8 | 0.1W |
| 0805 | 2.0x1.25 | 0.125W |
| 1206 | 3.2x1.6 | 0.25W |
| 1210 | 3.2x2.5 | 0.34W |
| 1812 | 4.5x3.2 | 0.5W |
| 2010 | 5.0x2.5 | 0.75W |
| 2512 | 6.4x3.2 | 1W |
常见插件电阻尺寸和功率图

考虑功率的话我们得选: 大于0.017×2=0.034W, 那么选择0201或者MF 1/8W以上的都行。考虑到成本问题, 这里我们选择MF 1/8W或者0805封装(封装太小了不利于生产,0805以下的封装价格都差不多)的插件电阻。
到目前为止,我们把电阻的封装、精度、大小都计算好了,这几个参数也是会影响我们电气参数的。下图是目前我们得出了原理图(开关因为涉及到具体的应用场景,所以我们在这用一个普通的按键代替)

2.3.2 7805 LDO稳压电路设计
led支路的电源电压为5V,而我们输入为220V,所以需要一个稳压模块进行稳压输出。
电源稳压有两种类似,一种是DC-DC(把直流变(到)直流由开关方式实现的器件,具有很多种拓朴结构,如BUCK,BOOST), 一种是线性稳压电路(LDO属于该类型的一种:低压降(LDO)线性稳压器的成本低,噪音低,静态电流小,这些是它的突出优点。它需要的外接元件也很少,通常只需要一两个旁路电容)
LDO优缺点: 优点:稳定性好,负载响应快。输出纹波小.缺点:效率低,输入输出的电压差不能太大。负载不能太大,目前最大的LDO为5A(但要保证5A的输出还有很多的限制条件)
DC-DC优缺点: 优点:效率高,输入电压范围较宽。
缺点:负载响应比LDO差,输出纹波比LDO大。外围电路复杂。
选型指南:如果输入电压和输出电压很接近,最好是选用LDO稳压器,可达到很高的效率。如果输入电压和输出电压不是很接近,就要考虑用开关型的DC-DC了,应为从上面的原理可以知道,LDO的输入电流基本上是等于输出电流的,
如果压降太大,耗在LDO上能量太大,效率不高。
DC-DC转换器包括升压、降压、升/降压和反相等电路。DC-DC转换器的优点是效率高、可以输出大电流、静态电流小。随著集成度的提高,许多新型DC-DC转换器仅需要几只外接电感器和滤波电容器。但是,这类电源控制器的输出脉动和开关噪音较大、成本相对较高。
综合以上稳压电路考虑,我觉得我们的设计LDO比较适合,因为成本低,驱动电路较小。目前市面上比较常见的LDO为,7805系列和1117系列。在我写这篇文章时,7805的价格已经高于1117的价格了,外围电路两者需要的差不多,所以我优先选择1117,那么我们就选用AMS1117-5.0型号。具体的LDO参数介绍请看:https://blog.youkuaiyun.com/FourLeafCloverLLLS/article/details/120592043 ,因为AMS1117-5.0的压绛为1.2V,所以输入电压最少也要6.2V, 外围电路我们参考典型应用电路。

我们需要考虑C1和C2的类型、封装、耐压值、精度等重要参数。这两个电容为输出和输入的滤波电容,一般选择贴片电容、贴片型铝电解电容、引线铝电解电容、钽电容(性能好、价格高).目前市面上10uf的贴片电容(体积小)和引线铝电解电容(体积大)价格差不多,所以我们选择贴片电容,C2两端电压为5V,所以我们选择耐压值为16V。滤波电容对于电容的精度不是要求很高,所以我们根据价格选择三星公司的10%的0805封装的电容。
C1的话除了耐压值,其他的参数和C2差不多,我们先不定下C1的耐压值,后面根据输入电压再做定量分析。
最后我们设计的原理图如下图所示:

1.3.3 7815 LDO稳压电路设计
前级稳压电路采用DC-DC还是LDO呢?由于成本问题,我们还是采用LDO稳压电路。但是目前市面上大于5V的LDO比较少,用的比较多的是78系列的7815稳压芯片。那么我们可以确定7805的C1耐压值应为50V了。7815的压绛和旁路电容如下图所示

图示的Ci和co和7805电容参数类似,我们选择0805,10%的电容,co的耐压值应选择50V,而Ci的耐压值为多少呢?那得看上级电路的电压了,最后设计的电路如图所示

思考: 7805的前置稳压电路为何不选比15V更低的稳压电路?
前面我们说过了电源电压的选择主要是看电源回路的无用功率的大小。LDO的无用功率基本消耗在了发热上,从15V到5V的耗散功率为: P=UI=(15-10)*0.01=0.1W,若上级电路稳压电压为12V, 则耗散功率为P=(12-5)*0.01=0.07W,若上级电路稳压电压为9V, 则耗散功率为P=(9-5)*0.01=0.04W,这点功率并不大,并不会导致很大的发热量,而且如果采用9V或者12V, 则前置电路需要匝数比更高的变压器或者是多加稳压器,这样造成成本提高了。所以这里尽量把上级输入电压提高。
2.3.3 全波整流电路设计
由AC220V到DC,需要经过降压、整流、滤波。降压采用变压器,而整流有全波整流和半波整流,我们在这个电路采用全波整流,最后外加一个滤波电容就可以变为直流了。
全波整流的原理图如下图所示:

AC220V输入后,经过变压器,假设变压器的匝数比为n, 则输出电压为f=50hz,幅值为220V/n的交流电。如下图所示

全波整流正半周期电流的流向图:二极管正向导通,需要有0.7V的压差,此时1点到2点经过一个二极管已有0.7V的压差,而2点与4点电压相等,即1点比4点大0.7V,4不会向1流,同理3不会向2流

全波整流负半周期电流的流向图:
引脚4-GND:电流经过4点出来,不经过电容就进入地
引脚2-“+”:正向电流不经过电容经过2点

全波整流后的波形图: f=100hz, 幅值:220/n-0.7V

滤波电容大小计算公式为: C=i/(△Vf) 其中i为负载电流,△V为滤波后的文波电压幅值,f为需要滤波的频率。
滤波后的电压大小为: VO = √2Vi (Vi是正弦波的最大值)
根据以上公式计算后滤波电容需要: C=0.01/(1*100)F = 0.0001F = 0.1mF = 100 uF, 一般铝电解电容才有这么大的容量,而且比较便宜。
由于铝电解电容是有电解液制作而成,而且工作时间长了后电解液也挥发,为了保证电容稳定,我们选择元器件时往往需要根据实际的情况加大容值。
标称值为100uf,我们这里选择3倍大的电容,选择330uF的铝电解电容。我们选择输出电压为AC 16V的变压器,那么这里的耐压值至少要为:(16*√2) *1.5=34V, 那么选择50V的电解电容。最后的原理图如下图所示。

该设计说明到这里就接近尾声了,接下来记录一定笔记
3. 课堂知识点笔记
3.1 研发测试标准
- 高温高湿环境下,连续运行3个月,进行老化测试
- 双85标准:85℃,85°湿度 检测
- 电子产品正常可使用7~15年
3.2 电阻精度选择标准
电阻阻值的影响因数:阻值、封装、温度等。
- 限流电阻:精度要求不高,选择>=5%. 因为精度不一致无非影响到电流的一点点大小,这点大小对于限流电流影响不大。
- 分压电阻:精度要求较高,选择<=1%. 因为分压电阻差了一点就最后得出的电压就相差很大。

理想电路,两个电阻均分电压,输出端为2.5V。如果选择5% 误差50Ω,若一个电阻为1.05K,另一个电阻为1.495K,此时的输出U<2.5V,为2.4V,对电路影响较大
: 所以一般选用1%用于分压.
- 采样电阻:精度要求特别高,在成本允许的情况下,能有多精密就选择多精密的。
3.3 电容相关性质(类比水缸)

上面输入,下面输出,当输入比较波动的时候,下面波动很小(滤波作用),当上面停止进水时,下面还会出水(延迟停止作用).
- 隔直通交
- 电容容量:电容容量:微法(μF)、纳法(nF)、皮法(pF)
1F=103mF=106μF=109nF=1012pF - 同样两个水缸,都充到10V(类比为水缸的高度)时, 底面积大(C)的,所需电荷量(Q:类比为水的体积)大
C = Q V ( 底 面 积 = 电 荷 数 高 度 ) {C={Q \over V} (底面积=电荷数高度)} C=VQ(底面积=电荷数高度) - 电容有抵抗性: 外部电源对其充电时含有抵抗性(水压越大,充水速度越快;水压越小,速度越慢)→容抗:阻碍作用
- 电容充电波形图:

电容充电公式 I(t)=C·dU/dt
3.4 整流二极管
3.4.1 参数介绍
- 最大平均整流电流IF: 指二极管长期工作时允许通过的最大正向平均电流。该电流由PN结的结面积和散热条件决定。使用时应注意通过二极管的平均电流不能大于此值,并要满足散热条件。例如1N4000系列二极管的IF为1A。
- 最高反向工作电压VR:指二极管两端允许施加的最大反向电压。若大于此值,则反向电流(IR)剧增,二极管的单向导电性被破坏,从而引起反向击穿。通常取反向击穿电压(VB)的一半作为(VR)。例如1N4001的VR为50V,1N4002-1n4006分别为100V、200V、400V、600V和800V,1N4007的VR为1000V
- 最大反向电流IR:它是二极管在最高反向工作电压下允许流过的反向电流,此参数反映了二极管单向导电性能的好坏。因此这个电流值越小,表明二极管质量越好。
- 击穿电压VB:指二极管反向伏安特性曲线急剧弯曲点的电压值。反向为软特性时,则指给定反向漏电流条件下的电压值。
- 最高工作频率fm:它是二极管在正常情况下的最高工作频率。主要由PN结的结电容及扩散电容决定,若工作频率超过fm,则二极管的单向导电性能将不能很好地体现。例如1N4000系列二极管的fm为3kHz。另有快恢复二极管用于频率较高的交流电的整流,如开关电源中。
- 反向恢复时间trr:指在规定的负载、正向电流及最大反向瞬态电压下的反向恢复时间。
- 零偏压电容CO:指二极管两端电压为零时,扩散电容及结电容的容量之和。值得注意的是,由于制造工艺的限制,即使同一型号的二极管其参数的离散性也很大。手册中给出的参数往往是一个范围,若测试条件改变,则相应的参数也会发生变化,例如在25°C时测得1N5200系列硅塑封整流二极管的IR小于10uA,而在100°C时IR则变为小于500uA。
3.4.2 选型指南
- 普通串联稳压电源电路中使用的整流二极管,对截止频率的反向恢复时间要求不高,只要根据电路的要求选择最大整流电流和最大反向工作电流符合要求的整流二极管即可。例如,1N系列、2CZ系列、RLR系列等。
- 开关稳压电源的整流电路及脉冲整流电路中使用的整流二极管,应选用工作频率较高、反向恢复时间较短的整流二极管(例如RU系列、EU系列、V系列、1SR系列等)或选择快恢复二极管。
4. 减少成本
4.1 成本减少规划

纵观整个电路,整个电路电流并不是很大,所以可以把7815和AMS1117去除,直接换成5V的稳压管。
4.2 电路方案(二)

图4.2.1采用pspice进行仿真的电路。三极管采用MPS2222, 稳压管采用6.8V的1N4099。



4.3 课堂附加知识点
4.3.1 瓷片电容和电解电容区别
瓷片电容(无极性的电容)和电解电容的区别:
- 电解电容值比较大,瓷片电容较小。
- 电解电容工作频率小、精度不高。瓷片电容工作频率可以更高、精度较高。
- 电解电容一般用于滤波,瓷片电容一般用于滤高频信号
- 贴片和插件的瓷片电容属性一致,唯一区别的是高度不一样,选择这两类主要是看PCB的高度要求。
- 电容封装越大,耐压值越高
4.3.2 去耦电容的作用
电容滤出高频信号的原理: 电容的容抗 X = 1/(2πfc) f:信号的频率,c:电容的大小。
高频信号指的是: dV/dt很大的信号(某一时刻电压的变化率特别大,阶峰电压), 有容抗的公式可以知道,X与f成反比,所以频率越高,容抗越小。在图像上表示当来了高频信号后,高频信号会对电容充电,但是容抗小(图像上表示充电的很慢),当电容的电压低于输入电压时,电容又会放电(电容的电压不能跳变),所以使得阶峰电压变低了很多。所以在输入端加一个小的电容,能够滤出高频信号(一般为104的瓷片电容)。图4.3.2.1图示清楚的表示了电源波形,黑色为高频信号,绿色为电源信号,而蓝色为实际输出的电源信号。

4.3.2 三极管特性
- 三极管是流控流型器件,当b->e之间有一定电流时,会触发c->e流过一定的电流
- 三极管具有放大电流的作用,一般放大90~100倍,一般是100倍,也即是:Ic≈100*Ib
- 若E接地,因为三极管的放大作用,Ic的电流比Ib大多了,电流大电阻则小,所以一般认为Ib > 1mA时 Rce ≈0(ce短路), △Vce≈0.3V
- 当Ib ≥1mA时,△Vbe≈0.7V
- 由4推出要使得三极管导通,△Vbe≥0.7V
本文详细介绍了门控开关设计的全过程,包括项目背景分析、资源评估、元器件原理与选型、电路验证、PCB设计、成本控制与技术要点,以及实际应用中的具体实例,如LDO稳压电路和整流电路的选择与设计。
1337





