图
图基本介绍
为什么要有图
- 前面我们学了线性表和树
- 线性表局限于一个直接前驱和一个直接后继的关系
- 树也只能有一个直接前驱也就是父节点
- 当我们需要表示多对多的关系时,这里我们就用到了图。
图的举例说明
图是一种数据结构,其中结点可以具有零个或多个相邻元素。两个结点之间的连接称为边。 结点也可以称为顶点。如图:

图的常用概念
- 顶点(vertex)
- 边(edge)
- 路径
- 无向图(右图
- 有向图
- 带权图


图的表示方式
图的表示方式有两种:
- 二维数组表示(邻接矩阵)
- 链表表示(邻接表)。
邻接矩阵
邻接矩阵是表示图形中顶点之间相邻关系的矩阵,对于 n 个顶点的图而言,矩阵是的 row 和 col 表示的是 1…n 个点。

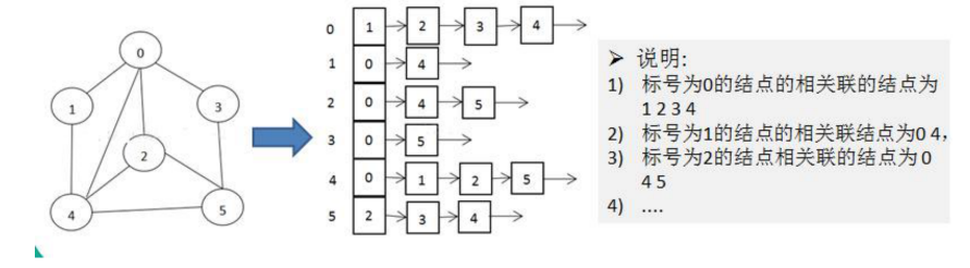
邻接表
-
邻接矩阵需要为每个顶点都分配 n 个边的空间,其实有很多边都是不存在,会造成空间的一定损失.
-
邻接表的实现只关心存在的边,不关心不存在的边。因此没有空间浪费,邻接表由数组+链表组成
-
举例说明

图的快速入门案例
-
要求: 代码实现如下图结构.
-
思路分析
- 存储顶点 String 使用 ArrayList
- 保存矩阵 int[][] edges
-
代码实现
public class Graph {
private ArrayList<String > vertexList; // 存储顶点集合
private int[][] edges; // 存储图对应的邻接矩阵
private int numOfEdges; // 表示边的数目
private boolean[] isVisited; // 定义数组boolean,记录某个节点是否被访问
/**
* 构造器
* @param n 构造有n个节点的图
*/
public Graph (int n) {
// 初始化矩阵和vertexList
this.edges = new int[n][n];
this.vertexList = new ArrayList<>(n);
this.numOfEdges = 0;
}
/**
* 插入节点
* @param vertex 插入的节点的值
*/
public void insertVertex(String vertex) {
this.vertexList.add(vertex);
}
/**
* 添加边
* @param v1 表示顶点的下标,即第几个顶点 A->0 B->1 ...
* @param v2 第二个顶点对应的下标
* @param weight 表示路径的权,此处0表示未连接,1表示连接
*/
public void insertEdge(int v1, int v2, int weight) {
this.edges[v1][v2] = weight;
this.edges[v2][v1] = weight;
this.numOfEdges++;
}
/**
* @return 返回v1和v2的权值
*/
public int getWeight(int v1, int v2) {
return this.edges[v1][v2];
}
/**
* @param i 目标节点的下标
* @return 返回节点i对应的数据 0->A 1->B
*/
public String getValueByIndex(int i) {
return this.vertexList.get(i);
}
/**
* @return 得到边的数目
*/
public int getNumOfEdges() {
return this.numOfEdges;
}
/**
* @return 返回节点的个数
*/
public int getNumOfVertex() {
return this.vertexList.size();
}
/**
* 显示图对应的邻接矩阵
*/
public void showGraph() {
for (int[] edge : this.edges) {
System.out.println(Arrays.toString(edge));
}
}
}
图的深度优先遍历介绍
图遍历介绍
所谓图的遍历,即是对结点的访问。一个图有那么多个结点,如何遍历这些结点,需要特定策略,一般有两种访问策略:
- 深度优先遍历
- 广度优先遍历
深度优先遍历基本思想
图的深度优先搜索(Depth First Search) 。
- 深度优先遍历,从初始访问结点出发,初始访问结点可能有多个邻接结点,深度优先遍历的策略就是首先访问第一个邻接结点,然后再以这个被访问的邻接结点作为初始结点,访问它的第一个邻接结点, 可以这样理解:每次都在访问完当前结点后首先访问当前结点的第一个邻接结点。
- 我们可以看到,这样的访问策略是优先往纵向挖掘深入,而不是对一个结点的所有邻接结点进行横向访问。
- 显然,深度优先搜索是一个递归的过程
深度优先遍历算法步骤
- 访问初始结点 v,并标记结点 v 为已访问。
- 查找结点 v 的第一个邻接结点 w。
- 若 w 存在,则继续执行 4,如果 w 不存在(孤儿节点或遍历到结尾了),则回到第 1 步,将从 集合中下一个元素继续(重载for循环)。即A遍历完了就该其他节点了
- 若 w 未被访问,对 w 进行深度优先遍历递归(即把 w 当做另一个 v,然后进行步骤 123)。
- 查找结点 v 的 w 邻接结点的下一个邻接结点,转到步骤 3。
- 分析图

/**
* 得到第index节点第一个邻接节点的下标
* @param index 欲的到其第一个邻接节点的节点下标
* @return 返回index节点的第一个邻接节点下标,未找到则返回-1
*/
public int getFirstNeighbor(int index) {
for (int i = 0; i < this.vertexList.size(); i++) {
if (this.edges[i][index] > 0) {
return i;
}
}
return -1;
}
/**
* 根据neighIndex获取index节点的下一个邻接节点
* @param index 进行dfs的节点下标
* @param neighborIndex index节点的一个邻接节点
* @return 返回index的下一个邻接节点(在neighborIndex之后)
*/
public int getNextNeighbor(int index, int neighborIndex) {
for (int i = neighborIndex + 1; i < this.vertexList.size(); i++) {
if (this.edges[index][i] > 0) {
return i;
}
}
return -1;
}
/**
* 深度优先遍历算法
* @param isVisited 判断是否某节点被访问过
* @param i 从下标为i的节点开始深度优先遍历
*/
public void dfs(boolean[] isVisited, int i) {
// 访问该节点,输出
System.out.print(getValueByIndex(i)+"==>");
// 将该节点置为已访问
isVisited[i] = true;
// 查找该节点的第一个邻接节点
int neighbor = this.getFirstNeighbor(i);
while (neighbor != -1) {
// 说明存在邻接节点
if (!this.isVisited[neighbor]) {
// 该邻接节点正好还未访问,递归调用dfs遍历
this.dfs(isVisited, neighbor);
}
// 如果该节点已经被访问过,那就去找i节点的下一个邻接节点(第2个,第3个...)
neighbor = this.getNextNeighbor(i, neighbor);
}
}
/**
* 对dfs进行重载,去遍历所有节点,进行dfs,以免有些孤儿节点访问不到
*/
public void dfs() {
this.isVisited = new boolean[this.vertexList.size()];
for (int i = 0; i < this.getNumOfVertex(); i++) {
if (!this.isVisited[i]) {
this.dfs(this.isVisited, i);
}
}
}
图的广度优先遍历
广度优先遍历基本思想
- 图的广度优先搜索(Broad First Search) 。
- 类似于一个分层搜索的过程,广度优先遍历需要使用一个队列以保持访问过的结点的顺序,以便按这个顺序来访问这些结点的邻接结点
广度优先遍历算法步骤
-
访问初始结点 v 并标记结点 v 为已访问。
-
结点 v 入队列
-
当队列非空时,继续执行,否则算法结束。
-
出队列,取得队头结点 u。
-
查找结点 u 的第一个邻接结点 w。
-
若结点 u 的邻接结点 w 不存在,则转到步骤 3;否则循环执行以下三个步骤:
- 若结点 w 尚未被访问,则访问结点 w 并标记为已访问。
- 结点 w 入队列
- 查找结点 u 的继 w 邻接结点后的下一个邻接结点 w,转到步骤 6。

/**
* 对i节点进行广度优先遍历
* @param isVisited 判断是否某节点被访问过
* @param i 欲进行bfs的节点下标
*/
private void bfs(boolean[] isVisited, int i) {
// 队列的头结点的对应下标
int head;
// 邻接节点
int neighbor;
// 记录节点访问顺序的队列
LinkedList queue = new LinkedList();
// 访问节点,输出节点信息
System.out.print(this.getValueByIndex(i)+"-->");
// 标记已访问
isVisited[i] = true;
// 将节点加入队列
queue.addLast(i);
while (!queue.isEmpty()) {
// 取出队列的头节点下标
head = (Integer) queue.removeFirst();
// 得到第一个邻接节点的下标
neighbor = this.getFirstNeighbor(head);
while (neighbor != -1) {
// 找到了邻接节点
if (!isVisited[neighbor]) {
// 且正好没有被访问过,输出
System.out.print(getValueByIndex(neighbor) + "-->");
// 标记已访问
isVisited[neighbor] = true;
// 入队
queue.addLast(neighbor);
}
// 如果没有找到邻接节点,以head为前驱节点,找neighbor后面的,head的另一个邻接节点
neighbor = this.getNextNeighbor(head, neighbor);
}
}
}
/**
* 重载bfs以遍历所有节点,以防有孤儿节点
*/
public void bfs() {
this.isVisited = new boolean[this.vertexList.size()];
for (int i = 0; i < this.getNumOfVertex(); i++) {
if (!this.isVisited[i]) {
this.bfs(this.isVisited, i);
}
}
}
图的深度优先 VS 广度优先
- 深度优先是通过递归,向纵向挖掘数据
- 广度优先是通过迭代,横向遍历数据
- 深度优先:从1进入,遍历到了2;再递归从2进入,遍历到4;再递归从4进入,遍历到8…
- 广度优先:从1进入,遍历到了2;返回来,遍历到3;等1的所有节点遍历完1了,再去1的子节点2,从2开始广度优先遍历…

图的完整代码
package cn.chasing.DataStructure.graph;
import org.junit.Test;
import java.util.ArrayList;
import java.util.Arrays;
import java.util.LinkedList;
import java.util.List;
/**
* @author 柴柴快乐每一天
* @create 2021-08-22 10:42 下午
* <p>
* 『Stay hungry, stay foolish. 』
*/
public class Graph {
public static void main(String[] args) {
int n = 9;
String[] vertexes = {"1", "2", "3", "4", "5", "6", "7", "8", "9"};
// 创建图对象
Graph graph = new Graph(n);
for (String vertex : vertexes) {
graph.insertVertex(vertex);
}
graph.insertEdge(0, 1, 1);
graph.insertEdge(0, 2, 1);
graph.insertEdge(1, 3, 1);
graph.insertEdge(1, 4, 1);
graph.insertEdge(3, 7, 1);
graph.insertEdge(4, 7, 1);
graph.insertEdge(2, 5, 1);
graph.insertEdge(2, 6, 1);
graph.insertEdge(5, 6, 1);
graph.showGraph();
graph.dfs();
System.out.println();
graph.bfs();
// graph.dfs(graph.isVisited, 0);
}
private ArrayList<String > vertexList; // 存储顶点集合
private int[][] edges; // 存储图对应的邻接矩阵
private int numOfEdges; // 表示边的数目
private boolean[] isVisited; // 定义数组boolean,记录某个节点是否被访问
/**
* 构造器
* @param n 构造有n个节点的图
*/
public Graph (int n) {
// 初始化矩阵和vertexList
this.edges = new int[n][n];
this.vertexList = new ArrayList<>(n);
this.numOfEdges = 0;
}
public Graph() {
}
/**
* 插入节点
* @param vertex 插入的节点的值
*/
public void insertVertex(String vertex) {
this.vertexList.add(vertex);
}
/**
* 添加边
* @param v1 表示顶点的下标,即第几个顶点 A->0 B->1 ...
* @param v2 第二个顶点对应的下标
* @param weight 表示路径的权,此处0表示未连接,1表示连接
*/
public void insertEdge(int v1, int v2, int weight) {
this.edges[v1][v2] = weight;
this.edges[v2][v1] = weight;
this.numOfEdges++;
}
/**
* @return 返回v1和v2的权值
*/
public int getWeight(int v1, int v2) {
return this.edges[v1][v2];
}
/**
* @param i 目标节点的下标
* @return 返回节点i对应的数据 0->A 1->B
*/
public String getValueByIndex(int i) {
return this.vertexList.get(i);
}
/**
* @return 得到边的数目
*/
public int getNumOfEdges() {
return this.numOfEdges;
}
/**
* @return 返回节点的个数
*/
public int getNumOfVertex() {
return this.vertexList.size();
}
/**
* 显示图对应的邻接矩阵
*/
public void showGraph() {
for (int[] edge : this.edges) {
System.out.println(Arrays.toString(edge));
}
}
/**
* 得到第index节点第一个邻接节点的下标
* @param index 欲的到其第一个邻接节点的节点下标
* @return 返回index节点的第一个邻接节点下标,未找到则返回-1
*/
public int getFirstNeighbor(int index) {
for (int i = 0; i < this.vertexList.size(); i++) {
if (this.edges[i][index] > 0) {
return i;
}
}
return -1;
}
/**
* 根据neighIndex获取index节点的下一个邻接节点
* @param index 进行dfs的节点下标
* @param neighborIndex index节点的一个邻接节点
* @return 返回index的下一个邻接节点(在neighborIndex之后)
*/
public int getNextNeighbor(int index, int neighborIndex) {
for (int i = neighborIndex + 1; i < this.vertexList.size(); i++) {
if (this.edges[index][i] > 0) {
return i;
}
}
return -1;
}
/**
* 深度优先遍历算法
* @param isVisited 判断是否某节点被访问过
* @param i 从下标为i的节点开始深度优先遍历
*/
private void dfs(boolean[] isVisited, int i) {
// 访问该节点,输出
System.out.print(getValueByIndex(i)+"==>");
// 将该节点置为已访问
isVisited[i] = true;
// 查找该节点的第一个邻接节点
int neighbor = this.getFirstNeighbor(i);
while (neighbor != -1) {
// 说明存在邻接节点
if (!this.isVisited[neighbor]) {
// 该邻接节点正好还未访问,递归调用dfs遍历
this.dfs(isVisited, neighbor);
}
// 如果该节点已经被访问过,那就去找i节点的下一个邻接节点(第2个,第3个...)
neighbor = this.getNextNeighbor(i, neighbor);
}
}
/**
* 对dfs进行重载,去遍历所有节点,进行dfs,以免有些孤儿节点访问不到
*/
public void dfs() {
this.isVisited = new boolean[this.vertexList.size()];
for (int i = 0; i < this.getNumOfVertex(); i++) {
if (!this.isVisited[i]) {
this.dfs(this.isVisited, i);
}
}
}
/**
* 对i节点进行广度优先遍历
* @param isVisited 判断是否某节点被访问过
* @param i 欲进行bfs的节点下标
*/
private void bfs(boolean[] isVisited, int i) {
// 队列的头结点的对应下标
int head;
// 邻接节点
int neighbor;
// 记录节点访问顺序的队列
LinkedList queue = new LinkedList();
// 访问节点,输出节点信息
System.out.print(this.getValueByIndex(i)+"-->");
// 标记已访问
isVisited[i] = true;
// 将节点加入队列
queue.addLast(i);
while (!queue.isEmpty()) {
// 取出队列的头节点下标
head = (Integer) queue.removeFirst();
// 得到第一个邻接节点的下标
neighbor = this.getFirstNeighbor(head);
while (neighbor != -1) {
// 找到了邻接节点
if (!isVisited[neighbor]) {
// 且正好没有被访问过,输出
System.out.print(getValueByIndex(neighbor) + "-->");
// 标记已访问
isVisited[neighbor] = true;
// 入队
queue.addLast(neighbor);
}
// 如果没有找到邻接节点,以head为前驱节点,找neighbor后面的,head的另一个邻接节点
neighbor = this.getNextNeighbor(head, neighbor);
}
}
}
/**
* 重载bfs以遍历所有节点,以防有孤儿节点
*/
public void bfs() {
this.isVisited = new boolean[this.vertexList.size()];
for (int i = 0; i < this.getNumOfVertex(); i++) {
if (!this.isVisited[i]) {
this.bfs(this.isVisited, i);
}
}
}
}
本文介绍了图的基本概念,为何需要图以及图的两种表示方式——邻接矩阵和邻接表。深度优先遍历和广度优先遍历的原理、步骤和代码示例被详细阐述,对比了这两种遍历策略的特点。
850

被折叠的 条评论
为什么被折叠?



