💥💥💞💞欢迎来到本博客❤️❤️💥💥
🏆博主优势:🌞🌞🌞博客内容尽量做到思维缜密,逻辑清晰,为了方便读者。
⛳️座右铭:行百里者,半于九十。
⛳️赠与读者
👨💻做科研,涉及到一个深在的思想系统,需要科研者逻辑缜密,踏实认真,但是不能只是努力,很多时候借力比努力更重要,然后还要有仰望星空的创新点和启发点。建议读者按目录次序逐一浏览,免得骤然跌入幽暗的迷宫找不到来时的路,它不足为你揭示全部问题的答案,但若能解答你胸中升起的一朵朵疑云,也未尝不会酿成晚霞斑斓的别一番景致,万一它给你带来了一场精神世界的苦雨,那就借机洗刷一下原来存放在那儿的“躺平”上的尘埃吧。
或许,雨过云收,神驰的天地更清朗.......🔎🔎🔎
💥1 概述
一、研究背景与意义
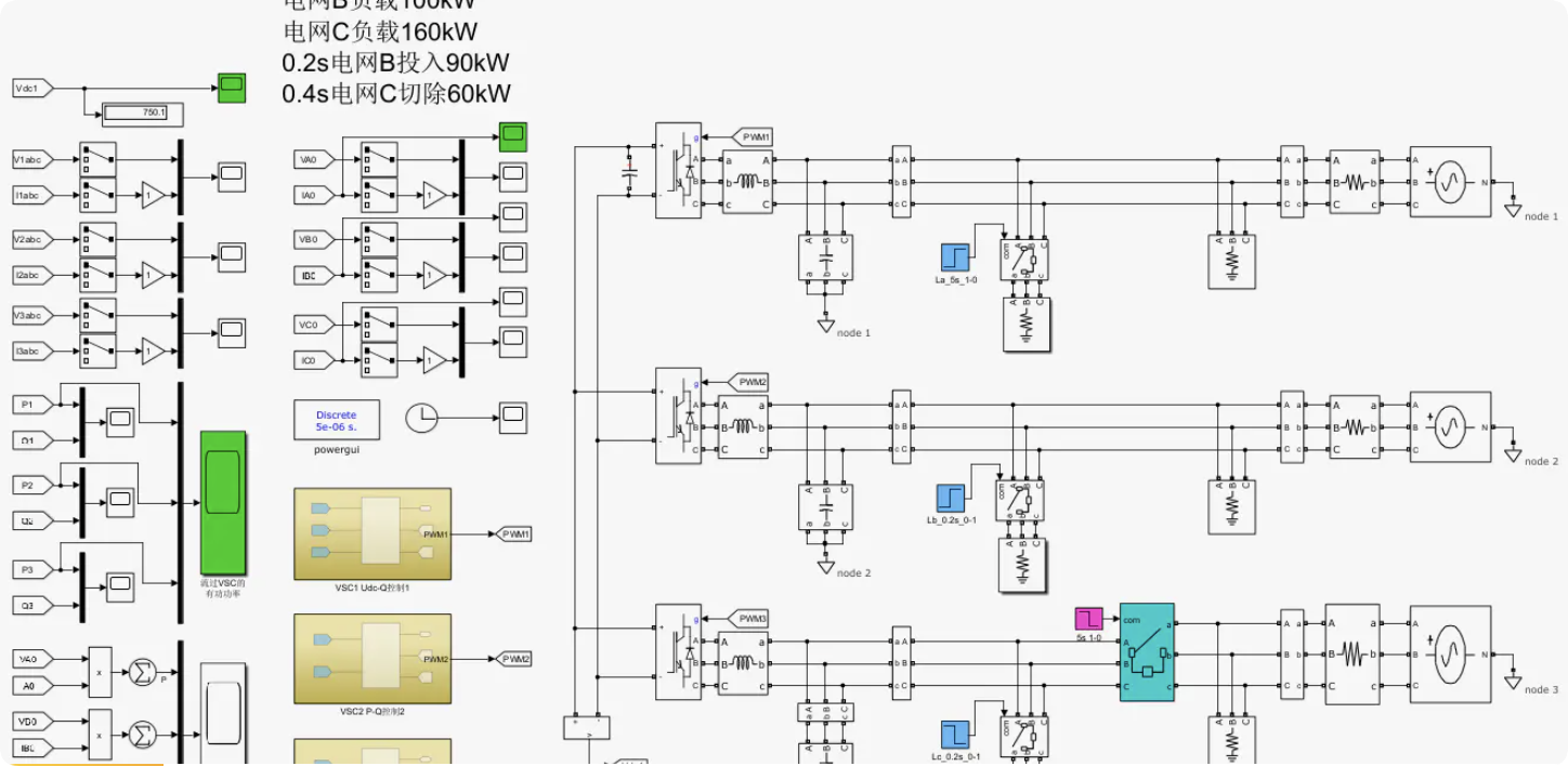
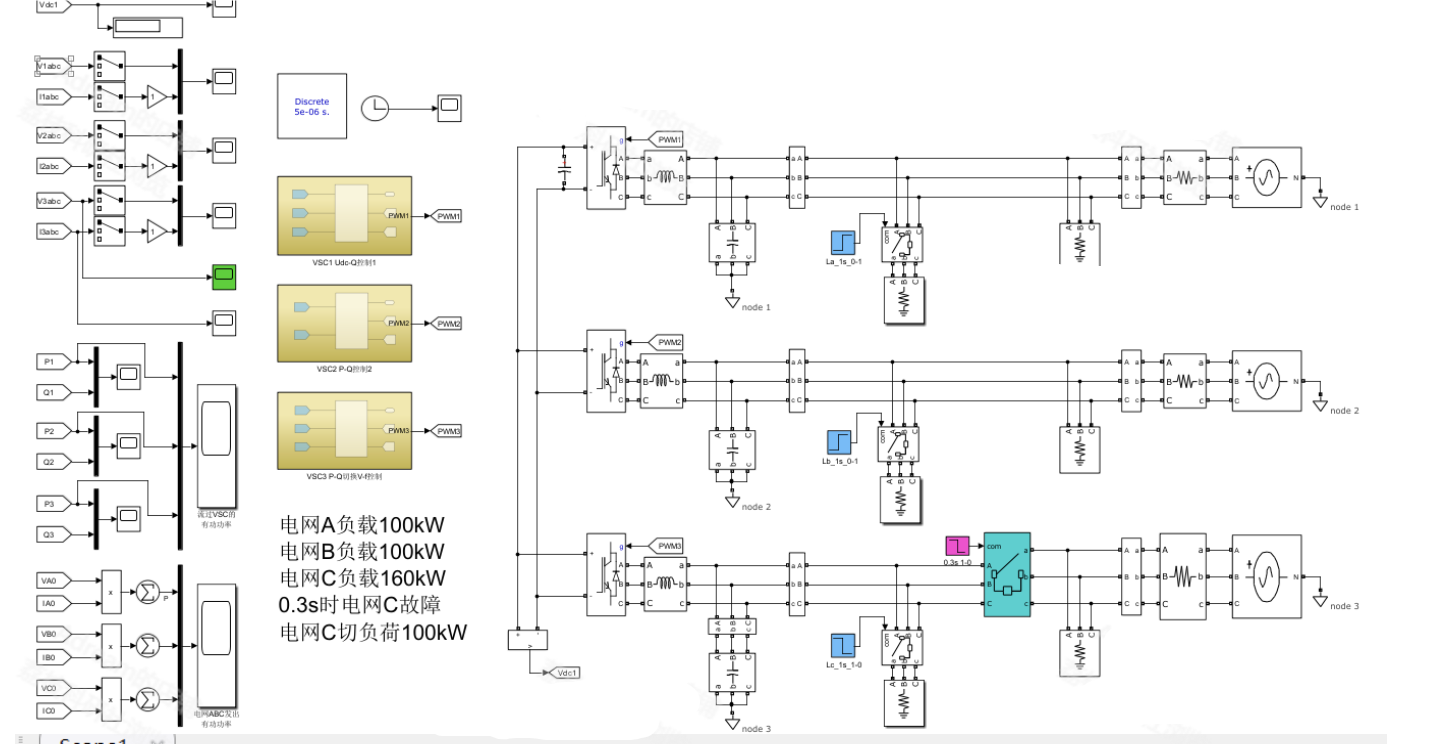
随着电力电子技术的快速发展,三端口SOP、SNOP等柔性互联装置在电力系统中得到了广泛应用。这些装置能够实现不同电压等级、不同电源之间的灵活互联和能量交换,提高电力系统的灵活性和可靠性。本研究旨在通过MATLAB/Simulink仿真,对三端口SOP的稳态和暂态过程进行深入分析,并探讨其在电力系统中的应用潜力。
二、研究内容与方法
-
三端口SOP仿真模型搭建
- 利用MATLAB/Simulink仿真软件,搭建三端口SOP的仿真模型。模型包括三个端口、软连接开关以及相应的控制系统。
-
稳态控制策略
- 在稳态时,VSC1(Voltage Source Converter 1)采用UdcQ控制策略,即维持直流电压恒定并控制无功功率。
- VSC2和VSC3采用PQ控制策略,即控制有功功率和无功功率的输出。
-
暂态过程分析
- 当C网发生故障时,三端口SOP进入孤岛运行模式,即离网运行。
- 此时,VSC3转为VF下垂控制策略,以维持输出电压和频率的稳定,并实现从稳态到故障态的平滑切换。
-
平滑切换控制策略
- 研究并实现三端口SOP在稳态和故障态之间的平滑切换控制策略。
- 通过调整控制参数和切换逻辑,确保在切换过程中电压、电流等电气量的平稳过渡。
-
整流器逆变器研究
- 对整流器和逆变器的工作原理、控制策略以及性能进行分析和研究。
- 探讨整流器和逆变器在三端口SOP中的应用及其优化方法。
三、仿真结果与分析
-
稳态仿真结果
- 在稳态条件下,三端口SOP能够维持各端口的电压和电流稳定,并实现功率的灵活分配。
- VSC1的直流电压和无功功率控制效果良好,VSC2和VSC3的有功功率和无功功率输出符合设定要求。
-
暂态仿真结果
- 当C网发生故障时,VSC3能够迅速转为VF下垂控制策略,维持输出电压和频率的稳定。
- 切换过程中,电压、电流等电气量的波动较小,实现了从稳态到故障态的平滑切换。
-
整流器逆变器仿真结果
- 整流器和逆变器能够正常工作,并实现功率的双向传输。
- 在不同的控制策略下,整流器和逆变器的性能表现良好,符合设计要求。
四、结论与展望
本研究通过MATLAB/Simulink仿真,对三端口SOP的稳态和暂态过程进行了深入分析,并探讨了其在电力系统中的应用潜力。仿真结果表明,三端口SOP能够实现不同电压等级、不同电源之间的灵活互联和能量交换,并在故障情况下实现平滑切换。未来,将进一步优化控制策略,提高三端口SOP的性能和可靠性,并探索其在更多应用场景中的可能性。
📚2 运行结果


🎉3 参考文献
文章中一些内容引自网络,会注明出处或引用为参考文献,难免有未尽之处,如有不妥,请随时联系删除。(文章内容仅供参考,具体效果以运行结果为准)
[1]袁勇,袁旭峰,邵振,等.含SNOP的柔性互联配电网无功优化技术研究评述[J].电力电容器与无功补偿, 2019, 40(3):9.
[2]徐腾,袁旭峰,班国邦,等.基于SNOP的不停电转供技术研究[J].现代电子技术, 2020(023):043.
🌈4 Simulink仿真实现
资料获取,更多粉丝福利,MATLAB|Simulink|Python资源获取

884

被折叠的 条评论
为什么被折叠?



