本人是通过书籍《Altium Designer 19 电子设计速成实战宝典(中文版)》自学AD,仅会基础操作,未完整画过一个工程。为了能够全流程的熟悉AD开发步骤,找到书籍配套资料里的最小系统进行模仿。原理图库和PCB库都是直接使用资料中的,当然也可以自己绘制啦。
基本操作、快捷键的使用方法和检查规则的设置都可在书籍中找到,下面不再赘述。
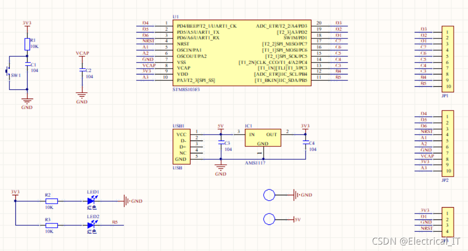
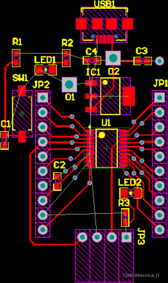
最小系统原理图、PCB图
-
下面开始模仿。。
创建工程
首先,创建工程。

在工程中增加原理图文件、PCB文件,加入方式如下。

新建后右键,save project,保存在同一文件夹下。
添加原理图库
原理图库也是配套资料里有的,直接添加。
- Library标签调出方法:

绘制原理图
首先看明白原理图是如何设计的。
单片机芯片型号STM8S103F3,在STM官网查到英文数据手册。中文手册可以百度到。
画完原理图:
- 元器件编号可在原理图元器件放置完成、连线完成后自动生成。Tools->Annotate Schematics.

用画线工具画好边框,加上注释,看起来清晰明了:

导入PCB库、生成PCB
生成PCB,生成PCB方法:Design->Update PCB Document.
此时出现报错:

这是由于没有导入PCB库,PCB库文件是.pcblib结尾的。PCB库也是书籍配套资料里的。添加库文件:右键程序名,Add existing to projects->找到库文件。
添加库后,重新生成PCB,有些器件已不再报错,但还有一些报错。检查发现器件封装名称与pcb库中有的封装有细微差异,导致没有查找到,修改后即可通过检验。
通过检查后,执行改变,得到:

左键拖动红色的部分可以整体拖动器件,不需要可以delete。
布线
- 布线通常将核心芯片放在中心,以STM8S103F3为中心布线。
- 最好将同功能元件放在一起。
- 若焊盘或器件显示绿色,则是不符合布线规则导致的报错,此时或更改元器件位置,或者修改布线规则。规则设置:Design->Rules。规则包括引脚间距、线宽、焊盘形状等等。如果PCB库的器件引脚本身报错,一般需要调整Rules中的间距Clearance。
第一次摆放好的样子:

经过位置的调整、元件对齐、加焊盘、布线(除了3V3和GND以外),PCB如下:

3D状态如下:(大写状态下点击“3”,即可进入3D视图。“2”返回2D视图。)

在机械1层绘制电路板边界,将电路板大小调整至绘制的矩形框大小:选中边界->Design->Broard Shape->Define from selected objects。
在Mutilayer绘制固定孔,用焊盘绘制固定孔,参数如下:

由于3V3和GND的线比较多,且与其他线容易交叉,因此将GND铺铜在底层(Bottom Layer),3.3V尽量在顶层(Top Layer)走线或者覆铜,唯一一处交叉走底层线。
注意:铺铜后再更改焊盘位置,需要重新铺铜。方法是切换到铜所在网络,右键铺铜的地方,Ploygon Actions->Repour。

完成效果:

3D:

参考资料里的PCB,增加了一些顶层丝印,挖掉了固定孔的铺铜。
- 挖去多边形铺铜:Place->Ploygon Pour Cutout,绘制要挖去的形状,在铜所在层右键,重新铺铜。注意:不要删掉重新铺铜后留下的虚线,不然下次重新铺铜又会被重新铺上铜。
底层效果如下:

顶层效果:

3D:

增加板子说明的丝印:

3D效果:

至此就完成了STM8最小板的绘制。
对比资料中的元器件位置,可以看出还有许多可改进的地方:
- 接插件应尽量放在电路板边缘,便于设计外壳,便于接线;
- 元器件尽量工整摆放,看起来更整洁;
- 指示灯的丝印命名应该直观,让人一看就知道这个灯亮意味着什么。
本文详细记录了一位读者通过《AltiumDesigner19电子设计速成实战宝典》自学AD的过程,从创建工程、添加原理图库、绘制原理图到导入PCB库、生成PCB并进行布线。在实践中遇到的问题如器件封装名称不匹配等也得到了解决,最终完成了STM8最小系统PCB的设计,并对比资料进行了自我反思和改进方向的提出。

1187





