基于学习的编码(四):WSE-CNNLF
本文算法来自JVET-N0133,提出了一个CNN模型WSE-CNNLF(Wide-activated Squeeze-and-Excitation Convolutional Neural Network Loop Filter)来进行环路滤波。
与前面几篇算法不同的是,WSE-CNNLF并不是在VVC环路滤波中增加一个阶段或替换某个阶段,而是完全取代VVC的环路滤波(包括DBF、SAO、ALF)。
网络的输入和输出
WSE-CNNLF包括6个输入,其中三个是YUV重建图像,三个辅助输入。
(1)三个重建分量
YUV的三个重建图像首先根据比特深度归一化到[0,1],然后输入到网络。归一化方法如下:
![]()
(2)三个辅助输入
第一个辅助输入是QP,不同的QP会导致不同水平失真。将QP作为输入可以只训练一个模型来应用于所有QP的情况。QP要归一化为QPmap:
![]()
另外两个辅助输入是亮度(Y)分量和色度(UV)分量的CU划分信息。因为块效应主要由块划分引起,输入CU的边界信息可以利用神经网络的注意力机制更高效的处理边界。CU的划分信息转换成CUmaps后归一化处理,然后输入网络。例如,对一帧的每个CU,边界位置填充2,其他位置填充1,如下图。归一化因子为2,可以得到两个CUmap,一个是Y-CUmap,另一个是UV-CUmap。

处理模块
Wide-activated convolution在超分辨和降噪任务中表现非常好。它由一个宽的3x3卷积跟上ReLU和一个窄的1x1卷积组成。
SE (Squeeze-and-Excitation)用于对每个卷积层加权。它能够利用不同通道之间的复杂关系,并为每个通道生成一个权重因子。
给定一个HxWxC的特征图,SE包含下面4个步骤:
(1)每个通道根据全局平均池化(Global Average Pooling ,GAP)得到一个值。
![]()
(2)一个全连接层加上一个ReLU函数增加了必要的非线性。其输出通道复杂度也降低一定比值r。
(3)第二个全连接层加上一个sigmoid函数给每个通道一个[0,1]范围内的平滑门限比率。
(4)最后,每个通道使用门限比率缩放。

上图值参数k表示第一步wide convolution中的wide ratio。参数r表示SE中的reduce ratio。
对一个基本处理单元,如果输入和输出的通道数一样则可以将输入和输出通过skip connection连接起来直接学习残差加快收敛,如上左图。
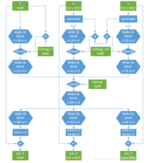
网络结构
WSE-CNNLF的处理包括三个阶段,其工作流程如下图所示。

(1)第1阶段
YUV三个分量分别通过wide-SE-blocks处理,每个与其对应的CUmap融合,融合方式是将CUmap逐像素与其对应通道相乘。由于U和V的尺寸只有Y的一半,所以需要上采用进行尺寸对齐。
(2)第2阶段
不同通道的特征图连接在一起,然后经过几个wide-SE-blocks处理。
(3)第3阶段
三个通道再次分别处理生成最终残差图像,然后与原始图像相加。
训练及结果
训练时网络配置如下:


上面是禁用DBF、SAO、ALF,仅开启WSE-CNNLF方法和VTM4.0比较的结果。
感兴趣的请关注微信公众号Video Coding



被折叠的 条评论
为什么被折叠?



