摘要:随着人工智能技术的发展,基于计算机视觉的行为检测系统逐渐成为公共安全领域的重要工具。本研究提出了一种基于YOLOv11模型的行为异常检测与智能识别系统。该系统能够实时监控公共场所中的员工行为,通过视频监控和图像识别技术,识别四种主要的异常行为:涉嫌打架、涉嫌斗殴、涉嫌抢劫和涉嫌盗窃。系统采用YOLOv11进行目标检测,结合多种数据处理方法进行异常行为识别,并通过语音告警和邮件告警系统及时通知相关人员,确保安全事件得到快速响应。
作者:Bob(原创)
项目概述
随着人工智能技术的快速发展,基于计算机视觉的行为检测系统在公共安全领域中逐渐成为不可或缺的工具。尤其在监控和管理公共场所的安全方面,行为异常检测系统的应用具有重要意义。本论文提出了一种基于YOLOv11模型的行为异常检测与智能识别系统,能够通过实时视频监控与图像识别技术,识别并分析四种主要的异常行为:涉嫌打架、涉嫌斗殴、涉嫌抢劫和涉嫌盗窃。
该系统通过采用YOLOv11深度学习模型进行目标检测,结合多种数据处理方法,精确识别异常行为。系统提供了友好的用户界面,支持单张图像检测和视频流实时分析,能够显示检测结果,包括行为类别、置信度、检测时间等信息。在检测到异常行为时,系统会通过语音告警和邮件告警功能及时通知相关人员,确保安全事件能够迅速得到响应。
为了验证系统的性能,本研究在多个实际场景中进行了实验评估。实验结果表明,系统在各种环境中的适应性和稳定性较好,能够有效提高公共场所的安全性。此外,系统还提供了数据保存、CSV导出、告警配置等功能,便于后期数据分析和审计。
算法概述
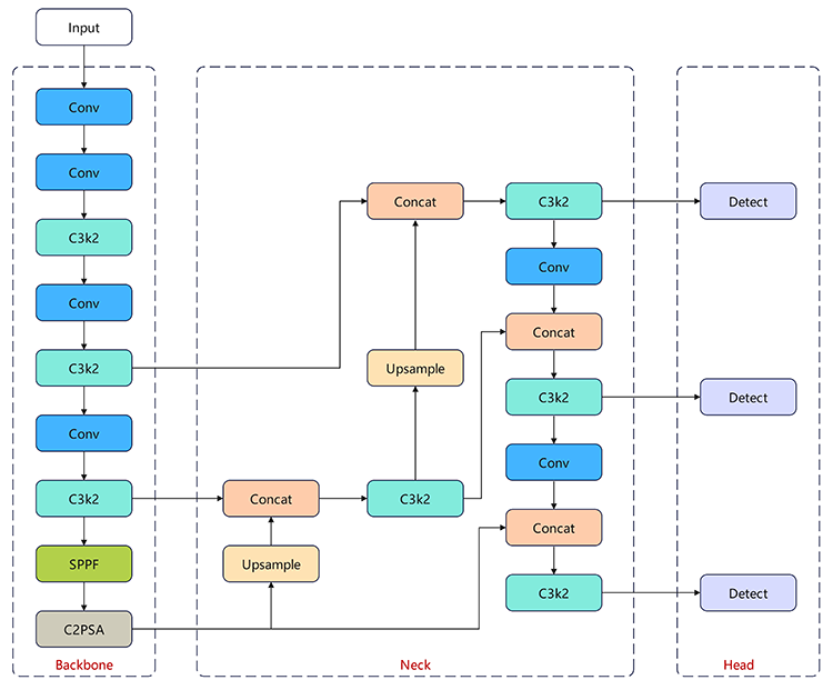
YOLO11是Ultralytics YOLO系列实时目标检测模型的最新迭代版本,在检测精度、推理速度与计算效率等方面均取得了显著提升。该模型在继承以往 YOLO 系列优势的基础上,对网络架构设计与训练策略进行了系统性改进,从而在保证实时性的同时进一步增强了特征表达能力与检测鲁棒性。得益于上述改进,YOLO11 不仅在目标检测任务中表现出色,还能够有效扩展至图像分类、实例分割、目标跟踪及姿态估计等多种计算机视觉任务,展现出良好的通用性与应用潜力。

图1 YOLO11 网络结构示意图
图中给出了YOLO11的整体网络结构,模型采用Backbone–Neck–Head的分层设计框架。Backbone负责特征提取,Neck通过多尺度特征融合增强对不同尺寸目标的感知能力,Head在多尺度特征图上进行预测输出,从而提高目标检测的精度与稳定性。

图2 YOLO11支持的多任务视觉能力示意图
图中展示了YOLO11在统一框架下支持的多种计算机视觉任务,包括图像分类、目标检测、实例分割、目标跟踪以及姿态估计。该统一建模方式有效提升了模型的通用性与扩展能力,使 YOLO11 能够适配多样化的计算机视觉应用场景。

图3 YOLO11与历代YOLO模型的精度–延迟对比图
图中展示了在NVIDIA T4 + TensorRT 10 + FP16推理配置下,不同YOLO系列模型在 COCO val 数据集上的检测精度(mAP50–95)与推理延迟(ms/img)之间的性能权衡关系。实验结果表明,YOLO11在相同或更低推理延迟条件下取得了更高的检测精度,在速度与准确率之间实现了更优的权衡,体现了其在实时目标检测任务中的性能优势。
系统设计
本系统采用分层架构设计,通过用户界面层实现交互与可视化展示,业务与推理层完成视频采集、异常行为识别与告警策略控制,数据管理层负责检测结果与用户信息的统一存储,并结合外部模型与服务实现智能分析与实时告警。

图4 系统总体架构图

图5 数据流图
报警机制
报警机制以“异常行为识别结果”为触发条件:系统在每帧推理完成后,从检测结果中选取置信度最高的异常类别(如涉嫌打架/斗殴/抢劫/盗窃),并结合运行状态灯与界面状态栏即时反馈当前风险等级;当无异常目标时显示“正常”,当出现异常目标时切换为对应告警状态,从而保证用户在实时监控场景下能第一时间感知风险变化。

在告警动作执行上,系统采用多通道联动策略:当检测到异常行为且满足触发条件时,自动生成告警文本(包含异常类别与置信度),并根据用户在界面中开启的开关选择执行语音告警(TTS播报)与邮件告警(SMTP发送通知);同时可选保存告警帧,将当前带标注的画面截图落盘,便于后续追溯取证与复核分析,实现“发现—通知—留痕”的闭环。
为避免频繁重复报警导致干扰,系统引入冷却时间控制与节流机制:同一异常类别在短时间内重复出现时会被抑制,只有超过冷却间隔才再次触发语音/邮件与截图保存;此外,数据库写入同样设置写入冷却,减少高帧率下的重复记录与存储压力。通过“实时触发 + 多通道联动 + 冷却抑制”的组合,系统在保证及时性的同时提升告警质量与可用性。
硬件配置
该系统硬件配置如上,如果您的电脑配置低于下述规格,运行速度可能会与本系统的存在差异,请注意。

表1 惠普(HP)暗影精灵10台式整机配置(系统硬件配置)
软件环境
对本实验所需的各类软件及工具的基本信息进行了清晰汇总。

表2 系统软件配置(真实运行环境)
数据集构建
1.数据来源
本系统采用了猿创(2zocde)团队自建、具有自主知识产权的行为识别数据集,该数据集主要围绕日常人员行为与异常行为场景进行构建,特别针对公共安全领域中的人员行为监控与识别。数据集包括多个典型的异常行为类别,如涉嫌打架(fight)、涉嫌斗殴(brawl)、涉嫌抢劫(robbery)以及涉嫌盗窃(theft)等。每一类别都包含了大量高质量的图像和视频样本,覆盖了不同年龄、性别和场景的多样化人员行为,确保了数据的代表性和多样性,能较真实地反映现实应用环境中的行为变化特征。

图6 数据集图片
2.数据增强
为提高人员异常行为检测与识别智能安防监控系统在复杂安防监控场景下的泛化能力与鲁棒性,本文在原始异常行为数据集的基础上引入多种图像数据增强策略,对训练样本进行扩展与扰动处理。通过对样本实施多样化的数据增强操作,可有效缓解因异常行为样本数量有限、场景分布不均所导致的模型过拟合问题,从而提升系统在实际监控环境中的检测稳定性与识别准确性。

图7 数据集图像增强方法示例
在具体实现过程中,本文综合采用几何变换与图像质量扰动相结合的数据增强方法。在几何变换方面,对原始监控图像进行水平翻转、垂直翻转以及水平与垂直组合翻转处理,以模拟不同摄像机安装角度、监控视角变化以及人员姿态差异对异常行为检测结果的影响;在图像质量扰动方面,引入高斯模糊、随机噪声、雾化处理、随机颜色偏移及亮度调节等增强方式,用于模拟实际安防场景中常见的光照变化、画面模糊、环境干扰等复杂因素。
通过上述数据增强策略的引入,训练样本的多样性与覆盖范围得到了显著提升,使模型能够学习到更加稳健且具有判别性的异常行为特征表示。实验结果表明,经过数据增强训练后的模型在人员打架、斗殴、抢劫、盗窃等异常行为识别任务中的整体检测性能均有所提升,有效增强了系统在真实安防监控环境中的适应能力,为人员异常行为智能安防监控系统的工程化部署与实际应用提供了可靠的数据支撑。
3.标注格式
本研究采用YOLO系列目标检测算法通用的标注格式对数据集进行标注。如图所示,YOLO标注文件以文本形式存储,每行对应一个目标实例,主要包含目标类别编号、边界框中心点的相对坐标以及边界框的相对宽度和高度。所有坐标信息均采用相对于原始图像尺寸的归一化表示,取值范围为0至1,从而减少不同分辨率图像对模型训练的影响,并提高模型在多尺度目标检测任务中的适应性。

图8 YOLO 图像目标检测标注格式示意图
4.数据集划分
为保证模型训练与测试阶段的客观性、稳定性与评估可靠性,本文对构建的数据集进行了科学划分,将其分为训练集、验证集和测试集三部分。数据集按照 70% / 20% / 10% 的比例进行划分,其中训练集包含 3449 张图像,主要用于 YOLO11 模型参数的学习与异常行为特征表示能力的建立;验证集包含 986 张图像,用于模型超参数调优、训练过程监控以及中间性能评估;测试集包含 493 张图像,用于在完全未参与训练的条件下,对模型最终的人员异常行为检测与识别性能进行客观验证。该数据划分策略能够有效避免数据泄漏问题,并有助于系统性分析模型在复杂智能安防监控场景下的泛化能力与实际应用性能。

图9 数据集在训练、验证和测试集上的分布
模型训练
模型训练流程如下:首先对人员异常行为数据集进行规范标注,并按 YOLO 标准格式生成标签文件;随后对样本进行尺寸归一化与数据增强处理,以增强模型对复杂监控场景的鲁棒性。在此基础上构建 YOLO11 目标检测模型,并加载预训练权重进行迁移学习。训练过程中通过前向与反向传播不断优化模型参数,并在验证集上评估性能,最终保存性能最优的模型权重用于人员异常行为检测系统的部署与应用。

图10 模型训练流程图
运行:train_v11.py
1.模型训练过程分析

图11 YOLOv11 模型训练与验证损失函数变化曲线
从训练与验证曲线可以看出,YOLO11 模型在训练过程中各项损失函数持续下降并趋于稳定,Precision、Recall 及 mAP 指标快速提升且在后期保持较高水平,表明模型收敛良好、未出现明显过拟合,具有较强的异常行为检测性能与泛化能力。
2.检测性能曲线分析

图12 Precision–Recall 曲线(PR 曲线)
从 PR 曲线可以看出,各类异常行为的精确率在高召回率区间仍保持接近 1.0,整体 mAP@0.5 达到 0.995,表明基于 YOLO11 的模型在人员异常行为检测任务中具有极高的检测精度与稳定性。
3.分类与识别效果分析

图13 混淆矩阵
从混淆矩阵可以看出,各类异常行为样本主要集中在对角线位置,类别识别准确率较高,仅在少量样本中与背景或相近行为发生混淆,表明模型具备良好的类别区分能力与整体检测稳定性。
4.最终性能结果汇总

图14 YOLOv11 模型训练完成后的性能评估结果
训练结果表明,基于 YOLO11 的人员异常行为检测模型在验证集上取得了 mAP@0.5 达到 0.995、mAP@0.5:0.95 达到 0.976 的优异性能,同时推理速度快、各类别检测指标均衡,满足智能安防场景下高精度与实时性的应用需求。
模型推理
模型推理阶段通过加载训练得到的最优模型权重,对输入图像进行前向推理,输出目标的类别、置信度及位置信息,并经非极大值抑制筛选后生成最终检测结果,实现对异常行为检测。
运行:imgTest.py

图15 人员异常行为检测与识别智能安防监控检测结果示意图
测试结果表明,基于 YOLO11 的人员异常行为检测模型能够在单张图像上快速、准确地识别异常行为(如打架行为),整体推理耗时较低,满足实际智能安防系统对实时性与检测精度的应用需求。
运行展示
运行mainwindow.py
登录和注册

图16 人登录注册主界面图

图17 注册主界面图

图18 注册成功图
系统运行

图19 系统主界面

图20 系统主界面:打开语音告警和邮件告警

图21 系统主界面:选择权重

图22 单张检测:涉嫌盗窃

图23 单张检测:涉嫌抢劫

图24 单张检测:涉嫌打架

图25 单张检测:涉嫌斗殴

图26 视频检测:涉嫌斗殴

图27 视频检测:涉嫌打架

图28 视频检测:涉嫌抢劫

图29 视频检测:涉嫌盗窃

图30 实时检测:涉嫌盗窃

图31 实时检测:涉嫌抢劫

图32 实时检测:涉嫌打架

图33 实时检测:涉嫌斗殴
数据分析

图34 数据分析:概览

图35 数据分析:明细

图36 数据分析:导出检测记录

图36 数据分析:涉嫌打架记录

图36 数据分析:涉嫌盗窃记录

图36 数据分析:涉嫌斗殴记录

图36 数据分析:涉嫌抢劫记录

图36 数据分析:摄像头记录

图36 数据分析:视频记录

图36 数据分析:图片记录

图36 数据分析:趋势

图36 数据分析:用户管理

图36 数据分析:查询用户

图36 数据分析:删除用户

图36 数据分析:新增用户

图36 数据分析:显示用户
邮件报警

图37 邮件报警显示
23万+

被折叠的 条评论
为什么被折叠?



