摘要
这款基于Spring Boot框架的校园智能导航与信息服务应用包括用户端和管理端,用户端分为学生用户和教师用户。用户端首页提供了校园活动、校园设施、学校信息、校园线路、学术资源、服务信息、学习资源、导航地图、校园资讯和校园论坛等多样化信息入口,方便师生快速获取所需资讯;个人中心则涵盖了日程管理、课程安排、课表信息、学习资源、紧急救援、收藏和评论等功能,帮助用户高效管理个人事务和学习生活。管理端包含员工用户和管理员两大角色:员工用户可以访问后台首页,并进行校园设施管理、服务信息管理和服务预约管理,确保信息准确性和及时性;管理员则拥有更全面的功能权限,包括系统用户管理、校园活动管理、学校信息管理、校园线路管理、资源类型管理、学术资源管理、课程安排管理、课表信息管理、服务信息管理、服务预约管理、学习资源管理、紧急求助管理、紧急救援管理、系统管理(如轮播图、通知公告管理、资源管理和交流管理)等,确保校园各项服务和管理工作的高效运行。该应用通过智能化服务简化了信息管理和访问流程,显著提升了校园服务的质量和效率,推动了智慧校园的建设与发展。
关键词:校园智能导航;SpringBoot;Vue;MySQL
Abstract
This campus intelligent navigation and information service application based on the Spring Boot framework includes a user end and a management end, with the user end divided into student users and teacher users. The homepage of the user end provides diversified information entrances such as campus activities, campus facilities, school information, campus routes, academic resources, service information, learning resources, navigation maps, campus information, and campus forums, making it convenient for teachers and students to quickly obtain the required information; The personal center covers functions such as schedule management, course scheduling, schedule information, learning resources, emergency rescue, bookmarking, and commenting, helping users efficiently manage personal affairs and study life. The management end includes two main roles: employee users and administrators. Employee users can access the backend homepage and manage campus facilities, service information, and service appointments to ensure information accuracy and timeliness; Administrators have more comprehensive functional permissions, including system user management, campus activity management, school information management, campus route management, resource type management, academic resource management, course arrangement management, schedule information management, service information management, service reservation management, learning resource management, emergency help management, emergency rescue management, system management (such as carousel, notification and announcement management, resource management, and communication management), etc., to ensure the efficient operation of various services and management work on campus. This application simplifies information management and access processes through intelligent services, significantly improving the quality and efficiency of campus services, and promoting the construction and development of smart campuses.
Keywords: Campus intelligent navigation; SpringBoot; Vue; MySQL
目录
1绪论
随着信息技术的快速发展,校园环境中的信息管理和导航服务需求日益增加。传统的校园管理模式和信息服务方式已难以满足现代师生对高效、便捷和智能化服务的要求。特别是在大型校园中,如何快速找到目的地、获取最新的活动信息以及有效管理个人学习和生活安排,成为师生们面临的实际问题。同时,校园管理者也面临着设施维护、信息发布和服务预约等工作的高效管理挑战。在此背景下,开发一款集成智能导航与信息服务的应用程序显得尤为必要。通过利用先进的技术框架如Spring Boot,并结合精准定位和数据处理技术,可以为校园提供一个全面、高效且用户友好的信息化服务平台,从而显著提升校园管理效率和用户体验。这一解决方案不仅有助于解决当前校园管理和服务中的痛点,也为智慧校园建设提供了新的思路和技术支持。
开发这款基于Spring Boot框架的校园智能导航与信息服务应用具有重要的研究意义。通过集成校园设施管理和服务信息管理功能,管理人员能够实时更新和维护校内设施信息,发布通知公告,并有效管理服务预约,这大大简化了管理工作流程,提高了信息的准确性和及时性,使得校园管理更加高效有序。用户端提供了丰富的功能模块,首页展示校园活动、导航地图、学术资源等内容,个人中心则集成功能如课程安排、紧急救援、收藏和评论,帮助师生快速获取所需信息,便捷地管理个人事务,提升了整体使用体验。此外,该应用还包含校园资讯和校园论坛等功能,为师生提供了一个互动交流的平台,促进了信息共享与交流,加强了校园内的沟通与合作,形成了良好的社区氛围。利用先进的定位技术和数据处理算法,结合Spring Boot框架的高效开发能力,该应用展示了如何将现代信息技术应用于校园环境,实现智能化管理和个性化服务,为智慧校园建设提供了宝贵的实践经验和技术参考。通过提供丰富的学习资源和便捷的服务,该应用不仅满足了师生的基本需求,还激发了他们在学术研究和课外活动中的积极性和创造力,有助于营造一个更加开放和创新的教育环境,促进教育质量的持续提升。这款校园智能导航与信息服务应用不仅解决了当前校园管理和服务中的实际问题,还为智慧校园建设和教育创新发展提供了新的思路和技术支持,具有重要的现实意义和长远的发展前景。
在国内,智慧校园建设逐渐兴起,许多高校开始采用Spring Boot等现代技术框架开发校园管理系统。这些系统通常包括用户信息管理、课堂管理、资源管理和互动等功能模块,旨在提升教育管理的智能化水平。一些项目还利用先进的定位技术和数据处理算法,开发了校园智能导航系统,提供精准的路线规划服务。然而,国内的研究仍面临系统集成度不高和功能模块单一等问题,有待进一步优化。
在国外,智慧校园建设同样受到重视,许多高校已部署全面的校园信息系统,涵盖信息查询、导航服务、学术资源共享、在线学习平台及社交网络等功能。国外研究更注重技术创新和用户体验,例如通过物联网(IoT)、大数据分析和人工智能技术提升校园管理智能化水平。此外,个性化学习建议和支持以及增强现实(AR)技术也被广泛应用,以提高学生的参与感和满意度。
总的来说,国内研究侧重于基础功能实现和技术应用推广,而国外则更注重技术创新和用户体验。两者共同目标是通过信息化手段改善校园环境,提高教育质量和管理水平。未来的发展方向可能在于加强国际合作,推动智慧校园在全球范围内的普及和发展。
2相关技术介绍
B/S(Browser/Server)架构是一种基于浏览器和服务器的应用架构模式。它以Web浏览器作为客户端,服务器端通过Web技术提供应用服务。客户端通过浏览器与服务器进行交互,用户无需安装专门的客户端应用程序,只需要通过互联网连接即可访问应用程序[1]。在B/S架构中,客户端主要承担用户界面的呈现和基本的输入输出功能,而核心的业务处理、数据存储等操作则由服务器端完成。这种架构的核心优势在于无需在每个客户端机器上安装或更新软件,只要用户的浏览器符合要求,就可以使用系统。
B/S(Browser/Server)架构是一种网络架构模型,其主要特点是客户端通过浏览器与服务器进行通信,所有的业务逻辑和数据处理都在服务器端完成,客户端仅负责展示数据[2]。B/S架构本质上是一种客户端-服务器模式的变体,它通过将传统的C/S(Client/Server)架构中的客户端功能移到浏览器中,简化了客户端的开发和维护工作。在B/S架构中,用户通过浏览器发送请求,浏览器负责展示从服务器获取的数据,服务器则处理请求并返回响应。该架构避免了安装和配置客户端软件的麻烦,也减少了对客户端硬件的依赖,适合于需要大规模部署和跨平台支持的应用系统。
B/S模式三层结构图如图2-1所示。

图2-1 B/S模式三层结构图
2.2 SpringBoot框架
SpringBoot是一个用于简化Spring应用开发的开源框架,通过减少开发人员配置和依赖的复杂性,使得开发者能够快速构建基于Spring的生产级应用。SpringBoot基于Spring框架之上,提供了一种自配置的方式,使得开发者可以以最少的配置来启动和开发Spring应用[3]。它通过约定优于配置的原则,将常见的配置预设,使得开发人员能够聚焦于业务逻辑的实现,而不必过多关注繁琐的配置和环境搭建。
SpringBoot框架的核心特点之一是其自动配置功能。它能够根据项目中已存在的类和库,自动推断出开发环境的配置需求,减少了手动配置的工作量。SpringBoot还提供了嵌入式Web服务器支持(如Tomcat、Jetty等),使得应用可以以独立的Java应用形式运行,不再依赖外部的Web容器。这种特性使得SpringBoot特别适合于微服务架构的构建。SpringBoot还通过其提供的启动器(Starters)简化了常见功能的集成,例如数据库连接、消息队列、缓存、认证与授权等,从而提升了开发效率[4]。
2.3 Vue技术
Vue.js是一款用于构建用户界面的渐进式JavaScript框架,提供一种灵活而高效的方式来开发单页面应用(SPA)。Vue的设计理念是通过尽量简化开发过程,提供一种声明式的方式来构建用户界面[5]。Vue.js通过数据驱动的视图模型,允许开发者以声明式语法绑定数据与视图,使得应用的状态和界面表现更加简洁和可维护。它的核心思想是通过组件化开发将复杂的UI拆分为可重用的独立模块,从而提升了代码的模块化、可维护性和可扩展性。
Vue.js具备响应式数据绑定和虚拟DOM的特性。响应式数据绑定意味着当数据变化时,Vue会自动更新与之绑定的DOM元素,从而实现视图的实时更新。虚拟DOM则是Vue.js的一种优化手段,通过将对DOM的操作抽象为一个虚拟的DOM树来提高性能,减少实际DOM操作的开销[6]。Vue还提供了丰富的插件和工具,如Vue Router用于路由管理,Vuex用于状态管理,方便开发者构建复杂的前端应用。Vue的灵活性和简洁性使其成为现代Web开发中常用的前端框架之一。
2.4 MySQL数据库
MySQL是一种开源的关系型数据库管理系统(RDBMS),基于SQL(结构化查询语言)进行数据操作。作为一个被广泛使用的数据库系统,MySQL具有高度的性能、可扩展性和可靠性。MySQL使用表格结构来存储数据,每个表由多个列和行组成,数据通过SQL查询语言进行操作[7]。MySQL支持多种数据类型,如整数、浮动小数、字符串、日期等,以满足不同应用场景对数据存储的需求。在实际应用中,MySQL通常用于存储和管理结构化数据,通过索引、视图、触发器等功能提升数据查询的效率和数据的完整性。
MySQL支持ACID事务特性(原子性、一致性、隔离性、持久性),确保数据库操作的可靠性和数据的一致性。它还支持多种存储引擎,其中InnoDB是最常用的存储引擎,具备事务支持、行级锁定和外键约束等特性,适用于高并发、高可靠性的数据存储需求。MySQL可以通过主从复制、分区和分库分表等技术实现横向扩展,以应对大规模数据存储和高负载的应用需求。MySQL还具有灵活的权限管理机制,支持用户角色管理、细粒度的权限控制等,保障数据的安全性。
3需求分析
从技术可行性角度来看,所选技术能够充分满足当前应用需求。B/S架构具有良好的跨平台特性,借助浏览器端渲染与服务器端处理,能够实现不同操作系统和设备上的无缝访问。SpringBoot框架基于成熟的Spring生态,自动配置机制降低了开发与部署的复杂度,支持高效开发和微服务架构的实现。Vue.js作为前端技术,其响应式数据绑定和虚拟DOM优化使得大规模应用的构建与维护更加高效。MySQL数据库在数据存储、查询优化方面具有强大能力,其ACID事务特性与高并发支持能够保证数据一致性与系统稳定性,且广泛应用于多种行业,具备可扩展性和高效性。
从操作可行性角度,所有选用的技术都有良好的文档支持和广泛的开发社区。B/S架构的实施依赖于常见的Web技术,技术栈成熟,操作流程规范,适合企业级应用的快速部署与运维。SpringBoot框架简化了Spring应用的配置与开发,集成了嵌入式Web服务器,使得开发者能够快速启动项目,减少了对开发环境和部署环境的依赖。Vue.js以组件化、响应式的设计思想,极大提升了前端开发的效率与代码复用性,操作简便。MySQL数据库提供了易于管理的用户界面,操作界面直观,支持多种操作系统,适合日常的数据库管理和维护工作。
从经济可行性角度,所有选用的技术均为开源软件,降低了开发与部署成本。B/S架构减少了客户端软件的安装和更新需求,减轻了IT维护成本。SpringBoot框架通过减少配置和自动化部署,降低了开发和运营的时间成本。Vue.js提供了快速开发的能力,减少了前端开发的人员需求。MySQL作为开源数据库,不仅在授权成本上具有优势,而且通过其高效的查询与事务处理能力,可以在保证性能的同时降低硬件资源的投入,实现资源的高效利用。
1.可用性需求
系统必须具备高可用性,以确保其在各种使用场景下能够稳定运行。为满足可用性要求,系统应当具备自恢复能力和冗余机制,避免因单点故障而导致的服务中断。具体而言,系统的部署架构应支持负载均衡和集群配置,通过多个实例的协作提高整体系统的可用性。系统应提供详尽的监控与告警机制,能够实时追踪系统运行状态,及时发现潜在问题并触发自动恢复操作或通知管理员。在用户体验方面,系统需要提供清晰的错误提示信息,并能够在发生异常时通过回滚操作或其他容错机制,保证用户的操作不受到严重影响。
2.可靠性需求
可靠性要求系统在长时间运行中保持稳定,能够有效应对各种可能的故障和压力。系统设计应支持高可用的数据库架构,采用数据库主从复制、分片等技术以实现数据的可靠存储与访问。应用层应具备容错能力,在面对硬件故障、网络中断等意外情况时,能够保持系统的正常服务或在故障恢复后迅速恢复数据和业务流程。系统应具备日志记录功能,能够全面记录操作过程和异常信息,从而为问题追踪与系统优化提供数据支持。系统的可靠性还需要通过压力测试和稳定性测试来验证,确保在大规模用户访问及高并发场景下能够正常运行,不发生崩溃或数据丢失现象。
3.安全性需求
系统的安全性需求必须得到高度重视,确保系统和用户数据的保密性、完整性和可用性。为实现数据安全,系统应采用加密技术,特别是在用户认证、敏感数据传输和存储过程中,采用SSL/TLS协议进行加密通信,确保数据在传输过程中不被窃取或篡改。系统应支持用户身份验证与授权管理,采用如OAuth、JWT等安全机制防止未授权访问。访问控制应细化到资源级别,确保不同角色的用户只能访问其权限范围内的功能。为了防止恶意攻击,系统还应加强对常见攻击方式(如SQL注入、XSS攻击、CSRF攻击等)的防护,通过输入验证、输出转义、会话管理等技术措施提高系统的安全性。系统应定期进行安全审计与漏洞扫描,及时发现并修补可能的安全漏洞,保障系统的长期安全运营。
功能需求分析是对系统所需功能进行详细描述的过程,明确系统的目标、功能模块及其相互关系。在此阶段,结合用户需求、业务流程和技术架构,识别系统必须实现的各项功能,并对其优先级、实现方式和约束条件进行梳理。通过功能需求分析,确保系统设计能够满足实际需求,且具有良好的可用性、可维护性和扩展性,为后续的系统开发和测试提供明确的指导和依据。
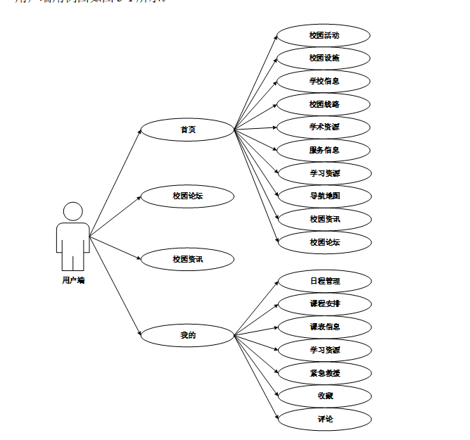
用户端包含学生用户和教师用户,功能包含:首页(校园活动、校园设施、学校信息、校园线路、学术资源、服务信息、学习资源、导航地图、校园资讯、校园论坛)、校园论坛、校园资讯、我的(日程管理、课程安排、课表信息、学习资源、紧急救援、收藏、评论)功能。
用户端用例图如图3-1所示。

图3-1 用户端用例图
员工用户可管理后台首页、校园设施、服务信息、服务预约等。
员工用户用例图如图3-2所示。

图3-2 员工用户用例图
管理员可查看后台首页、系统用户、校园活动管理、校园设施管理、学校信息管理、校园线路管理、资源类型管理、学术资源管理、课程安排管理、课表信息管理、服务信息管理、服务预约管理、学习资源管理、紧急求助管理、紧急救援管理、系统管理、通知公告管理、资源管理、交流管理。
管理员用例图如图3-3所示

图3-3管理员用户用例图
3.4.1数据开发流程
系统开发流程的主要步骤,从需求分析到系统完成的全过程。流程包括需求分析、总体设计(结构、功能、数据)、详细设计(模块、编码)、模块整合与调用,以及测试、扩展和完善,最终完成系统的开发。本系统的开发流程如图3-4所示

图3-4系统开发流程图
3.4.2用户登录流程
用户输入用户名和密码后,系统先检查输入是否为空,再验证用户名是否存在,若存在则通过用户名获取密码并校验。若密码正确则登录成功,否则提示密码错误。若用户名不存在或无法登录,提示用户操作无效。如图3-5所示。

图3-5登录流程图
3.4.3系统操作流程
用户首先进入系统登录界面,输入用户名和密码后,系统验证信息是否正确。若验证失败,返回登录界面重新输入;若验证成功,则进入功能界面,执行相应功能处理后结束操作流程。操作流程如图3-6所示。

图3-6系统操作流程图
3.4.4添加信息流程
管理员可以添加信息,用户添加可以自己权限内的信息,输入信息后,要想利用这个软件来进行系统的安全管理,首先需要登录到该软件中。添加信息流程如图3-7所示。

图3-7 添加信息流程图
3.4.5修改信息流程
用户首先选择需要修改的记录,输入修改后的数据,系统判断输入数据是否合法。若数据不合法,提示重新输入;若数据合法,则将修改后的数据写入数据库,完成操作后流程结束。修改信息流程图如图3-8所示。

图3-8 修改信息流程图
3.4.6删除信息流程
用户选择需要删除的记录后,系统判断是否确认删除。若未确认,返回选择环节;若确认删除,则更新数据库,删除对应记录,完成操作后流程结束。删除信息流程图如图3-9所示。

图3-9删除信息流程图
4系统设计
系统由表现层、业务逻辑层、数据访问层和数据库服务器组成。表现层通过浏览器(如IE、Chrome、Firefox)与用户交互,采用FreeMarker、Bootstrap、jQuery等技术实现界面呈现。业务逻辑层负责处理系统的核心业务逻辑,通过分模块设计实现功能分离。数据访问层使用MyBatis框架连接数据库,执行数据的增删改查操作。数据库服务器采用MySQL进行数据存储和管理,为系统提供稳定的数据库支持。整个架构通过Tomcat服务器完成用户请求的接收和处理,确保系统的高效运行[8]。整个系统架构如图4-1所示。

图4-1 系统架构图
系统功能结构图如图4-2所示。

图4-2 系统功能结构图
用户通过注册模块发送注册请求,系统完成注册后返回确认信息。随后,用户通过登录模块发送登录请求,系统验证用户信息后允许访问目标系统。用户完成操作后可选择退出,系统终止会话。注册时序图,如图4-3所示。

图4-3 注册时序图
4.2.2登录时序图
管理员输入登录信息后,登录界面将信息传递至前台管理界面,随后通过SpringBoot框架读取数据库中的用户信息并返回。系统验证信息,若验证成功则登录成功,若验证失败则返回错误提示。登录时序图如图4-4所示。

图4-4登录时序图
4.2.3管理员修改用户信息时序图
管理员输入登录信息后,进入用户信息管理模块,选择增删改查操作并提交命令至数据库。数据库执行操作后返回成功状态,系统显示用户管理界面并提示操作成功。管理员修改用户信息时序图如图4-5所示。

图4-5管理员修改用户信息时序图
4.2.4管理员管理系统信息时序图
管理员通过访问系统发起请求,系统接收访问后转向系统信息模块进行管理操作。管理完成后,系统返回管理结果至系统,最终反馈给管理员,管理员可选择退出。管理员管理系统信息时序图如图4-6所示。

图4-6管理员管理系统信息时序图
数据库设计是系统开发中至关重要的环节,为系统提供高效、规范的数据存储和管理方案。设计过程包括需求分析、实体设计、表设计和逻辑结构设计。首先,通过分析业务需求,确定系统的核心实体及其属性,同时明确实体间的关系。接着,将实体抽象为具体的数据库表,为每张表定义字段名、数据类型、主键和外键,通过主外键关系和关联表设计,保证数据的完整性和一致性。最后,数据库逻辑设计进一步优化表之间的关系,通过索引、视图和存储过程提升查询效率和操作性能。整个设计需严格遵循规范,避免数据冗余和冲突,确保系统在高并发访问和复杂数据处理场景下的稳定性和高效性。
数据库实体设计是数据库设计的关键步骤,对实际业务逻辑中涉及的实体及其属性进行抽象建模,明确系统中的主要信息对象及其关系[9]。在实体设计中,根据需求分析确定系统的核心实体,如用户、角色、权限、社团信息等,提取实体的主要属性,如用户的ID、姓名、联系方式,社团的ID、名称、类型等,同时定义各实体之间的关系,包括一对一、一对多、多对多等。在设计过程中,注重实体的完整性、规范性和唯一性,确保设计能够满足系统功能需求,并为后续的表设计提供清晰的结构框架。实体设计需遵循数据库设计的标准化要求,避免数据冗余和不必要的复杂度。
以下将展示系统的全局E-R图。
系统全局E-R图如图4-7所示。

图4-7系统E-R图
数据库表设计基于实体设计,将抽象的实体映射为具体的表结构。设计过程中,为每个实体定义表名、字段名及数据类型 [10]。根据业务需求,合理定义主键、外键及约束条件,确保表之间的关联性,例如通过外键建立用户表和角色表之间的关系。表设计时注重数据存储的完整性、一致性,并通过索引优化查询效率,最终确保数据库结构能够支持系统的功能需求。以下是系统的数据库表设计展示。
表 4-1-academic_resources(学术资源)
| 编号 | 字段名 | 类型 | 长度 | 是否非空 | 是否主键 | 注释 |
| 1 | academic_resources_id | int | 是 | 是 | 学术资源ID | |
| 2 | academic_name | varchar | 64 | 否 | 否 | 学术名称 |
| 3 | academic_type | varchar | 64 | 否 | 否 | 学术类型 |
| 4 | academic_sources | varchar | 64 | 否 | 否 | 学术来源 |
| 5 | academic_video | varchar | 255 | 否 | 否 | 学术视频 |
| 6 | cover_image | varchar | 255 | 否 | 否 | 封面图片 |
| 7 | academic_introduction | longtext | 4294967295 | 否 | 否 | 学术简介 |
| 8 | hits | int | 是 | 否 | 点击数 | |
| 9 | praise_len | int | 是 | 否 | 点赞数 | |
| 10 | collect_len | int | 是 | 否 | 收藏数 | |
| 11 | comment_len | int | 是 | 否 | 评论数 | |
| 12 | recommend | int | 是 | 否 | 智能推荐 | |
| 13 | create_time | datetime | 是 | 否 | 创建时间 | |
| 14 | update_time | timestamp | 是 | 否 | 更新时间 |
表 4-2-access_token(登陆访问时长)
| 编号 | 字段名 | 类型 | 长度 | 是否非空 | 是否主键 | 注释 |
| 1 | token_id | int | 是 | 是 | 临时访问牌ID | |
| 2 | token | varchar | 64 | 否 | 否 | 临时访问牌 |
| 3 | info | text | 65535 | 否 | 否 | 信息 |
| 4 | maxage | int | 是 | 否 | 最大寿命:默认2小时 | |
| 5 | create_time | timestamp | 是 | 否 | 创建时间 | |
| 6 | update_time | timestamp | 是 | 否 | 更新时间 | |
| 7 | user_id | int | 是 | 否 | 用户编号 |
表 4-3-article(文章)
| 编号 | 字段名 | 类型 | 长度 | 是否非空 | 是否主键 | 注释 |
| 1 | article_id | mediumint | 是 | 是 | 文章id | |
| 2 | title | varchar | 125 | 是 | 是 | 标题 |
| 3 | type | varchar | 64 | 是 | 否 | 文章分类 |
| 4 | hits | int | 是 | 否 | 点击数 | |
| 5 | praise_len | int | 是 | 否 | 点赞数 | |
| 6 | create_time | timestamp | 是 | 否 | 创建时间 | |
| 7 | update_time | timestamp | 是 | 否 | 更新时间 | |
| 8 | source | varchar | 255 | 否 | 否 | 来源 |
| 9 | url | varchar | 255 | 否 | 否 | 来源地址 |
| 10 | tag | varchar | 255 | 否 | 否 | 标签 |
| 11 | content | longtext | 4294967295 | 否 | 否 | 正文 |
| 12 | img | varchar | 255 | 否 | 否 | 封面图 |
| 13 | description | text | 65535 | 否 | 否 | 文章描述 |
表 4-4-article_type(文章分类)
| 编号 | 字段名 | 类型 | 长度 | 是否非空 | 是否主键 | 注释 |
| 1 | type_id | smallint | 是 | 是 | 分类ID | |
| 2 | display | smallint | 是 | 否 | 显示顺序 | |
| 3 | name | varchar | 16 | 是 | 否 | 分类名称 |
| 4 | father_id | smallint | 是 | 否 | 上级分类ID | |
| 5 | description | varchar | 255 | 否 | 否 | 描述 |
| 6 | icon | text | 65535 | 否 | 否 | 分类图标 |
| 7 | url | varchar | 255 | 否 | 否 | 外链地址 |
| 8 | create_time | timestamp | 是 | 否 | 创建时间 | |
| 9 | update_time | timestamp | 是 | 否 | 更新时间 |
表 4-5-auth(用户权限管理)
| 编号 | 字段名 | 类型 | 长度 | 是否非空 | 是否主键 | 注释 |
| 1 | auth_id | int | 是 | 是 | 授权ID | |
| 2 | user_group | varchar | 64 | 否 | 否 | 用户组 |
| 3 | mod_name | varchar | 64 | 否 | 否 | 模块名 |
| 4 | table_name | varchar | 64 | 否 | 否 | 表名 |
| 5 | page_title | varchar | 255 | 否 | 否 | 页面标题 |
| 6 | path | varchar | 255 | 否 | 否 | 路由路径 |
| 7 | parent | varchar | 64 | 否 | 否 | 父级菜单 |
| 8 | parent_sort | int | 是 | 否 | 父级菜单排序 | |
| 9 | position | varchar | 32 | 否 | 否 | 位置 |
| 10 | mode | varchar | 32 | 是 | 否 | 跳转方式 |
| 11 | add | tinyint | 是 | 否 | 是否可增加 | |
| 12 | del | tinyint | 是 | 否 | 是否可删除 | |
| 13 | set | tinyint | 是 | 否 | 是否可修改 | |
| 14 | get | tinyint | 是 | 否 | 是否可查看 | |
| 15 | field_add | text | 65535 | 否 | 否 | 添加字段 |
| 16 | field_set | text | 65535 | 否 | 否 | 修改字段 |
| 17 | field_get | text | 65535 | 否 | 否 | 查询字段 |
| 18 | table_nav_name | varchar | 500 | 否 | 否 | 跨表导航名称 |
| 19 | table_nav | varchar | 500 | 否 | 否 | 跨表导航 |
| 20 | option | text | 65535 | 否 | 否 | 配置 |
| 21 | create_time | timestamp | 是 | 否 | 创建时间 | |
| 22 | update_time | timestamp | 是 | 否 | 更新时间 |
表 4-6-campus_activities(校园活动)
| 编号 | 字段名 | 类型 | 长度 | 是否非空 | 是否主键 | 注释 |
| 1 | campus_activities_id | int | 是 | 是 | 校园活动ID | |
| 2 | activity_name | varchar | 64 | 否 | 否 | 活动名称 |
| 3 | activity_location | varchar | 64 | 否 | 否 | 活动地点 |
| 4 | activity_date | date | 否 | 否 | 活动日期 | |
| 5 | cover_image | varchar | 255 | 否 | 否 | 封面图片 |
| 6 | activity_profile | longtext | 4294967295 | 否 | 否 | 活动简介 |
| 7 | praise_len | int | 是 | 否 | 点赞数 | |
| 8 | collect_len | int | 是 | 否 | 收藏数 | |
| 9 | comment_len | int | 是 | 否 | 评论数 | |
| 10 | create_time | datetime | 是 | 否 | 创建时间 | |
| 11 | update_time | timestamp | 是 | 否 | 更新时间 |
表 4-7-campus_facilities(校园设施)
| 编号 | 字段名 | 类型 | 长度 | 是否非空 | 是否主键 | 注释 |
| 1 | campus_facilities_id | int | 是 | 是 | 校园设施ID | |
| 2 | name_of_facility | varchar | 64 | 否 | 否 | 设施名称 |
| 3 | facility_location | varchar | 64 | 否 | 否 | 设施位置 |
| 4 | number_of_facilities | double | 否 | 否 | 设施数量 | |
| 5 | employee_user | int | 否 | 否 | 员工用户 | |
| 6 | cover_image | varchar | 255 | 否 | 否 | 封面图片 |
| 7 | facility_introduction | longtext | 4294967295 | 否 | 否 | 设施简介 |
| 8 | praise_len | int | 是 | 否 | 点赞数 | |
| 9 | collect_len | int | 是 | 否 | 收藏数 | |
| 10 | comment_len | int | 是 | 否 | 评论数 | |
| 11 | create_time | datetime | 是 | 否 | 创建时间 | |
| 12 | update_time | timestamp | 是 | 否 | 更新时间 |
表 4-8-campus_line(校园线路)
| 编号 | 字段名 | 类型 | 长度 | 是否非空 | 是否主键 | 注释 |
| 1 | campus_line_id | int | 是 | 是 | 校园线路ID | |
| 2 | campus_name | varchar | 64 | 否 | 否 | 校园名称 |
| 3 | line_name | varchar | 64 | 否 | 否 | 线路名称 |
| 4 | line_length | varchar | 64 | 否 | 否 | 线路长度 |
| 5 | cover_image | varchar | 255 | 否 | 否 | 封面图片 |
| 6 | line_introduction | longtext | 4294967295 | 否 | 否 | 线路简介 |
| 7 | praise_len | int | 是 | 否 | 点赞数 | |
| 8 | collect_len | int | 是 | 否 | 收藏数 | |
| 9 | comment_len | int | 是 | 否 | 评论数 | |
| 10 | create_time | datetime | 是 | 否 | 创建时间 | |
| 11 | update_time | timestamp | 是 | 否 | 更新时间 |
表 4-9-code_token(验证码)
| 编号 | 字段名 | 类型 | 长度 | 是否非空 | 是否主键 | 注释 |
| 1 | code_token_id | int | 是 | 是 | 验证码ID | |
| 2 | token | varchar | 255 | 否 | 否 | 令牌 |
| 3 | code | varchar | 255 | 否 | 否 | 验证码 |
| 4 | expire_time | timestamp | 是 | 否 | 失效时间 | |
| 5 | create_time | timestamp | 是 | 否 | 创建时间 | |
| 6 | update_time | timestamp | 是 | 否 | 更新时间 |
表 4-10-collect(收藏)
| 编号 | 字段名 | 类型 | 长度 | 是否非空 | 是否主键 | 注释 |
| 1 | collect_id | int | 是 | 是 | 收藏ID | |
| 2 | user_id | int | 是 | 是 | 收藏人ID | |
| 3 | source_table | varchar | 255 | 否 | 否 | 来源表 |
| 4 | source_field | varchar | 255 | 否 | 否 | 来源字段 |
| 5 | source_id | int | 是 | 否 | 来源ID | |
| 6 | title | varchar | 255 | 否 | 否 | 标题 |
| 7 | img | varchar | 255 | 否 | 否 | 封面 |
| 8 | create_time | timestamp | 是 | 否 | 创建时间 | |
| 9 | update_time | timestamp | 是 | 否 | 更新时间 |
表 4-11-comment(评论)
| 编号 | 字段名 | 类型 | 长度 | 是否非空 | 是否主键 | 注释 |
| 1 | comment_id | int | 是 | 是 | 评论ID | |
| 2 | user_id | int | 是 | 是 | 评论人ID | |
| 3 | reply_to_id | int | 是 | 否 | 回复评论ID | |
| 4 | content | longtext | 4294967295 | 否 | 否 | 内容 |
| 5 | nickname | varchar | 255 | 否 | 否 | 昵称 |
| 6 | avatar | varchar | 255 | 否 | 否 | 头像地址 |
| 7 | create_time | timestamp | 是 | 否 | 创建时间 | |
| 8 | update_time | timestamp | 是 | 否 | 更新时间 | |
| 9 | source_table | varchar | 255 | 否 | 否 | 来源表 |
| 10 | source_field | varchar | 255 | 否 | 否 | 来源字段 |
| 11 | source_id | int | 是 | 否 | 来源ID |
表 4-12-course_arrangement(课程安排)
| 编号 | 字段名 | 类型 | 长度 | 是否非空 | 是否主键 | 注释 |
| 1 | course_arrangement_id | int | 是 | 是 | 课程安排ID | |
| 2 | teacher_user | int | 否 | 否 | 教师用户 | |
| 3 | teachers_name | varchar | 64 | 否 | 否 | 教师姓名 |
| 4 | student_users | int | 否 | 否 | 学生用户 | |
| 5 | student_name | varchar | 64 | 否 | 否 | 学生姓名 |
| 6 | course_name | varchar | 64 | 否 | 否 | 课程名称 |
| 7 | course_time | datetime | 否 | 否 | 课程时间 | |
| 8 | course_introduction | text | 65535 | 否 | 否 | 课程简介 |
| 9 | create_time | datetime | 是 | 否 | 创建时间 | |
| 10 | update_time | timestamp | 是 | 否 | 更新时间 |
表 4-13-emergency_help(紧急求助)
| 编号 | 字段名 | 类型 | 长度 | 是否非空 | 是否主键 | 注释 |
| 1 | emergency_help_id | int | 是 | 是 | 紧急求助ID | |
| 2 | student_users | int | 否 | 否 | 学生用户 | |
| 3 | student_name | varchar | 64 | 否 | 否 | 学生姓名 |
| 4 | student_phone | varchar | 64 | 否 | 否 | 学生电话 |
| 5 | mayday_title | varchar | 64 | 否 | 否 | 求救标题 |
| 6 | detailed_location | varchar | 64 | 否 | 否 | 详细地点 |
| 7 | sos_profile | text | 65535 | 否 | 否 | 求救简介 |
| 8 | examine_state | varchar | 16 | 是 | 否 | 审核状态 |
| 9 | examine_reply | varchar | 16 | 否 | 否 | 审核回复 |
| 10 | location_address | varchar | 64 | 否 | 否 | 当前位置 |
| 11 | location_lng | varchar | 64 | 否 | 否 | 当前位置经度 |
| 12 | location_lat | varchar | 64 | 否 | 否 | 当前位置纬度 |
| 13 | create_time | datetime | 是 | 否 | 创建时间 | |
| 14 | update_time | timestamp | 是 | 否 | 更新时间 |
表 4-14-emergency_rescue(紧急救援)
| 编号 | 字段名 | 类型 | 长度 | 是否非空 | 是否主键 | 注释 |
| 1 | emergency_rescue_id | int | 是 | 是 | 紧急救援ID | |
| 2 | rescue_title | varchar | 64 | 否 | 否 | 救援标题 |
| 3 | location | varchar | 64 | 否 | 否 | 事发地点 |
| 4 | teacher_user | int | 否 | 否 | 教师用户 | |
| 5 | teachers_name | varchar | 64 | 否 | 否 | 教师姓名 |
| 6 | teachers_telephone | varchar | 64 | 否 | 否 | 教师电话 |
| 7 | introduction_to_rescue | text | 65535 | 否 | 否 | 救援简介 |
| 8 | examine_state | varchar | 16 | 是 | 否 | 审核状态 |
| 9 | examine_reply | varchar | 16 | 否 | 否 | 审核回复 |
| 10 | location_address | varchar | 64 | 否 | 否 | 当前位置 |
| 11 | location_lng | varchar | 64 | 否 | 否 | 当前位置经度 |
| 12 | location_lat | varchar | 64 | 否 | 否 | 当前位置纬度 |
| 13 | create_time | datetime | 是 | 否 | 创建时间 | |
| 14 | update_time | timestamp | 是 | 否 | 更新时间 |
表 4-15-employee_user(员工用户)
| 编号 | 字段名 | 类型 | 长度 | 是否非空 | 是否主键 | 注释 |
| 1 | employee_user_id | int | 是 | 是 | 员工用户ID | |
| 2 | employee_name | varchar | 64 | 否 | 否 | 员工姓名 |
| 3 | employee_number | varchar | 64 | 否 | 否 | 员工号码 |
| 4 | employee_gender | varchar | 64 | 否 | 否 | 员工性别 |
| 5 | examine_state | varchar | 16 | 是 | 否 | 审核状态 |
| 6 | user_id | int | 是 | 否 | 用户ID | |
| 7 | create_time | datetime | 是 | 否 | 创建时间 | |
| 8 | update_time | timestamp | 是 | 否 | 更新时间 |
表 4-16-forum(论坛)
| 编号 | 字段名 | 类型 | 长度 | 是否非空 | 是否主键 | 注释 |
| 1 | forum_id | mediumint | 是 | 是 | 论坛ID | |
| 2 | display | smallint | 是 | 否 | 排序 | |
| 3 | user_id | mediumint | 是 | 否 | 用户ID | |
| 4 | nickname | varchar | 16 | 否 | 否 | 昵称 |
| 5 | praise_len | int | 否 | 否 | 点赞数 | |
| 6 | hits | int | 是 | 否 | 访问数 | |
| 7 | title | varchar | 125 | 是 | 否 | 标题 |
| 8 | keywords | varchar | 125 | 否 | 否 | 关键词 |
| 9 | description | varchar | 255 | 否 | 否 | 描述 |
| 10 | url | varchar | 255 | 否 | 否 | 来源地址 |
| 11 | tag | varchar | 255 | 否 | 否 | 标签 |
| 12 | img | text | 65535 | 否 | 否 | 封面图 |
| 13 | content | longtext | 4294967295 | 否 | 否 | 正文 |
| 14 | create_time | timestamp | 是 | 否 | 创建时间 | |
| 15 | update_time | timestamp | 是 | 否 | 更新时间 | |
| 16 | avatar | varchar | 255 | 否 | 否 | 发帖人头像 |
| 17 | type | varchar | 64 | 是 | 否 | 论坛分类 |
| 18 | istop | int | 是 | 否 | 是否置顶 |
表 4-17-forum_type(论坛分类)
| 编号 | 字段名 | 类型 | 长度 | 是否非空 | 是否主键 | 注释 |
| 1 | type_id | smallint | 是 | 是 | 分类ID | |
| 2 | name | varchar | 16 | 是 | 否 | 分类名称 |
| 3 | description | varchar | 255 | 否 | 否 | 描述 |
| 4 | url | varchar | 255 | 否 | 否 | 外链地址 |
| 5 | father_id | smallint | 是 | 否 | 上级分类ID | |
| 6 | icon | varchar | 255 | 否 | 否 | 分类图标 |
| 7 | create_time | timestamp | 是 | 否 | 创建时间 | |
| 8 | update_time | timestamp | 是 | 否 | 更新时间 |
表 4-18-hits(用户点击)
| 编号 | 字段名 | 类型 | 长度 | 是否非空 | 是否主键 | 注释 |
| 1 | hits_id | int | 是 | 是 | 点赞ID | |
| 2 | user_id | int | 是 | 否 | 点赞人 | |
| 3 | create_time | timestamp | 是 | 否 | 创建时间 | |
| 4 | update_time | timestamp | 是 | 否 | 更新时间 | |
| 5 | source_table | varchar | 255 | 否 | 否 | 来源表 |
| 6 | source_field | varchar | 255 | 否 | 否 | 来源字段 |
| 7 | source_id | int | 是 | 否 | 来源ID |
表 4-19-learning_resources(学习资源)
| 编号 | 字段名 | 类型 | 长度 | 是否非空 | 是否主键 | 注释 |
| 1 | learning_resources_id | int | 是 | 是 | 学习资源ID | |
| 2 | resource_name | varchar | 64 | 否 | 否 | 资源名称 |
| 3 | resource_type | varchar | 64 | 否 | 否 | 资源类型 |
| 4 | teacher_user | int | 否 | 否 | 教师用户 | |
| 5 | teachers_name | varchar | 64 | 否 | 否 | 教师姓名 |
| 6 | cover_image | varchar | 255 | 否 | 否 | 封面图片 |
| 7 | resource_profile | longtext | 4294967295 | 否 | 否 | 资源简介 |
| 8 | hits | int | 是 | 否 | 点击数 | |
| 9 | praise_len | int | 是 | 否 | 点赞数 | |
| 10 | collect_len | int | 是 | 否 | 收藏数 | |
| 11 | comment_len | int | 是 | 否 | 评论数 | |
| 12 | recommend | int | 是 | 否 | 智能推荐 | |
| 13 | create_time | datetime | 是 | 否 | 创建时间 | |
| 14 | update_time | timestamp | 是 | 否 | 更新时间 |
表 4-20-notice(公告)
| 编号 | 字段名 | 类型 | 长度 | 是否非空 | 是否主键 | 注释 |
| 1 | notice_id | mediumint | 是 | 是 | 公告ID | |
| 2 | title | varchar | 125 | 是 | 否 | 标题 |
| 3 | content | longtext | 4294967295 | 否 | 否 | 正文 |
| 4 | create_time | timestamp | 是 | 否 | 创建时间 | |
| 5 | update_time | timestamp | 是 | 否 | 更新时间 |
表 4-21-praise(点赞)
| 编号 | 字段名 | 类型 | 长度 | 是否非空 | 是否主键 | 注释 |
| 1 | praise_id | int | 是 | 是 | 点赞ID | |
| 2 | user_id | int | 是 | 是 | 点赞人 | |
| 3 | create_time | timestamp | 是 | 否 | 创建时间 | |
| 4 | update_time | timestamp | 是 | 否 | 更新时间 | |
| 5 | source_table | varchar | 255 | 否 | 否 | 来源表 |
| 6 | source_field | varchar | 255 | 否 | 否 | 来源字段 |
| 7 | source_id | int | 是 | 否 | 来源ID | |
| 8 | status | tinyint | 是 | 否 | 点赞状态:1为点赞,0已取消 |
表 4-22-resource_type(资源类型)
| 编号 | 字段名 | 类型 | 长度 | 是否非空 | 是否主键 | 注释 |
| 1 | resource_type_id | int | 是 | 是 | 资源类型ID | |
| 2 | resource_type | varchar | 64 | 否 | 否 | 资源类型 |
| 3 | create_time | datetime | 是 | 否 | 创建时间 | |
| 4 | update_time | timestamp | 是 | 否 | 更新时间 |
表 4-23-schedule(日程管理)
| 编号 | 字段名 | 类型 | 长度 | 是否非空 | 是否主键 | 注释 |
| 1 | schedule_id | smallint | 是 | 是 | 日程ID | |
| 2 | content | varchar | 255 | 否 | 否 | 日程内容 |
| 3 | scheduled_time | datetime | 否 | 否 | 计划时间 | |
| 4 | user_id | int | 是 | 否 | 用户ID | |
| 5 | create_time | datetime | 否 | 否 | 创建时间 | |
| 6 | update_time | datetime | 否 | 否 | 更新时间 |
表 4-24-schedule_information(课表信息)
| 编号 | 字段名 | 类型 | 长度 | 是否非空 | 是否主键 | 注释 |
| 1 | schedule_information_id | int | 是 | 是 | 课表信息ID | |
| 2 | class_name | varchar | 64 | 否 | 否 | 课表名称 |
| 3 | type_of_arrangement | varchar | 64 | 否 | 否 | 安排类型 |
| 4 | teacher_user | int | 否 | 否 | 教师用户 | |
| 5 | teachers_name | varchar | 64 | 否 | 否 | 教师姓名 |
| 6 | student_users | int | 否 | 否 | 学生用户 | |
| 7 | schedule_date | date | 否 | 否 | 安排日期 | |
| 8 | arrangement_content | text | 65535 | 否 | 否 | 安排内容 |
| 9 | create_time | datetime | 是 | 否 | 创建时间 | |
| 10 | update_time | timestamp | 是 | 否 | 更新时间 |
表 4-25-school_information(学校信息)
| 编号 | 字段名 | 类型 | 长度 | 是否非空 | 是否主键 | 注释 |
| 1 | school_information_id | int | 是 | 是 | 学校信息ID | |
| 2 | school_name | varchar | 64 | 否 | 否 | 学校名称 |
| 3 | school_level | varchar | 64 | 否 | 否 | 办学层次 |
| 4 | number_of_schools | double | 否 | 否 | 学校人数 | |
| 5 | school_address | varchar | 64 | 否 | 否 | 学校地址 |
| 6 | cover_image | varchar | 255 | 否 | 否 | 封面图片 |
| 7 | school_profile | longtext | 4294967295 | 否 | 否 | 学校简介 |
| 8 | praise_len | int | 是 | 否 | 点赞数 | |
| 9 | collect_len | int | 是 | 否 | 收藏数 | |
| 10 | comment_len | int | 是 | 否 | 评论数 | |
| 11 | mark_address | varchar | 64 | 否 | 否 | 详细地址 |
| 12 | mark_lng | varchar | 64 | 否 | 否 | 详细地址经度 |
| 13 | mark_lat | varchar | 64 | 否 | 否 | 详细地址纬度 |
| 14 | create_time | datetime | 是 | 否 | 创建时间 | |
| 15 | update_time | timestamp | 是 | 否 | 更新时间 |
表 4-26-score(评分)
| 编号 | 字段名 | 类型 | 长度 | 是否非空 | 是否主键 | 注释 |
| 1 | score_id | int | 是 | 是 | 评分ID | |
| 2 | user_id | int | 是 | 否 | 评分人 | |
| 3 | nickname | varchar | 64 | 否 | 否 | 昵称 |
| 4 | score_num | double | 是 | 否 | 评分 | |
| 5 | create_time | timestamp | 是 | 否 | 创建时间 | |
| 6 | update_time | timestamp | 是 | 否 | 更新时间 | |
| 7 | source_table | varchar | 255 | 否 | 否 | 来源表 |
| 8 | source_field | varchar | 255 | 否 | 否 | 来源字段 |
| 9 | source_id | int | 是 | 否 | 来源ID |
表 4-27-service_information(服务信息)
| 编号 | 字段名 | 类型 | 长度 | 是否非空 | 是否主键 | 注释 |
| 1 | service_information_id | int | 是 | 是 | 服务信息ID | |
| 2 | service_name | varchar | 64 | 否 | 否 | 服务名称 |
| 3 | service_type | varchar | 64 | 否 | 否 | 服务类型 |
| 4 | service_address | varchar | 64 | 否 | 否 | 服务地址 |
| 5 | employee_user | int | 否 | 否 | 员工用户 | |
| 6 | employee_name | varchar | 64 | 否 | 否 | 员工姓名 |
| 7 | cover_image | varchar | 255 | 否 | 否 | 封面图片 |
| 8 | service_introduction | longtext | 4294967295 | 否 | 否 | 服务简介 |
| 9 | praise_len | int | 是 | 否 | 点赞数 | |
| 10 | collect_len | int | 是 | 否 | 收藏数 | |
| 11 | comment_len | int | 是 | 否 | 评论数 | |
| 12 | mark_address | varchar | 64 | 否 | 否 | 详细地址 |
| 13 | mark_lng | varchar | 64 | 否 | 否 | 详细地址经度 |
| 14 | mark_lat | varchar | 64 | 否 | 否 | 详细地址纬度 |
| 15 | service_reservation_limit_times | int | 是 | 否 | 预约限制次数 | |
| 16 | create_time | datetime | 是 | 否 | 创建时间 | |
| 17 | update_time | timestamp | 是 | 否 | 更新时间 |
表 4-28-service_reservation(服务预约)
| 编号 | 字段名 | 类型 | 长度 | 是否非空 | 是否主键 | 注释 |
| 1 | service_reservation_id | int | 是 | 是 | 服务预约ID | |
| 2 | service_name | varchar | 64 | 否 | 否 | 服务名称 |
| 3 | service_type | varchar | 64 | 否 | 否 | 服务类型 |
| 4 | service_address | varchar | 64 | 否 | 否 | 服务地址 |
| 5 | employee_user | int | 否 | 否 | 员工用户 | |
| 6 | employee_name | varchar | 64 | 否 | 否 | 员工姓名 |
| 7 | student_users | int | 否 | 否 | 学生用户 | |
| 8 | student_name | varchar | 64 | 否 | 否 | 学生姓名 |
| 9 | appointment_date | date | 否 | 否 | 预约日期 | |
| 10 | number_of_reservations | double | 否 | 否 | 预约人数 | |
| 11 | appointment_remarks | text | 65535 | 否 | 否 | 预约备注 |
| 12 | create_time | datetime | 是 | 否 | 创建时间 | |
| 13 | update_time | timestamp | 是 | 否 | 更新时间 | |
| 14 | source_table | varchar | 255 | 否 | 否 | 来源表 |
| 15 | source_id | int | 否 | 否 | 来源ID | |
| 16 | source_user_id | int | 否 | 否 | 来源用户 |
表 4-29-slides(轮播图)
| 编号 | 字段名 | 类型 | 长度 | 是否非空 | 是否主键 | 注释 |
| 1 | slides_id | int | 是 | 是 | 轮播图ID | |
| 2 | title | varchar | 64 | 否 | 否 | 标题 |
| 3 | content | varchar | 255 | 否 | 否 | 内容 |
| 4 | url | varchar | 255 | 否 | 否 | 链接 |
| 5 | img | varchar | 255 | 否 | 否 | 轮播图 |
| 6 | hits | int | 是 | 否 | 点击量 | |
| 7 | create_time | timestamp | 是 | 否 | 创建时间 | |
| 8 | update_time | timestamp | 是 | 否 | 更新时间 |
表 4-30-student_users(学生用户)
| 编号 | 字段名 | 类型 | 长度 | 是否非空 | 是否主键 | 注释 |
| 1 | student_users_id | int | 是 | 是 | 学生用户ID | |
| 2 | student_name | varchar | 64 | 否 | 否 | 学生姓名 |
| 3 | student_gender | varchar | 64 | 否 | 否 | 学生性别 |
| 4 | student_phone | varchar | 64 | 否 | 否 | 学生电话 |
| 5 | examine_state | varchar | 16 | 是 | 否 | 审核状态 |
| 6 | user_id | int | 是 | 否 | 用户ID | |
| 7 | create_time | datetime | 是 | 否 | 创建时间 | |
| 8 | update_time | timestamp | 是 | 否 | 更新时间 |
表 4-31-teacher_user(教师用户)
| 编号 | 字段名 | 类型 | 长度 | 是否非空 | 是否主键 | 注释 |
| 1 | teacher_user_id | int | 是 | 是 | 教师用户ID | |
| 2 | teachers_name | varchar | 64 | 否 | 否 | 教师姓名 |
| 3 | gender_of_teachers | varchar | 64 | 否 | 否 | 教师性别 |
| 4 | teachers_telephone | varchar | 64 | 否 | 否 | 教师电话 |
| 5 | examine_state | varchar | 16 | 是 | 否 | 审核状态 |
| 6 | user_id | int | 是 | 否 | 用户ID | |
| 7 | create_time | datetime | 是 | 否 | 创建时间 | |
| 8 | update_time | timestamp | 是 | 否 | 更新时间 |
表 4-32-upload(文件上传)
| 编号 | 字段名 | 类型 | 长度 | 是否非空 | 是否主键 | 注释 |
| 1 | upload_id | int | 是 | 是 | 上传ID | |
| 2 | name | varchar | 64 | 否 | 否 | 文件名 |
| 3 | path | varchar | 255 | 否 | 否 | 访问路径 |
| 4 | file | varchar | 255 | 否 | 否 | 文件路径 |
| 5 | display | varchar | 255 | 否 | 否 | 显示顺序 |
| 6 | father_id | int | 否 | 否 | 父级ID | |
| 7 | dir | varchar | 255 | 否 | 否 | 文件夹 |
| 8 | type | varchar | 32 | 否 | 否 | 文件类型 |
表 4-33-user(用户账户)
| 编号 | 字段名 | 类型 | 长度 | 是否非空 | 是否主键 | 注释 |
| 1 | user_id | int | 是 | 是 | 用户ID | |
| 2 | state | smallint | 是 | 否 | 账户状态:(1可用|2异常|3已冻结|4已注销) | |
| 3 | user_group | varchar | 32 | 否 | 否 | 所在用户组 |
| 4 | login_time | timestamp | 是 | 否 | 上次登录时间 | |
| 5 | phone | varchar | 11 | 否 | 否 | 手机号码 |
| 6 | phone_state | smallint | 是 | 否 | 手机认证:(0未认证|1审核中|2已认证) | |
| 7 | username | varchar | 16 | 是 | 否 | 用户名 |
| 8 | nickname | varchar | 16 | 否 | 否 | 昵称 |
| 9 | password | varchar | 64 | 是 | 否 | 密码 |
| 10 | | varchar | 64 | 否 | 否 | 邮箱 |
| 11 | email_state | smallint | 是 | 否 | 邮箱认证:(0未认证|1审核中|2已认证) | |
| 12 | avatar | varchar | 255 | 否 | 否 | 头像地址 |
| 13 | open_id | varchar | 255 | 否 | 否 | 针对获取用户信息字段 |
| 14 | create_time | timestamp | 是 | 否 | 创建时间 |
表 4-34-user_group(用户组)
| 编号 | 字段名 | 类型 | 长度 | 是否非空 | 是否主键 | 注释 |
| 1 | group_id | mediumint | 是 | 是 | 用户组ID | |
| 2 | display | smallint | 是 | 否 | 显示顺序 | |
| 3 | name | varchar | 16 | 是 | 否 | 名称 |
| 4 | description | varchar | 255 | 否 | 否 | 描述 |
| 5 | source_table | varchar | 255 | 否 | 否 | 来源表 |
| 6 | source_field | varchar | 255 | 否 | 否 | 来源字段 |
| 7 | source_id | int | 是 | 否 | 来源ID | |
| 8 | register | smallint | 否 | 否 | 注册位置 | |
| 9 | create_time | timestamp | 是 | 否 | 创建时间 | |
| 10 | update_time | timestamp | 是 | 否 | 更新时间 |
5系统实现
首页为学生和教师提供了丰富的信息入口,包括校园活动、校园设施、学校信息、校园线路、学术资源、服务信息、学习资源、导航地图、校园资讯和校园论坛。用户端首页界面如图5-1所示。

图5-1用户端首页界面
学术资源模块汇集了各类学术讲座、论文和研究资料,支持师生进行学术探索。学术资源界面如图5-2所示。

图5-2学术资源界面
学习资源模块涵盖了课程资料、电子书籍和其他学习工具,助力师生提升学习效果。学习资源界面如图5-3所示。

图5-3学习资源界面
导航地图结合精准定位技术,提供详细的校园导航指引。导航地图界面如图5-4所示。

图5-4导航地图界面
校园线路图展示了校园内部的交通路线,便于师生规划出行路径。校园线路界面如图5-5所示。

图5-5校园线路界面
校园设施管理功能允许员工对校内的各类设施进行全面管理。员工可以添加新的设施记录,更新现有设施的信息(如名称、位置、状态和服务内容),并删除不再使用的设施。系统还支持设施的分类管理,如教学楼、图书馆、体育馆等不同类型的设施可以分别进行维护。校园设施管理界面如图5-6所示。

图5-6员工用户校园设施管理界面
服务信息管理功能使员工能够轻松维护和更新校园内提供的各种服务信息。员工可以创建新的服务条目,详细描述服务的内容、提供时间和地点等信息,并上传相关的图片或文档作为补充说明。对于已有的服务信息,员工可以随时进行编辑和删除操作,确保信息的准确性和时效性。服务信息管理界面如图5-7所示。

图5-7服务信息管理界面
服务预约管理功能为员工提供了便捷的预约管理工具,用于处理师生提交的各种服务预约请求。员工可以查看所有待处理的预约申请,审核预约内容,并根据实际情况批准或拒绝预约。对于已批准的预约,系统会自动生成提醒通知,确保相关服务按时提供。服务预约管理界面如图5-8所示。

图5-8服务预约管理界面
校园活动管理功能使管理员能够轻松创建、编辑和删除各类校园活动。管理员可以添加活动名称、时间、地点、内容描述以及相关图片或文档,并设置活动的公开范围。对于已发布的活动,管理员可以随时更新信息或取消活动,并查看活动参与人数和反馈情况。该功能有助于提升校园活动的组织效率和参与度。校园活动管理界面如图5-9所示。

图5-9校园活动管理界面
学校信息管理功能让管理员能够维护学校的详细资料,如历史沿革、愿景使命、组织架构和联系方式等。管理员可以随时更新这些信息,确保其准确性和时效性。此外,该功能还支持多语言版本的发布,方便国际交流与合作。学校信息管理界面如图5-10所示。

图5-10学校信息管理界面
校园线路管理功能帮助管理员规划和维护校园内的交通路线。管理员可以添加新的路线信息,包括起点、终点、途经点和建议的出行方式,并附上地图和导航指引。对于已有的路线,管理员可以随时进行调整和优化,以适应校园环境的变化。校园线路管理界面如图5-11所示。

图5-11校园线路管理界面
学术资源管理功能使管理员能够集中管理和发布各类学术资源,如论文、讲座视频、研究资料等。管理员可以上传新资源,编辑已有资源的元数据(如标题、作者、摘要等),并删除过时的资源。此外,该功能支持资源的分类和标签管理,便于用户根据关键词进行搜索和筛选。学术资源管理界面如图5-12所示。

图5-12学术资源管理界面
服务信息管理功能使管理员能够维护和更新校园内提供的各种服务信息。管理员可以创建新的服务条目,详细描述服务的内容、提供时间和地点等信息,并上传相关的图片或文档作为补充说明。对于已有的服务信息,管理员可以随时进行编辑和删除操作,确保信息的准确性和时效性。服务信息管理界面如图5-13所示。

图5-13服务信息管理界面
系统管理中的轮播图功能允许管理员在应用首页或其他关键页面展示重要的通知、活动或新闻。管理员可以上传图片、设置轮播顺序和显示时间,并为每张图片添加标题和链接。系统管理界面如图5-14所示。

图5-14系统管理管理界面
6系统测试
系统的测试环境如表6-1所示。
表6-1 测试环境
| 类别 | 配置项 | 详细信息 |
| 硬件环境 | 服务器CPU | Intel Xeon E5-2680 v4 |
| 内存 | 32GB DDR4 | |
| 硬盘 | 1TB SSD | |
| 网络带宽 | 100Mbps | |
| 软件环境 | 操作系统 | Windows Server 2019 |
| 数据库 | MySQL 8.0 | |
| Web服务器 | Tomcat 9.0 | |
| 开发框架 | SpringBoot 2.5 | |
| 前端框架 | Vue.js 2.6 | |
| Java版本 | JDK 11 | |
| 浏览器 | Chrome 88, Firefox 85 |
系统测试的主要目的是确保系统的功能、性能和稳定性满足需求规格说明书中的要求,并验证系统在实际使用环境中的可用性和可靠性。通过测试,可以发现软件中的缺陷、漏洞和潜在问题,确保系统运行的准确性、完整性和安全性。在功能测试中,目的是验证系统各功能模块是否按设计实现预期功能,例如用户登录、信息管理、数据查询等核心功能是否准确执行。性能测试的目的是验证系统在高并发、数据量大等压力场景下的响应时间和处理能力,确保系统具备良好的性能。兼容性测试的目的是确保系统在不同的硬件、软件和浏览器环境中能正常运行。测试还包括对异常处理和边界条件的验证,确保系统在异常场景下能够正确处理和恢复。最终,通过测试确保系统可以安全稳定地部署上线,为用户提供可靠的服务。
系统测试采用多种测试方法,以全面验证系统的功能和性能。功能测试采用黑盒测试方法,通过设计测试用例直接验证系统功能是否符合需求,无需了解内部代码逻辑。例如,设计用例验证用户登录模块,通过输入合法和非法的用户名与密码,检查系统响应是否符合预期。性能测试采用压力测试和负载测试方法,通过模拟高并发用户访问、数据处理的场景,评估系统的响应时间、吞吐量和稳定性。兼容性测试通过在不同操作系统、浏览器和硬件设备上运行系统,验证其在不同环境中的适应性[11]。异常测试通过设计边界条件和异常输入,检查系统对非法数据和操作的处理能力。测试用例的设计需覆盖系统的所有功能模块和接口,确保测试过程的全面性。通过系统测试方法的综合应用,可以有效发现问题,并为系统的优化和改进提供依据。
系统的测试用例表格如下图所示。
表6-2 系统测试用例表
| 测试项 | 测试用例 | 问题 | 结论 |
| 登录功能测试 | 打开登录页面 输入正确的用户名和密码 点击“登录”按钮 | 无 | 符合预期 |
| 登录功能测试 | 打开登录页面 输入错误的用户名 输入正确的密码 点击“登录”按钮 | 无 | 符合预期 |
| 登录功能测试 | 打开登录页面 输入正确的用户名 输入错误的密码 点击“登录”按钮 | 无 | 符合预期 |
| 登录功能测试 | 打开登录页面 输入不存在的用户名和密码 点击“登录”按钮 | 无 | 符合预期 |
| 注册功能测试 | 打开注册页面 输入合法的用户名、密码、邮箱等信息 点击“注册”按钮 | 无 | 符合预期 |
| 注册功能测试 | 打开注册页面 输入已存在的用户名 输入其他合法信息 点击“注册”按钮 | 无 | 符合预期 |
| 注册功能测试 | 打开注册页面 输入合法用户名但密码不符合要求(如长度不足) 点击“注册”按钮 | 无 | 符合预期 |
| 注册功能测试 | 打开注册页面 输入合法用户名和密码但邮箱格式错误 点击“注册”按钮 | 无 | 符合预期 |
| 查看课程安排详情测试 | 登录系统 进入首页页面 浏览课程安排详情、教师姓名、学生姓名、课程名称等信息 | 无 | 符合预期 |
| 查看课程安排详情测试 | 登录系统 进入首页页面 使用搜索栏输入关键词搜索课程安排详情 | 无 | 符合预期 |
| 查看课程安排详情测试 | 登录系统 进入首页页面 点击课程安排详情查看完整信息 | 无 | 符合预期 |
| 查看课程安排详情测试 | 登录系统 进入课程安排详情页面 不输入任何搜索条件直接点击搜索 | 无 | 符合预期 |
| 学术资源测试 | 登录系统 进入首页页面,浏览学术资源、学术类型、学术来源等信息 | 无 | 符合预期 |
| 学术资源测试 | 登录系统 进入首页页面 使用搜索栏输入关键词搜索学术资源 | 无 | 符合预期 |
| 学术资源测试 | 登录系统 进入首页页面 点击学术资源查看完整信息 | 无 | 符合预期 |
| 学术资源测试 | 登录系统 进入学术资源页面 不输入任何搜索条件直接点击搜索 | 无 | 符合预期 |
经过对系统登录、注册、课程安排详情和学术资源功能的测试,所有测试用例均按照既定步骤执行完毕。测试结果显示,各功能模块在正常输入和异常输入条件下均表现出预期的行为。登录功能能够准确识别用户名和密码的正确性,并对错误输入给予相应提示。注册功能对用户输入的合法性进行了有效校验,确保了注册信息的规范性。课程安排详情功能能够正常展示课程的基本信息,并支持搜索和详情查看操作。学术资源功能能够查看学术类型,学术来源等信息,并对异常情况进行适当处理。整体而言,测试过程中未发现功能缺陷,系统运行稳定,各项功能均符合设计预期。
经过系统全面的功能测试、性能测试和可靠性测试,本系统在测试环境下运行良好,功能模块均按照设计要求实现,核心功能表现稳定,未发现严重功能缺陷或阻塞性问题。所有关键测试用例均通过,覆盖率达到预期目标,验证了系统的功能性、稳定性和兼容性。
7总结
基于Spring Boot框架的校园智能导航与信息服务应用通过集成多种功能模块,显著提升了校园管理效率和用户体验。用户端为学生和教师提供了便捷的信息获取和个人事务管理工具,首页展示了丰富的校园资讯和服务信息,个人中心则帮助用户高效管理日程、课程安排及学习资源。这些功能不仅简化了师生的日常操作,还增强了他们的参与感和满意度。管理端分为员工用户和管理员两大角色,员工用户能够有效管理校园设施和服务预约,确保信息的准确性和及时性;而管理员则拥有更全面的功能权限,可以进行系统用户管理、校园活动管理、学术资源管理等多项任务,确保校园各项服务和管理工作的高效运行。通过这一综合平台,管理人员能够更好地协调资源,优化服务流程,提升整体管理水平。
该应用利用先进的定位技术和数据处理算法,结合Spring Boot框架的高效开发能力,实现了智能化管理和个性化服务。这不仅提高了校园管理的效率,还促进了师生之间的互动与沟通,形成了良好的社区氛围。此外,通过提供精准的导航服务和丰富的学习资源,该应用显著提升了用户的使用体验,支持了教育质量和创新的发展。不仅解决了当前校园管理和服务中的实际问题,还为智慧校园建设和教育创新发展提供了新的思路和技术支持。其实践证明,信息化手段能够有效提升校园环境的质量和效率,具有重要的现实意义和长远的发展前景。
参考文献
- 刘江涛,王亮亮,吴庆茹,等.基于B/S模式的铁路勘测设计案例信息化管理系统设计与实现[J].铁路计算机应用,2021,30(03):32-35.
- 张丹丹,李弘.基于B/S架构的办公管理系统设计与开发[J].铁路通信信号工程技术,2024,21(09):44-48+106.
- 王志亮,纪松波.基于SpringBoot的Web前端与数据库的接口设计[J].工业控制计算机,2023,36(03):51-53.
- 熊永平.基于SpringBoot框架应用开发技术的分析与研究[J].电脑知识与技术,2021,15(36):76-77.
- 赵媛.基于Vue的Web系统前端性能优化分析[J].电脑编程技巧与维护,2024,(09):44-46.
- 秦冬.浅析Vue框架在前端开发中的应用[J].信息与电脑(理论版),2024,36(13):61-63.
- 李艳杰.MySQL数据库下存储过程的综合运用研究[J].现代信息科技,2023,7(11):80-82+88.
- 陈倩怡,何军.Vue+Springboot+MyBatis技术应用解析[J].电脑编程技巧与维护,2020,(01):14-15+28.
- 周晓玉,崔文超.基于Web技术的数据库应用系统设计[J].信息与电脑(理论版),2023,35(09):189-191.
- 马艳艳,吴晓光.计算机软件与数据库的设计策略分析[J].电子技术,2024,53(05):104-105.
- 李俊萌.计算机软件测试技术与开发应用策略分析[J].信息记录材料,2023,24(03):50-52.
- 钟宇明,余江,陈衍艺,等.基于自主导航的校园智能配送机器人设计[J].南方农机,2024,55(08):12-15+22.
- Tahir R ,Krogstie J .Impact of Navigation Aid and Spatial Ability Skills on Wayfinding Performance and Workload in Indoor-Outdoor Campus Navigation: Challenges and Design[J].Applied Sciences,2023,13(17):
- 蒋意坚,李一媛,秦迎凯.智慧校园3D导航系统的设计与实现[J].丝网印刷,2023,(04):97-99.DOI:10.20084/j.cnki.1002-4867.2023.04.023.
- 牛亚朦.基于微信小程序的校园地图手机导航软件的设计与开发[D].山东大学,2022.DOI:10.27272/d.cnki.gshdu.2022.003674.
- 赵亚蓓,时建新,苏衍坤.基于北斗定位的智慧校园系统设计[J].电子技术,2022,51(03):55-57.
- 袁明瑾,王风硕.基于Web前端的校园导航网站的设计与实现[J].电脑知识与技术,2021,17(36):103-105.DOI:10.14004/j.cnki.ckt.2021.3552.
- 柳叶.基于微信小程序的校园导航系统的设计与实现[J].测绘与空间地理信息,2021,44(11):84-86.
- Fangfang L ,Hao Z ,Lingling G , et al.An ARCore-Based Augmented Reality Campus Navigation System[J].Applied Sciences,2021,11(16):7515-7515.
- 王金恒,陈坚城,莫志裕,等.基于微信小程序的校园导航系统的设计与实现[J].电脑编程技巧与维护,2021,(06):77-79.DOI:10.16184/j.cnki.comprg.2021.06.027.
致谢
本论文的完成离不开众多导师、同学以及亲友的支持与帮助。在此,向我的导师表示最诚挚的感谢。在整个研究和写作过程中,导师以严谨治学的态度和丰富的专业知识给予了我无私的指导,从论文选题到最终定稿的每一个环节,都为我提供了宝贵的建议与意见,使我得以不断完善研究内容、拓展学术视野。导师耐心细致的指导不仅帮助我解决了许多学术难题,也让我在研究能力与学术写作方面得到了显著的提升。导师的鼓励与支持是我完成这篇论文的重要动力,也让我深刻体会到学术研究的严谨性与意义。
我还要感谢在学习生活中给予我帮助和支持的同学、朋友以及家人。论文撰写过程中,许多同学与我共同探讨问题,分享经验与资料,使我的研究更加全面深入。朋友们的关心和陪伴让我在繁忙的研究过程中能够调节心情,保持良好的状态。特别感谢我的家人,他们始终给予我无条件的理解和支持,为我创造了安心学习与研究的环境。正是因为有了大家的帮助和支持,我才能克服论文写作中的重重困难并顺利完成。再次向所有支持和帮助过我的人表达衷心的感谢。
附录
系统核心代码设计
用户注册
注册页UserController.java,传入user对象,并将"user_id"、 "state"、 "user_group"、"login_time"、"phone"、"phone_state"、 "username"、"nickname"、"password"、"email"、"email_state"、"avatar"、"create_time"输入,重点是 "username"、"nickname"、"password"必须输入,通过获取username,数据库查询是否有该用户,如果存在,则提示“用户已存在”,否则执行将UserId置为空(数据库表中该字段已设置自动递增),代码如图所示。

图注册核心代码图
用户登录
登录页,首先传入"username"、"email"、"phone"、"password",用户可通过用户名、邮箱、手机号进行登陆,通过判断resultList来确定查询结果,然后执行查询用户组UserGroup,用户组里面不存在,依然报“用户不存在”,执行完以上代码,最后涉及到用户带有“审核”的,会查询examine_state(用户的审核状态),数据库表user_group中含有source_table和source_field进行查询,以上步骤完成,对输入的密码进行存储Token到数据库,匹对账号和密码,数据库中的AccessToken为令牌,用于身份认证,代码如图所示。

用户登录核心代码图
修改密码
修改密码,通过请求data,获取旧密码,并将新密码重新赋值,期间都是需要通过加密,代码如图所示。

修改密码核心代码图
修改数据
修改一个数据,原理与add基本一致,不同点在于通过readConfig()读取关键字,以及通过readQuery()获取URL后面?指定位置的标识,转成Map对象后,执行update操作,同样通过拼接的sql语句执行,执行过程读取query,toWhereSql()语句完成数据库操作,body为修改对象的值,代码如图所示。

修改数据核心代码图
删除数据
删除一条数据,通过readQuery(),获取URL后面的对象地址,删除FROM具体的table,query删除查询FindConfig语句,代码如图示。

图4-11删除数据核心代码图
获取列表
通过请求的参数获取列表数据,代码如图所示。

图获取列表核心代码图
图片上传
通过请求的参数获取列表数据,代码如图4-13所示。

图片上传核心代码图
请关注点赞+私信博主,免费领取项目源码
1580

被折叠的 条评论
为什么被折叠?



