目录
摘 要
基于SpringBoot的全域旅游服务系统旨在为用户提供一站式的旅游服务体验,集成了景点信息查询、旅游路线预定、活动报名以及相关资讯等功能。系统采用现代化的前后端分离架构,前端通过Vue.js构建,后端则基于SpringBoot框架开发,保证了高效、稳定的数据交互和处理能力。通过整合爬虫技术,系统能够实时抓取各大旅游网站的景点数据,自动更新景点攻略、评分等信息,增强用户的查询体验。此外,系统还提供了一个可视化的大屏展板功能,通过大数据分析,展示景点攻略的热度、旅游路线的收益以及活动报名的实时统计,为管理员提供数据驱动的决策支持。
为了提升系统的运营效果和用户体验,平台内置了完整的用户管理、评论管理、内容发布等功能,管理员能够实时监控系统运行情况,并通过权限管理模块确保信息的安全性。基于大数据分析的可视化展示功能,系统能够为运营团队提供精准的市场分析和用户需求预测,从而帮助改进服务内容和提升用户满意度。
关键词:全域旅游服务、SpringBoot、爬虫技术、大数据、可视化、大屏展板。
Abstract
The global tourism service system based on SpringBoot aims to provide users with a one-stop tourism service experience, integrating functions such as scenic spot information inquiry, travel route booking, activity registration, and related information. The system adopts a modern front-end and back-end separation architecture, with the front-end built using Vue.js and the back-end developed based on the SpringBoot framework, ensuring efficient and stable data exchange and processing capabilities. By integrating web crawling technology, the system can real-time capture attraction data from major tourism websites, automatically update attraction guides, ratings, and other information, enhancing users' query experience. In addition, the system also provides a visual large screen display board function, which displays the popularity of attraction guides, the revenue of tourist routes, and real-time statistics of activity registrations through big data analysis, providing data-driven decision support for administrators.
In order to improve the operational efficiency and user experience of the system, the platform has built-in functions such as user management, comment management, and content publishing. Administrators can monitor the system's operation in real time and ensure information security through permission management modules. Based on the visualization display function of big data analysis, the system can provide accurate market analysis and user demand forecasting for the operation team, thereby helping to improve service content and enhance user satisfaction.
Keywords: Global tourism services SpringBoot、 Crawling technology, big data, visualization, and large screen display boards.
第一章 绪 论
1.1研究背景及意义
随着全域旅游的快速发展,旅游行业逐渐面临着信息碎片化、用户需求多样化等挑战。传统的旅游服务系统往往局限于单一的服务功能,难以满足消费者对个性化、即时性服务的需求。因此,构建一个集成化、智能化的旅游服务平台显得尤为重要。基于SpringBoot框架的全域旅游服务系统,通过高效的数据处理能力和模块化设计,能够提供便捷的旅游信息查询、预定、推荐等综合性服务,极大提升了用户体验。
与此同时,旅游行业的数据量和数据种类不断增加,如何从庞大的信息中提取出有价值的内容成为运营中的一个难题。爬虫技术的应用,使得系统能够实时抓取各大旅游网站的数据,确保平台内的信息始终保持最新状态。而大屏展板的可视化展示功能,则利用数据分析成果,帮助平台管理者精准掌握市场动向和用户需求变化。这种基于数据驱动的运营模式不仅提高了系统的响应效率,也为旅游行业的未来发展提供了更多的可能性。
1.2国内外研究现状
随着全球旅游行业的飞速发展,旅游服务系统的智能化和数据化管理逐渐成为行业竞争的核心。国内外对于全域旅游系统的研究和应用已有较为广泛的探索。早期的旅游平台主要集中在基础的旅游信息查询和预定功能,但随着用户需求的多样化,传统平台逐渐显现出局限性。因此,越来越多的研究开始聚焦于如何通过大数据分析与集成技术,提升旅游服务系统的功能性和用户体验。
在国外,许多旅游服务平台通过大规模的数据抓取与分析,利用爬虫技术集成各类旅游信息,并通过数据可视化展示来辅助用户决策。例如,TripAdvisor和Booking等平台采用了数据抓取和用户评价分析的方式,帮助用户在选择旅游目的地、酒店和活动时做出更加精准的判断。此外,国外不少旅游系统还采用实时数据反馈机制,帮助平台管理员和旅游商家根据实时数据调整服务策略和资源分配。这些平台的成功,充分展现了大数据在全域旅游服务系统中的应用潜力。
国内的全域旅游研究也在不断发展,许多学者和技术人员已开始探索如何将大数据技术与旅游服务相结合。例如,一些基于SpringBoot框架的旅游服务平台,通过爬虫技术抓取全国范围内的旅游资源信息,实现了景点、酒店、餐饮等综合信息的实时更新和精准展示。与此相应,国内部分旅游平台已开始结合大数据分析,进行用户行为分析、市场需求预测等,以提高平台的运营效率与用户粘性。大屏展板作为可视化展示的重要工具,已广泛应用于一些大型旅游展览或目的地宣传中,通过实时展示各类旅游数据和趋势,帮助运营者更好地进行决策。
尽管国内外的研究和应用取得了一定进展,但在全域旅游服务的深度融合与大数据应用方面,仍存在不少挑战。如何有效整合多渠道数据、提高数据处理效率并保障数据安全性,仍然是当前研究的重点。此外,如何根据大数据分析结果优化旅游服务内容、提升用户体验,也将是未来研究的重要方向。
1.3论文组织结构
本论文共分为七个主要章节,具体结构如下:
1. 绪论:介绍研究背景与意义,回顾国内外研究现状,并概述论文的组织结构。
2. 相关技术介绍:详细介绍与本研究相关的技术,包括Java语言、B/S框架、SpringBoot框架、Vue技术和MySQL数据库。
3. 需求分析:对系统的功能需求和非功能需求进行分析,明确用户和管理员的需求,并进行可行性分析,包括技术、操作和经济可行性。
4. 系统设计:涵盖系统架构设计、系统模块设计,并进行数据库的概念设计与表设计。
5. 系统实现:具体描述各个功能模块的实现过程,展示系统如何根据需求进行开发。
6. 系统测试:阐述测试的目的,分析测试结果并得出结论,以验证系统的稳定性和功能完整性。
7. 总结:总结研究的主要成果和贡献,指出存在的不足及未来的研究方向。
第二章 关键技术
2.1Java语言
Java语言是一种广泛使用的高级编程语言,具有平台无关性、面向对象特性和丰富的标准库。Java通过Java虚拟机(JVM)实现跨平台运行,开发者可以编写一次代码,在任何支持JVM的环境中执行[1]。Java的面向对象特性使得代码复用和模块化变得更加容易,促进了软件的维护和扩展。Java支持多线程编程,允许开发者在同一程序中同时执行多个任务,提升了应用程序的性能。
Java语言的语法结构简洁且易于理解,吸引了大量开发者。Java的标准库包含数据结构、输入输出处理、网络编程等众多功能模块。这使得开发者在构建应用程序时能够高效利用已有工具,减少重复劳动。Java广泛应用于企业级应用、移动应用、Web开发和大数据处理等领域。
2.2 B/S框架
B/S(Browser/Server)架构是一种基于浏览器和服务器的系统架构模式,用户通过浏览器与服务器进行交互。B/S架构简化了客户端的部署和管理,用户无需在本地安装复杂的软件,只需使用标准浏览器即可访问应用程序。服务器端负责处理业务逻辑和数据存储,客户端则主要负责展示用户界面和数据交互[2]。B/S架构的设计使得系统更新和维护集中在服务器端,降低了维护成本。
B/S架构通常采用Web技术进行实现,包括HTML、CSS和JavaScript等。用户在浏览器中发起请求,服务器响应并返回数据。数据传输通常通过HTTP或HTTPS协议进行,B/S架构的灵活性使其适用于在线购物、信息管理系统和社交网络等各类应用场景[3]。由于其易于扩展性,B/S架构可以方便地支持大规模用户访问,适应不断变化的业务需求。
2.3 SpringBoot框架
SpringBoot框架是基于Spring框架的开源项目,简化Java应用程序的开发过程。SpringBoot通过约定优于配置的理念,减少了传统Spring应用的繁琐配置,开发者可以快速搭建和部署应用程序。框架提供了一系列默认配置,支持自动化配置,简化了应用启动的复杂性[4]。SpringBoot内置了嵌入式Web服务器,使得开发者能够独立运行Java应用,无需外部容器。
SpringBoot支持微服务架构,开发者可以轻松创建和管理多个微服务。框架集成了丰富的功能模块,包括安全、数据访问和消息中间件等,支持RESTful API和JSON数据格式的处理[5]。SpringBoot还提供了强大的监控和管理功能,允许开发者实时监控应用的健康状态和性能指标。借助SpringBoot,开发者能够高效构建和维护现代企业级应用,满足复杂业务需求。
2.4 Vue技术
Vue是一种渐进式JavaScript框架,专注于构建用户界面。Vue采用组件化的开发模式,允许开发者将应用程序拆分为独立的、可重用的组件,从而提高了开发效率和代码的可维护性[6]。框架的核心库专注于视图层,支持数据绑定和DOM操作,提供了简洁的API。Vue的虚拟DOM机制提升了应用的性能,减少了实际DOM操作的次数。
Vue支持双向数据绑定,能够自动更新视图与模型之间的变化。开发者可以通过Vue的指令系统,简化数据展示和事件处理。Vue还支持路由管理和状态管理,使得开发复杂单页面应用变得更加容易[7]。借助Vue的生态系统,开发者能够使用多种工具和库来扩展功能,满足不同的业务需求。Vue在前端开发中逐渐成为主流选择,受到广泛关注和应用。
2.5 MySQL数据库
MySQL是一种开源关系型数据库管理系统,广泛应用于Web应用和企业级数据存储。MySQL支持结构化查询语言,允许开发者通过标准语句进行数据的创建、读取、更新和删除操作[8]。数据库通过表格形式组织数据,支持数据完整性和约束条件的定义。MySQL的存储引擎机制使得用户可以根据具体需求选择不同的存储引擎,以优化性能和功能。
MySQL具有高性能和可扩展性,支持大规模数据存储和高并发访问。系统提供了丰富的用户权限管理和数据加密安全特性。
2.6爬虫技术
爬虫技术是指使用程序自动抓取互联网数据的过程。网络爬虫能够模拟用户访问网页,并提取所需的数据。常用的爬虫库有requests和BeautifulSoup,它们可以帮助用户获取网页内容并解析HTML结构。
爬虫技术的主要步骤包括:
发送请求:向目标网站发送HTTP请求,获取网页内容。
解析数据:使用解析库提取所需信息,比如商品名称、价格等。
存储数据:将提取的数据保存到本地数据库或文件中,便于后续分析。
遵循规则:遵循网站的robots.txt协议,避免对网站造成负担或被禁止访问。
2.7Matplotlib可视化库
Matplotlib是一个广泛使用的绘图库,适用于生成各种类型的图形和可视化效果。它提供了高度灵活的绘图功能,适合于从简单图表到复杂可视化的各种需求。
Matplotlib的主要特点:
多种图形类型:支持折线图、柱状图、散点图、饼图等多种类型的图形。
高度自定义:可调整图形的各个参数,定制自己的可视化效果。
与NumPy、Pandas兼容性强:可以直接从NumPy数组和Pandas DataFrame中进行绘制。
交互性:支持在Jupyter Notebook等环境中进行交互式绘图,提高用户体验。
2.8Pandas简介
Pandas是一个强大的数据分析和操作库,特别适用于处理结构化数据。它提供了DataFrame和Series等数据结构,使数据处理变得更加简单高效。
Pandas的主要功能:
数据清洗:处理缺失数据、重复数据及数据格式转换。
数据分析:支持基本的统计操作和复杂的查询,方便数据分析师工作。
数据导入导出:能够方便地与多种格式(如CSV、Excel、数据库等)进行数据交互。
第三章 全域旅游服务系统 系统分析
3.1系统可行性分析
3.1.1技术可行性
现代软件开发技术已经相当成熟,提供了丰富的工具和框架,可以应对各种复杂的业务需求。采用Java等成熟、稳定的语言进行开发,利用其面向对象、跨平台等特性,实现系统的模块化、可扩展性和可维护性。利用SpringBoot等现代框架,简化开发过程,提高开发效率。对于数据库的选择,使用MySQL等关系型数据库,以满足数据存储和查询的需求。因此,从技术层面来看,开发全域旅游服务系统是完全可行的。
3.1.2经济可行性
系统的开发成本相对较低,可以利用开源框架和工具,降低开发成本。其次,系统的运行和维护成本也相对较低,可以采用Java等技术,实现系统的自动化部署和维护。因此,从经济层面来看,开发全域旅游服务系统也是可行的。
3.1.3社会可行性
随着旅游业的持续增长和互联网技术的普及,用户对高效、便捷的旅游服务需求不断增加。该系统集成了大数据分析和爬虫技术,能够提供实时、精准的旅游信息,满足个性化需求,有助于提升旅游行业的服务水平和运营效率。此外,系统的智能化管理和可视化展示,也能够为旅游目的地和相关企业提供精准的市场分析,推动旅游行业的持续发展。
3.1.4操作可行性
系统的操作界面设计简洁明了,易于用户理解和操作。系统提供了详尽的操作指南和帮助文档,使得用户能够快速上手并熟练使用系统。系统还具备良好的容错性和错误提示功能,当用户操作失误时,能够及时给出提示信息,引导用户进行正确的操作。因此,从操作层面来看,全域旅游服务系统同样具备可行性。
3.2系统功能分析
3.2.1功能性分析
全域旅游服务系统划分为了前端模块和后端模块两大部分。
前端旅游用户模块:
注册登录:用户可以通过简单的注册流程创建个人账户,输入必要的信息如用户名、密码和邮箱等。登录功能允许用户通过输入用户名和密码来访问他们的个人账户和管理系统。
首页:展示轮播图、导航栏、旅游公告及景点爬虫等信息。首页提供便捷的信息入口,方便用户快速浏览热门景点和最新活动。
旅游论坛:用户可以查看论坛帖子详情,进行点赞、收藏、评论和回复操作,还可以发布内容(包括标题、分类、正文),管理员有权置顶重要帖子。
旅游公告:提供网站公告、关于我们、联系方式和网站介绍等信息,帮助用户了解平台的基本情况和重要通知。
旅游资讯:用户可以查看各类旅游资讯,支持搜索、点赞、收藏、评论和删除自己发布的评论,便于获取最新信息并与其他用户互动。
景点爬虫:查看由爬虫抓取的景点数据列表,包括景点名称、攻略数量、评分等信息,支持搜索和收藏功能,方便用户发现新景点。
景点信息:用户可以查看详细的景点信息,如景点名称、类型、电话等,支持搜索、点赞、收藏、评论和下单购票,提升用户体验。
旅游路线:查看详细的旅游路线信息,包括标题名称、途径景点、联系号码等,支持搜索、点赞、收藏、评论和预定线路,简化出行规划。
特色活动:查看特色活动详情,包括活动标题、类型、地点、时间等,支持搜索、点赞、收藏、评论和报名,倒计时结束后自动关闭页面。
我的账户:允许用户修改个人资料、登录信息和密码,确保个人信息的准确性和安全性。
个人中心:用户可以在个人中心对自己的个人首页进行操作,管理与前台相关的功能设置。
个人首页:个人首页的功能包前台功能等,方便用户管理和查看自己的信息,包括查看活动报名统计圆形图。
购票信息:用户可以查看购票详情并进行支付,支持查询和重置操作,确保订单处理的透明度和及时性。
路线预定:用户可以查看路线预定详情并进行支付,支持查询和重置操作,简化出行安排。
活动报名:查看详情、查询和重置操作,报名需经过管理员审核,确保活动组织有序。
收藏:查看所有收藏的资讯和信息,对不喜欢的内容可以删除,方便个性化管理和回顾。
评论管理:查看用户在前台的各类评论信息详情和被回复,支持通过输入昵称、内容进行搜索,实现页面查询、重置和删除等操作,并能点击评论来源跳转至相应页面。
后端管理员模块:
登录:管理员通过输入用户名和密码登录系统,系统通过验证管理员身份,管理员可以访问管理界面。
后台首页:管理员可以在此查看购票信息统计、路线预定统计、活动报名统计等数据,并修改个人资料,确保系统的稳定运行。
系统用户:管理员负责管理所有类型的用户账户(旅游用户),包括查看详情、增删改查操作,确保用户信息的准确性和完整性。
景点爬虫管理:管理员可以查看详细信息,添加景点爬虫信息,支持查询、重置、删除操作,并能输入关键词进行数据爬取,确保数据的及时更新。
景点信息管理:管理员可以查看和添加景点信息,支持查询、重置、删除操作,便于景点信息的有效管理。
景点类型管理:管理员可以查看和添加景点类型信息,支持删除操作,便于景点分类管理。
购票信息管理:管理员可以查看购票信息详情,支持查询、重置、删除操作,确保购票流程的顺畅。
旅游路线管理:管理员可以查看和添加旅游路线信息,支持查询、重置、删除操作,便于旅游路线的有效管理。
线路预定管理:管理员可以查看线路预定详情,支持查询、重置、删除操作,确保预定流程的高效处理。
特色活动管理:管理员可以查看和添加特色活动信息,支持查询、重置、删除操作,便于活动的有效管理。
活动类型管理:管理员可以查看和添加活动类型信息,支持查询、重置、删除操作,便于活动分类管理。
活动报名管理:管理员可以查看和审核活动报名详情,支持查询、重置、删除操作,确保活动组织的有序性。
系统管理:管理员可以查看系统各模块详情,支持增删改查、搜索操作,确保系统的正常运行。
旅游公告管理:管理员可以发布公告信息,支持查看详情、增删改查、搜索操作,确保重要信息及时传达给用户。
资源管理:管理员可以管理系统内的旅游资讯和资讯分类,支持查看详情、用户评论、增删改查操作,确保信息的多样性和可访问性。
交流管理:管理员可以管理旅游论坛和论坛分类,支持查看详情、增删改查操作,促进用户之间的交流与互动。
权限管理:管理员可以查看权限列表,对系统各用户的各类列表信息详情进行修改,通过权限名、选择用户组、添加权限、修改权限、删除权限、查询权限进行搜索,对页面查询、重置等操作,管理员可以自行分配用户组权限,确保系统的安全性和灵活性。
3.2.2非功能性分析
全域旅游服务系统的非功能性需求比如全域旅游服务系统的安全性怎么样,可靠性怎么样,性能怎么样,可拓展性怎么样等,具体可以表示在如下3-1表格中:
表3-1全域旅游服务系统非功能需求表
| 安全性 | 主要指全域旅游服务系统数据库的安装,数据库的使用和密码的设定必须合乎规范。 |
| 可靠性 | 可靠性是指全域旅游服务系统能够安装用户的指示进行操作,经过测试,可靠性90%以上。 |
| 性能 | 性能是影响全域旅游服务系统占据市场的必要条件,所以性能最好要佳才好。 |
| 可扩展性 | 比如数据库预留多个属性,比如接口的使用等确保了系统的非功能性需求。 |
| 易用性 | 用户只要跟着全域旅游服务系统的页面展示内容进行操作,就可以了。 |
| 可维护性 | 全域旅游服务系统开发的可维护性是非常重要的,经过测试,可维护性没有问题 |
3.3系统用例分析
全域旅游服务系统的完整UML用例图分别是图3-1、3-2。
旅游用户角色用例如下图所示。
图 3-1全域旅游服务系统旅游用户角色用例图
管理员角色用例如下图所示。

图 3-2全域旅游服务系统管理员角色用例图
3.4系统总体流程设计
3.4.1数据开发流程
系统开发流程的主要步骤,从需求分析到系统完成的全过程。流程包括需求分析、总体设计(结构、功能、数据)、详细设计(模块、编码)、模块整合与调用,以及测试、扩展和完善,最终完成系统的开发。本系统的开发流程如下图所示

图 3-3系统开发流程图
3.4.2用户登录流程
用户输入用户名和密码后,系统先检查输入是否为空,再验证用户名是否存在,若存在则通过用户名获取密码并校验。若密码正确则登录成功,否则提示密码错误。若用户名不存在或无法登录,提示用户操作无效。如下图所示。

图 3-4登录流程图
3.4.3系统操作流程
用户首先进入系统登录界面,输入用户名和密码后,系统验证信息是否正确。若验证失败,返回登录界面重新输入,若验证成功,则进入功能界面,执行相应功能处理后结束操作流程。操作流程如下图所示。

图 3-5 系统操作流程图
3.4.4添加信息流程
管理员可以添加信息,用户添加可以自己权限内的信息,输入信息后,要想利用这个软件来进行系统的安全管理,首先需要登录到该软件中。添加信息流程如下图所示。

图 3-6 添加信息流程图
3.4.5修改信息流程
用户首先选择需要修改的记录,输入修改后的数据,系统判断输入数据是否合法。若数据不合法,提示重新输入,若数据合法,则将修改后的数据写入数据库,完成操作后流程结束。修改信息流程图如下图所示。

图 3-7 修改信息流程图
3.4.6删除信息流程
用户选择需要删除的记录后,系统判断是否确认删除。若未确认,返回选择环节,若确认删除,则更新数据库,删除对应记录,完成操作后流程结束。删除信息流程图如下图所示。

图 3-8删除信息流程图
第四章 全域旅游服务系统 总体设计
本章主要讨论的内容包括全域旅游服务系统的功能模块设计、数据库系统设计。
4.1系统架构设计
本全域旅游服务系统从架构上分为三层:表现层(UI)、业务逻辑层(BLL)以及数据层(DL)。

图 4-1全域旅游服务系统架构设计图
表现层(UI):也称为用户界面层,它负责与用户进行直接的交互。一个优秀的UI设计能够显著提升用户的体验,确保用户在使用全域旅游服务系统时感到舒适和便捷。为了确保良好的兼容性,UI界面设计需要适应不同版本的平台和各种屏幕尺寸的分辨率。此外,UI交互功能必须合理设计,确保用户的操作能够得到相应的反馈和结果,这要求表现层与业务逻辑层之间保持良好的通信和协同工作。
业务逻辑层(BLL):这一层主要处理全域旅游服务系统的数据和业务逻辑。当用户通过表现层提交数据时,业务逻辑层会接收这些数据,进行处理,并将结果传递给数据层进行存储或查询。同时,当系统需要从数据层读取数据时,业务逻辑层会处理这些数据,并将其传递给表现层进行展示。
数据层(DL):虽然本全域旅游服务系统的数据存储在服务端的MySQL数据库中,但数据层仍然作为一个独立的部分存在。它的主要功能是存储和管理全域旅游服务系统的数据。数据层与MySQL数据库进行交互,执行数据的增、删、改、查等操作,确保数据的完整性和安全性。
这三个层次相互独立但又紧密协作,共同构成了全域旅游服务系统的完整架构。通过合理的分层设计,可以提高系统的可维护性、可扩展性和可重用性,为用户提供更好的服务和体验。
4.2系统模块设计
在上一章节中主要对系统的功能性需求和非功能性需求进行分析,并且根据需求分析了本全域旅游服务系统中的用例。那么接下来就要开始对本全域旅游服务系统的架构、主要功能和数据库开始进行设计。全域旅游服务系统根据前面章节的需求分析得出,全域旅游服务系统的功能模块图如下图所示。

图 4-2全域旅游服务系统功能模块图
4.3数据库设计
数据库设计一般包括需求分析、概念模型设计、数据库表建立三大过程,其中需求分析前面章节已经阐述,概念模型设计有概念模型和逻辑结构设计两部分。
4.3.1数据库概念结构设计
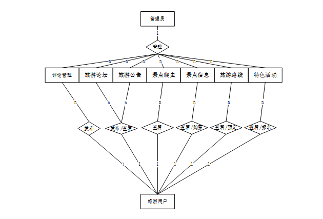
下面是整个全域旅游服务系统中主要的数据库表总E-R实体关系图。

图 4-3全域旅游服务系统总E-R关系图
4.3.2数据库逻辑结构设计
通过上一小节中全域旅游服务系统中总E-R关系图上得出一共需要创建多个数据表。在此主要罗列几个主要的数据库表结构设计。
| 编号 | 字段名 | 类型 | 长度 | 是否非空 | 是否主键 | 注释 |
| 1 | token_id | int | 是 | 是 | 临时访问牌ID | |
| 2 | token | varchar | 64 | 否 | 否 | 临时访问牌 |
| 3 | info | text | 65535 | 否 | 否 | 信息 |
| 4 | maxage | int | 是 | 否 | 最大寿命:默认2小时 | |
| 5 | create_time | timestamp | 是 | 否 | 创建时间 | |
| 6 | update_time | timestamp | 是 | 否 | 更新时间 | |
| 7 | user_id | int | 是 | 否 | 用户编号 |
表 4-2-activity_type(活动类型)
| 编号 | 字段名 | 类型 | 长度 | 是否非空 | 是否主键 | 注释 |
| 1 | activity_type_id | int | 是 | 是 | 活动类型ID | |
| 2 | activity_type | varchar | 64 | 否 | 否 | 活动类型 |
| 3 | create_time | datetime | 是 | 否 | 创建时间 | |
| 4 | update_time | timestamp | 是 | 否 | 更新时间 |
表 4-3-article(文章)
| 编号 | 字段名 | 类型 | 长度 | 是否非空 | 是否主键 | 注释 |
| 1 | article_id | mediumint | 是 | 是 | 文章id | |
| 2 | title | varchar | 125 | 是 | 是 | 标题 |
| 3 | type | varchar | 64 | 是 | 否 | 文章分类 |
| 4 | hits | int | 是 | 否 | 点击数 | |
| 5 | praise_len | int | 是 | 否 | 点赞数 | |
| 6 | create_time | timestamp | 是 | 否 | 创建时间 | |
| 7 | update_time | timestamp | 是 | 否 | 更新时间 | |
| 8 | source | varchar | 255 | 否 | 否 | 来源 |
| 9 | url | varchar | 255 | 否 | 否 | 来源地址 |
| 10 | tag | varchar | 255 | 否 | 否 | 标签 |
| 11 | content | longtext | 4294967295 | 否 | 否 | 正文 |
| 12 | img | varchar | 255 | 否 | 否 | 封面图 |
| 13 | description | text | 65535 | 否 | 否 | 文章描述 |
表 4-4-article_type(文章分类)
| 编号 | 字段名 | 类型 | 长度 | 是否非空 | 是否主键 | 注释 |
| 1 | type_id | smallint | 是 | 是 | 分类ID | |
| 2 | display | smallint | 是 | 否 | 显示顺序 | |
| 3 | name | varchar | 16 | 是 | 否 | 分类名称 |
| 4 | father_id | smallint | 是 | 否 | 上级分类ID | |
| 5 | description | varchar | 255 | 否 | 否 | 描述 |
| 6 | icon | text | 65535 | 否 | 否 | 分类图标 |
| 7 | url | varchar | 255 | 否 | 否 | 外链地址 |
| 8 | create_time | timestamp | 是 | 否 | 创建时间 | |
| 9 | update_time | timestamp | 是 | 否 | 更新时间 |
表 4-5-auth(用户权限管理)
| 编号 | 字段名 | 类型 | 长度 | 是否非空 | 是否主键 | 注释 |
| 1 | auth_id | int | 是 | 是 | 授权ID | |
| 2 | user_group | varchar | 64 | 否 | 否 | 用户组 |
| 3 | mod_name | varchar | 64 | 否 | 否 | 模块名 |
| 4 | table_name | varchar | 64 | 否 | 否 | 表名 |
| 5 | page_title | varchar | 255 | 否 | 否 | 页面标题 |
| 6 | path | varchar | 255 | 否 | 否 | 路由路径 |
| 7 | parent | varchar | 64 | 否 | 否 | 父级菜单 |
| 8 | parent_sort | int | 是 | 否 | 父级菜单排序 | |
| 9 | position | varchar | 32 | 否 | 否 | 位置 |
| 10 | mode | varchar | 32 | 是 | 否 | 跳转方式 |
| 11 | add | tinyint | 是 | 否 | 是否可增加 | |
| 12 | del | tinyint | 是 | 否 | 是否可删除 | |
| 13 | set | tinyint | 是 | 否 | 是否可修改 | |
| 14 | get | tinyint | 是 | 否 | 是否可查看 | |
| 15 | field_add | text | 65535 | 否 | 否 | 添加字段 |
| 16 | field_set | text | 65535 | 否 | 否 | 修改字段 |
| 17 | field_get | text | 65535 | 否 | 否 | 查询字段 |
| 18 | table_nav_name | varchar | 500 | 否 | 否 | 跨表导航名称 |
| 19 | table_nav | varchar | 500 | 否 | 否 | 跨表导航 |
| 20 | option | text | 65535 | 否 | 否 | 配置 |
| 21 | create_time | timestamp | 是 | 否 | 创建时间 | |
| 22 | update_time | timestamp | 是 | 否 | 更新时间 |
表 4-6-code_token(验证码)
| 编号 | 字段名 | 类型 | 长度 | 是否非空 | 是否主键 | 注释 |
| 1 | code_token_id | int | 是 | 是 | 验证码ID | |
| 2 | token | varchar | 255 | 否 | 否 | 令牌 |
| 3 | code | varchar | 255 | 否 | 否 | 验证码 |
| 4 | expire_time | timestamp | 是 | 否 | 失效时间 | |
| 5 | create_time | timestamp | 是 | 否 | 创建时间 | |
| 6 | update_time | timestamp | 是 | 否 | 更新时间 |
表 4-7-collect(收藏)
| 编号 | 字段名 | 类型 | 长度 | 是否非空 | 是否主键 | 注释 |
| 1 | collect_id | int | 是 | 是 | 收藏ID | |
| 2 | user_id | int | 是 | 是 | 收藏人ID | |
| 3 | source_table | varchar | 255 | 否 | 否 | 来源表 |
| 4 | source_field | varchar | 255 | 否 | 否 | 来源字段 |
| 5 | source_id | int | 是 | 否 | 来源ID | |
| 6 | title | varchar | 255 | 否 | 否 | 标题 |
| 7 | img | varchar | 255 | 否 | 否 | 封面 |
| 8 | create_time | timestamp | 是 | 否 | 创建时间 | |
| 9 | update_time | timestamp | 是 | 否 | 更新时间 |
表 4-8-comment(评论)
| 编号 | 字段名 | 类型 | 长度 | 是否非空 | 是否主键 | 注释 |
| 1 | comment_id | int | 是 | 是 | 评论ID | |
| 2 | user_id | int | 是 | 是 | 评论人ID | |
| 3 | reply_to_id | int | 是 | 否 | 回复评论ID | |
| 4 | content | longtext | 4294967295 | 否 | 否 | 内容 |
| 5 | nickname | varchar | 255 | 否 | 否 | 昵称 |
| 6 | avatar | varchar | 255 | 否 | 否 | 头像地址 |
| 7 | create_time | timestamp | 是 | 否 | 创建时间 | |
| 8 | update_time | timestamp | 是 | 否 | 更新时间 | |
| 9 | source_table | varchar | 255 | 否 | 否 | 来源表 |
| 10 | source_field | varchar | 255 | 否 | 否 | 来源字段 |
| 11 | source_id | int | 是 | 否 | 来源ID |
表 4-9-event_registration(活动报名)
| 编号 | 字段名 | 类型 | 长度 | 是否非空 | 是否主键 | 注释 |
| 1 | event_registration_id | int | 是 | 是 | 活动报名ID | |
| 2 | registration_number | varchar | 64 | 否 | 否 | 报名编号 |
| 3 | activity_title | varchar | 64 | 否 | 否 | 活动标题 |
| 4 | activity_type | varchar | 64 | 否 | 否 | 活动类型 |
| 5 | event_location | varchar | 64 | 否 | 否 | 活动地点 |
| 6 | activity_time | varchar | 64 | 否 | 否 | 活动时间 |
| 7 | registration_personnel | int | 否 | 否 | 报名人员 | |
| 8 | user_name | varchar | 64 | 否 | 否 | 用户姓名 |
| 9 | phone_number | varchar | 16 | 否 | 否 | 手机号码 |
| 10 | registration_date | date | 否 | 否 | 报名日期 | |
| 11 | number_of_applicants | double | 否 | 否 | 报名人数 | |
| 12 | registration_remarks | text | 65535 | 否 | 否 | 报名备注 |
| 13 | examine_state | varchar | 16 | 是 | 否 | 审核状态 |
| 14 | examine_reply | varchar | 16 | 否 | 否 | 审核回复 |
| 15 | create_time | datetime | 是 | 否 | 创建时间 | |
| 16 | update_time | timestamp | 是 | 否 | 更新时间 | |
| 17 | source_table | varchar | 255 | 否 | 否 | 来源表 |
| 18 | source_id | int | 否 | 否 | 来源ID | |
| 19 | source_user_id | int | 否 | 否 | 来源用户 |
表 4-10-featured_activities(特色活动)
| 编号 | 字段名 | 类型 | 长度 | 是否非空 | 是否主键 | 注释 |
| 1 | featured_activities_id | int | 是 | 是 | 特色活动ID | |
| 2 | activity_title | varchar | 64 | 否 | 否 | 活动标题 |
| 3 | activity_type | varchar | 64 | 否 | 否 | 活动类型 |
| 4 | cover | varchar | 255 | 否 | 否 | 封面 |
| 5 | event_location | varchar | 64 | 否 | 否 | 活动地点 |
| 6 | activity_time | varchar | 64 | 否 | 否 | 活动时间 |
| 7 | details_introduction | longtext | 4294967295 | 否 | 否 | 详情介绍 |
| 8 | hits | int | 是 | 否 | 点击数 | |
| 9 | collect_len | int | 是 | 否 | 收藏数 | |
| 10 | comment_len | int | 是 | 否 | 评论数 | |
| 11 | timer_title | varchar | 64 | 否 | 否 | 计时器标题 |
| 12 | timing_start_time | datetime | 否 | 否 | 计时开始时间 | |
| 13 | timing_end_time | datetime | 否 | 否 | 计时结束时间 | |
| 14 | event_registration_limit_times | int | 是 | 否 | 报名限制次数 | |
| 15 | create_time | datetime | 是 | 否 | 创建时间 | |
| 16 | update_time | timestamp | 是 | 否 | 更新时间 |
表 4-11-forum(论坛)
| 编号 | 字段名 | 类型 | 长度 | 是否非空 | 是否主键 | 注释 |
| 1 | forum_id | mediumint | 是 | 是 | 论坛ID | |
| 2 | display | smallint | 是 | 否 | 排序 | |
| 3 | user_id | mediumint | 是 | 否 | 用户ID | |
| 4 | nickname | varchar | 16 | 否 | 否 | 昵称 |
| 5 | praise_len | int | 否 | 否 | 点赞数 | |
| 6 | hits | int | 是 | 否 | 访问数 | |
| 7 | title | varchar | 125 | 是 | 否 | 标题 |
| 8 | keywords | varchar | 125 | 否 | 否 | 关键词 |
| 9 | description | varchar | 255 | 否 | 否 | 描述 |
| 10 | url | varchar | 255 | 否 | 否 | 来源地址 |
| 11 | tag | varchar | 255 | 否 | 否 | 标签 |
| 12 | img | text | 65535 | 否 | 否 | 封面图 |
| 13 | content | longtext | 4294967295 | 否 | 否 | 正文 |
| 14 | create_time | timestamp | 是 | 否 | 创建时间 | |
| 15 | update_time | timestamp | 是 | 否 | 更新时间 | |
| 16 | avatar | varchar | 255 | 否 | 否 | 发帖人头像 |
| 17 | type | varchar | 64 | 是 | 否 | 论坛分类 |
| 18 | istop | int | 是 | 否 | 是否置顶 |
表 4-12-forum_type(论坛分类)
| 编号 | 字段名 | 类型 | 长度 | 是否非空 | 是否主键 | 注释 |
| 1 | type_id | smallint | 是 | 是 | 分类ID | |
| 2 | name | varchar | 16 | 是 | 否 | 分类名称 |
| 3 | description | varchar | 255 | 否 | 否 | 描述 |
| 4 | url | varchar | 255 | 否 | 否 | 外链地址 |
| 5 | father_id | smallint | 是 | 否 | 上级分类ID | |
| 6 | icon | varchar | 255 | 否 | 否 | 分类图标 |
| 7 | create_time | timestamp | 是 | 否 | 创建时间 | |
| 8 | update_time | timestamp | 是 | 否 | 更新时间 |
表 4-13-hits(用户点击)
| 编号 | 字段名 | 类型 | 长度 | 是否非空 | 是否主键 | 注释 |
| 1 | hits_id | int | 是 | 是 | 点赞ID | |
| 2 | user_id | int | 是 | 否 | 点赞人 | |
| 3 | create_time | timestamp | 是 | 否 | 创建时间 | |
| 4 | update_time | timestamp | 是 | 否 | 更新时间 | |
| 5 | source_table | varchar | 255 | 否 | 否 | 来源表 |
| 6 | source_field | varchar | 255 | 否 | 否 | 来源字段 |
| 7 | source_id | int | 是 | 否 | 来源ID |
表 4-14-notice(公告)
| 编号 | 字段名 | 类型 | 长度 | 是否非空 | 是否主键 | 注释 |
| 1 | notice_id | mediumint | 是 | 是 | 公告ID | |
| 2 | title | varchar | 125 | 是 | 否 | 标题 |
| 3 | content | longtext | 4294967295 | 否 | 否 | 正文 |
| 4 | create_time | timestamp | 是 | 否 | 创建时间 | |
| 5 | update_time | timestamp | 是 | 否 | 更新时间 |
表 4-15-praise(点赞)
| 编号 | 字段名 | 类型 | 长度 | 是否非空 | 是否主键 | 注释 |
| 1 | praise_id | int | 是 | 是 | 点赞ID | |
| 2 | user_id | int | 是 | 是 | 点赞人 | |
| 3 | create_time | timestamp | 是 | 否 | 创建时间 | |
| 4 | update_time | timestamp | 是 | 否 | 更新时间 | |
| 5 | source_table | varchar | 255 | 否 | 否 | 来源表 |
| 6 | source_field | varchar | 255 | 否 | 否 | 来源字段 |
| 7 | source_id | int | 是 | 否 | 来源ID | |
| 8 | status | tinyint | 是 | 否 | 点赞状态:1为点赞,0已取消 |
表 4-16-route_reservation(线路预定)
| 编号 | 字段名 | 类型 | 长度 | 是否非空 | 是否主键 | 注释 |
| 1 | route_reservation_id | int | 是 | 是 | 线路预定ID | |
| 2 | order_number | varchar | 64 | 否 | 否 | 订单号 |
| 3 | title_name | varchar | 64 | 否 | 否 | 标题名称 |
| 4 | passing_through_scenic_spots | varchar | 64 | 否 | 否 | 途径景点 |
| 5 | contact_number | varchar | 16 | 否 | 否 | 联系号码 |
| 6 | single_price | double | 否 | 否 | 单人价格 | |
| 7 | order_date | date | 否 | 否 | 下单日期 | |
| 8 | discount | varchar | 64 | 否 | 否 | 折扣 |
| 9 | tourist_users | int | 否 | 否 | 旅游用户 | |
| 10 | user_name | varchar | 64 | 否 | 否 | 用户姓名 |
| 11 | phone_number | varchar | 16 | 否 | 否 | 手机号码 |
| 12 | number_of_tourists | double | 否 | 否 | 旅游人数 | |
| 13 | payment_fees | double | 否 | 否 | 支付费用 | |
| 14 | order_remarks | text | 65535 | 否 | 否 | 下单备注 |
| 15 | hits | int | 是 | 否 | 点击数 | |
| 16 | pay_state | varchar | 16 | 是 | 否 | 支付状态 |
| 17 | pay_type | varchar | 16 | 否 | 否 | 支付类型: 微信、支付宝、网银 |
| 18 | create_time | datetime | 是 | 否 | 创建时间 | |
| 19 | update_time | timestamp | 是 | 否 | 更新时间 | |
| 20 | source_table | varchar | 255 | 否 | 否 | 来源表 |
| 21 | source_id | int | 否 | 否 | 来源ID | |
| 22 | source_user_id | int | 否 | 否 | 来源用户 |
表 4-17-scenic_crawler(景点爬虫)
| 编号 | 字段名 | 类型 | 长度 | 是否非空 | 是否主键 | 注释 |
| 1 | scenic_crawler_id | int | 是 | 是 | 景点爬虫ID | |
| 2 | scenic_spot_name | text | 65535 | 否 | 否 | 景点名称 |
| 3 | scenic_spot_pictures | varchar | 255 | 否 | 否 | 景点图片 |
| 4 | number_of_strategies | text | 65535 | 否 | 否 | 攻略数量 |
| 5 | scenic_spot_rating | text | 65535 | 否 | 否 | 景点评分 |
| 6 | number_of_comments | text | 65535 | 否 | 否 | 评论数 |
| 7 | proportion_of_backpackers | text | 65535 | 否 | 否 | 驴友占比 |
| 8 | ranking | text | 65535 | 否 | 否 | 排名 |
| 9 | describe | text | 65535 | 否 | 否 | 描述 |
| 10 | scenic_spot_details | text | 65535 | 否 | 否 | 景点详情 |
| 11 | hits | int | 是 | 否 | 点击数 | |
| 12 | collect_len | int | 是 | 否 | 收藏数 | |
| 13 | comment_len | int | 是 | 否 | 评论数 | |
| 14 | create_time | datetime | 是 | 否 | 创建时间 | |
| 15 | update_time | timestamp | 是 | 否 | 更新时间 |
表 4-18-scenic_spot_information(景点信息)
| 编号 | 字段名 | 类型 | 长度 | 是否非空 | 是否主键 | 注释 |
| 1 | scenic_spot_information_id | int | 是 | 是 | 景点信息ID | |
| 2 | scenic_spot_name | varchar | 64 | 否 | 否 | 景点名称 |
| 3 | scenic_spot_pictures | varchar | 255 | 否 | 否 | 景点图片 |
| 4 | types_of_tourist_attractions | varchar | 64 | 否 | 否 | 景点类型 |
| 5 | scenic_spot_level | varchar | 64 | 否 | 否 | 景点等级 |
| 6 | business_hours | varchar | 64 | 否 | 否 | 营业时间 |
| 7 | tourist_attraction_phone_number | varchar | 64 | 否 | 否 | 景点电话 |
| 8 | scenic_spot_address | varchar | 64 | 否 | 否 | 景点地址 |
| 9 | ticket_purchase_price | double | 否 | 否 | 购票单价 | |
| 10 | discount | varchar | 64 | 否 | 否 | 折扣 |
| 11 | details_introduction | longtext | 4294967295 | 否 | 否 | 详情介绍 |
| 12 | hits | int | 是 | 否 | 点击数 | |
| 13 | praise_len | int | 是 | 否 | 点赞数 | |
| 14 | collect_len | int | 是 | 否 | 收藏数 | |
| 15 | comment_len | int | 是 | 否 | 评论数 | |
| 16 | recommend | int | 是 | 否 | 智能推荐 | |
| 17 | ticket_purchase_information_limit_times | int | 是 | 否 | 下单购票限制次数 | |
| 18 | create_time | datetime | 是 | 否 | 创建时间 | |
| 19 | update_time | timestamp | 是 | 否 | 更新时间 |
表 4-19-schedule(日程管理)
| 编号 | 字段名 | 类型 | 长度 | 是否非空 | 是否主键 | 注释 |
| 1 | schedule_id | smallint | 是 | 是 | 日程ID | |
| 2 | content | varchar | 255 | 否 | 否 | 日程内容 |
| 3 | scheduled_time | datetime | 否 | 否 | 计划时间 | |
| 4 | user_id | int | 是 | 否 | 用户ID | |
| 5 | create_time | datetime | 否 | 否 | 创建时间 | |
| 6 | update_time | datetime | 否 | 否 | 更新时间 |
表 4-20-score(评分)
| 编号 | 字段名 | 类型 | 长度 | 是否非空 | 是否主键 | 注释 |
| 1 | score_id | int | 是 | 是 | 评分ID | |
| 2 | user_id | int | 是 | 否 | 评分人 | |
| 3 | nickname | varchar | 64 | 否 | 否 | 昵称 |
| 4 | score_num | double | 是 | 否 | 评分 | |
| 5 | create_time | timestamp | 是 | 否 | 创建时间 | |
| 6 | update_time | timestamp | 是 | 否 | 更新时间 | |
| 7 | source_table | varchar | 255 | 否 | 否 | 来源表 |
| 8 | source_field | varchar | 255 | 否 | 否 | 来源字段 |
| 9 | source_id | int | 是 | 否 | 来源ID |
表 4-21-slides(轮播图)
| 编号 | 字段名 | 类型 | 长度 | 是否非空 | 是否主键 | 注释 |
| 1 | slides_id | int | 是 | 是 | 轮播图ID | |
| 2 | title | varchar | 64 | 否 | 否 | 标题 |
| 3 | content | varchar | 255 | 否 | 否 | 内容 |
| 4 | url | varchar | 255 | 否 | 否 | 链接 |
| 5 | img | varchar | 255 | 否 | 否 | 轮播图 |
| 6 | hits | int | 是 | 否 | 点击量 | |
| 7 | create_time | timestamp | 是 | 否 | 创建时间 | |
| 8 | update_time | timestamp | 是 | 否 | 更新时间 |
表 4-22-ticket_purchase_information(购票信息)
| 编号 | 字段名 | 类型 | 长度 | 是否非空 | 是否主键 | 注释 |
| 1 | ticket_purchase_information_id | int | 是 | 是 | 购票信息ID | |
| 2 | order_number | varchar | 64 | 否 | 否 | 订单编号 |
| 3 | scenic_spot_name | varchar | 64 | 否 | 否 | 景点名称 |
| 4 | types_of_tourist_attractions | varchar | 64 | 否 | 否 | 景点类型 |
| 5 | scenic_spot_level | varchar | 64 | 否 | 否 | 景点等级 |
| 6 | business_hours | varchar | 64 | 否 | 否 | 营业时间 |
| 7 | tourist_attraction_phone_number | varchar | 64 | 否 | 否 | 景点电话 |
| 8 | scenic_spot_address | varchar | 64 | 否 | 否 | 景点地址 |
| 9 | ticket_purchase_price | double | 否 | 否 | 购票单价 | |
| 10 | purchase_date | date | 否 | 否 | 购票日期 | |
| 11 | ordering_user | int | 否 | 否 | 下单用户 | |
| 12 | user_name | varchar | 64 | 否 | 否 | 用户姓名 |
| 13 | phone_number | varchar | 16 | 否 | 否 | 手机号码 |
| 14 | quantity_of_tickets_purchased | double | 否 | 否 | 购票数量 | |
| 15 | discount | double | 否 | 否 | 折扣 | |
| 16 | payment_amount | double | 否 | 否 | 支付金额 | |
| 17 | ticket_purchase_notes | text | 65535 | 否 | 否 | 购票备注 |
| 18 | pay_state | varchar | 16 | 是 | 否 | 支付状态 |
| 19 | pay_type | varchar | 16 | 否 | 否 | 支付类型: 微信、支付宝、网银 |
| 20 | create_time | datetime | 是 | 否 | 创建时间 | |
| 21 | update_time | timestamp | 是 | 否 | 更新时间 | |
| 22 | source_table | varchar | 255 | 否 | 否 | 来源表 |
| 23 | source_id | int | 否 | 否 | 来源ID | |
| 24 | source_user_id | int | 否 | 否 | 来源用户 |
表 4-23-tourist_route(旅游路线)
| 编号 | 字段名 | 类型 | 长度 | 是否非空 | 是否主键 | 注释 |
| 1 | tourist_route_id | int | 是 | 是 | 旅游路线ID | |
| 2 | title_name | varchar | 64 | 否 | 否 | 标题名称 |
| 3 | cover | varchar | 255 | 否 | 否 | 封面 |
| 4 | passing_through_scenic_spots | varchar | 64 | 否 | 否 | 途径景点 |
| 5 | contact_number | varchar | 16 | 否 | 否 | 联系号码 |
| 6 | single_price | double | 否 | 否 | 单人价格 | |
| 7 | discount | varchar | 64 | 否 | 否 | 折扣 |
| 8 | service_introduction | longtext | 4294967295 | 否 | 否 | 服务介绍 |
| 9 | hits | int | 是 | 否 | 点击数 | |
| 10 | collect_len | int | 是 | 否 | 收藏数 | |
| 11 | comment_len | int | 是 | 否 | 评论数 | |
| 12 | route_reservation_limit_times | int | 是 | 否 | 线路预定限制次数 | |
| 13 | create_time | datetime | 是 | 否 | 创建时间 | |
| 14 | update_time | timestamp | 是 | 否 | 更新时间 |
表 4-24-tourist_users(旅游用户)
| 编号 | 字段名 | 类型 | 长度 | 是否非空 | 是否主键 | 注释 |
| 1 | tourist_users_id | int | 是 | 是 | 旅游用户ID | |
| 2 | user_name | varchar | 64 | 否 | 否 | 用户姓名 |
| 3 | phone_number | varchar | 16 | 否 | 否 | 手机号码 |
| 4 | examine_state | varchar | 16 | 是 | 否 | 审核状态 |
| 5 | user_id | int | 是 | 否 | 用户ID | |
| 6 | create_time | datetime | 是 | 否 | 创建时间 | |
| 7 | update_time | timestamp | 是 | 否 | 更新时间 |
表 4-25-types_of_tourist_attractions(景点类型)
| 编号 | 字段名 | 类型 | 长度 | 是否非空 | 是否主键 | 注释 |
| 1 | types_of_tourist_attractions_id | int | 是 | 是 | 景点类型ID | |
| 2 | types_of_tourist_attractions | varchar | 64 | 否 | 否 | 景点类型 |
| 3 | create_time | datetime | 是 | 否 | 创建时间 | |
| 4 | update_time | timestamp | 是 | 否 | 更新时间 |
表 4-26-upload(文件上传)
| 编号 | 字段名 | 类型 | 长度 | 是否非空 | 是否主键 | 注释 |
| 1 | upload_id | int | 是 | 是 | 上传ID | |
| 2 | name | varchar | 64 | 否 | 否 | 文件名 |
| 3 | path | varchar | 255 | 否 | 否 | 访问路径 |
| 4 | file | varchar | 255 | 否 | 否 | 文件路径 |
| 5 | display | varchar | 255 | 否 | 否 | 显示顺序 |
| 6 | father_id | int | 否 | 否 | 父级ID | |
| 7 | dir | varchar | 255 | 否 | 否 | 文件夹 |
| 8 | type | varchar | 32 | 否 | 否 | 文件类型 |
表 4-27-user(用户账户)
| 编号 | 字段名 | 类型 | 长度 | 是否非空 | 是否主键 | 注释 |
| 1 | user_id | int | 是 | 是 | 用户ID | |
| 2 | state | smallint | 是 | 否 | 账户状态:(1可用|2异常|3已冻结|4已注销) | |
| 3 | user_group | varchar | 32 | 否 | 否 | 所在用户组 |
| 4 | login_time | timestamp | 是 | 否 | 上次登录时间 | |
| 5 | phone | varchar | 11 | 否 | 否 | 手机号码 |
| 6 | phone_state | smallint | 是 | 否 | 手机认证:(0未认证|1审核中|2已认证) | |
| 7 | username | varchar | 16 | 是 | 否 | 用户名 |
| 8 | nickname | varchar | 16 | 否 | 否 | 昵称 |
| 9 | password | varchar | 64 | 是 | 否 | 密码 |
| 10 | | varchar | 64 | 否 | 否 | 邮箱 |
| 11 | email_state | smallint | 是 | 否 | 邮箱认证:(0未认证|1审核中|2已认证) | |
| 12 | avatar | varchar | 255 | 否 | 否 | 头像地址 |
| 13 | open_id | varchar | 255 | 否 | 否 | 针对获取用户信息字段 |
| 14 | create_time | timestamp | 是 | 否 | 创建时间 |
表 4-28-user_group(用户组)
| 编号 | 字段名 | 类型 | 长度 | 是否非空 | 是否主键 | 注释 |
| 1 | group_id | mediumint | 是 | 是 | 用户组ID | |
| 2 | display | smallint | 是 | 否 | 显示顺序 | |
| 3 | name | varchar | 16 | 是 | 否 | 名称 |
| 4 | description | varchar | 255 | 否 | 否 | 描述 |
| 5 | source_table | varchar | 255 | 否 | 否 | 来源表 |
| 6 | source_field | varchar | 255 | 否 | 否 | 来源字段 |
| 7 | source_id | int | 是 | 否 | 来源ID | |
| 8 | register | smallint | 否 | 否 | 注册位置 | |
| 9 | create_time | timestamp | 是 | 否 | 创建时间 | |
| 10 | update_time | timestamp | 是 | 否 | 更新时间 |
第五章 全域旅游服务系统 详细设计与实现
全域旅游服务系统的详细设计与实现主要是根据前面的全域旅游服务系统的需求分析和全域旅游服务系统的总体设计来设计页面并实现业务逻辑。主要从全域旅游服务系统界面实现、业务逻辑实现这两部分进行介绍。
5.1前端首页模块
展示轮播图、导航栏、旅游公告及景点爬虫等信息。首页提供便捷的信息入口,方便用户快速浏览热门景点和最新活动。前台首页模块展示如下图所示。

图 5-1前台首页模块图
5.2用户注册模块
不是全域旅游服务系统中正式用户的是可以在线进行注册的,当填写上自己的账号+设置密码+确认密码+昵称+邮箱+手机号+身份+用户姓名等信息后再点击“注册”按钮后将会先验证输入的有没有空数据,再次验证密码和确认密码是否是一样的,最后验证输入的账户名和数据库表中已经注册的账户名是否重复,只有都验证没问题后即可用户注册成功。其用户注册模块展示如下图所示。

图 5-2注册模块图
5.3登录模块
全域旅游服务系统中的前台上注册后的用户是可以通过自己的用户名+密码进行登录的,当用户输入完整的自己的用户名+密码信息并点击“登录”按钮后,将会首先验证输入的有没有空数据,再次验证输入的用户名+密码和数据库中当前保存的用户信息是否一致,只有在一致后将会登录成功并自动跳转到全域旅游服务系统的首页中,否则将会提示相应错误信息,登录模块如下图所示。

图 5-3登录模块图
5.4前端旅游用户功能模块
5.4.1旅游论坛模块
用户可以查看论坛帖子详情,进行点赞、收藏、评论和回复操作,还可以发布内容(包括标题、分类、正文),管理员有权置顶重要帖子。模块如下图所示:

图 5-4发布旅游论坛模块图
5.4.2景点爬虫模块
查看由爬虫抓取的景点数据列表,包括景点名称、攻略数量、评分等信息,支持搜索和收藏功能,方便用户发现新景点。模块如下图所示。

图 5-5景点爬虫详情模块图
5.4.3景点信息模块
用户可以查看详细的景点信息,如景点名称、类型、电话等,支持搜索、点赞、收藏、评论和下单购票,提升用户体验。模块如下图所示。

图 5-6提交下单购票模块图
5.4.4旅游路线模块
查看详细的旅游路线信息,包括标题名称、途径景点、联系号码等,支持搜索、点赞、收藏、评论和预定线路,简化出行规划。模块如下图所示。

图 5-7提交预定线路模块图
5.4.5个人中心-购票信息模块
用户可以查看购票详情并进行支付,支持查询和重置操作,确保订单处理的透明度和及时性。模块如下图所示。

图 5-8支付景点购票模块图
5.5后端管理员功能模块
5.5.1后台首页模块
管理员可以在此查看购票信息统计、路线预定统计、活动报名统计等数据,并修改个人资料,确保系统的稳定运行。模块如下图所示。

图 5-9后台首页模块图
5.5.2系统用户模块
管理员负责管理所有类型的用户账户(旅游用户),包括查看详情、增删改查操作,确保用户信息的准确性和完整性。流程图如下所示。

图 5-10用户管理流程图
用户管理模块如下图所示。

图 5-11系统用户模块图
5.5.3景点爬虫管理模块
管理员可以查看详细信息,添加景点爬虫信息,支持查询、重置、删除操作,并能输入关键词进行数据爬取,确保数据的及时更新。模块如下图所示。

图 5-12景点爬虫管理模块图
5.5.4景点信息管理模块
管理员可以查看和添加景点信息,支持查询、重置、删除操作,便于景点信息的有效管理。模块如下图所示。

图 5-13添加景点信息模块图
5.5.5活动报名管理模块
管理员可以查看和审核活动报名详情,支持查询、重置、删除操作,确保活动组织的有序性。模块如下图所示。

图 5-14审核活动报名模块图
5.5.6系统管理模块
管理员可以查看系统各模块详情,支持增删改查、搜索操作,确保系统的正常运行。模块如下图所示。

图 5-15轮播图管理模块图
5.5.7可视化大屏模块
管理员可以通过大屏查看景点攻略占比(爬虫数据统计)、爬虫数据表格、路线收益占比(路线预定收益统计)、景点收益词云图、景点评论数统计(爬虫评论数统计)、活动报名人数统计等大数据分析结果,为决策提供有力支持。模块如下图所示。

图 5-16可视化大屏模块图
第六章 系统测试
6.1系统测试的目的
测试的主要目的是确保系统的功能和性能满足预期的需求,同时识别和修复潜在的缺陷。通过系统测试,可以验证各个功能模块的正确性和稳定性,确保系统在不同使用场景下的表现符合设计要求。测试目的包括确认系统功能的完整性、验证数据处理的准确性、评估系统的性能和安全性[10]。测试还可以提高用户满意度,保证用户在使用系统时获得流畅和可靠的体验。通过全面的测试,可以降低后期维护成本,减少系统上线后出现故障的风险,从而保障系统的长期稳定运行。
6.2测试方法
在本系统中,测试方法主要依赖于测试用例的设计与执行。测试用例是根据系统需求文档编写的,覆盖所有功能模块及其边界情况。每个测试用例包含输入数据、预期结果和实际结果的对比,以验证系统的功能是否按预期工作。
常见的测试用例包括功能测试用例、边界测试用例和异常测试用例。功能测试用例针对系统的各项功能进行验证;边界测试用例则侧重于输入数据的边界条件,验证系统在极端情况下是否能够稳定运行;异常测试用例则用于验证系统在处理错误输入或异常情况时的反应。本文选择功能测试用例进行系统测试。
在测试执行过程中,记录每个用例的执行结果,并根据实际结果与预期结果的对比,判断系统是否存在缺陷。通过系统化的测试用例执行,可以有效提高测试的覆盖率和效率,为系统的最终上线提供保障。
6.3测试用例
6.3.1用户登录功能测试
表6-1 用户登录功能测试表
| 用例名称 | 用户登录系统 |
| 目的 | 测试用户通过正确的用户名和密码可否登录功能 |
| 前提 | 未登录的情况下 |
| 测试流程 | 1) 进入登录页面 2) 输入正确的用户名和密码 |
| 预期结果 | 用户名和密码正确的时候,跳转到登录成功界面,反之则显示错误信息,提示重新输入 |
| 实际结果 | 实际结果与预期结果一致 |
6.3.2创建数据测试
在系统中,创建功能也是基础功能之一,因此创建功能的测试很有代表性。在此章节主要列举在创建时各种情况下系统结果的测试。由于系统涉及创建功能操作过多,因此将多处统称创建功能。
创建数据用例如表6-2 所示。
表6-2 创建数据测试用例
| 测试用例编号 | YL_05 | |
| 测试用例名称 | 系统使用者进行创建数据 | |
| 测试用例描述 | 使用者输入要创建的数据 | |
| 系统入口 | 浏览器 | |
| 步骤 | 预期结果 | 实际结果 |
| 输入完整并且格式正确的数据 | 提示“创建成功”,并显示所有数据 | 预期结果 |
| 核心位置数据但非必要位置不输入数据 | 提示“创建成功”,并显示所有数据 | 预期结果 |
| 核心数据位置不输入数据 | 提示“创建失败” | 预期结果 |
6.3.3修改数据测试
在系统中,修改功能是系统主要实现功能,因此修改功能的测试很有代表性。在此章节主要列举在修改时各种情况下系统结果的测试。由于系统涉及修改功能操作过多,因此将多处数据表记录修改和状态修改统称修改功能。
修改数据用例如表6-3所示。
表6-3 修改数据测试用例
| 测试用例编号 | YL_06 | |
| 测试用例名称 | 系统使用者进行修改数据 | |
| 测试用例描述 | 使用者对可修改的数据项进行修改 | |
| 系统入口 | 浏览器 | |
| 步骤 | 预期结果 | 实际结果 |
| 将现有数据修改成正确的数据 | 提示“修改成功”,并显示所有数据 | 预期结果 |
| 将现有数据修改成错误的数据 | 提示“修改失败” | 预期结果 |
6.3.4查询数据测试
在系统中,查询功能是使用系统使用最多也是最基础的功能,因此查询功能的测试很有代表性。在此章节主要列举在查询时各种情况下系统结果的测试。
查询数据用例如表6-4所示。
表6-4 查询数据测试用例
| 测试用例编号 | YL_05 | |
| 测试用例名称 | 系统使用者进行查询数据 | |
| 测试用例描述 | 全部查询以及输入关键词查询 | |
| 系统入口 | 浏览器 | |
| 步骤 | 预期结果 | 实际结果 |
| 界面自动查询全部 | 显示对应所有记录 | 预期结果 |
| 输入已存在且能匹配成功的关键字 | 显示所查询到的数据 | 预期结果 |
| 输入不存在的关键字 | 显示数据界面为空 | 预期结果 |
6.4测试结果
在本次测试的过程主要针对所有功能下的添加操作,修改操作和删除操作,并以真实数据一一进行相关功能项目的输入,最终能够保证每个项目涉及的功能都能够正常运行,因此能够保证本次设计的,已实现的功能能够正常运行并且相关数据库的信息也同样保证正确。
结 论
经过本次系统测试,全域旅游服务系统的各项功能均得到了全面验证。测试结果显示,系统在不同使用场景下均能稳定运行,功能和性能均达到了预期的设计要求。特别是在数据创建、数据修改以及数据查询等核心功能上,系统展现出了良好的稳定性和准确性。
在测试过程中,发现了少量潜在的缺陷,并进行了及时修复。这些修复工作进一步提升了系统的可靠性和用户体验。通过全面执行测试用例,确保了系统的测试覆盖率达到了较高水平,为系统的最终上线提供了坚实的保障。
综上所述,本次系统测试取得了圆满成功。全域旅游服务系统的功能和性能均达到了预期目标,为系统的后续开发和维护奠定了坚实的基础。该模块将在实际应用中发挥出色的表现,为用户提供高效、便捷的资源管理服务。
参考文献
- 尹应荆.JAVA编程语言在计算机软件开发中的应用[J].石河子科技,2023,(05):45-47.
- 刘江涛,王亮亮,吴庆茹,等.基于B/S模式的铁路勘测设计案例信息化管理系统设计与实现[J].铁路计算机应用,2021,30(03):32-35.
- 张丹丹,李弘.基于B/S架构的办公管理系统设计与开发[J].铁路通信信号工程技术,2024,21(09):44-48+106.
- 王志亮,纪松波.基于SpringBoot的Web前端与数据库的接口设计[J].工业控制计算机,2023,36(03):51-53.
- 熊永平.基于SpringBoot框架应用开发技术的分析与研究[J].电脑知识与技术,2021,15(36):76-77.
- 赵媛.基于Vue的Web系统前端性能优化分析[J].电脑编程技巧与维护,2024,(09):44-46.
- 秦冬.浅析Vue框架在前端开发中的应用[J].信息与电脑(理论版),2024,36(13):61-63.
- 李艳杰.MySQL数据库下存储过程的综合运用研究[J].现代信息科技,2023,7(11):80-82+88.
- 周晓玉,崔文超.基于Web技术的数据库应用系统设计[J].信息与电脑(理论版),2023,35(09):189-191.
- 李俊萌.计算机软件测试技术与开发应用策略分析[J].信息记录材料,2023,24(03):50-52.
- Java Sunrise Coffee: Better Beans, and Better Coffee [J]. M2 Presswire, 2025,
- Salunke V S ,Ouda A . A Performance Benchmark for the PostgreSQL and MySQL Databases [J]. Future Internet, 2024, 16 (10): 382-382.
- Shao W ,Liu K . Design and Implementation of Online Ordering System Based on SpringBoot [J]. Journal of Big Data and Computing, 2024, 2 (3):
- 戴佳静,李小曼,蒋毅天. 基于大数据的全域旅游综合管理平台的设计与应用 [J]. 邮电设计技术, 2025, (01): 61-65.
- 推进文旅深度融合 构建全域旅游发展新格局[N]. 张家界日报, 2024-12-20 (002).
- 付臣欢. 为全域旅游做好全程服务[N]. 长沙晚报, 2024-09-27 (003).
- 徐朋朋. 乡村振兴战略背景下全域旅游思维引领德州美丽乡村建设路径研究 [J]. 安徽农业科学, 2024, 52 (18): 101-105+125.
- 刘丁铭. 全域旅游背景下旅游信息服务系统关键技术研究与开发[D]. 长安大学, 2024.
- 张文静,张凯. 全域旅游信息化服务系统的构建及优化——以巢湖市为例 [J]. 江苏经贸职业技术学院学报, 2021, (03): 27-29.
- 张路,张永强,殷美玲. 全域旅游下森林康养基地服务系统设计调研分析——以北京上方山国家森林公园为例 [J]. 设计, 2020, 33 (23): 87-89.
致 谢
全域旅游服务系统设计与实现工作已结束,虽然过程中充满挑战,但内心充满自豪和满足。感谢大学四年间教导我的所有老师,他们的专业知识与人生智慧让我成长为能独立完成系统的学生。特别感谢指导老师,他耐心解答疑惑,引导我解决问题,提升自主解决能力。室友和同学们的宝贵建议和支持也让我取得长足进步。未来,我将继续努力追求卓越,不辜负所学所悟和老师期望。坚信坚定信念和不懈努力,未来定能取得更辉煌成就。期待更美好未来!
此外,全域旅游服务系统设计与实现不仅是技术挑战,挫折和困难是成长的垫脚石,让我更深入理解问题,精确找到解决方案。每次解决问题,都感到满足和自豪。
对于未来,我充满期待和信心。无论道路多崎岖,只要保持坚定信念,持续努力,定能取得更大成就。期待将知识和技能运用到实际中,为社会做出更大贡献。
最后,感谢所有帮助和支持我的人。你们的教诲、鼓励和支持让我有今天的成就。我会继续努力,不辜负期望,为实现更美好的未来而奋斗。
代码:
连接数据库的文件在Resources 文件夹下的application.yml文件,代码如下:
server:
port: 5000
servlet:
context-path: /api
spring:
mvc:
static-path-pattern: /upload/**
resources:
static-locations: file:此处填写地址/project93355/server/src/main/resources/static
datasource:
jdbc:mysql://127.0.0.1:3306/projectxxxxx?serverTimezone=GMT%2B8&useSSL=false&characterEncoding=utf-8
username: root
password: root
driver-class-name: com.mysql.cj.jdbc.Driver
type: com.alibaba.druid.pool.DruidDataSource
jackson:
property-naming-strategy: CAMEL_CASE_TO_LOWER_CASE_WITH_UNDERSCORES
default-property-inclusion: ALWAYS
time-zone: GMT+8
date-format: yyyy-MM-dd HH:mm:ss
servlet:
项目启动文件Application.java,代码如下:
@SpringBootApplication(exclude = {DataSourceAutoConfiguration.class})
@EnableJpaRepositories
@MapperScan("com.project.demo.dao")
public class Application {
public static void main(String[] args) {
SpringApplication.run(Application.class,args);
}
}
修改数据代码如下:
@PostMapping("/set")
@Transactional
public Map<String, Object> set(HttpServletRequest request) throws IOException {
service.update(service.readQuery(request), service.readConfig(request), service.readBody(request.getReader()));
return success(1);
}
删除一条数据代码如下:
@RequestMapping(value = "/del")
@Transactional
public Map<String, Object> del(HttpServletRequest request) {
service.delete(service.readQuery(request), service.readConfig(request));
return success(1);
}
public void delete(Map<String,String> query,Map<String,String> config){
QueryWrapper wrapper = new QueryWrapper<E>();
toWhereWrapper(query, "0".equals(config.get(FindConfig.GROUP_BY)),wrapper);
baseMapper.delete(wrapper);
log.info("[{}] - 删除操作:{}",wrapper.getSqlSelect());
}
通过请求的参数获取列表数据,代码如下:
@RequestMapping("/get_list")
public Map<String, Object> getList(HttpServletRequest request) {
Map<String, Object> map = service.selectToPage(service.readQuery(request), service.readConfig(request));
return success(map);
}
获取某个组下面的数量,代码如下:
@RequestMapping(value = {"/count_group", "/count"})
public Map<String, Object> count(HttpServletRequest request) {
Integer value= service.selectSqlToInteger(service.groupCount(service.readQuery(request), service.readConfig(request)));
return success(value);
}
注册页登录代码如下:
/**
* 注册
* @param user
* @return
*/
@PostMapping("register")
public Map<String, Object> signUp(@RequestBody User user) {
// 查询用户
Map<String, String> query = new HashMap<>();
Map<String,Object> map = JSON.parseObject(JSON.toJSONString(user));
query.put("username",user.getUsername());
List list = service.selectBaseList(service.select(query, new HashMap<>()));
if (list.size()>0){
return error(30000, "用户已存在");
}
map.put("password",service.encryption(String.valueOf(map.get("password"))));
service.insert(map);
return success(1);
}
MD5加密,代码如下:
public String encryption(String plainText) {
String re_md5 = new String();
try {
MessageDigest md = MessageDigest.getInstance("MD5");
md.update(plainText.getBytes());
byte b[] = md.digest();
int i;
StringBuffer buf = new StringBuffer("");
for (int offset = 0; offset < b.length; offset++) {
i = b[offset];
if (i < 0)
i += 256;
if (i < 16)
buf.append("0");
buf.append(Integer.toHexString(i));
}
re_md5 = buf.toString();
} catch (Exception e) {
e.printStackTrace();
}
return re_md5;
}
登录页代码如下:
/**
* 登录
* @param data
* @param httpServletRequest
* @return
*/
@PostMapping("login")
public Map<String, Object> login(@RequestBody Map<String, String> data, HttpServletRequest httpServletRequest) {
log.info("[执行登录接口]");
String username = data.get("username");
String email = data.get("email");
String phone = data.get("phone");
String password = data.get("password");
List resultList = null;
Map<String, String> map = new HashMap<>();
if(username != null && "".equals(username) == false){
map.put("username", username);
resultList = service.selectBaseList(service.select(map, new HashMap<>()));
}
else if(email != null && "".equals(email) == false){
map.put("email", email);
resultList = service.selectBaseList(service.select(map, new HashMap<>()));
}
找回密码,接收用户输入的用户名、密码、验证码,并进行条件判断,代码如下:
/**
* 找回密码
* @param form
* @return
*/
@PostMapping("forget_password")
public Map<String, Object> forgetPassword(@RequestBody User form,HttpServletRequest request) {
JSONObject ret = new JSONObject();
String username = form.getUsername();
String code = form.getCode();
String password = form.getPassword();
// 判断条件
if(code == null || code.length() == 0){
return error(30000, "验证码不能为空");
}
if(username == null || username.length() == 0){
return error(30000, "用户名不能为空");
}
if(password == null || password.length() == 0){
return error(30000, "密码不能为空");
}
请关注点赞+私信博主,免费领取项目源码

被折叠的 条评论
为什么被折叠?



