目录
摘 要
本平台通过结合最新的人工智能技术,提供一个全面、高效且用户友好的在线学习环境。平台主要分为学生用户、管理员和教师用户三大模块,每个模块都设计有特定的功能以满足不同用户的需求。
学生用户可访问首页获个性化推荐,进行练习、考试,接收通知资讯,通过问答解疑。课程信息板块助学生了解课程动态。个人中心管理个人信息、笔记、班级、错题、收藏及评论,提升学习效率。管理员后台首页概览系统,细控用户、课程信息及分类,管理班级申请、系统安全、通知公告、资源及考试。教师用户专享后台,便于管理课程、资源,安排考试,有效沟通学生。
该平台采用SpringBoot框架作为后端支持,保证了数据处理的稳定性与响应速度;前端则使用Vue技术,为用户提供流畅的操作体验。同时,平台注重用户信息安全与隐私保护,实施多种安全措施,致力于营造一个积极向上的学习社区,通过智能化的学习路径推荐和评估体系,提升学习效率与效果。
关键词:人工智能在线学习平台;SpringBoot框架;个性化学习体验;
Abstract
This platform provides a comprehensive, efficient, and user-friendly online learning environment by combining the latest artificial intelligence technology. The platform is mainly divided into three modules: student users, administrators, and teacher users, each designed with specific functions to meet the needs of different users.
Student users can access the homepage to receive personalized recommendations, practice and take exams, receive notifications and information, and solve problems through Q&A. The course information section helps students understand the course dynamics. Personal center manages personal information, notes, classes, mistakes, collections, and comments to improve learning efficiency. Administrator backend homepage overview system, finely controlling user and course information and classification, managing class applications, system security, notifications and announcements, resources, and exams. Teacher users have exclusive access to the backend, which facilitates the management of courses and resources, scheduling of exams, and effective communication with students.
The platform adopts the SpringBoot framework as backend support, ensuring the stability and response speed of data processing; The front-end uses Vue technology to provide users with a smooth operating experience. At the same time, the platform pays attention to user information security and privacy protection, implements various security measures, and is committed to creating a positive learning community. Through an intelligent learning path recommendation and evaluation system, it improves learning efficiency and effectiveness.
Keywords:Artificial Intelligence Online Learning Platform;SpringBoot framework; Personalized learning experience;
第一章 绪 论
1.1研究背景及意义
随着信息技术的飞速进步和互联网的广泛应用,教育领域正在经历一场深刻的变革。作为教育技术现代化的重要成果,人工智能在线学习平台凭借其独特的优势逐渐成为现代教育不可或缺的一部分。这类平台打破了时间与空间的限制,为学习者提供了前所未有的灵活性和多样性,使得学习不再局限于特定的时间和地点。
人工智能在线学习平台不仅汇聚了丰富的优质教育资源,还实现了这些资源的共享与优化配置,从而有助于提高整体教育质量和学习效率。因此,对人工智能在线学习平台的研究显得尤为重要,它不仅能促进教育技术的创新和发展,还能为学习者提供更加高效、便捷的学习体验。
在当今社会,终身学习的需求日益增长,但传统的教育模式往往难以满足这种需求。相比之下,人工智能在线学习平台以其高度的灵活性和便捷性,为不同年龄段、不同职业背景的学习者提供了广泛的选择,包括多样的课程资源和学习机会。通过精准分析学习者的学习需求和习惯,人工智能在线学习平台能够为每个学习者量身定制个性化的学习路径和推荐内容,极大地提升了学习效果。
深入探究人工智能在线学习平台的设计与实现背景和意义,对于理解这一领域的现状和未来发展趋势至关重要。这不仅能为我们提供理论依据,指导人工智能在线学习平台的设计和优化,还可以推动在线教育事业朝着更加健康、可持续的方向发展。通过不断的技术革新和服务优化,人工智能在线学习平台有望成为实现全民终身学习目标的关键力量,为构建学习型社会贡献力量。
1.2国内外研究现状
随着信息技术的飞速发展,人工智能在线学习平台的设计与实现已成为教育领域的研究热点。国内外学者和企业在这一领域进行了大量研究,取得了显著成果。
在国内,研究者们不断探索人工智能在线学习平台的设计原则与实现方法。例如,汤佳在《基于Java人工智能在线学习平台系统的设计与实现》中,详细介绍了使用Java技术构建人工智能在线学习平台的过程,该平台实现了用户注册、登录、在线学习、课程管理等功能,为学习者提供了便捷的学习途径。同时,马维在《基于数据驱动的人工智能在线学习平台建设研究》中指出,数据驱动是提升人工智能在线学习平台效果的关键,通过收集和分析学习数据,可以优化平台功能,提升用户体验。
在国际上,人工智能在线学习平台的设计与实现同样备受关注。Gebremariam和Mulugeta在研究中发现,自疫情爆发以来,人工智能在线学习平台在语言教师培训中发挥了重要作用,平台的使用显著提高了教师的教学技能和学生的学习效果。此外,Awada等人在开发e-learning平台时,注重学习者与导师的满意度,通过平台提供的高质量教学资源,有效提升了学习者的临床推理能力。
值得注意的是,国内外人工智能在线学习平台的设计与实现都呈现出多元化和个性化的趋势。平台不仅提供丰富的学习资源,还通过智能推荐、个性化学习路径等功能,满足不同学习者的需求。同时,随着人工智能、大数据等技术的不断发展,人工智能在线学习平台将更加智能化,为学习者提供更加精准的学习支持。
综上所述,国内外人工智能在线学习平台的设计与实现已取得显著成果,但仍需不断探索和创新,以适应不断变化的教育需求和技术发展。未来,随着技术的不断进步,人工智能在线学习平台将为学习者提供更加优质、高效的学习体验。
1.3论文组织结构
本论文共分为七个主要章节,具体结构如下:
1. 绪论:介绍研究背景与意义,回顾国内外研究现状,并概述论文的组织结构。
2. 相关技术介绍:详细介绍与本研究相关的技术,包括Java语言、B/S框架、SpringBoot框架、Vue技术和MySQL数据库。
3. 需求分析:对系统的功能需求和非功能需求进行分析,明确用户和管理员的需求,并进行可行性分析,包括技术、操作和经济可行性。
4. 系统设计:涵盖系统架构设计、系统模块设计,并进行数据库的概念设计与表设计。
5. 系统实现:具体描述各个功能模块的实现过程,展示系统如何根据需求进行开发。
6. 系统测试:阐述测试的目的,分析测试结果并得出结论,以验证系统的稳定性和功能完整性。
7. 总结:总结研究的主要成果和贡献,指出存在的不足及未来的研究方向。
第二章 关键技术
2.1Java语言
Java语言是一种广泛使用的高级编程语言,具有平台无关性、面向对象特性和丰富的标准库。Java通过Java虚拟机(JVM)实现跨平台运行,开发者可以编写一次代码,在任何支持JVM的环境中执行[1]。Java的面向对象特性使得代码复用和模块化变得更加容易,促进了软件的维护和扩展。Java支持多线程编程,允许开发者在同一程序中同时执行多个任务,提升了应用程序的性能。
Java语言的语法结构简洁且易于理解,吸引了大量开发者。Java的标准库包含数据结构、输入输出处理、网络编程等众多功能模块。这使得开发者在构建应用程序时能够高效利用已有工具,减少重复劳动。Java广泛应用于企业级应用、移动应用、Web开发和大数据处理等领域。
2.2 B/S框架
B/S(Browser/Server)架构是一种基于浏览器和服务器的系统架构模式,用户通过浏览器与服务器进行交互。B/S架构简化了客户端的部署和管理,用户无需在本地安装复杂的软件,只需使用标准浏览器即可访问应用程序。服务器端负责处理业务逻辑和数据存储,客户端则主要负责展示用户界面和数据交互[2]。B/S架构的设计使得系统更新和维护集中在服务器端,降低了维护成本。
B/S架构通常采用Web技术进行实现,包括HTML、CSS和JavaScript等。用户在浏览器中发起请求,服务器响应并返回数据。数据传输通常通过HTTP或HTTPS协议进行,B/S架构的灵活性使其适用于在线购物、信息管理系统和社交网络等各类应用场景[3]。由于其易于扩展性,B/S架构可以方便地支持大规模用户访问,适应不断变化的业务需求。
2.3 SpringBoot框架
SpringBoot框架是基于Spring框架的开源项目,简化Java应用程序的开发过程。SpringBoot通过约定优于配置的理念,减少了传统Spring应用的繁琐配置,开发者可以快速搭建和部署应用程序。框架提供了一系列默认配置,支持自动化配置,简化了应用启动的复杂性[4]。SpringBoot内置了嵌入式Web服务器,使得开发者能够独立运行Java应用,无需外部容器。
SpringBoot支持微服务架构,开发者可以轻松创建和管理多个微服务。框架集成了丰富的功能模块,包括安全、数据访问和消息中间件等,支持RESTful API和JSON数据格式的处理[5]。SpringBoot还提供了强大的监控和管理功能,允许开发者实时监控应用的健康状态和性能指标。借助SpringBoot,开发者能够高效构建和维护现代企业级应用,满足复杂业务需求。
2.4 Vue技术
Vue是一种渐进式JavaScript框架,专注于构建用户界面。Vue采用组件化的开发模式,允许开发者将应用程序拆分为独立的、可重用的组件,从而提高了开发效率和代码的可维护性[6]。框架的核心库专注于视图层,支持数据绑定和DOM操作,提供了简洁的API。Vue的虚拟DOM机制提升了应用的性能,减少了实际DOM操作的次数。
Vue支持双向数据绑定,能够自动更新视图与模型之间的变化。开发者可以通过Vue的指令系统,简化数据展示和事件处理。Vue还支持路由管理和状态管理,使得开发复杂单页面应用变得更加容易[7]。借助Vue的生态系统,开发者能够使用多种工具和库来扩展功能,满足不同的业务需求。Vue在前端开发中逐渐成为主流选择,受到广泛关注和应用。
2.5 MySQL数据库
MySQL是一种开源关系型数据库管理系统,广泛应用于Web应用和企业级数据存储。MySQL支持结构化查询语言,允许开发者通过标准语句进行数据的创建、读取、更新和删除操作[8]。数据库通过表格形式组织数据,支持数据完整性和约束条件的定义。MySQL的存储引擎机制使得用户可以根据具体需求选择不同的存储引擎,以优化性能和功能。
MySQL具有高性能和可扩展性,支持大规模数据存储和高并发访问。系统提供了丰富的用户权限管理和数据加密安全特性。
第三章 系统分析
3.1系统可行性分析
3.1.1技术可行性
现代软件开发技术已经相当成熟,提供了丰富的工具和框架,可以应对各种复杂的业务需求。采用Java等成熟、稳定的语言进行开发,利用其面向对象、跨平台等特性,实现系统的模块化、可扩展性和可维护性。利用SpringBoot等现代框架,简化开发过程,提高开发效率。对于数据库的选择,使用MySQL等关系型数据库,以满足数据存储和查询的需求。因此,从技术层面来看,开发人工智能在线学习平台是完全可行的。
3.1.2经济可行性
系统的开发成本相对较低,可以利用开源框架和工具,降低开发成本。其次,系统的运行和维护成本也相对较低,可以采用Java等技术,实现系统的自动化部署和维护。因此,从经济层面来看,开发人工智能在线学习平台也是可行的。
3.1.3社会可行性
人工智能在线学习平台的社会可行性主要体现在通过人工智能在线学习平台,无论是城市还是农村的学生,都可以享受到高质量的教育资源,缩小教育资源的城乡差距。此外,平台还可以为不同需求的学习者提供个性化的学习方案,满足他们的多样化学习需求。同时,人工智能在线学习平台也有助于推动终身学习理念的实现,让学习者在任何时间、任何地点都能获取所需的知识和技能。因此,从社会层面来看,开发人工智能在线学习平台具有积极的意义和可行性。
3.1.4操作可行性
系统的操作界面设计简洁明了,易于用户理解和操作。系统提供了详尽的操作指南和帮助文档,使得用户能够快速上手并熟练使用系统。系统还具备良好的容错性和错误提示功能,当用户操作失误时,能够及时给出提示信息,引导用户进行正确的操作。因此,从操作层面来看,人工智能在线学习平台同样具备可行性。
3.2系统功能分析
3.2.1功能性分析
平台主要分为学生用户、管理员和教师用户三大模块,每个模块都设计有特定的功能以满足不同用户的需求。
学生用户模块:
学生用户注册:点击注册,进入注册页面,填写好账号、密码、确认密码、昵称、邮箱、身份:学生用户、用户姓名、用户性别、用户电话等字段值,点击下方注册按钮,提示注册成功后,系统将自动跳转回到登录页面。
用户登录:点击“登录”按钮,输入用户名、密码、验证码登录系统,登录时前端会自动校验用户名与密码以及该用户是否审核通过,审核通过的用户输入正确登录成功,输入错误会有提示信息。
首页:学生可以浏览实时更新的轮播图,快速获取平台的最新内容、活动信息以及推荐课程。
做题练习:平台提供丰富的练习题目,学生可以通过做题来巩固所学知识,提高解题能力。
在线考试:学生可以参与平台组织的在线考试,通过模拟真实考试环境来检验自己的学习成果。
通知公告:学生可以阅读所有公告内容,确保及时接收平台的重要通知、活动信息以及课程变动等。
新闻资讯:平台提供校园动态及行业资讯,学生可以获取最新的教育政策、行业动态以及学术研究成果等。
问答咨询:学生可以在平台上提问并获取解答,与其他用户进行知识交流,共同提高。
课程信息:学生可以浏览课程列表,筛选课程类型,查看课程详情,参与课程评论、点赞、收藏等操作,并观看视频课程进行学习。
个人中心:包含个人首页、课程笔记、班级加入、错题记录、收藏、评论管理等功能。
个人首页:学生可以查看个人信息、学习进度以及学习记录等,方便了解自己的学习情况。
课程笔记:学生可以在平台上记录课程重点、难点以及自己的学习心得,方便复习和巩固所学知识。
班级加入:学生可以加入班级,与班级同学共同学习、交流,提高学习效果。
错题记录:平台会自动记录学生做错的题目,学生可以查看并复习这些题目,避免重复犯错。
收藏:学生可以管理自己收藏的课程、资料以及笔记等,方便随时查看和学习。
评论管理:学生可以查看并管理自己的评论,包括对其他用户课程评论的回复和点赞等操作。
后端教师用户模块:
教师用户注册:点击注册,进入注册页面,填写好账号、密码、确认密码、昵称、邮箱、身份、电话等字段值,点击下方注册按钮,提示注册成功后,需要管理员审核才能登录。
教师用户登录:点击“登录”按钮,输入用户名、密码、验证码登录系统,登录时前端会自动校验用户名与密码以及该用户是否审核通过,审核通过的用户输入正确登录成功,输入错误会有提示信息。
后台首页:教师可以查看教学相关信息及数据统计,包括学生数量、学习进度、课程评价等。
课程信息管理:教师可以管理个人课程信息,包括新增、修改、删除及详情查看等操作,确保课程信息的准确性和完整性。
课程信息列表:教师可以查看所有课程信息,包括课程名称、类型、授课教师等,方便课程安排和授课计划制定。
资源管理:教师可以上传、管理教学资源,如视频、PPT等,方便学生进行学习和复习。
在线考试管理:教师可以设置考试科目、试题库及试卷列表等,组织学生进行在线考试并监控考试过程。同时,教师还可以查看学生的考试成绩和答题情况,以便进行针对性的教学辅导和评估。
管理员模块:
后台首页:管理员可以全面掌握系统信息,查看后台各项数据,包括用户数量、课程数量、学习进度等。
系统用户:管理员可以管理学生用户信息,包括搜索、新增、删除及详情查看等操作,确保用户信息的准确性和安全性。
课程信息管理:管理员可以管理课程信息,包括展示、类型设置、搜索、新增、删除、详情查看及评论管理等操作,确保课程信息的准确性和完整性。
课程分类管理:管理员可以对课程进行分类管理,方便用户筛选和查找自己感兴趣的课程。
课程笔记管理:管理员可以审核与管理学生提交的课程笔记,确保笔记内容的准确性和质量。
班级加入管理:管理员可以管理班级信息,包括创建、删除及成员管理等操作,确保班级信息的准确性和安全性。
系统管理:管理员可以进行系统设置与维护,包括系统升级、数据备份与恢复等操作,确保平台稳定运行。
通知公告管理:管理员可以发布、编辑及删除通知公告,确保信息及时传达给用户。
资源管理:管理员可以管理学习资源,包括视频、文档等,确保资源的准确性和可用性。
在线考试管理:管理员可以管理考试科目、试题库、错题记录及试卷列表等,组织在线考试并监控考试过程。
3.2.2非功能性分析
人工智能在线学习平台的非功能性需求比如人工智能在线学习平台的安全性怎么样,可靠性怎么样,性能怎么样,可拓展性怎么样等,具体可以表示在如下3-1表格中:
表3-1人工智能在线学习平台非功能需求表
| 安全性 | 主要指人工智能在线学习平台数据库的安装,数据库的使用和密码的设定必须合乎规范。 |
| 可靠性 | 可靠性是指人工智能在线学习平台能够安装用户的指示进行操作,经过测试,可靠性90%以上。 |
| 性能 | 性能是影响人工智能在线学习平台占据市场的必要条件,所以性能最好要佳才好。 |
| 可扩展性 | 比如数据库预留多个属性,比如接口的使用等确保了系统的非功能性需求。 |
| 易用性 | 用户只要跟着人工智能在线学习平台的页面展示内容进行操作,就可以了。 |
| 可维护性 | 人工智能在线学习平台开发的可维护性是非常重要的,经过测试,可维护性没有问题 |
3.3系统用例分析
人工智能在线学习平台的完整UML用例图分别是图3-1、3-2、3-3。
学生用户角色用例如下图所示。

图 3-1学生用户角色用例图
教师角色用例如下图所示。

图 3-2教师角色用例图
管理员角色用例如下图所示。

图 3-3管理员角色用例图
3.4系统总体流程设计
3.4.1数据开发流程
系统开发流程的主要步骤,从需求分析到系统完成的全过程。流程包括需求分析、总体设计(结构、功能、数据)、详细设计(模块、编码)、模块整合与调用,以及测试、扩展和完善,最终完成系统的开发。本系统的开发流程如下图所示。

图 3-3系统开发流程图
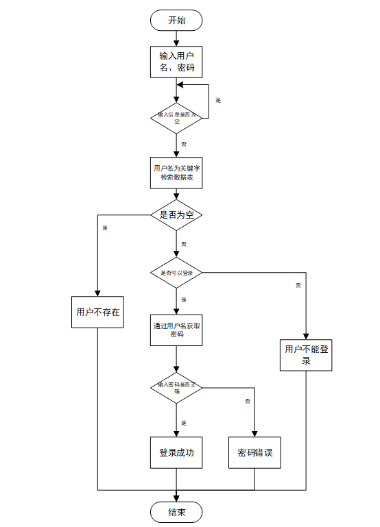
3.4.2用户登录流程
用户输入用户名和密码后,系统先检查输入是否为空,再验证用户名是否存在,若存在则通过用户名获取密码并校验。若密码正确则登录成功,否则提示密码错误。若用户名不存在或无法登录,提示用户操作无效。如下图所示。

图 3-4登录流程图
3.4.3系统操作流程
用户首先进入系统登录界面,输入用户名和密码后,系统验证信息是否正确。若验证失败,返回登录界面重新输入,若验证成功,则进入功能界面,执行相应功能处理后结束操作流程。操作流程如下图所示。

图 3-5 系统操作流程图
3.4.4添加信息流程
管理员可以添加信息,用户添加可以自己权限内的信息,输入信息后,要想利用这个软件来进行系统的安全管理,首先需要登录到该软件中。添加信息流程如下图所示。

图 3-6 添加信息流程图
3.4.5修改信息流程
用户首先选择需要修改的记录,输入修改后的数据,系统判断输入数据是否合法。若数据不合法,提示重新输入,若数据合法,则将修改后的数据写入数据库,完成操作后流程结束。修改信息流程图如下图所示。

图 3-7 修改信息流程图
3.4.6删除信息流程
用户选择需要删除的记录后,系统判断是否确认删除。若未确认,返回选择环节,若确认删除,则更新数据库,删除对应记录,完成操作后流程结束。删除信息流程图如下图所示。

图 3-8删除信息流程图
第四章 总体设计
本章主要讨论的内容包括人工智能在线学习平台的功能模块设计、数据库系统设计。
4.1系统架构设计
本人工智能在线学习平台从架构上分为三层:表现层(UI)、业务逻辑层(BLL)以及数据层(DL)。

图 4-1架构设计图
表现层(UI):也称为用户界面层,它负责与用户进行直接的交互。一个优秀的UI设计能够显著提升用户的体验,确保用户在使用人工智能在线学习平台时感到舒适和便捷。为了确保良好的兼容性,UI界面设计需要适应不同版本的平台和各种屏幕尺寸的分辨率。此外,UI交互功能必须合理设计,确保用户的操作能够得到相应的反馈和结果,这要求表现层与业务逻辑层之间保持良好的通信和协同工作。
业务逻辑层(BLL):这一层主要处理人工智能在线学习平台的数据和业务逻辑。当用户通过表现层提交数据时,业务逻辑层会接收这些数据,进行处理,并将结果传递给数据层进行存储或查询。同时,当系统需要从数据层读取数据时,业务逻辑层会处理这些数据,并将其传递给表现层进行展示。
数据层(DL):虽然本人工智能在线学习平台的数据存储在服务端的MySQL数据库中,但数据层仍然作为一个独立的部分存在。它的主要功能是存储和管理人工智能在线学习平台的数据。数据层与MySQL数据库进行交互,执行数据的增、删、改、查等操作,确保数据的完整性和安全性。
这三个层次相互独立但又紧密协作,共同构成了人工智能在线学习平台的完整架构。通过合理的分层设计,可以提高系统的可维护性、可扩展性和可重用性,为用户提供更好的服务和体验。
4.2系统模块设计
在上一章节中主要对系统的功能性需求和非功能性需求进行分析,并且根据需求分析了本人工智能在线学习平台中的用例。那么接下来就要开始对本人工智能在线学习平台的架构、主要功能和数据库开始进行设计。人工智能在线学习平台根据前面章节的需求分析得出,人工智能在线学习平台的功能模块图如下图所示。

图 4-2人工智能在线学习平台功能模块图
4.3数据库设计
数据库设计一般包括需求分析、概念模型设计、数据库表建立三大过程,其中需求分析前面章节已经阐述,概念模型设计有概念模型和逻辑结构设计两部分。
4.3.1数据库概念结构设计
下面是整个人工智能在线学习平台中主要的数据库表总E-R实体关系图。

图 4-3人工智能在线学习平台总E-R关系图
4.3.2数据库逻辑结构设计
通过上一小节中人工智能在线学习平台中总E-R关系图上得出一共需要创建多个数据表。在此主要罗列几个主要的数据库表结构设计。
| 编号 | 字段名 | 类型 | 长度 | 是否非空 | 是否主键 | 注释 |
| 1 | token_id | int | 是 | 是 | 临时访问牌ID | |
| 2 | token | varchar | 64 | 否 | 否 | 临时访问牌 |
| 3 | info | text | 65535 | 否 | 否 | 信息 |
| 4 | maxage | int | 是 | 否 | 最大寿命:默认2小时 | |
| 5 | create_time | timestamp | 是 | 否 | 创建时间 | |
| 6 | update_time | timestamp | 是 | 否 | 更新时间 | |
| 7 | user_id | int | 是 | 否 | 用户编号 |
表 4-2-article(文章)
| 编号 | 字段名 | 类型 | 长度 | 是否非空 | 是否主键 | 注释 |
| 1 | article_id | mediumint | 是 | 是 | 文章id | |
| 2 | title | varchar | 125 | 是 | 是 | 标题 |
| 3 | type | varchar | 64 | 是 | 否 | 文章分类 |
| 4 | hits | int | 是 | 否 | 点击数 | |
| 5 | praise_len | int | 是 | 否 | 点赞数 | |
| 6 | create_time | timestamp | 是 | 否 | 创建时间 | |
| 7 | update_time | timestamp | 是 | 否 | 更新时间 | |
| 8 | source | varchar | 255 | 否 | 否 | 来源 |
| 9 | url | varchar | 255 | 否 | 否 | 来源地址 |
| 10 | tag | varchar | 255 | 否 | 否 | 标签 |
| 11 | content | longtext | 4294967295 | 否 | 否 | 正文 |
| 12 | img | varchar | 255 | 否 | 否 | 封面图 |
| 13 | description | text | 65535 | 否 | 否 | 文章描述 |
表 4-3-article_type(文章分类)
| 编号 | 字段名 | 类型 | 长度 | 是否非空 | 是否主键 | 注释 |
| 1 | type_id | smallint | 是 | 是 | 分类ID | |
| 2 | display | smallint | 是 | 否 | 显示顺序 | |
| 3 | name | varchar | 16 | 是 | 否 | 分类名称 |
| 4 | father_id | smallint | 是 | 否 | 上级分类ID | |
| 5 | description | varchar | 255 | 否 | 否 | 描述 |
| 6 | icon | text | 65535 | 否 | 否 | 分类图标 |
| 7 | url | varchar | 255 | 否 | 否 | 外链地址 |
| 8 | create_time | timestamp | 是 | 否 | 创建时间 | |
| 9 | update_time | timestamp | 是 | 否 | 更新时间 |
表 4-4-auth(用户权限管理)
| 编号 | 字段名 | 类型 | 长度 | 是否非空 | 是否主键 | 注释 |
| 1 | auth_id | int | 是 | 是 | 授权ID | |
| 2 | user_group | varchar | 64 | 否 | 否 | 用户组 |
| 3 | mod_name | varchar | 64 | 否 | 否 | 模块名 |
| 4 | table_name | varchar | 64 | 否 | 否 | 表名 |
| 5 | page_title | varchar | 255 | 否 | 否 | 页面标题 |
| 6 | path | varchar | 255 | 否 | 否 | 路由路径 |
| 7 | parent | varchar | 64 | 否 | 否 | 父级菜单 |
| 8 | parent_sort | int | 是 | 否 | 父级菜单排序 | |
| 9 | position | varchar | 32 | 否 | 否 | 位置 |
| 10 | mode | varchar | 32 | 是 | 否 | 跳转方式 |
| 11 | add | tinyint | 是 | 否 | 是否可增加 | |
| 12 | del | tinyint | 是 | 否 | 是否可删除 | |
| 13 | set | tinyint | 是 | 否 | 是否可修改 | |
| 14 | get | tinyint | 是 | 否 | 是否可查看 | |
| 15 | field_add | text | 65535 | 否 | 否 | 添加字段 |
| 16 | field_set | text | 65535 | 否 | 否 | 修改字段 |
| 17 | field_get | text | 65535 | 否 | 否 | 查询字段 |
| 18 | table_nav_name | varchar | 500 | 否 | 否 | 跨表导航名称 |
| 19 | table_nav | varchar | 500 | 否 | 否 | 跨表导航 |
| 20 | option | text | 65535 | 否 | 否 | 配置 |
| 21 | create_time | timestamp | 是 | 否 | 创建时间 | |
| 22 | update_time | timestamp | 是 | 否 | 更新时间 |
表 4-5-class_join(班级加入)
| 编号 | 字段名 | 类型 | 长度 | 是否非空 | 是否主键 | 注释 |
| 1 | class_join_id | int | 是 | 是 | 班级加入ID | |
| 2 | student_users | int | 否 | 否 | 学生用户 | |
| 3 | sname | varchar | 64 | 否 | 否 | 学生姓名 |
| 4 | student_phone_number | varchar | 64 | 否 | 否 | 学生电话 |
| 5 | student_id | varchar | 64 | 否 | 否 | 学生学号 |
| 6 | class_name | varchar | 64 | 否 | 否 | 班级名称 |
| 7 | add_a_note | text | 65535 | 否 | 否 | 加入备注 |
| 8 | examine_state | varchar | 16 | 是 | 否 | 审核状态 |
| 9 | examine_reply | varchar | 16 | 否 | 否 | 审核回复 |
| 10 | create_time | datetime | 是 | 否 | 创建时间 | |
| 11 | update_time | timestamp | 是 | 否 | 更新时间 |
表 4-6-code_token(验证码)
| 编号 | 字段名 | 类型 | 长度 | 是否非空 | 是否主键 | 注释 |
| 1 | code_token_id | int | 是 | 是 | 验证码ID | |
| 2 | token | varchar | 255 | 否 | 否 | 令牌 |
| 3 | code | varchar | 255 | 否 | 否 | 验证码 |
| 4 | expire_time | timestamp | 是 | 否 | 失效时间 | |
| 5 | create_time | timestamp | 是 | 否 | 创建时间 | |
| 6 | update_time | timestamp | 是 | 否 | 更新时间 |
表 4-7-collect(收藏)
| 编号 | 字段名 | 类型 | 长度 | 是否非空 | 是否主键 | 注释 |
| 1 | collect_id | int | 是 | 是 | 收藏ID | |
| 2 | user_id | int | 是 | 是 | 收藏人ID | |
| 3 | source_table | varchar | 255 | 否 | 否 | 来源表 |
| 4 | source_field | varchar | 255 | 否 | 否 | 来源字段 |
| 5 | source_id | int | 是 | 否 | 来源ID | |
| 6 | title | varchar | 255 | 否 | 否 | 标题 |
| 7 | img | varchar | 255 | 否 | 否 | 封面 |
| 8 | create_time | timestamp | 是 | 否 | 创建时间 | |
| 9 | update_time | timestamp | 是 | 否 | 更新时间 |
表 4-8-comment(评论)
| 编号 | 字段名 | 类型 | 长度 | 是否非空 | 是否主键 | 注释 |
| 1 | comment_id | int | 是 | 是 | 评论ID | |
| 2 | user_id | int | 是 | 是 | 评论人ID | |
| 3 | reply_to_id | int | 是 | 否 | 回复评论ID | |
| 4 | content | longtext | 4294967295 | 否 | 否 | 内容 |
| 5 | nickname | varchar | 255 | 否 | 否 | 昵称 |
| 6 | avatar | varchar | 255 | 否 | 否 | 头像地址 |
| 7 | create_time | timestamp | 是 | 否 | 创建时间 | |
| 8 | update_time | timestamp | 是 | 否 | 更新时间 | |
| 9 | source_table | varchar | 255 | 否 | 否 | 来源表 |
| 10 | source_field | varchar | 255 | 否 | 否 | 来源字段 |
| 11 | source_id | int | 是 | 否 | 来源ID |
表 4-9-course_classification(课程分类)
| 编号 | 字段名 | 类型 | 长度 | 是否非空 | 是否主键 | 注释 |
| 1 | course_classification_id | int | 是 | 是 | 课程分类ID | |
| 2 | course_classification | varchar | 64 | 否 | 否 | 课程分类 |
| 3 | create_time | datetime | 是 | 否 | 创建时间 | |
| 4 | update_time | timestamp | 是 | 否 | 更新时间 |
表 4-10-course_information(课程信息)
| 编号 | 字段名 | 类型 | 长度 | 是否非空 | 是否主键 | 注释 |
| 1 | course_information_id | int | 是 | 是 | 课程信息ID | |
| 2 | course_name | varchar | 64 | 否 | 否 | 课程名称 |
| 3 | course_classification | varchar | 64 | 否 | 否 | 课程分类 |
| 4 | courseware_knowledge | varchar | 255 | 否 | 否 | 课件知识 |
| 5 | course_video | varchar | 255 | 否 | 否 | 课程视频 |
| 6 | release_date | date | 否 | 否 | 发布日期 | |
| 7 | teacher_users | int | 否 | 否 | 教师用户 | |
| 8 | course_cover | varchar | 255 | 否 | 否 | 课程封面 |
| 9 | course_introduction | longtext | 4294967295 | 否 | 否 | 课程介绍 |
| 10 | hits | int | 是 | 否 | 点击数 | |
| 11 | praise_len | int | 是 | 否 | 点赞数 | |
| 12 | collect_len | int | 是 | 否 | 收藏数 | |
| 13 | comment_len | int | 是 | 否 | 评论数 | |
| 14 | recommend | int | 是 | 否 | 智能推荐 | |
| 15 | course_notes_limit_times | int | 是 | 否 | 记录笔记限制次数 | |
| 16 | create_time | datetime | 是 | 否 | 创建时间 | |
| 17 | update_time | timestamp | 是 | 否 | 更新时间 |
表 4-11-course_notes(课程笔记)
| 编号 | 字段名 | 类型 | 长度 | 是否非空 | 是否主键 | 注释 |
| 1 | course_notes_id | int | 是 | 是 | 课程笔记ID | |
| 2 | note_name | varchar | 64 | 否 | 否 | 笔记名称 |
| 3 | course_name | varchar | 64 | 否 | 否 | 课程名称 |
| 4 | student_users | int | 否 | 否 | 学生用户 | |
| 5 | sname | varchar | 64 | 否 | 否 | 学生姓名 |
| 6 | student_id | varchar | 64 | 否 | 否 | 学生学号 |
| 7 | note_content | text | 65535 | 否 | 否 | 笔记内容 |
| 8 | create_time | datetime | 是 | 否 | 创建时间 | |
| 9 | update_time | timestamp | 是 | 否 | 更新时间 | |
| 10 | source_table | varchar | 255 | 否 | 否 | 来源表 |
| 11 | source_id | int | 否 | 否 | 来源ID | |
| 12 | source_user_id | int | 否 | 否 | 来源用户 |
表 4-12-exam(考试)
| 编号 | 字段名 | 类型 | 长度 | 是否非空 | 是否主键 | 注释 |
| 1 | exam_id | mediumint | 是 | 是 | 考试ID | |
| 2 | name | varchar | 32 | 是 | 否 | 考试名称 |
| 3 | duration | int | 否 | 否 | 答题时长 | |
| 4 | score | double | 否 | 否 | 总分 | |
| 5 | status | varchar | 10 | 否 | 否 | 状态:启用、禁用 |
| 6 | create_time | timestamp | 是 | 否 | 创建时间 | |
| 7 | update_time | timestamp | 是 | 否 | 更新时间 |
表 4-13-exam_question(试题)
| 编号 | 字段名 | 类型 | 长度 | 是否非空 | 是否主键 | 注释 |
| 1 | exam_question_id | mediumint | 是 | 是 | 试题ID | |
| 2 | type | varchar | 20 | 否 | 否 | 类型 |
| 3 | title | varchar | 255 | 否 | 否 | 题目 |
| 4 | question_item | varchar | 500 | 否 | 否 | 选项 |
| 5 | answer | varchar | 500 | 否 | 否 | 参考答案 |
| 6 | score | double | 否 | 否 | 总分 | |
| 7 | question_order | int | 否 | 否 | 排序 | |
| 8 | exam_id | mediumint | 是 | 是 | 所属试卷 | |
| 9 | create_time | timestamp | 是 | 否 | 创建时间 | |
| 10 | update_time | timestamp | 是 | 否 | 更新时间 |
表 4-14-exam_question_database(试题库)
| 编号 | 字段名 | 类型 | 长度 | 是否非空 | 是否主键 | 注释 |
| 1 | exam_question_id | mediumint | 是 | 是 | 试题库ID | |
| 2 | subject_name | varchar | 255 | 否 | 否 | 科目名称 |
| 3 | type | varchar | 20 | 否 | 否 | 类型 |
| 4 | title | varchar | 255 | 否 | 否 | 题目 |
| 5 | question_item | varchar | 500 | 否 | 否 | 选项 |
| 6 | answer | varchar | 500 | 否 | 否 | 参考答案 |
| 7 | score | double | 否 | 否 | 总分 | |
| 8 | create_time | timestamp | 是 | 否 | 创建时间 | |
| 9 | update_time | timestamp | 是 | 否 | 更新时间 |
表 4-15-hits(用户点击)
| 编号 | 字段名 | 类型 | 长度 | 是否非空 | 是否主键 | 注释 |
| 1 | hits_id | int | 是 | 是 | 点赞ID | |
| 2 | user_id | int | 是 | 否 | 点赞人 | |
| 3 | create_time | timestamp | 是 | 否 | 创建时间 | |
| 4 | update_time | timestamp | 是 | 否 | 更新时间 | |
| 5 | source_table | varchar | 255 | 否 | 否 | 来源表 |
| 6 | source_field | varchar | 255 | 否 | 否 | 来源字段 |
| 7 | source_id | int | 是 | 否 | 来源ID |
表 4-16-notice(公告)
| 编号 | 字段名 | 类型 | 长度 | 是否非空 | 是否主键 | 注释 |
| 1 | notice_id | mediumint | 是 | 是 | 公告ID | |
| 2 | title | varchar | 125 | 是 | 否 | 标题 |
| 3 | content | longtext | 4294967295 | 否 | 否 | 正文 |
| 4 | create_time | timestamp | 是 | 否 | 创建时间 | |
| 5 | update_time | timestamp | 是 | 否 | 更新时间 |
表 4-17-praise(点赞)
| 编号 | 字段名 | 类型 | 长度 | 是否非空 | 是否主键 | 注释 |
| 1 | praise_id | int | 是 | 是 | 点赞ID | |
| 2 | user_id | int | 是 | 是 | 点赞人 | |
| 3 | create_time | timestamp | 是 | 否 | 创建时间 | |
| 4 | update_time | timestamp | 是 | 否 | 更新时间 | |
| 5 | source_table | varchar | 255 | 否 | 否 | 来源表 |
| 6 | source_field | varchar | 255 | 否 | 否 | 来源字段 |
| 7 | source_id | int | 是 | 否 | 来源ID | |
| 8 | status | tinyint | 是 | 否 | 点赞状态:1为点赞,0已取消 |
表 4-18-schedule(日程管理)
| 编号 | 字段名 | 类型 | 长度 | 是否非空 | 是否主键 | 注释 |
| 1 | schedule_id | smallint | 是 | 是 | 日程ID | |
| 2 | content | varchar | 255 | 否 | 否 | 日程内容 |
| 3 | scheduled_time | datetime | 否 | 否 | 计划时间 | |
| 4 | user_id | int | 是 | 否 | 用户ID | |
| 5 | create_time | datetime | 否 | 否 | 创建时间 | |
| 6 | update_time | datetime | 否 | 否 | 更新时间 |
表 4-19-score(评分)
| 编号 | 字段名 | 类型 | 长度 | 是否非空 | 是否主键 | 注释 |
| 1 | score_id | int | 是 | 是 | 评分ID | |
| 2 | user_id | int | 是 | 否 | 评分人 | |
| 3 | nickname | varchar | 64 | 否 | 否 | 昵称 |
| 4 | score_num | double | 是 | 否 | 评分 | |
| 5 | create_time | timestamp | 是 | 否 | 创建时间 | |
| 6 | update_time | timestamp | 是 | 否 | 更新时间 | |
| 7 | source_table | varchar | 255 | 否 | 否 | 来源表 |
| 8 | source_field | varchar | 255 | 否 | 否 | 来源字段 |
| 9 | source_id | int | 是 | 否 | 来源ID |
表 4-20-slides(轮播图)
| 编号 | 字段名 | 类型 | 长度 | 是否非空 | 是否主键 | 注释 |
| 1 | slides_id | int | 是 | 是 | 轮播图ID | |
| 2 | title | varchar | 64 | 否 | 否 | 标题 |
| 3 | content | varchar | 255 | 否 | 否 | 内容 |
| 4 | url | varchar | 255 | 否 | 否 | 链接 |
| 5 | img | varchar | 255 | 否 | 否 | 轮播图 |
| 6 | hits | int | 是 | 否 | 点击量 | |
| 7 | create_time | timestamp | 是 | 否 | 创建时间 | |
| 8 | update_time | timestamp | 是 | 否 | 更新时间 |
表 4-21-student_users(学生用户)
| 编号 | 字段名 | 类型 | 长度 | 是否非空 | 是否主键 | 注释 |
| 1 | student_users_id | int | 是 | 是 | 学生用户ID | |
| 2 | sname | varchar | 64 | 否 | 否 | 学生姓名 |
| 3 | student_gender | varchar | 64 | 否 | 否 | 学生性别 |
| 4 | student_phone_number | varchar | 16 | 否 | 否 | 学生电话 |
| 5 | student_id | varchar | 64 | 是 | 是 | 学生学号 |
| 6 | examine_state | varchar | 16 | 是 | 否 | 审核状态 |
| 7 | user_id | int | 是 | 否 | 用户ID | |
| 8 | create_time | datetime | 是 | 否 | 创建时间 | |
| 9 | update_time | timestamp | 是 | 否 | 更新时间 |
表 4-22-subject(科目)
| 编号 | 字段名 | 类型 | 长度 | 是否非空 | 是否主键 | 注释 |
| 1 | subject_id | int | 是 | 是 | 科目ID | |
| 2 | name | varchar | 255 | 否 | 否 | 科目名称 |
| 3 | update_time | timestamp | 是 | 否 | 更新时间 | |
| 4 | create_time | timestamp | 是 | 否 | 创建时间 |
表 4-23-subject_exam(考试)
| 编号 | 字段名 | 类型 | 长度 | 是否非空 | 是否主键 | 注释 |
| 1 | exam_id | mediumint | 是 | 是 | 考试id | |
| 2 | subject_name | varchar | 255 | 否 | 否 | |
| 3 | name | varchar | 32 | 是 | 否 | 考试名称:[2,32] |
| 4 | duration | int | 否 | 否 | 答题时长 | |
| 5 | score | double | 否 | 否 | 总分 | |
| 6 | status | varchar | 10 | 否 | 否 | 状态:启用、禁用 |
| 7 | create_time | timestamp | 是 | 否 | 创建时间: | |
| 8 | update_time | timestamp | 是 | 否 | 更新时间: | |
| 9 | user_id | int | 否 | 否 | 出题人 |
表 4-24-subject_exam_question(试题)
| 编号 | 字段名 | 类型 | 长度 | 是否非空 | 是否主键 | 注释 |
| 1 | exam_question_id | mediumint | 是 | 是 | 试题ID | |
| 2 | subject_name | varchar | 255 | 否 | 否 | 科目名称 |
| 3 | type | varchar | 20 | 否 | 否 | 类型 |
| 4 | title | varchar | 255 | 否 | 否 | 题目 |
| 5 | question_item | varchar | 500 | 否 | 否 | 选项 |
| 6 | answer | varchar | 500 | 否 | 否 | 参考答案 |
| 7 | score | double | 否 | 否 | 总分 | |
| 8 | question_order | int | 否 | 否 | 排序 | |
| 9 | exam_id | mediumint | 是 | 是 | 所属试卷 | |
| 10 | create_time | timestamp | 是 | 否 | 创建时间 | |
| 11 | update_time | timestamp | 是 | 否 | 更新时间 |
表 4-25-subject_user_answer(用户答题)
| 编号 | 字段名 | 类型 | 长度 | 是否非空 | 是否主键 | 注释 |
| 1 | user_answer_id | mediumint | 是 | 是 | 用户答题ID | |
| 2 | user_id | mediumint | 是 | 否 | 用户ID | |
| 3 | exam_id | mediumint | 是 | 否 | 考试id | |
| 4 | score | double | 否 | 否 | 分数 | |
| 5 | answers | text | 65535 | 否 | 否 | 答案 |
| 6 | score_detail | text | 65535 | 否 | 否 | 评分详情 |
| 7 | objective_score | double | 否 | 否 | 客观题得分 | |
| 8 | subjective_score | double | 否 | 否 | 主观题得分 | |
| 9 | score_state | tinyint | 否 | 否 | 评分状态 | |
| 10 | nickname | varchar | 255 | 否 | 否 | 提交人 |
| 11 | create_time | timestamp | 是 | 否 | 创建时间 | |
| 12 | update_time | timestamp | 是 | 否 | 更新时间 | |
| 13 | comment_desc | varchar | 255 | 否 | 否 | 评语 |
表 4-26-teacher_users(教师用户)
| 编号 | 字段名 | 类型 | 长度 | 是否非空 | 是否主键 | 注释 |
| 1 | teacher_users_id | int | 是 | 是 | 教师用户ID | |
| 2 | teachers_name | varchar | 64 | 否 | 否 | 教师姓名 |
| 3 | teacher_gender | varchar | 64 | 否 | 否 | 教师性别 |
| 4 | teachers_phone_number | varchar | 16 | 否 | 否 | 教师电话 |
| 5 | teacher_id | varchar | 64 | 是 | 是 | 教师工号 |
| 6 | examine_state | varchar | 16 | 是 | 否 | 审核状态 |
| 7 | user_id | int | 是 | 否 | 用户ID | |
| 8 | create_time | datetime | 是 | 否 | 创建时间 | |
| 9 | update_time | timestamp | 是 | 否 | 更新时间 |
表 4-27-upload(文件上传)
| 编号 | 字段名 | 类型 | 长度 | 是否非空 | 是否主键 | 注释 |
| 1 | upload_id | int | 是 | 是 | 上传ID | |
| 2 | name | varchar | 64 | 否 | 否 | 文件名 |
| 3 | path | varchar | 255 | 否 | 否 | 访问路径 |
| 4 | file | varchar | 255 | 否 | 否 | 文件路径 |
| 5 | display | varchar | 255 | 否 | 否 | 显示顺序 |
| 6 | father_id | int | 否 | 否 | 父级ID | |
| 7 | dir | varchar | 255 | 否 | 否 | 文件夹 |
| 8 | type | varchar | 32 | 否 | 否 | 文件类型 |
表 4-28-user(用户账户)
| 编号 | 字段名 | 类型 | 长度 | 是否非空 | 是否主键 | 注释 |
| 1 | user_id | int | 是 | 是 | 用户ID | |
| 2 | state | smallint | 是 | 否 | 账户状态:(1可用|2异常|3已冻结|4已注销) | |
| 3 | user_group | varchar | 32 | 否 | 否 | 所在用户组 |
| 4 | login_time | timestamp | 是 | 否 | 上次登录时间 | |
| 5 | phone | varchar | 11 | 否 | 否 | 手机号码 |
| 6 | phone_state | smallint | 是 | 否 | 手机认证:(0未认证|1审核中|2已认证) | |
| 7 | username | varchar | 16 | 是 | 否 | 用户名 |
| 8 | nickname | varchar | 16 | 否 | 否 | 昵称 |
| 9 | password | varchar | 64 | 是 | 否 | 密码 |
| 10 | | varchar | 64 | 否 | 否 | 邮箱 |
| 11 | email_state | smallint | 是 | 否 | 邮箱认证:(0未认证|1审核中|2已认证) | |
| 12 | avatar | varchar | 255 | 否 | 否 | 头像地址 |
| 13 | open_id | varchar | 255 | 否 | 否 | 针对获取用户信息字段 |
| 14 | create_time | timestamp | 是 | 否 | 创建时间 |
表 4-29-user_answer(用户答题)
| 编号 | 字段名 | 类型 | 长度 | 是否非空 | 是否主键 | 注释 |
| 1 | user_answer_id | mediumint | 是 | 是 | 用户答题ID | |
| 2 | user_id | mediumint | 是 | 否 | 用户ID | |
| 3 | exam_id | mediumint | 是 | 是 | 考试id | |
| 4 | score | double | 否 | 否 | 分数 | |
| 5 | answers | text | 65535 | 否 | 否 | 答案 |
| 6 | score_detail | text | 65535 | 否 | 否 | 评分详情 |
| 7 | objective_score | double | 否 | 否 | 客观题得分 | |
| 8 | subjective_score | double | 否 | 否 | 主观题得分 | |
| 9 | score_state | tinyint | 否 | 否 | 评分状态 | |
| 10 | nickname | varchar | 255 | 否 | 否 | 提交人 |
| 11 | create_time | timestamp | 是 | 否 | 创建时间 | |
| 12 | update_time | timestamp | 是 | 否 | 更新时间 | |
| 13 | comment_desc | varchar | 255 | 否 | 否 | 评语 |
表 4-30-user_answer_wrong(用户错题)
| 编号 | 字段名 | 类型 | 长度 | 是否非空 | 是否主键 | 注释 |
| 1 | user_answer_id | mediumint | 是 | 是 | 用户错题ID | |
| 2 | subject_name | varchar | 255 | 否 | 否 | 科目名称 |
| 3 | question_item | varchar | 255 | 否 | 否 | 选项 |
| 4 | title | varchar | 255 | 否 | 否 | 题目 |
| 5 | type | varchar | 255 | 否 | 否 | 题目类型 |
| 6 | exam_id | mediumint | 是 | 是 | 考试ID | |
| 7 | score | double | 否 | 否 | 分数 | |
| 8 | answers | text | 65535 | 否 | 否 | 用户提交的答案 |
| 9 | answer | text | 65535 | 否 | 否 | 参考答案 |
| 10 | score_detail | text | 65535 | 否 | 否 | 评分详情 |
| 11 | objective_score | double | 否 | 否 | 客观题得分 | |
| 12 | subjective_score | double | 否 | 否 | 主观题得分 | |
| 13 | score_state | tinyint | 否 | 否 | 评分状态 | |
| 14 | nickname | varchar | 255 | 否 | 否 | 提交人 |
| 15 | user_id | int | 是 | 否 | 提交人ID | |
| 16 | create_time | timestamp | 是 | 否 | 创建时间 | |
| 17 | update_time | timestamp | 是 | 否 | 更新时间 |
表 4-31-user_chat_friend(聊天用户好友)
| 编号 | 字段名 | 类型 | 长度 | 是否非空 | 是否主键 | 注释 |
| 1 | user_chat_friend_id | int | 是 | 是 | ID | |
| 2 | user_id | int | 是 | 否 | 用户ID | |
| 3 | friend_user_id | int | 是 | 否 | 用户好友ID | |
| 4 | friend_user_name | varchar | 255 | 否 | 否 | 好友名称 |
| 5 | create_time | timestamp | 是 | 否 | 创建时间 | |
| 6 | update_time | timestamp | 是 | 否 | 更新时间 |
表 4-32-user_chat_group(聊天用户群聊)
| 编号 | 字段名 | 类型 | 长度 | 是否非空 | 是否主键 | 注释 |
| 1 | user_chat_group_id | int | 是 | 是 | ID | |
| 2 | group_id | int | 否 | 否 | 群聊ID | |
| 3 | group_name | varchar | 255 | 否 | 否 | 群聊名称 |
| 4 | user_id | int | 否 | 否 | 用户ID | |
| 5 | create_time | timestamp | 是 | 否 | 创建时间 | |
| 6 | update_time | timestamp | 是 | 否 | 更新时间 |
表 4-33-user_chat_read(聊天用户消息)
| 编号 | 字段名 | 类型 | 长度 | 是否非空 | 是否主键 | 注释 |
| 1 | user_chat_read_id | varchar | 255 | 是 | 是 | ID |
| 2 | user_id | int | 否 | 否 | 接收人ID | |
| 3 | send_user_id | int | 否 | 否 | 发送人ID | |
| 4 | group_id | int | 否 | 否 | 群聊ID | |
| 5 | type | int | 否 | 否 | 类型1-点对点消息,2-群聊消息 | |
| 6 | create_time | timestamp | 否 | 否 | 时间 | |
| 7 | message | text | 65535 | 否 | 否 | 消息 |
表 4-34-user_group(用户组)
| 编号 | 字段名 | 类型 | 长度 | 是否非空 | 是否主键 | 注释 |
| 1 | group_id | mediumint | 是 | 是 | 用户组ID | |
| 2 | display | smallint | 是 | 否 | 显示顺序 | |
| 3 | name | varchar | 16 | 是 | 否 | 名称 |
| 4 | description | varchar | 255 | 否 | 否 | 描述 |
| 5 | source_table | varchar | 255 | 否 | 否 | 来源表 |
| 6 | source_field | varchar | 255 | 否 | 否 | 来源字段 |
| 7 | source_id | int | 是 | 否 | 来源ID | |
| 8 | register | smallint | 否 | 否 | 注册位置 | |
| 9 | create_time | timestamp | 是 | 否 | 创建时间 | |
| 10 | update_time | timestamp | 是 | 否 | 更新时间 |
第五章 详细设计与实现
人工智能在线学习平台的详细设计与实现主要是根据前面的人工智能在线学习平台的需求分析和人工智能在线学习平台的总体设计来设计页面并实现业务逻辑。
5.1学生用户主要功能实现
5.1.1用户注册
学生用户注册:点击注册,进入注册页面,填写好账号、密码、确认密码、昵称、邮箱、身份:学生用户、用户姓名、用户性别、用户电话等字段值,点击下方注册按钮,提示注册成功后,系统将自动跳转回到登录页面。注册界面如下图所示。

图 5-1注册界面图
5.1.2用户登录
用户登录:点击“登录”按钮,输入用户名、密码、验证码登录系统,登录时前端会自动校验用户名与密码以及该用户是否审核通过,审核通过的用户输入正确登录成功,输入错误会有提示信息。登录界面如下图所示。

图 5-2登录界面图
5.1.3前台首页
首页:学生可以浏览实时更新的轮播图,快速获取平台的最新内容、活动信息以及推荐课程。首页界面如下图所示。

图 5-3首页界面图
5.1.4做题练习
做题练习:平台提供丰富的练习题目,学生可以通过做题来巩固所学知识,提高解题能力。做题练习界面如下图所示。

图 5-4做题练习界面图
5.1.5在线考试
在线考试:学生可以参与平台组织的在线考试,通过模拟真实考试环境来检验自己的学习成果。在线考试界面如下图所示。

图 5-5在线考试界面图
5.1.6新闻资讯
新闻资讯:平台提供校园动态及行业资讯,学生可以获取最新的教育政策、行业动态以及学术研究成果等。新闻资讯界面如下图所示。

图 5-6新闻资讯界面图
5.1.7个人中心
个人中心含首页、笔记、班级、错题、收藏、评论功能。首页可览个人信息、学习进度及记录。笔记记录课程重点与心得。可加入班级共学交流。错题自动记录,便复习避重错。收藏管理课程资料及笔记。评论管理含查看、回复及点赞评论。

图 5-7个人中心界面图
5.2教师用户模块的实现
5.2.1教师登录
用户登录:点击“登录”按钮,输入用户名、密码、验证码登录系统,登录时前端会自动校验用户名与密码以及该用户是否审核通过,教师用户需管理员审核,审核通过的用户输入正确登录成功,未审核会有提示信息。登录界面如下图所示。

图 5-8教师登录界面图
5.2.2课程信息管理
课程信息管理:教师可以查看管理所有课程信息,包括课程名称、类型、授课教师等,方便课程安排和授课计划制定还可新增、修改、删除及详情查看等操作,确保课程信息的准确性和完整性。课程信息管理如下图所示。

图 5-9课程信息添加界面图
5.2.3资源管理
资源管理:教师可以管理个人课程信息,教师可以上传、管理教学资源,如做题练习、视频、PPT等,方便学生进行学习和复习。资源管理如下图所示。

图 5-10资源管理添加界面图
5.2.4在线考试
在线考试:教师可以设置考试科目、试题库及试卷列表等,组织学生进行在线考试并监控考试过程。同时,教师还可以查看学生的考试成绩和答题情况,以便进行针对性的教学辅导和评估。在线考试界面如下图所示。

图 5-11在线考试界面图
5.3后端管理员功能模块
5.3.1后台首页
后台首页:管理员可以全面掌握系统信息,查看后台各项数据,包括用户数量、课程数量、学习进度等。后台首页如下图所示。

图 5-12后台首页图
5.3.2系统用户管理
系统用户管理:管理员可对学生用户进行搜索、新增、删除操作,查看用户详情,修改用户信息。管理员还可以添加审核教师用户。添加教师用户管理界面如下图所示。

图 5-13系统用户教师管理界面图
5.3.3通知公告管理
通知公告管理:后台提供公告的搜索、新增、删除功能,管理员可编辑公告详情,确保重要通知及时传达给所有用户,增强信息流通效率。公告信息管理模块如下图所示。

图 5-14通知公告管理界面图
5.3.4课程笔记管理
课程笔记管理:管理员可以审核与管理学生提交的课程笔记,确保笔记内容的准确性和质量。课程笔记管理界面如下图所示。

图 5-15课程笔记管理界面图
5.3.5班级加入管理
班级加入管理:管理员可以管理班级信息,包括创建、删除及成员管理等操作,确保班级信息的准确性和安全性。班级加入管理界面如下所示。

图 5-16班级加入管理界面图
5.3.6资源管理
资源管理:管理员可以上传、编辑和下架首页轮播图,控制图片的展示顺序和时间,确保展示内容实时更新,吸引用户眼球。管理员还可以管理学习资源,包括视频、文档等,确保资源的准确性和可用性。资源管理界面如下图所示。

图 5-17资源管理界面图
第六章 系统测试
6.1系统测试的目的
测试的主要目的是确保系统的功能和性能满足预期的需求,同时识别和修复潜在的缺陷。通过系统测试,可以验证各个功能模块的正确性和稳定性,确保系统在不同使用场景下的表现符合设计要求。测试目的包括确认系统功能的完整性、验证数据处理的准确性、评估系统的性能和安全性[10]。测试还可以提高用户满意度,保证用户在使用系统时获得流畅和可靠的体验。通过全面的测试,可以降低后期维护成本,减少系统上线后出现故障的风险,从而保障系统的长期稳定运行。
6.2测试方法
在本系统中,测试方法主要依赖于测试用例的设计与执行。测试用例是根据系统需求文档编写的,覆盖所有功能模块及其边界情况。每个测试用例包含输入数据、预期结果和实际结果的对比,以验证系统的功能是否按预期工作。
常见的测试用例包括功能测试用例、边界测试用例和异常测试用例。功能测试用例针对系统的各项功能进行验证;边界测试用例则侧重于输入数据的边界条件,验证系统在极端情况下是否能够稳定运行;异常测试用例则用于验证系统在处理错误输入或异常情况时的反应。本文选择功能测试用例进行系统测试。
在测试执行过程中,记录每个用例的执行结果,并根据实际结果与预期结果的对比,判断系统是否存在缺陷。通过系统化的测试用例执行,可以有效提高测试的覆盖率和效率,为系统的最终上线提供保障。
6.3测试用例
6.3.1课程信息测试
表6-1 课程信息用例
| 测试用例编号 | YL_03 | |
| 测试用例名称 | 管理员进行提交课程信息 | |
| 测试用例描述 | 用户输入课程信息 | |
| 系统入口 | 浏览器 | |
| 步骤 | 预期结果 | 实际结果 |
| 输入完整的课程信息内容 | 点击“提交”,并进入系统 | 预期结果 |
| 不输入课程信息内容 | 提示“请输入完整” | 预期结果 |
6.3.2创建数据测试
在系统中,创建功能也是基础功能之一,因此创建功能的测试很有代表性。在此章节主要列举在创建时各种情况下系统结果的测试。由于系统涉及创建功能操作过多,因此将多处统称创建功能。
创建数据用例如表6-2 所示。
表6-2 创建数据测试用例
| 测试用例编号 | YL_05 | |
| 测试用例名称 | 管理员进行创建数据 | |
| 测试用例描述 | 管理员输入要创建的数据 | |
| 系统入口 | 浏览器 | |
| 步骤 | 预期结果 | 实际结果 |
| 输入完整并且格式正确的数据 | 提示“创建成功”,并显示所有数据 | 预期结果 |
| 核心位置数据但非必要位置不输入数据 | 提示“创建成功”,并显示所有数据 | 预期结果 |
| 核心数据位置不输入数据 | 提示“创建失败” | 预期结果 |
6.3.3修改数据测试
在系统中,修改功能是系统主要实现功能,因此修改功能的测试很有代表性。在此章节主要列举在修改时各种情况下系统结果的测试。由于系统涉及修改功能操作过多,因此将多处数据表记录修改和状态修改统称修改功能。
修改数据用例如表6-3所示。
表6-3 修改数据测试用例
| 测试用例编号 | YL_06 | |
| 测试用例名称 | 管理员进行修改数据 | |
| 测试用例描述 | 管理员对可修改的数据项进行修改 | |
| 系统入口 | 浏览器 | |
| 步骤 | 预期结果 | 实际结果 |
| 将现有数据修改成正确的数据 | 提示“修改成功”,并显示所有数据 | 预期结果 |
| 将现有数据修改成错误的数据 | 提示“修改失败” | 预期结果 |
6.3.4查询数据测试
在系统中,查询功能是使用系统使用最多也是最基础的功能,因此查询功能的测试很有代表性。在此章节主要列举在查询时各种情况下系统结果的测试。
查询数据用例如表6-4所示。
表6-4 查询数据测试用例
| 测试用例编号 | YL_05 | |
| 测试用例名称 | 学生用户进行查询数据 | |
| 测试用例描述 | 全部查询以及输入关键词查询 | |
| 系统入口 | 浏览器 | |
| 步骤 | 预期结果 | 实际结果 |
| 界面自动查询全部 | 显示对应所有记录 | 预期结果 |
| 输入已存在且能匹配成功的关键字 | 显示所查询到的数据 | 预期结果 |
| 输入不存在的关键字 | 显示数据界面为空 | 预期结果 |
6.4测试结果
在本次测试的过程主要针对所有功能下的添加操作,修改操作和删除操作,并以真实数据一一进行相关功能项目的输入,最终能够保证每个项目涉及的功能都能够正常运行,因此能够保证本次设计的,已实现的功能能够正常运行并且相关数据库的信息也同样保证正确。
结 论
经过本次对人工智能在线学习平台的测试,验证了系统的主要功能,包括数据的添加、修改、删除以及查询操作。测试结果表明,所有功能均能够正常运行,且数据库信息准确无误。在实际应用中,系统能够提供稳定、可靠的服务,满足用户的需求。同时,系统界面友好,操作简单,易于上手,为用户提供了良好的使用体验。综上所述,本次设计的人工智能在线学习平台达到预期目标,具备实际应用价值。在未来的发展中,将进一步完善系统的功能,提升系统的性能和稳定性,以满足更多用户的需求。同时,也将持续优化用户界面,提高用户体验,让系统更加人性化、智能化。我们相信,在不断的努力和改进下,人工智能在线学习平台将会越来越好,为用户带来更加便捷、高效的学习体验。此外,还将加强对系统安全性的保障,确保用户数据的安全和隐私。我们将采用先进的安全技术和措施,防止数据泄露和非法访问,保障用户信息的安全可靠。同时,也将建立完善的用户反馈机制,及时收集和处理用户的意见和建议,不断优化和改进系统,提升用户满意度。
总之,我们的人工智能在线学习平台将致力于为用户提供更加优质、高效、安全的学习体验,助力用户实现自我提升和成长。相信,在未来的发展过程中,人工智能在线学习平台将会不断创新,引入更多先进的教育理念和技术,为用户提供更加丰富、多元化的学习资源和学习方式,为用户创造更大的价值和意义。
参考文献
- 尹应荆.JAVA编程语言在计算机软件开发中的应用[J].石河子科技,2023,(05):45-47.
- 刘江涛,王亮亮,吴庆茹,等.基于B/S模式的铁路勘测设计案例信息化管理系统设计与实现[J].铁路计算机应用,2021,30(03):32-35.
- 张丹丹,李弘.基于B/S架构的办公管理系统设计与开发[J].铁路通信信号工程技术,2024,21(09):44-48+106.
- 王志亮,纪松波.基于SpringBoot的Web前端与数据库的接口设计[J].工业控制计算机,2023,36(03):51-53.
- 熊永平.基于SpringBoot框架应用开发技术的分析与研究[J].电脑知识与技术,2021,15(36):76-77.
- 赵媛.基于Vue的Web系统前端性能优化分析[J].电脑编程技巧与维护,2024,(09):44-46.
- 秦冬.浅析Vue框架在前端开发中的应用[J].信息与电脑(理论版),2024,36(13):61-63.
- 李艳杰.MySQL数据库下存储过程的综合运用研究[J].现代信息科技,2023,7(11):80-82+88.
- 周晓玉,崔文超.基于Web技术的数据库应用系统设计[J].信息与电脑(理论版),2023,35(09):189-191.
- 李俊萌.计算机软件测试技术与开发应用策略分析[J].信息记录材料,2023,24(03):50-52.
- 谢晓宇,范深,宋金玉,等.基于MOOC学习平台的学习行为数据分析与预测[J/OL].软件导刊,1-6[2025-01-20].
- 陈奕皇,卢朝佑.新时代中国成人教育话语体系的SWOT分析[J].成人教育,2025,45(02):9-15.
- 马维.基于数据驱动的人工智能在线学习平台建设研究[J].现代职业教育,2025,(03):29-32.
- Gebremariam T H ,Mulugeta A Z .In-service language teachers' engagement with online learning platforms after the emergence of Covid-19[J].Ampersand,2025,14100215-100215.
- 孙方红,姜文彪,周卫民,等.基于人工智能在线学习平台的工程训练混合式实训教学模式探索[J].实验室科学,2024,27(06):134-138+142.
- 周慧勤,程罡,宋丽哲,等.数字纪元成人在线学习影响之析:以IPO框架实证洞察[J].天津电大学报,2024,28(04):7-15.
- 常松丽,宋钰,刘惠青.深度学习对远程在线教学设计的影响研究[J].山西开放大学学报,2024,29(04):68-71.
- Steinert S ,Krupp L ,Avila E K , et al.Lessons learned from designing an open-source automated feedback system for STEM education[J].Education and Information Technologies,2024,(prepublish):1-42.
- Awada A I ,Florea M A ,Udriște S A .An e-learning platform for clinical reasoning in cardiovascular diseases: a study reporting on learner and tutor satisfaction.[J].BMC medical education,2024,24(1):984.
- 李佳迪.基于软件工程理念的教育信息化平台设计与开发[C]//百色学院马克思主义学院,河南省德风文化艺术中心.2023年高等教育科研论坛桂林分论坛论文集.武汉东湖学院;,2023:2.
- 汤佳.基于Java人工智能在线学习平台系统的设计与实现[J].电脑知识与技术,2023,19(18):56-59+63.
- 刘小英,刘强.在线学习交流平台的设计与实现[J].攀枝花学院学报,2021,38(02):62-67
- 李杰,陈惠敏.人工智能在线学习平台的设计与实现[J].电脑编程技巧与维护,2021,(02):8-9+19.
- 刘群.人工智能在线学习平台的设计与实现[J].数字技术与应用,2020,38(07):155-156.
- 陈敏,陈亮,李盛林,等.基于JSP的在线课程论坛系统设计与实现[J].教育现代化,2020,7(45):1-4+9.
致 谢
人工智能在线学习平台设计与实现工作已结束,虽然过程中充满挑战,但内心充满自豪和满足。感谢大学四年间教导我的所有老师,他们的专业知识与人生智慧让我成长为能独立完成系统的学生。特别感谢指导老师,他耐心解答疑惑,引导我解决问题,提升自主解决能力。室友和同学们的宝贵建议和支持也让我取得长足进步。未来,我将继续努力追求卓越,不辜负所学所悟和老师期望。坚信坚定信念和不懈努力,未来定能取得更辉煌成就。期待更美好未来!
此外,人工智能在线学习平台设计与实现不仅是技术挑战,挫折和困难是成长的垫脚石,让我更深入理解问题,精确找到解决方案。每次解决问题,都感到满足和自豪。
对于未来,我充满期待和信心。无论道路多崎岖,只要保持坚定信念,持续努力,定能取得更大成就。期待将知识和技能运用到实际中,为社会做出更大贡献。
最后,感谢所有帮助和支持我的人。你们的教诲、鼓励和支持让我有今天的成就。我会继续努力,不辜负期望,为实现更美好的未来而奋斗。
代码:
连接数据库的文件在Resources 文件夹下的application.yml文件,代码如下:
server:
port: 5000
servlet:
context-path: /api
spring:
mvc:
static-path-pattern: /upload/
resources:
static-locations: file:此处填写地址/project93355/server/src/main/resources/static
datasource:
jdbc:mysql://127.0.0.1:3306/projectxxxxx?serverTimezone=GMT%2B8&useSSL=false&characterEncoding=utf-8
username: root
password: root
driver-class-name: com.mysql.cj.jdbc.Driver
type: com.alibaba.druid.pool.DruidDataSource
jackson:
property-naming-strategy: CAMEL_CASE_TO_LOWER_CASE_WITH_UNDERSCORES
default-property-inclusion: ALWAYS
time-zone: GMT+8
date-format: yyyy-MM-dd HH:mm:ss
servlet:
项目启动文件Application.java,代码如下:
@SpringBootApplication(exclude = {DataSourceAutoConfiguration.class})
@EnableJpaRepositories
@MapperScan("com.project.demo.dao")
public class Application {
public static void main(String[] args) {
SpringApplication.run(Application.class,args);
}
}
修改数据代码如下:
@PostMapping("/set")
@Transactional
public Map<String, Object> set(HttpServletRequest request) throws IOException {
service.update(service.readQuery(request), service.readConfig(request), service.readBody(request.getReader()));
return success(1);
}
删除一条数据代码如下:
@RequestMapping(value = "/del")
@Transactional
public Map<String, Object> del(HttpServletRequest request) {
service.delete(service.readQuery(request), service.readConfig(request));
return success(1);
}
public void delete(Map<String,String> query,Map<String,String> config){
QueryWrapper wrapper = new QueryWrapper<E>();
toWhereWrapper(query, "0".equals(config.get(FindConfig.GROUP_BY)),wrapper);
baseMapper.delete(wrapper);
log.info("[{}] - 删除操作:{}",wrapper.getSqlSelect());
}
通过请求的参数获取列表数据,代码如下:
@RequestMapping("/get_list")
public Map<String, Object> getList(HttpServletRequest request) {
Map<String, Object> map = service.selectToPage(service.readQuery(request), service.readConfig(request));
return success(map);
}
获取某个组下面的数量,代码如下:
@RequestMapping(value = {"/count_group", "/count"})
public Map<String, Object> count(HttpServletRequest request) {
Integer value= service.selectSqlToInteger(service.groupCount(service.readQuery(request), service.readConfig(request)));
return success(value);
}
注册页登录代码如下:
/
* 注册
* @param user
* @return
*/
@PostMapping("register")
public Map<String, Object> signUp(@RequestBody User user) {
// 查询用户
Map<String, String> query = new HashMap<>();
Map<String,Object> map = JSON.parseObject(JSON.toJSONString(user));
query.put("username",user.getUsername());
List list = service.selectBaseList(service.select(query, new HashMap<>()));
if (list.size()>0){
return error(30000, "用户已存在");
}
map.put("password",service.encryption(String.valueOf(map.get("password"))));
service.insert(map);
return success(1);
}
MD5加密,代码如下:
public String encryption(String plainText) {
String re_md5 = new String();
try {
MessageDigest md = MessageDigest.getInstance("MD5");
md.update(plainText.getBytes());
byte b[] = md.digest();
int i;
StringBuffer buf = new StringBuffer("");
for (int offset = 0; offset < b.length; offset++) {
i = b[offset];
if (i < 0)
i += 256;
if (i < 16)
buf.append("0");
buf.append(Integer.toHexString(i));
}
re_md5 = buf.toString();
} catch (Exception e) {
e.printStackTrace();
}
return re_md5;
}
登录页代码如下:
/
* 登录
* @param data
* @param httpServletRequest
* @return
*/
@PostMapping("login")
public Map<String, Object> login(@RequestBody Map<String, String> data, HttpServletRequest httpServletRequest) {
log.info("[执行登录接口]");
String username = data.get("username");
String email = data.get("email");
String phone = data.get("phone");
String password = data.get("password");
List resultList = null;
Map<String, String> map = new HashMap<>();
if(username != null && "".equals(username) == false){
map.put("username", username);
resultList = service.selectBaseList(service.select(map, new HashMap<>()));
}
else if(email != null && "".equals(email) == false){
map.put("email", email);
resultList = service.selectBaseList(service.select(map, new HashMap<>()));
}
找回密码,接收用户输入的用户名、密码、验证码,并进行条件判断,代码如下:
/
* 找回密码
* @param form
* @return
*/
@PostMapping("forget_password")
public Map<String, Object> forgetPassword(@RequestBody User form,HttpServletRequest request) {
JSONObject ret = new JSONObject();
String username = form.getUsername();
String code = form.getCode();
String password = form.getPassword();
// 判断条件
if(code == null || code.length() == 0){
return error(30000, "验证码不能为空");
}
if(username == null || username.length() == 0){
return error(30000, "用户名不能为空");
}
if(password == null || password.length() == 0){
return error(30000, "密码不能为空");
}
请关注点赞+私信博主,免费领取项目源码

被折叠的 条评论
为什么被折叠?



