摘 要
随着高校学生兼职需求的不断增加,校园兼职平台的建设逐渐成为提升学生就业实践能力和社会参与度的重要途径。传统的兼职信息发布和求职方式存在着信息不对称、效率低下等问题,迫切需要一种更加高效、便捷的系统来连接学生与企业,促进双方的互动与合作。本文基于SpringBoot框架,采用Java技术和MySQL数据库,设计并实现了一种校园兼职平台,旨在为学生和企业提供一个安全、便捷的信息交流平台。
校园兼职平台包含学生用户、企业用户和管理员三个角色,分别提供了不同的功能模块。学生用户可以通过平台查看兼职信息、投递简历、管理个人资料、查看面试通知及参与评价等,便于实现兼职信息的获取和面试过程的管理。企业用户则可以发布兼职岗位、管理简历、安排面试、管理评价等,帮助企业便捷地筛选和招聘适合的兼职人员。管理员则负责系统用户的管理、兼职信息审核、公告发布、资源管理等,确保平台的正常运营和内容的准确性。
平台使用SpringBoot作为后端框架,结合Java语言进行开发,MySQL数据库作为数据存储,确保了系统的高效性、稳定性和扩展性。通过系统的设计与实现,平台成功解决了传统兼职招聘模式中存在的信息孤岛、沟通不畅等问题,为学生与企业提供了一个高效的信息对接平台。
校园兼职平台不仅提高了兼职信息的流通效率,也为学生提供了更加透明和便捷的兼职机会,有助于培养学生的职业素养与实践能力,同时为企业提供了一个快速、精准的招聘渠道。平台的实现为校园兼职招聘市场的创新与发展提供了参考和借鉴。
关键词:校园兼职平台;SpringBoot;前后端分离;数据库设计;用户管理
ABSTRACT
With the increasing demand for part-time jobs among college students, the construction of campus part-time platforms has gradually become an important way to enhance students' practical abilities in employment and social participation. The traditional methods of part-time job information dissemination and job search suffer from issues such as information asymmetry and low efficiency. There is an urgent need for a more efficient and convenient system to connect students and businesses, and promote interaction and cooperation between both parties. This article is based on the SpringBoot framework and uses Java technology and MySQL database to design and implement a campus part-time platform, aiming to provide a secure and convenient information exchange platform for students and enterprises.
The campus part-time platform includes three roles: student users, enterprise users, and administrators, each providing different functional modules. Student users can access part-time job information, submit resumes, manage personal profiles, view interview notifications, and participate in evaluations through the platform, facilitating the acquisition of part-time job information and management of the interview process. Enterprise users can post part-time job positions, manage resumes, arrange interviews, manage evaluations, etc., to help companies easily screen and recruit suitable part-time personnel. Administrators are responsible for managing system users, reviewing part-time information, publishing announcements, managing resources, etc., to ensure the normal operation of the platform and the accuracy of content.
The platform uses SpringBoot as the backend framework, combined with Java language for development, and MySQL database as data storage, ensuring the efficiency, stability, and scalability of the system. Through the design and implementation of the system, the platform has successfully solved the problems of information silos and poor communication in the traditional part-time recruitment model, providing an efficient information docking platform for students and enterprises.
The campus part-time job platform not only improves the efficiency of part-time job information circulation, but also provides students with more transparent and convenient part-time job opportunities, which helps to cultivate students' professional ethics and practical abilities. At the same time, it provides a fast and accurate recruitment channel for enterprises. The implementation of the platform provides reference and inspiration for the innovation and development of the campus part-time recruitment market.
Keywords: campus part-time job platform; SpringBoot; Front and rear separation; Database design; user management
目 录
1绪论
1.1课题研究背景及意义
随着现代社会发展,大学生群体的兼职需求逐渐增多。高校学生通过兼职不仅可以提高自身的实践能力,还能积累社会经验,增强社会责任感。然而,传统的兼职招聘方式存在信息不对称、传播途径有限、招聘效率低等问题。这些问题在一定程度上影响了学生的兼职机会和企业的招聘效率,亟需一种更加高效、便捷的解决方案来弥补这一缺陷。
随着互联网技术的迅速发展,基于网络平台的兼职招聘逐渐成为解决这些问题的有效途径。校园兼职平台的设计与实现能够通过信息化手段,快速连接学生和企业,提供便捷的招聘和求职渠道,打破传统信息传递的时空限制。采用现代信息技术的系统架构,不仅可以提高兼职信息发布和管理的效率,还能保障招聘过程的透明性和公正性。
本文基于SpringBoot框架、Java技术和MySQL数据库设计并实现了一个校园兼职平台,旨在为学生提供一个便捷的兼职信息获取和申请平台,同时为企业提供一个高效的兼职招聘渠道。平台的设计解决了传统兼职招聘模式下的诸多问题,如信息传递不及时、招聘流程复杂等。通过本平台,学生可以实时获取兼职信息并投递简历,企业则可以方便地筛选和管理简历,安排面试等。该平台的实现不仅为学生提供了更多的兼职机会,还促进了企业的招聘效率,推动了校园就业市场的信息化、规范化发展。
平台的建设对于促进学生就业、提升学生的职业能力、促进企业招聘效率以及推动高校就业服务的改革具有重要的意义。未来,随着技术的不断进步,平台可以进一步优化功能,提升系统的智能化和个性化水平,满足日益增长的校园兼职市场需求。
1.2国内外发展现状分析
大学生兼职平台借助互联网开展,涵盖企业招聘信息发布、人才简历整理等。中国网络兼职自 1997 年兴起,进入 21 世纪后随互联网技术提升和网络普及而飞速发展,其以费用低、信息量大、操作便捷、效果好、无地域限制和有远程服务功能等优势,获求职者和企业认可,成为与传统兼职并驾齐驱的模式,网络兼职受青睐程度渐高,相关数据显示其发展向好,网络应聘成大学生求职首选。在网络招聘研究方面,其作为重要人力资源招聘方式在我国广泛应用,但网络招聘应用效果评估研究较少。已有学者从招聘网站自身服务能力与公众反馈等方面评价其有效性,建立模型,如刘兆彤(2007)设计网络招聘网站综合评价模型,从系统设计及技术支持、功能和服务、信息内容、运营效果 4 个维度设指标对我国招聘网站综合评价,还通过调查某大型国有企业发现网络招聘可提高整体招聘效果且对不同工作类型、对象效果有差异。何倩(2014)采用层次分析法和基于指标的评估方法对社交招聘评估。总之,网络招聘效果评估需更多实证研究。同时,大量网络兼职平台存在隐患,问卷调查显示约 80% 大学生担心其安全性,部分企业发布兼职信息不适合大学生需筛选,网络兼职平台在安全方面仍需完善。
在国外,校园兼职平台研究呈现以下现状:市场方面相对成熟,一些发达国家已有Handshake、LinkedIn Students等知名服务提供商[10];技术上往往更早集成先进技术,如运用区块链进行身份验证和建立信誉系统、使用机器学习实现精准匹配;服务上不仅有网页版,还开发移动端应用且支持跨平台使用,以此满足不同用户需求;同时重视社会责任,在追求商业价值时通过提供职业指导、技能培训等增值服务帮助学生提升就业能力;此外,不同国家和地区的平台需遵守当地法律法规,像欧洲的GDPR,这就要求平台在设计和实现中充分考虑数据保护和用户隐私问题[11]。
1.3 研究目标
设计一个稳定、可扩展且易于维护的系统架构,利用SpringBoot优势简化开发过程[6]与提高系统性能,实现包括用户管理、兼职信息管理(发布、搜索、筛选、更新和删除兼职职位)、兼职报名管理(申请、审批、反馈和评价)、职位类型管理(分类、标签和搜索优化)以及交流论坛等功能模块,同时要确保平台的数据安全性和用户隐私保护,措施包括但不限于数据加密、访问控制、防止SQL注入等[1],通过界面设计和交互优化来提升用户体验,研究和实现高效的兼职职位与学生技能、兴趣和时间的匹配算法以提高兼职匹配成功率和满意度,建立和完善信誉评价体系鼓励用户真实评价和反馈以提升平台信任度和公平性,设计并实现实时的消息通知系统保证用户能及时获取重要兼职信息和系统通知,对系统进行性能测试和优化确保高并发情况下系统的稳定性和响应速度,还要考虑将平台功能扩展到移动应用,方便用户随时随地访问和使用平台服务,以此构建一个高效、安全、用户友好的校园兼职平台,满足大学生、企业和管理员的需求,推动相关技术的研究和应用。
2相关技术简介
2.1 Springboot 框架简介
Spring Boot,作为Spring生态系统中一颗璀璨的明星,以其“约定优于配置”的核心理念,极大地简化了Java应用的开发、部署与管理流程。它并非是对Spring框架的颠覆,而是在其基础上进行了深度封装与优化,旨在快速搭建独立的、生产级别的Spring应用。Spring Boot通过自动配置功能,减少了大量繁琐的配置工作,让开发者能够更加专注于业务逻辑的实现。同时,它集成了众多常用库,如数据库连接池、缓存、消息队列等,为开发者提供了一站式的解决方案。此外,Spring Boot还支持多种部署方式,无论是传统的WAR包部署,还是现代的容器化部署,都能轻松应对。因此,选择Spring Boot作为校园兼职平台的开发框架,不仅能够提升开发效率,还能确保系统的稳定性和可维护性。
2.2 MyBatis Plus框架简介
MyBatis Plus作为MyBatis的强化版,以其卓越的简化开发流程、增强的CRUD操作功能以及灵活的查询构建能力,在Java企业级应用开发中大放异彩。它不仅保留了MyBatis的灵活性和SQL控制能力,还通过内置通用Mapper、条件构造器、代码生成器等工具,极大减轻了开发者的负担。MyBatis Plus的自动填充、乐观锁、逻辑删除等特性,更是为数据管理提供了强大的支持。在校园兼职平台中引入MyBatis Plus,意味着可以更快地实现复杂的数据操作逻辑,更灵活地应对业务需求变化,同时保持代码的清晰和可维护性,是提升开发效率、保障系统稳定性的不二之选。
2.3 VUE框架简介
Vue框架,作为一款风靡前端的JavaScript框架,以其渐进式、组件化的设计理念,为开发者构建高效、灵活的Web界面提供了强大支持。Vue不仅轻量且易于上手,其核心库专注于视图层,使得开发者能够轻松地将Vue集成到现有项目中,实现前后端分离的现代Web应用开发。其响应式的数据绑定和组件系统,让开发者能够高效地管理界面状态和用户交互,同时Vue丰富的生态系统也提供了众多插件和工具,进一步提升了开发效率和应用的性能。在校园兼职平台中引入Vue作为前端框架,不仅可以优化用户界面的渲染和交互体验,还能通过前后端分离的架构提升系统的可维护性和可扩展性,是构建现代、高效校园兼职平台的理想选择。
2.4 MySQL数据库简介
MySQL数据库,作为开源关系型数据库管理系统的佼佼者,以其高性能、可靠性、易用性和灵活性,在全球范围内被广泛应用于各类企业级应用中。MySQL采用SQL(结构化查询语言)作为数据操作的标准语言,支持复杂的查询、数据更新、索引优化等功能,确保数据的高效存取和完整性。其强大的事务处理能力,为业务逻辑的原子性、一致性、隔离性和持久性提供了坚实保障。此外,MySQL还具备高度的可配置性和可扩展性,通过优化存储引擎、调整配置参数等手段,可以轻松应对高并发、大数据量的应用场景。在校园兼职平台中,MySQL作为后端数据存储的核心,不仅为系统提供了稳定可靠的数据支持,还通过其丰富的数据操作功能,助力系统实现复杂的业务逻辑和高效的数据管理。
2.5 JAVA语言简介
Java具有跨平台性,能在多种操作系统运行[2];面向对象特性好,便于程序结构化和代码复用[3];有自动垃圾回收机制,减轻内存管理负担[4];类库丰富,涵盖众多领域,节省开发时间[5];安全性高,有安全检查机制;性能不错,通过JIT技术提升速度;支持多线程,可利用多核处理器优势;成熟且社区支持强大,开发工具和学习资源丰富[7]。
3系统需求分析
3.1系统功能需求分析
在校园兼职平台的设计与实现中,系统的功能模块可以从用户(学生、企业、管理员)角度进行详细分析。每个用户角色的功能模块都对应了他们在系统中的不同需求和操作。以下是对这些功能模块的详细分析:
1.学生用户功能分析:
登录注册:学生用户通过填写个人信息进行注册,验证邮箱或手机后完成登录,进入平台享受各项服务。
首页:登录后,首页展示平台的最新兼职信息、新闻资讯、通知公告等内容,帮助学生快速了解当前的兼职机会及平台动态。
交流论坛:学生可以在论坛中发布帖子、回复讨论,与其他学生及企业交流兼职信息、面试经验等,促进信息的互动与共享。
通知公告:学生可以查看平台发布的最新通知与公告,了解平台的重要信息和活动安排。
新闻资讯:学生可以浏览平台提供的新闻资讯,了解与兼职相关的政策变化、行业动态等信息。
兼职信息:学生可以浏览和筛选平台上发布的兼职岗位信息,查看职位要求、薪资待遇等详细内容,申请感兴趣的职位。
我的账户:学生可以查看个人账户信息,包括用户名、联系方式、兼职历史等,便于管理个人资料。
个人中心:个人中心包含多个子模块,学生可以快速管理个人信息、职位申请情况等。
个人首页:显示学生的基本信息、历史兼职记录等。
投简信息:学生可以发布自己的简历和求职信息,增加被企业关注的机会。
面试通知:学生可以查看企业发出的面试通知,跟踪面试进度。
学生评价:学生可以查看企业对自己的评价,了解自己的表现。
企业评价:学生可以查看自己对企业的评价,帮助其他学生了解企业情况。
消息通知:平台将向学生发送与兼职相关的消息通知,确保信息及时到达。
交流论坛:学生可以快速访问论坛,参与讨论。
收藏:学生可以收藏感兴趣的兼职信息、帖子等,方便后续查看。
评论管理:学生可以管理自己在平台上的评论,修改或删除不合适的评论。
2.企业用户功能描述:
后台首页:企业用户登录后,后台首页展示系统的概览,帮助企业管理兼职信息、简历筛选、面试安排等。
兼职信息管理:企业可以发布、修改、删除兼职信息,确保平台上展示的岗位信息及时、准确。
投简信息管理:企业可以查看学生提交的简历,筛选合适的候选人,并向他们发送面试通知。
面试通知管理:企业可以管理面试通知,查看面试安排,并与学生保持联系。
学生评价管理:企业可以查看学生对自己的评价,了解自身在学生中的形象与影响。
企业评价管理:企业可以提交对学生的评价。
交流管理:企业可以在平台的交流论坛中参与讨论,发布信息,与其他企业或学生互动。
3.管理员功能描述:
后台首页:管理员登录后,后台首页展示系统概览,包括平台动态、待处理事项、统计数据等,帮助管理员全面掌握平台的运行状况。
系统用户:管理员可以管理平台的用户信息,包括查看用户列表、删除用户、调整用户权限等操作,确保平台的正常运作。
职位类型管理:管理员可以管理平台上的职位类型信息,确保分类清晰,便于学生和企业查找合适的兼职岗位。
兼职信息管理:管理员可以查看、修改或删除平台上的兼职信息,确保发布的信息准确、完整。
投简信息管理:管理员可以查看企业发布的投简信息,帮助企业筛选合适的学生。
面试通知管理:管理员可以查看企业发布的面试通知,确保信息的准确传达。
学生评价管理:管理员可以查看学生对企业的评价,帮助监督平台的质量与服务水平。
企业评价管理:管理员可以查看企业对学生的评价,确保评价内容的公平与透明。
消息通知管理:管理员可以发布平台的消息通知,确保学生与企业及时收到平台重要信息。
轮播图管理:管理员可以管理平台首页的轮播图,添加、删除或修改展示的图片,确保页面内容的新颖与有效性。
通知公告管理:管理员负责发布、修改或删除平台公告,帮助用户及时获取平台的公告和重要信息。
资源管理(新闻资讯、资讯分类):管理员可以发布新闻资讯,并进行资讯分类管理,确保平台内容的更新和准确性。
交流管理(交流论坛、论坛分类):管理员可以管理平台上的交流论坛,设置论坛分类,审核论坛中的帖子和评论,确保内容的健康与有序。
校园兼职平台为不同用户角色提供了定制化的功能服务。学生用户和管理员各自拥有不同的权限和功能模块,确保了系统的高效运行和管理。
3.2系统非功能性分析
校园兼职平台在撰写系统毕业论文时,非功能性需求分析是一个重要的部分。非功能性需求主要关注的是系统如何运行,而不是它具体完成什么功能。这些需求包括性能、可用性、安全性、可维护性、可扩展性、易用性等方面。以下是一个关于校园兼职平台非功能性需求分析的概要。
性能需求:系统需确保快速响应和高吞吐量,以支持大量用户同时访问,即使在高峰时段也能保持流畅的操作体验,避免因延迟或卡顿影响用户体验。
可用性:安系统必须具备高可用性,采用冗余部署、负载均衡等策略,确保即使部分组件故障也能迅速恢复服务,减少服务中断时间,保障用户业务的连续性。
安全性:鉴于系统处理用户敏感信息,如个人信息等,必须实施严格的安全措施,包括数据加密、访问控制、防攻击机制等,以保护用户数据免受未授权访问或泄露。
可维护性:系统设计应注重可维护性,采用模块化、标准化的架构,提供详尽的开发文档和用户手册,确保系统易于理解和维护,降低长期运维成本。
可扩展性:随着业务的发展,系统可能需要扩展功能或提升性能。因此,系统需具备灵活的可扩展性,能够轻松添加新模块、优化性能,以应对未来增长的需求。
易用性:用户界面应直观易用,符合用户习惯,提供清晰的导航和友好的操作反馈,帮助用户快速上手并高效完成任务,提升整体用户满意度。
3.3系统可行性分析
通过校园兼职平台的可行性分析,我们可以从技术可行性、经济可行性、操作可行性三个维度进行深入探讨,以确保系统的开发与应用具有坚实的可行性基础。
3.3.1技术可行性
技术可行性指的是对于搭建框架的可行性,以及有更优秀的技术出现时系统的技术更新换代的纳新性如何,开发时间成本费用比如何。
现有的springboot技术能够迎合所有电子商务系统的搭建[9]。开发这个校园学生兼职系统的时候采用了springboot+MYSQL用以运行整体程序[8]。
综上所述技术可行性没有问题。
3.3.2经济可行性
考虑到Springboot、Vue、MyBatis Plus及MySQL等均为开源技术,无需支付高昂的许可费用,大大降低了系统的开发成本。同时,这些技术拥有广泛的用户群体和成熟的社区支持,便于获取技术支持和资源共享。此外,系统的实施将显著提升校园兼职平台的效率和用户体验,从而带来潜在的经济效益。因此,从经济角度来看,该系统的开发同样具备可行性。
3.3.3操作可行性
系统设计应遵循用户友好原则,确保用户能够轻松上手并高效使用。通过合理的界面布局、直观的操作流程以及详尽的帮助文档,可以大大降低用户的学习成本,提高系统的操作可行性。此外,系统还应具备完善的权限管理和数据安全机制,确保操作的安全性和合规性。
从技术、经济、操作三个维度来看,校园兼职平台的开发均具备高度的可行性。
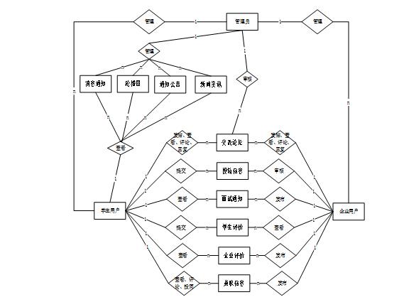
3.4系统用例分析
校园兼职平台用例分析主要从学生用户、管理员、企业用户这些实体展开描述。
3.4.1学生用户用例分析
学生用户具备登录注册、首页、交流论坛、通知公告、新闻资讯、兼职信息、我的账户、个人中心(个人首页、投简信息、面试通知、学生评价、企业评价、消息通知、交流论坛、收藏、评论管理)等需求用例,详细用例图如图3-1所示。

图3-1学生用户用例图
3.4.2管理员用例分析
管理员具备后台首页、系统用户、职位类型管理、兼职信息管理、投简信息管理、面试通知管理、学生评价管理、企业评价管理、消息通知管理、轮播图管理、通知公告管理、资源管理(新闻资讯、资讯分类)、交流管理(交流论坛、论坛分类)等需求用例。详细用例图如图3-2所示。

图3-2管理员用例图
3.4.3企业用户用例分析
企业用户具备后台首页、兼职信息管理、投简信息管理、面试通知管理、学生评价管理、企业评价管理、交流管理等需求用例。详细用例图如图3-3所示。

图3-3企业用户用例图
4系统设计
4.1系统总体设计思路
校园兼职平台采用Browser/Server结构,(浏览器/服务器)和基于Web服务前后台交互的模式,是一个适用于Windows体系环境下的模型结构。只要用户有符合程序运行的硬件系统,并连上互联网,便可以在任何时间、任何地点使用。系统工作原理图如图4-1所示:

图4-1系统工作原理图
其最终前后台交互原理如图4-2所示。

图4-2前后台交互原理
具体交互流程为:浏览器中执行具体操作,操作命令将生成一个do方法。该方法使得浏览器能够访问后台中的Controller层,Controller层由于业务上的需要执行进而访问Service层。Service层收到指令后将会去调用内部DAO层的接口。接口将会和MyBatis层下的一个SQL语句相对接。对接好之后进而访问MySql数据库。更新底层数据,然后将数据同步回MyBatis层,同步变化后的数据将通过DAO层接口,Service层和后台Controller层,直观反映到浏览器页面上。
4.2系统结构设计
校园兼职平台的整体结构设计如图4-3所示。

图4-3整体功能结构设计图
4.3系统功能设计
4.3.1系统开发流程
校园兼职平台开发时,首先进行需求分析,进而对系统进行总体的设计规划,设计系统功能模块,数据库的选择等,本系统的开发流程如图4-4所示。

图4-4系统开发流程图
4.3.2 用户登录流程
为了保证系统的安全性,要使用本系统对系统信息进行管理,必须先登陆到系统中。如图4-5所示。

图4-5 登录流程图
4.3.3 系统操作流程
用户打开并进入系统后,会先显示登录界面,输入正确的用户名和密码,系统自动检测信息,若信息无误,则用户会进入系统功能界面,进行操作,否则会提示错误无法登录,操作流程如图4-6所示。

图4-6 系统操作流程图
4.3.4 添加信息流程
管理员可以对通知公告、新闻资讯、兼职信息等进行信息的添加,用户可以对自己权限内的信息进行添加,输入信息后,系统会自行验证输入的信息和数据,若信息正确,会将其添加到数据库内,若信息有误,则会提示重新输入信息,添加信息流程如图4-7所示。

图4-7 添加信息流程图
4.3.5 修改信息流程
管理员可以对通知公告、新闻资讯、兼职信息等进行的修改,用户可以对自己权限内的信息进行修改,首先进入修改信息界面,输入修改信息数据,系统进行数据的判断验证,修改信息合法则修改成功,信息更新至数据库,信息不合法则修改失败,重新输入。修改信息流程图如图4-8所示。

图4-8 修改信息流程图
4.3.6 删除信息流程
管理员可以对通知公告、新闻资讯、兼职信息等进行信息的删除,对要删除的信息进行选中后,点击删除按钮,系统会询问是否确定,若点击确定,则系统会删除掉选中的信息,并在数据库内对信息进行删除,删除信息流程图如图4-9所示。

图4-9 删除信息流程图
4.4系统核心代码设计
校园兼职平台的核心代码设计如下:
4.4.1用户注册
注册页UserController.java,传入user对象,并将"user_id"、 "state"、 "user_group"、"login_time"、"phone"、"phone_state"、 "username"、"nickname"、"password"、"email"、"email_state"、"avatar"、"create_time"输入,重点是 "username"、"nickname"、"password"必须输入,通过获取username,数据库查询是否有该用户,如果存在,则提示“用户已存在”,否则执行将UserId置为空(数据库表中该字段已设置自动递增),代码如图4-10所示。

图4-10注册核心代码图
4.4.2用户登录
登录页,首先传入"username"、"email"、"phone"、"password",用户可通过用户名、邮箱、手机号进行登陆,通过判断resultList来确定查询结果,然后执行查询用户组UserGroup,用户组里面不存在,依然报“用户不存在”,执行完以上代码,最后涉及到用户带有“审核”的,会查询examine_state(用户的审核状态),数据库表user_group中含有source_table和source_field进行查询,以上步骤完成,对输入的密码进行存储Token到数据库,匹对账号和密码,数据库中的AccessToken为令牌,用于身份认证,代码如图4-11所示。

图4-11用户登录核心代码图
4.4.3修改密码
修改密码,通过请求data,获取旧密码,并将新密码重新赋值,期间都是需要通过加密,代码如图4-12所示。

图4-12修改密码核心代码图
4.4.4修改数据
修改一个数据,原理与add基本一致,不同点在于通过readConfig()读取关键字,以及通过readQuery()获取URL后面?指定位置的标识,转成Map对象后,执行update操作,同样通过拼接的sql语句执行,执行过程读取query,toWhereSql()语句完成数据库操作,body为修改对象的值,代码如图4-13所示。

图4-13修改数据核心代码图
4.4.5删除数据
删除一条数据,通过readQuery(),获取URL后面的对象地址,删除FROM具体的table,query删除查询FindConfig语句,代码如图4-14所示。

图4-14删除数据核心代码图
4.4.6获取列表
通过请求的参数获取列表数据,代码如图4-15所示。

图4-15获取列表核心代码图
4.4.7图片上传
通过请求的参数获取列表数据,代码如图4-16所示。

图4-16图片上传核心代码图
4.5数据库设计
数据库设计是指在构建和组织数据库系统时,根据实际需求和目标,进行数据模型的设计和规划的过程。它涉及到确定数据库中的表、字段、关系以及约束等方面的设计决策。
4.5.1 概念模型设计
下面是整个系统中主要的数据库表总E-R实体关系图。

图4-17数据库E-R图
4.5.2 逻辑结构设计
在这一步中,我们将概念转换为实际的数据。由于数据库中包含了大量的信息,我们只展示了一些表格。
表access_token (登陆访问时长)
| 编号 | 名称 | 数据类型 | 长度 | 小数位 | 允许空值 | 主键 | 默认值 | 说明 |
| 1 | token_id | int | 10 | 0 | N | Y | 临时访问牌ID | |
| 2 | token | varchar | 64 | 0 | Y | N | 临时访问牌 | |
| 3 | info | text | 65535 | 0 | Y | N | ||
| 4 | maxage | int | 10 | 0 | N | N | 2 | 最大寿命:默认2小时 |
| 5 | create_time | timestamp | 19 | 0 | N | N | CURRENT_TIMESTAMP | 创建时间: |
| 6 | update_time | timestamp | 19 | 0 | N | N | CURRENT_TIMESTAMP | 更新时间: |
| 7 | user_id | int | 10 | 0 | N | N | 0 | 用户编号: |
| 编号 | 名称 | 数据类型 | 长度 | 小数位 | 允许空值 | 主键 | 默认值 | 说明 |
| 1 | article_id | mediumint | 8 | 0 | N | Y | 文章id:[0,8388607] | |
| 2 | title | varchar | 125 | 0 | N | Y | 标题:[0,125]用于文章和html的title标签中 | |
| 3 | type | varchar | 64 | 0 | N | N | 0 | 文章分类:[0,1000]用来搜索指定类型的文章 |
| 4 | hits | int | 10 | 0 | N | N | 0 | 点击数:[0,1000000000]访问这篇文章的人次 |
| 5 | praise_len | int | 10 | 0 | N | N | 0 | 点赞数 |
| 6 | create_time | timestamp | 19 | 0 | N | N | CURRENT_TIMESTAMP | 创建时间: |
| 7 | update_time | timestamp | 19 | 0 | N | N | CURRENT_TIMESTAMP | 更新时间: |
| 8 | source | varchar | 255 | 0 | Y | N | 来源:[0,255]文章的出处 | |
| 9 | url | varchar | 255 | 0 | Y | N | 来源地址:[0,255]用于跳转到发布该文章的网站 | |
| 10 | tag | varchar | 255 | 0 | Y | N | 标签:[0,255]用于标注文章所属相关内容,多个标签用空格隔开 | |
| 11 | content | longtext | 2147483647 | 0 | Y | N | 正文:文章的主体内容 | |
| 12 | img | varchar | 255 | 0 | Y | N | 封面图 | |
| 13 | description | text | 65535 | 0 | Y | N | 文章描述 |
| 编号 | 名称 | 数据类型 | 长度 | 小数位 | 允许空值 | 主键 | 默认值 | 说明 |
| 1 | type_id | smallint | 5 | 0 | N | Y | 分类ID:[0,10000] | |
| 2 | display | smallint | 5 | 0 | N | N | 100 | 显示顺序:[0,1000]决定分类显示的先后顺序 |
| 3 | name | varchar | 16 | 0 | N | N | 分类名称:[2,16] | |
| 4 | father_id | smallint | 5 | 0 | N | N | 0 | 上级分类ID:[0,32767] |
| 5 | description | varchar | 255 | 0 | Y | N | 描述:[0,255]描述该分类的作用 | |
| 6 | icon | text | 65535 | 0 | Y | N | 分类图标: | |
| 7 | url | varchar | 255 | 0 | Y | N | 外链地址:[0,255]如果该分类是跳转到其他网站的情况下,就在该URL上设置 | |
| 8 | create_time | timestamp | 19 | 0 | N | N | CURRENT_TIMESTAMP | 创建时间: |
| 9 | update_time | timestamp | 19 | 0 | N | N | CURRENT_TIMESTAMP | 更新时间: |
| 编号 | 名称 | 数据类型 | 长度 | 小数位 | 允许空值 | 主键 | 默认值 | 说明 |
| 1 | auth_id | int | 10 | 0 | N | Y | 授权ID: | |
| 2 | user_group | varchar | 64 | 0 | Y | N | 用户组: | |
| 3 | mod_name | varchar | 64 | 0 | Y | N | 模块名: | |
| 4 | table_name | varchar | 64 | 0 | Y | N | 表名: | |
| 5 | page_title | varchar | 255 | 0 | Y | N | 页面标题: | |
| 6 | path | varchar | 255 | 0 | Y | N | 路由路径: | |
| 7 | parent | varchar | 64 | 0 | Y | N | 父级菜单 | |
| 8 | parent_sort | int | 10 | 0 | N | N | 0 | 父级菜单排序 |
| 9 | position | varchar | 32 | 0 | Y | N | 位置: | |
| 10 | mode | varchar | 32 | 0 | N | N | _blank | 跳转方式: |
| 11 | add | tinyint | 3 | 0 | N | N | 1 | 是否可增加: |
| 12 | del | tinyint | 3 | 0 | N | N | 1 | 是否可删除: |
| 13 | set | tinyint | 3 | 0 | N | N | 1 | 是否可修改: |
| 14 | get | tinyint | 3 | 0 | N | N | 1 | 是否可查看: |
| 15 | field_add | text | 65535 | 0 | Y | N | 添加字段: | |
| 16 | field_set | text | 65535 | 0 | Y | N | 修改字段: | |
| 17 | field_get | text | 65535 | 0 | Y | N | 查询字段: | |
| 18 | table_nav_name | varchar | 500 | 0 | Y | N | 跨表导航名称: | |
| 19 | table_nav | varchar | 500 | 0 | Y | N | 跨表导航: | |
| 20 | option | text | 65535 | 0 | Y | N | 配置: | |
| 21 | create_time | timestamp | 19 | 0 | N | N | CURRENT_TIMESTAMP | 创建时间: |
| 22 | update_time | timestamp | 19 | 0 | N | N | CURRENT_TIMESTAMP | 更新时间: |
| 编号 | 名称 | 数据类型 | 长度 | 小数位 | 允许空值 | 主键 | 默认值 | 说明 |
| 1 | code_token_id | int | 10 | 0 | N | Y | ||
| 2 | token | varchar | 255 | 0 | Y | N | ||
| 3 | code | varchar | 255 | 0 | Y | N | 验证码 | |
| 4 | expire_time | timestamp | 19 | 0 | N | N | CURRENT_TIMESTAMP | 失效时间 |
| 5 | create_time | timestamp | 19 | 0 | N | N | CURRENT_TIMESTAMP | 创建时间 |
| 6 | update_time | timestamp | 19 | 0 | N | N | CURRENT_TIMESTAMP | 更新时间: |
| 编号 | 名称 | 数据类型 | 长度 | 小数位 | 允许空值 | 主键 | 默认值 | 说明 |
| 1 | collect_id | int | 10 | 0 | N | Y | 收藏ID: | |
| 2 | user_id | int | 10 | 0 | N | N | 0 | 收藏人ID: |
| 3 | source_table | varchar | 255 | 0 | Y | N | 来源表: | |
| 4 | source_field | varchar | 255 | 0 | Y | N | 来源字段: | |
| 5 | source_id | int | 10 | 0 | N | N | 0 | 来源ID: |
| 6 | title | varchar | 255 | 0 | Y | N | 标题: | |
| 7 | img | varchar | 255 | 0 | Y | N | 封面: | |
| 8 | create_time | timestamp | 19 | 0 | N | N | CURRENT_TIMESTAMP | 创建时间: |
| 9 | update_time | timestamp | 19 | 0 | N | N | CURRENT_TIMESTAMP | 更新时间: |
| 编号 | 名称 | 数据类型 | 长度 | 小数位 | 允许空值 | 主键 | 默认值 | 说明 |
| 1 | comment_id | int | 10 | 0 | N | Y | 评论ID: | |
| 2 | user_id | int | 10 | 0 | N | N | 0 | 评论人ID: |
| 3 | reply_to_id | int | 10 | 0 | N | N | 0 | 回复评论ID:空为0 |
| 4 | content | longtext | 2147483647 | 0 | Y | N | 内容: | |
| 5 | nickname | varchar | 255 | 0 | Y | N | 昵称: | |
| 6 | avatar | varchar | 255 | 0 | Y | N | 头像地址:[0,255] | |
| 7 | create_time | timestamp | 19 | 0 | N | N | CURRENT_TIMESTAMP | 创建时间: |
| 8 | update_time | timestamp | 19 | 0 | N | N | CURRENT_TIMESTAMP | 更新时间: |
| 9 | source_table | varchar | 255 | 0 | Y | N | 来源表: | |
| 10 | source_field | varchar | 255 | 0 | Y | N | 来源字段: | |
| 11 | source_id | int | 10 | 0 | N | N | 0 | 来源ID: |
| 编号 | 名称 | 数据类型 | 长度 | 小数位 | 允许空值 | 主键 | 默认值 | 说明 |
| 1 | enterprise_evaluation_id | int | 10 | 0 | N | Y | 企业评价ID | |
| 2 | title_name | varchar | 64 | 0 | Y | N | 标题名称 | |
| 3 | enterprise_users | int | 10 | 0 | Y | N | 0 | 企业用户 |
| 4 | enterprise_name | varchar | 64 | 0 | Y | N | 企业名称 | |
| 5 | job_type | varchar | 64 | 0 | Y | N | 职位类型 | |
| 6 | student_users | int | 10 | 0 | Y | N | 0 | 学生用户 |
| 7 | student_name | varchar | 64 | 0 | Y | N | 学生姓名 | |
| 8 | evaluation_level | varchar | 64 | 0 | Y | N | 评价等级 | |
| 9 | evaluation_date | date | 10 | 0 | Y | N | 评价日期 | |
| 10 | evaluation_content | text | 65535 | 0 | Y | N | 评价内容 | |
| 11 | create_time | datetime | 19 | 0 | N | N | CURRENT_TIMESTAMP | 创建时间 |
| 12 | update_time | timestamp | 19 | 0 | N | N | CURRENT_TIMESTAMP | 更新时间 |
| 13 | source_table | varchar | 255 | 0 | Y | N | 来源表 | |
| 14 | source_id | int | 10 | 0 | Y | N | 来源ID | |
| 15 | source_user_id | int | 10 | 0 | Y | N | 来源用户 |
| 编号 | 名称 | 数据类型 | 长度 | 小数位 | 允许空值 | 主键 | 默认值 | 说明 |
| 1 | enterprise_users_id | int | 10 | 0 | N | Y | 企业用户ID | |
| 2 | enterprise_name | varchar | 64 | 0 | Y | N | 企业名称 | |
| 3 | enterprise_address | varchar | 64 | 0 | Y | N | 企业地址 | |
| 4 | responsible_personnel | varchar | 64 | 0 | Y | N | 负责人员 | |
| 5 | phone_number | varchar | 16 | 0 | Y | N | 电话号码 | |
| 6 | business_license | varchar | 255 | 0 | Y | N | 营业执照 | |
| 7 | examine_state | varchar | 16 | 0 | N | N | 未审核 | 审核状态 |
| 8 | user_id | int | 10 | 0 | N | N | 0 | 用户ID |
| 9 | create_time | datetime | 19 | 0 | N | N | CURRENT_TIMESTAMP | 创建时间 |
| 10 | update_time | timestamp | 19 | 0 | N | N | CURRENT_TIMESTAMP | 更新时间 |
| 编号 | 名称 | 数据类型 | 长度 | 小数位 | 允许空值 | 主键 | 默认值 | 说明 |
| 1 | forum_id | mediumint | 8 | 0 | N | Y | 论坛id | |
| 2 | display | smallint | 5 | 0 | N | N | 100 | 排序 |
| 3 | user_id | mediumint | 8 | 0 | N | N | 0 | 用户ID |
| 4 | nickname | varchar | 16 | 0 | Y | N | 昵称:[0,16] | |
| 5 | praise_len | int | 10 | 0 | Y | N | 0 | 点赞数 |
| 6 | hits | int | 10 | 0 | N | N | 0 | 访问数 |
| 7 | title | varchar | 125 | 0 | N | N | 标题 | |
| 8 | keywords | varchar | 125 | 0 | Y | N | 关键词 | |
| 9 | description | varchar | 255 | 0 | Y | N | 描述 | |
| 10 | url | varchar | 255 | 0 | Y | N | 来源地址 | |
| 11 | tag | varchar | 255 | 0 | Y | N | 标签 | |
| 12 | img | text | 65535 | 0 | Y | N | 封面图 | |
| 13 | content | longtext | 2147483647 | 0 | Y | N | 正文 | |
| 14 | create_time | timestamp | 19 | 0 | N | N | CURRENT_TIMESTAMP | 创建时间: |
| 15 | update_time | timestamp | 19 | 0 | N | N | CURRENT_TIMESTAMP | 更新时间: |
| 16 | avatar | varchar | 255 | 0 | Y | N | 发帖人头像: | |
| 17 | type | varchar | 64 | 0 | N | N | 0 | 论坛分类:[0,1000]用来搜索指定类型的论坛帖 |
| 18 | istop | int | 10 | 0 | N | N | 0 | 是否置顶 |
| 编号 | 名称 | 数据类型 | 长度 | 小数位 | 允许空值 | 主键 | 默认值 | 说明 |
| 1 | type_id | smallint | 5 | 0 | N | Y | 分类ID:[0,10000] | |
| 2 | name | varchar | 16 | 0 | N | N | 分类名称:[2,16] | |
| 3 | description | varchar | 255 | 0 | Y | N | 描述:[0,255]描述该分类的作用 | |
| 4 | url | varchar | 255 | 0 | Y | N | 外链地址:[0,255]如果该分类是跳转到其他网站的情况下,就在该URL上设置 | |
| 5 | father_id | smallint | 5 | 0 | N | N | 0 | 上级分类ID:[0,32767] |
| 6 | icon | varchar | 255 | 0 | Y | N | 分类图标: | |
| 7 | create_time | timestamp | 19 | 0 | N | N | CURRENT_TIMESTAMP | 创建时间: |
| 8 | update_time | timestamp | 19 | 0 | N | N | CURRENT_TIMESTAMP | 更新时间: |
| 编号 | 名称 | 数据类型 | 长度 | 小数位 | 允许空值 | 主键 | 默认值 | 说明 |
| 1 | hits_id | int | 10 | 0 | N | Y | 点赞ID: | |
| 2 | user_id | int | 10 | 0 | N | N | 0 | 点赞人: |
| 3 | create_time | timestamp | 19 | 0 | N | N | CURRENT_TIMESTAMP | 创建时间: |
| 4 | update_time | timestamp | 19 | 0 | N | N | CURRENT_TIMESTAMP | 更新时间: |
| 5 | source_table | varchar | 255 | 0 | Y | N | 来源表: | |
| 6 | source_field | varchar | 255 | 0 | Y | N | 来源字段: | |
| 7 | source_id | int | 10 | 0 | N | N | 0 | 来源ID: |
| 编号 | 名称 | 数据类型 | 长度 | 小数位 | 允许空值 | 主键 | 默认值 | 说明 |
| 1 | interview_notice_id | int | 10 | 0 | N | Y | 面试通知ID | |
| 2 | title_name | varchar | 64 | 0 | Y | N | 标题名称 | |
| 3 | enterprise_users | int | 10 | 0 | Y | N | 0 | 企业用户 |
| 4 | enterprise_name | varchar | 64 | 0 | Y | N | 企业名称 | |
| 5 | job_type | varchar | 64 | 0 | Y | N | 职位类型 | |
| 6 | student_users | int | 10 | 0 | Y | N | 0 | 学生用户 |
| 7 | student_name | varchar | 64 | 0 | Y | N | 学生姓名 | |
| 8 | interview_time | datetime | 19 | 0 | Y | N | 面试时间 | |
| 9 | interview_results | varchar | 64 | 0 | Y | N | 面试结果 | |
| 10 | interview_notice | text | 65535 | 0 | Y | N | 面试须知 | |
| 11 | student_evaluation_limit_times | int | 10 | 0 | N | N | 0 | 学生评价限制次数 |
| 12 | enterprise_evaluation_limit_times | int | 10 | 0 | N | N | 0 | 企业评价限制次数 |
| 13 | create_time | datetime | 19 | 0 | N | N | CURRENT_TIMESTAMP | 创建时间 |
| 14 | update_time | timestamp | 19 | 0 | N | N | CURRENT_TIMESTAMP | 更新时间 |
| 15 | source_table | varchar | 255 | 0 | Y | N | 来源表 | |
| 16 | source_id | int | 10 | 0 | Y | N | 来源ID | |
| 17 | source_user_id | int | 10 | 0 | Y | N | 来源用户 |
表investment_brief_information (投简信息)
| 编号 | 名称 | 数据类型 | 长度 | 小数位 | 允许空值 | 主键 | 默认值 | 说明 |
| 1 | investment_brief_information_id | int | 10 | 0 | N | Y | 投简信息ID | |
| 2 | title_name | varchar | 64 | 0 | Y | N | 标题名称 | |
| 3 | enterprise_users | int | 10 | 0 | Y | N | 0 | 企业用户 |
| 4 | enterprise_name | varchar | 64 | 0 | Y | N | 企业名称 | |
| 5 | job_type | varchar | 64 | 0 | Y | N | 职位类型 | |
| 6 | student_users | int | 10 | 0 | Y | N | 0 | 学生用户 |
| 7 | student_name | varchar | 64 | 0 | Y | N | 学生姓名 | |
| 8 | student_age | varchar | 64 | 0 | Y | N | 学生年龄 | |
| 9 | professional_name | varchar | 64 | 0 | Y | N | 专业名称 | |
| 10 | contact_information | varchar | 16 | 0 | Y | N | 联系方式 | |
| 11 | submission_date | date | 10 | 0 | Y | N | 投简日期 | |
| 12 | resume_attachment | varchar | 255 | 0 | Y | N | 简历附件 | |
| 13 | remarks_information | text | 65535 | 0 | Y | N | 备注信息 | |
| 14 | examine_state | varchar | 16 | 0 | N | N | 未审核 | 审核状态 |
| 15 | examine_reply | varchar | 16 | 0 | Y | N | 审核回复 | |
| 16 | interview_notice_limit_times | int | 10 | 0 | N | N | 0 | 面试限制次数 |
| 17 | create_time | datetime | 19 | 0 | N | N | CURRENT_TIMESTAMP | 创建时间 |
| 18 | update_time | timestamp | 19 | 0 | N | N | CURRENT_TIMESTAMP | 更新时间 |
| 19 | source_table | varchar | 255 | 0 | Y | N | 来源表 | |
| 20 | source_id | int | 10 | 0 | Y | N | 来源ID | |
| 21 | source_user_id | int | 10 | 0 | Y | N | 来源用户 |
| 编号 | 名称 | 数据类型 | 长度 | 小数位 | 允许空值 | 主键 | 默认值 | 说明 |
| 1 | job_type_id | int | 10 | 0 | N | Y | 职位类型ID | |
| 2 | job_type | varchar | 64 | 0 | Y | N | 职位类型 | |
| 3 | create_time | datetime | 19 | 0 | N | N | CURRENT_TIMESTAMP | 创建时间 |
| 4 | update_time | timestamp | 19 | 0 | N | N | CURRENT_TIMESTAMP | 更新时间 |
| 编号 | 名称 | 数据类型 | 长度 | 小数位 | 允许空值 | 主键 | 默认值 | 说明 |
| 1 | message_notification_id | int | 10 | 0 | N | Y | 消息通知ID | |
| 2 | student_users | int | 10 | 0 | Y | N | 0 | 学生用户 |
| 3 | student_name | varchar | 64 | 0 | Y | N | 学生姓名 | |
| 4 | notification_time | datetime | 19 | 0 | Y | N | 通知时间 | |
| 5 | notification_content | text | 65535 | 0 | Y | N | 通知内容 | |
| 6 | create_time | datetime | 19 | 0 | N | N | CURRENT_TIMESTAMP | 创建时间 |
| 7 | update_time | timestamp | 19 | 0 | N | N | CURRENT_TIMESTAMP | 更新时间 |
| 编号 | 名称 | 数据类型 | 长度 | 小数位 | 允许空值 | 主键 | 默认值 | 说明 |
| 1 | notice_id | mediumint | 8 | 0 | N | Y | 公告id: | |
| 2 | title | varchar | 125 | 0 | N | N | 标题: | |
| 3 | content | longtext | 2147483647 | 0 | Y | N | 正文: | |
| 4 | create_time | timestamp | 19 | 0 | N | N | CURRENT_TIMESTAMP | 创建时间: |
| 5 | update_time | timestamp | 19 | 0 | N | N | CURRENT_TIMESTAMP | 更新时间: |
表part_time_job_information (兼职信息)
| 编号 | 名称 | 数据类型 | 长度 | 小数位 | 允许空值 | 主键 | 默认值 | 说明 |
| 1 | part_time_job_information_id | int | 10 | 0 | N | Y | 兼职信息ID | |
| 2 | title_name | varchar | 64 | 0 | Y | N | 标题名称 | |
| 3 | enterprise_users | int | 10 | 0 | Y | N | 0 | 企业用户 |
| 4 | enterprise_name | varchar | 64 | 0 | Y | N | 企业名称 | |
| 5 | enterprise_address | varchar | 64 | 0 | Y | N | 企业地址 | |
| 6 | cover_photo | varchar | 255 | 0 | Y | N | 封面图片 | |
| 7 | job_type | varchar | 64 | 0 | Y | N | 职位类型 | |
| 8 | educational_requirements | varchar | 64 | 0 | Y | N | 学历要求 | |
| 9 | working_hours | varchar | 64 | 0 | Y | N | 工作时间 | |
| 10 | work_location | varchar | 64 | 0 | Y | N | 工作地点 | |
| 11 | salary_and_benefits | varchar | 64 | 0 | Y | N | 薪资待遇 | |
| 12 | job_content | longtext | 2147483647 | 0 | Y | N | 工作内容 | |
| 13 | hits | int | 10 | 0 | N | N | 0 | 点击数 |
| 14 | praise_len | int | 10 | 0 | N | N | 0 | 点赞数 |
| 15 | collect_len | int | 10 | 0 | N | N | 0 | 收藏数 |
| 16 | comment_len | int | 10 | 0 | N | N | 0 | 评论数 |
| 17 | investment_brief_information_limit_times | int | 10 | 0 | N | N | 0 | 投简限制次数 |
| 18 | create_time | datetime | 19 | 0 | N | N | CURRENT_TIMESTAMP | 创建时间 |
| 19 | update_time | timestamp | 19 | 0 | N | N | CURRENT_TIMESTAMP | 更新时间 |
| 编号 | 名称 | 数据类型 | 长度 | 小数位 | 允许空值 | 主键 | 默认值 | 说明 |
| 1 | praise_id | int | 10 | 0 | N | Y | 点赞ID: | |
| 2 | user_id | int | 10 | 0 | N | N | 0 | 点赞人: |
| 3 | create_time | timestamp | 19 | 0 | N | N | CURRENT_TIMESTAMP | 创建时间: |
| 4 | update_time | timestamp | 19 | 0 | N | N | CURRENT_TIMESTAMP | 更新时间: |
| 5 | source_table | varchar | 255 | 0 | Y | N | 来源表: | |
| 6 | source_field | varchar | 255 | 0 | Y | N | 来源字段: | |
| 7 | source_id | int | 10 | 0 | N | N | 0 | 来源ID: |
| 8 | status | bit | 1 | 0 | N | N | 1 | 点赞状态:1为点赞,0已取消 |
| 编号 | 名称 | 数据类型 | 长度 | 小数位 | 允许空值 | 主键 | 默认值 | 说明 |
| 1 | schedule_id | smallint | 5 | 0 | N | Y | 日程ID:[0,32767] | |
| 2 | content | varchar | 255 | 0 | Y | N | 日程内容 | |
| 3 | scheduled_time | datetime | 19 | 0 | Y | N | 计划时间 | |
| 4 | user_id | int | 10 | 0 | N | N | 用户id | |
| 5 | create_time | datetime | 19 | 0 | Y | N | 创建时间 | |
| 6 | update_time | datetime | 19 | 0 | Y | N | 更新时间 |
| 编号 | 名称 | 数据类型 | 长度 | 小数位 | 允许空值 | 主键 | 默认值 | 说明 |
| 1 | score_id | int | 10 | 0 | N | Y | 评分ID: | |
| 2 | user_id | int | 10 | 0 | N | N | 0 | 评分人: |
| 3 | nickname | varchar | 64 | 0 | Y | N | 昵称: | |
| 4 | score_num | double | 5 | 2 | N | N | 0.00 | 评分: |
| 5 | create_time | timestamp | 19 | 0 | N | N | CURRENT_TIMESTAMP | 创建时间: |
| 6 | update_time | timestamp | 19 | 0 | N | N | CURRENT_TIMESTAMP | 更新时间: |
| 7 | source_table | varchar | 255 | 0 | Y | N | 来源表: | |
| 8 | source_field | varchar | 255 | 0 | Y | N | 来源字段: | |
| 9 | source_id | int | 10 | 0 | N | N | 0 | 来源ID: |
| 编号 | 名称 | 数据类型 | 长度 | 小数位 | 允许空值 | 主键 | 默认值 | 说明 |
| 1 | slides_id | int | 10 | 0 | N | Y | 轮播图ID: | |
| 2 | title | varchar | 64 | 0 | Y | N | 标题: | |
| 3 | content | varchar | 255 | 0 | Y | N | 内容: | |
| 4 | url | varchar | 255 | 0 | Y | N | 链接: | |
| 5 | img | varchar | 255 | 0 | Y | N | 轮播图: | |
| 6 | hits | int | 10 | 0 | N | N | 0 | 点击量: |
| 7 | create_time | timestamp | 19 | 0 | N | N | CURRENT_TIMESTAMP | 创建时间: |
| 8 | update_time | timestamp | 19 | 0 | N | N | CURRENT_TIMESTAMP | 更新时间: |
| 编号 | 名称 | 数据类型 | 长度 | 小数位 | 允许空值 | 主键 | 默认值 | 说明 |
| 1 | student_evaluation_id | int | 10 | 0 | N | Y | 学生评价ID | |
| 2 | title_name | varchar | 64 | 0 | Y | N | 标题名称 | |
| 3 | enterprise_users | int | 10 | 0 | Y | N | 0 | 企业用户 |
| 4 | enterprise_name | varchar | 64 | 0 | Y | N | 企业名称 | |
| 5 | job_type | varchar | 64 | 0 | Y | N | 职位类型 | |
| 6 | student_users | int | 10 | 0 | Y | N | 0 | 学生用户 |
| 7 | student_name | varchar | 64 | 0 | Y | N | 学生姓名 | |
| 8 | evaluation_level | varchar | 64 | 0 | Y | N | 评价等级 | |
| 9 | evaluation_date | date | 10 | 0 | Y | N | 评价日期 | |
| 10 | evaluation_content | text | 65535 | 0 | Y | N | 评价内容 | |
| 11 | create_time | datetime | 19 | 0 | N | N | CURRENT_TIMESTAMP | 创建时间 |
| 12 | update_time | timestamp | 19 | 0 | N | N | CURRENT_TIMESTAMP | 更新时间 |
| 13 | source_table | varchar | 255 | 0 | Y | N | 来源表 | |
| 14 | source_id | int | 10 | 0 | Y | N | 来源ID | |
| 15 | source_user_id | int | 10 | 0 | Y | N | 来源用户 |
| 编号 | 名称 | 数据类型 | 长度 | 小数位 | 允许空值 | 主键 | 默认值 | 说明 |
| 1 | student_users_id | int | 10 | 0 | N | Y | 学生用户ID | |
| 2 | student_name | varchar | 64 | 0 | Y | N | 学生姓名 | |
| 3 | student_age | varchar | 64 | 0 | Y | N | 学生年龄 | |
| 4 | student_gender | varchar | 64 | 0 | Y | N | 学生性别 | |
| 5 | professional_name | varchar | 64 | 0 | Y | N | 专业名称 | |
| 6 | contact_information | varchar | 16 | 0 | Y | N | 联系方式 | |
| 7 | examine_state | varchar | 16 | 0 | N | N | 已通过 | 审核状态 |
| 8 | user_id | int | 10 | 0 | N | N | 0 | 用户ID |
| 9 | create_time | datetime | 19 | 0 | N | N | CURRENT_TIMESTAMP | 创建时间 |
| 10 | update_time | timestamp | 19 | 0 | N | N | CURRENT_TIMESTAMP | 更新时间 |
| 编号 | 名称 | 数据类型 | 长度 | 小数位 | 允许空值 | 主键 | 默认值 | 说明 |
| 1 | upload_id | int | 10 | 0 | N | Y | 上传ID | |
| 2 | name | varchar | 64 | 0 | Y | N | 文件名 | |
| 3 | path | varchar | 255 | 0 | Y | N | 访问路径 | |
| 4 | file | varchar | 255 | 0 | Y | N | 文件路径 | |
| 5 | display | varchar | 255 | 0 | Y | N | 显示顺序 | |
| 6 | father_id | int | 10 | 0 | Y | N | 0 | 父级ID |
| 7 | dir | varchar | 255 | 0 | Y | N | 文件夹 | |
| 8 | type | varchar | 32 | 0 | Y | N | 文件类型 |
| 编号 | 名称 | 数据类型 | 长度 | 小数位 | 允许空值 | 主键 | 默认值 | 说明 |
| 1 | user_id | int | 10 | 0 | N | Y | 用户ID:[0,8388607]用户获取其他与用户相关的数据 | |
| 2 | state | smallint | 5 | 0 | N | N | 1 | 账户状态:[0,10](1可用|2异常|3已冻结|4已注销) |
| 3 | user_group | varchar | 32 | 0 | Y | N | 所在用户组:[0,32767]决定用户身份和权限 | |
| 4 | login_time | timestamp | 19 | 0 | N | N | CURRENT_TIMESTAMP | 上次登录时间: |
| 5 | phone | varchar | 11 | 0 | Y | N | 手机号码:[0,11]用户的手机号码,用于找回密码时或登录时 | |
| 6 | phone_state | smallint | 5 | 0 | N | N | 0 | 手机认证:[0,1](0未认证|1审核中|2已认证) |
| 7 | username | varchar | 16 | 0 | N | N | 用户名:[0,16]用户登录时所用的账户名称 | |
| 8 | nickname | varchar | 16 | 0 | Y | N | 昵称:[0,16] | |
| 9 | password | varchar | 64 | 0 | N | N | 密码:[0,32]用户登录所需的密码,由6-16位数字或英文组成 | |
| 10 | | varchar | 64 | 0 | Y | N | 邮箱:[0,64]用户的邮箱,用于找回密码时或登录时 | |
| 11 | email_state | smallint | 5 | 0 | N | N | 0 | 邮箱认证:[0,1](0未认证|1审核中|2已认证) |
| 12 | avatar | varchar | 255 | 0 | Y | N | 头像地址:[0,255] | |
| 13 | open_id | varchar | 255 | 0 | Y | N | 针对获取用户信息字段 | |
| 14 | create_time | timestamp | 19 | 0 | N | N | CURRENT_TIMESTAMP | 创建时间: |
| 编号 | 名称 | 数据类型 | 长度 | 小数位 | 允许空值 | 主键 | 默认值 | 说明 |
| 1 | group_id | mediumint | 8 | 0 | N | Y | 用户组ID:[0,8388607] | |
| 2 | display | smallint | 5 | 0 | N | N | 100 | 显示顺序:[0,1000] |
| 3 | name | varchar | 16 | 0 | N | N | 名称:[0,16] | |
| 4 | description | varchar | 255 | 0 | Y | N | 描述:[0,255]描述该用户组的特点或权限范围 | |
| 5 | source_table | varchar | 255 | 0 | Y | N | 来源表: | |
| 6 | source_field | varchar | 255 | 0 | Y | N | 来源字段: | |
| 7 | source_id | int | 10 | 0 | N | N | 0 | 来源ID: |
| 8 | register | smallint | 5 | 0 | Y | N | 0 | 注册位置: |
| 9 | create_time | timestamp | 19 | 0 | N | N | CURRENT_TIMESTAMP | 创建时间: |
| 10 | update_time | timestamp | 19 | 0 | N | N | CURRENT_TIMESTAMP | 更新时间: |
5系统实现
5.1学生用户功能实现
5.1.1首页
首页是系统的主界面,展示平台的核心内容,包括轮播图、最新通知公告、新闻资讯、兼职信息等。用户可以通过首页快速访问各个功能模块,还可以根据关键词搜索相关内容,如图5-1所示。

图5-1系统首页界面图
5.1.2新闻资讯
点击系统导航栏上的“新闻资讯”菜单按钮,将进入新闻资讯列表,用户可以查看系统发布的所有新闻资讯。点击新闻资讯后进入详情页,可以查看新闻资讯的完整内容,用户可以点赞、收藏、评论等。新闻资讯列表页面如图5-2所示。

图5-2新闻资讯列表界面图
5.1.3兼职信息
点击系统导航栏上的“兼职信息”菜单按钮,将进入兼职信息列表,用户可以浏览所有的兼职信息,支持根据关键词搜索和下拉搜索。点击某条兼职信息可查看该兼职的详细信息,用户可以进行点赞、收藏、评论、投简等操作。兼职信息列表如图5-3所示。兼职信息详情页如图5-4所示。投简页如图5-5所示。

图5-3兼职信息列表界面图

图5-4兼职信息详情界面图

图5-5投简界面图
5.1.5 交流论坛
用户点击首页“交流论坛”按钮,会进入交流论坛列表,支持通过文章名称进行搜索,用户点击可查看其他用户的帖子内容,可以进行点赞、收藏、评论等操作点击“发布内容”,用户可以进行发帖。交流论坛列表界面如下图5-6所示。

图5-6交流论坛列表界面图
5.1.7个人中心
点击系统左上角的“个人中心”菜单按钮,用户可以在个人中心管理个人首页、投简信息、面试通知、学生评价、企业评价、消息通知、交流论坛、收藏、评论管理等。投简信息:学生可以发布自己的简历和求职信息,可以查看投简信息的审核状态。面试通知:学生可以查看企业发出的面试通知,跟踪面试进度。学生评价:学生可以提交对企业的评价。企业评价:学生可以查看企业对自己的评价,了解自己的表现。消息通知:平台将向学生发送与兼职相关的消息通知,确保信息及时到达。交流论坛:学生可以管理和查看自己发布的帖子内容和用户评论。收藏:学生可以查看和删除收藏的内容。评论管理:学生可以管理自己在平台上的评论,修改或删除不合适的评论。投简信息页面如图5-7所示。学生评价页面如图5-8所示。企业评价页面如图5-9所示。


图5-7投简信息界面图

图5-8学生评价界面图

图5-9企业评价界面
5.2管理员功能实现
5.2.1后台首页界面
管理员登录进入后台后可查看首页,首页展示投简信息统计、面试通知统计等数据。后台首页界面如下图5-10所示。

图5-10后台首页界面图
5.2.2系统用户管理
校园兼职平台中的管理人员是可以对注册的学生用户和企业用户进行管理的,包括对用户信息进行增删改查等操作,也可以对管理员进行管控。界面如下图5-11所示。

图5-11用户管理界面图
5.2.3 轮播图管理界面
管理员点击“轮播图管理”菜单,可以对前台展示的轮播图进行设置,界面如下图5-12所示。

图5-12轮播图管理界面图
5.2.4 通知公告管理界面
管理员点击“通知公告管理”这个菜单,可以对系统中的通知公告信息进行管理,包括通知公告信息的增删改查等操作。通知公告管理界面如下图所示。

图5-13通知公告管理界面图
5.2.5 资源管理界面
管理员点击“资源管理”菜单,管理员可以上传、编辑或删除系统的资源,如文章、图片、视频等。这些资源可用于新闻资讯模块的展示。管理员还可以对资讯进行分类和标签化,方便用户查找和使用,界面如下图所示。

图5-14资源管理界面图
5.2.6 消息通知管理界面
管理员点击“消息通知管理”这一菜单会显示消息通知列表和消息通知添加两个子菜单,点击“消息通知列表”可以查看所有的消息通知信息,还可以进行重置、查询、删除等操作。点击“消息通知添加”,管理员可以添加新的消息通知。消息通知添加界面如下图所示。

图5-15消息通知添加界面图
5.2.7 交流管理界面
管理员点击“交流管理”这一菜单会显示交流论坛和论坛列表两个子菜单,管理员可以管理平台上的交流论坛,设置论坛分类,审核论坛中的帖子和评论,确保内容的健康与有序。交流论坛界面如下图所示。

图5-16交流论坛界面图
5.3企业用户功能实现
5.3.1 兼职信息管理
企业用户点击“兼职信息管理”这一菜单会显示兼职信息列表和兼职信息添加两个子菜单,点击“兼职信息列表”可以查看所有的兼职信息和用户评论,还可以进行重置、查询、删除等操作。点击“兼职信息添加”,企业用户可以添加新的兼职信息。兼职信息新增界面如下图5-17所示。

图5-17兼职信息新增界面图
5.3.2 投简信息管理
企业用户点击“投简信息管理”这一菜单会显示投简信息列表,可以查看和审核用户提交的投简信息,还可以进行重置、查询等操作。投简信息列表界面如下图5-18所示。

图5-18投简信息列表界面图
5.3.3 面试通知管理
企业用户点击“面试通知管理”这一菜单会显示面试通知列表,企业可以管理面试通知,查看面试安排,还可以进行重置、查询、企业评价等操作。面试通知列表界面如下图5-19所示。

图5-19面试通知列表界面图
5.3.4 企业评价管理
企业用户点击“企业评价管理”这一菜单会显示企业评价列表,企业可以提交对学生的评价信息。企业评价界面如下图5-20所示。

图5-20企业评价界面图
6系统测试
6.1系统测试目标
为了保证“校园兼职平台”的质量,使其能够稳定的运行,并排除其可能存在的未知隐患。解除软件可能存在的故障,理清楚测试与纠错的关系,如图6-1所示。

图6-1测试与纠错信息流程
6.2系统功能测试
通过对系统中所含的主要实体对象及其功能操作进行测试用例设计。以下是详细的测试:
表6-1用户注册登录测试表
用户注册登录测试用例:
| 用例说明 | 测试目的 | 测试步骤 | 预期结果 | 输出结果 | 通过情况 |
| 用户注册、登录 | 测试用户正确注册、登录 |
| 用户注册成功,登录成功 | 结果输出符合预期 | 通过 |
表6-2投简测试表
投简用例:
| 用例说明 | 测试目的 | 测试步骤 | 预期结果 | 输出结果 | 通过情况 |
| 投简 | 测试用户投简功能 |
| 用户投简成功,生成投简信息列表 | 结果输出符合预期 | 通过 |
表6-3新闻资讯评论测试表
新闻资讯评论测试用例:
| 用例说明 | 测试目的 | 测试步骤 | 预期结果 | 输出结果 | 通过情况 |
| 新闻资讯评论 | 测试用户新闻资讯评论功能 | 1、在首页点击新闻资讯并看详情; 2、点击评论,输入相关信息点击提交 | 生成新的评论信息 | 结果输出符合预期 | 通过 |
表6-4新闻资讯添加测试表
管理员新闻资讯添加测试用例:
| 用例说明 | 测试目的 | 测试步骤 | 预期结果 | 输出结果 | 通过情况 |
| 新闻资讯添加测试 | 测试管理员添加新闻资讯功能 |
| 新闻资讯添加成功 | 结果输出符合预期 | 通过 |
表6-5通知公告删除测试表
通知公告删除测试用例:
| 用例说明 | 测试目的 | 测试步骤 | 预期结果 | 输出结果 | 通过情况 |
| 通知公告删除测试 | 测试通知公告删除功能 |
| 通知公告删除成功,前端不在展示该通知公告 | 结果输出符合预期 | 通过 |
6.3测试结果总结
经过上述测试,并对测试数据结果综合分析。校园兼职平台具备简便,数据透明等特性。完全符合校园兼职平台的要求。
结 论
本论文基于SpringBoot框架、Java技术和MySQL数据库,成功设计并实现了一种校园兼职平台。该平台通过实现学生、企业和管理员三个角色的功能需求,提供了一个高效、安全、便捷的兼职信息发布与管理系统,促进了学生与企业之间的互动与合作,解决了传统兼职招聘方式中存在的信息不对称、效率低下等问题。
平台的设计充分考虑了用户的实际需求,学生可以通过平台获取兼职信息、投递简历、查看面试通知、管理个人资料等,极大提高了兼职招聘的便捷性与效率。企业用户能够通过平台发布岗位信息、筛选简历、安排面试、管理学生评价等,优化了招聘流程,提升了企业招聘兼职人员的效率。管理员则通过后台管理系统进行平台的运营管理,确保信息的准确性和平台的正常运行。
技术方面,SpringBoot框架与MySQL数据库的结合,保证了系统的高效性、稳定性与可扩展性,提供了良好的数据存储与处理能力。平台的实现验证了基于现代信息技术的校园兼职平台不仅能够提升招聘效率,还能优化信息交流与管理流程,为学生提供更多的实践机会,并帮助企业快速筛选合适的人才。
总体而言,本平台的设计与实现为校园兼职招聘市场提供了一个创新的解决方案,有助于提升学生的职业能力,促进校园就业市场的规范化与信息化发展。未来,平台可以进一步优化用户体验,增加更多智能化功能,提升系统的扩展性与智能化水平,以应对更为复杂的校园兼职招聘需求。
参考文献
- 黄志超. Java程序设计课程改革[J].电脑知识与技术, 2021, 17 (25): 202-204.
- 孟维成.对基于Java语言实现数据库的访问研究[J].软件, 2022, 43 (02): 169-171.
- 杨鑫.《Java程序设计》的软件开发实践能力教学资源建设[J].中国新通信, 2021, 23 (24): 64-65.
- 徐静.计算机软件开发中JAVA编程语言及其实际应用[J].电子世界, 2021, (09): 204-205.
- 司利平. 浅谈Java在计算机软件开发中的应用[J].电脑知识与技术, 2021, 17 (24): 81-82.
- 单树倩,任佳勋.基于SpringBoot和Vue框架的数据库原理网站设计与实现[J].电脑知识与技术,2021,17(30):40-41+50.
- 吴迪.Java编程语言在计算机软件开发中的应用[J].信息与电脑(理论版),2021,33(20):29-31.
- 喻佳,吴丹新.基于SpringBoot的Web快速开发框架[J].电脑编程技巧与维护,2021(09):31-33.DOI:10.16184/j.cnki.comprg.2021.09.013.
- 向福川,方玉,刘浪,唐振云,练瑶.基于SpringBoot+Vue框架的协同育才系统设计与开发[J].现代信息科技,2021,5(14):5-7+12.DOI:10.19850/j.cnki.2096-4706.2021.14.002.
- Siyi Liu. Explore Java Language and Android Mobile Software Development[J]. International Journal of Frontiers in Engineering Technology,2021,3.0(2.0):
- Kevin Kline. The Java Language Extension for SQL Server Is Now Open Source[J]. Database Trends and Applications,2020,34(4):
- Hu Xin,Yan Chaobing. Development and application of JAVA language development test evaluation system software[J]. Journal of Computational Methods in Sciences and Engineering,2020,20(4):
- 熊永平.基于SpringBoot框架应用开发技术的分析与研究[J].电脑知识与技术,2019,15(36):76-77.
- 吕宇琛.SpringBoot框架在web应用开发中的探讨[J].科技创新导报,2018,15(08):168+173.DOI:10.16660/j.cnki.1674-098X.2018.08.168.
- 李晓黎.Spring Boot+Spring Cloud+Docker微服务架构开发实战[M].人民邮电出版社:202112.293.
- 祝洪珍,吕旋,乔守明.校园兼职软件一掌通平台的设计与实现[J].软件,2023,44(07):26-28.
- 黄志超.校企合作背景下的企业兼职教师管理平台的设计与实现[J].电脑知识与技术,2023,19(15):27-29+43.
- 钱宇晴,庞婵,艾媛媛,等.财会类专业大学生使用“顺手兼职”APP的可行性探析[J].黑龙江人力资源和社会保障,2022,(09):125-127.
- 周渠岸.校园兼职平台的设计与实现[J].电子技术,2021,50(10):70-71.
- 张文洁,蔡逸菲,傅明慧,等.基于互联网的高校兼职平台的功能设计[J].科技与创新,2021,(13):114-115.
致 谢
在撰写这篇校园兼职平台的毕业论文之际,我满怀感激之情,回顾整个设计过程,从最初的构想到最终的成果,每一步都凝聚了众多人的支持与帮助。
在此,我要特别感谢我的导师。是您的悉心指导与无私奉献,让我在迷茫时找到了方向,在困难前鼓起了勇气。您的严谨治学态度和深厚学术造诣,不仅让我在学术上受益匪浅,更在人生道路上树立了榜样。
我也要感谢我的同学们。我们一起熬夜讨论,一起解决难题,你们的陪伴与帮助,让我的大学生活更加丰富多彩。在团队合作中,我学会了沟通与协作,也更加珍惜这份难得的友谊。
我还要感谢我的家人。是你们的理解与支持,让我能够全身心地投入到学业中。在我遇到挫折时,是你们给予我温暖与鼓励,让我有勇气面对一切挑战。
展望未来,我将带着这份感激与收获,继续前行。我深知,技术的道路永无止境,我将不断学习新知识,掌握新技能,为未来的工作与研究打下坚实的基础。同时,我也希望能将所学应用到更广阔的领域,为社会的发展贡献自己的一份力量。
请关注点赞+私信博主,免费领取项目源码
1735

被折叠的 条评论
为什么被折叠?



