摘 要
HTML5与Node.js的化妆品网站设计与实现系统,是电子商务领域的一次创新实践。前端采用HTML5、CSS和JavaScript技术栈,利用HTML5的语义化标签和强大的多媒体支持,为用户提供了直观且富有吸引力的页面布局和内容展示。CSS的灵活运用,使得页面设计更加美观,符合现代审美趋势。同时,JavaScript的动态交互功能,如用户注册、登录、商品搜索与筛选等,大大增强了用户体验。这一设计思路不仅提升了网站的可用性,也满足了现代消费者对线上购物便捷性和互动性的高要求。
系统采用Node.js和Express框架,充分发挥了Node.js的高性能和异步I/O处理能力。Express框架的引入,进一步简化了Web开发的复杂性,提高了开发效率。数据库层面,系统选用MySQL作为数据存储和管理工具,确保了数据的完整性和安全性。整个后端架构不仅支持高效的数据处理和请求响应,还具备良好的扩展性和可维护性。该系统成功实现了化妆品信息的全面展示、用户注册登录、购物车管理、订单处理等功能,为用户提供了流畅、安全的购物体验。
前 言
化妆品网站系统的设计与实现,是顺应当前电子商务蓬勃发展潮流的重要举措。在数字化时代,线上购物已成为消费者日常生活的重要组成部分,化妆品行业作为消费市场的热门领域,其线上销售渠道的拓展尤为关键。因此,我们着手开发一个集产品展示、在线购买、用户管理、订单处理及支付功能于一体的化妆品电商平台,旨在提升用户体验,促进化妆品品牌的线上销售和市场推广。
在技术选型上,我们选择了HTML5和Node.js两大前沿技术。HTML5以其丰富的多媒体功能和强大的交互性能,能够为用户提供流畅、生动的浏览体验,确保前端页面的美观与互动性。而Node.js则凭借高效的异步I/O处理能力、事件驱动机制和非阻塞I/O模型,成为构建高性能Web服务器的理想选择,确保后端服务的稳定性和处理效率。两者的结合,使得我们的系统既具备前端的美观与互动性,又拥有后端的稳定性和高效性。
本系统的主要目标是为用户提供便捷、愉悦的购物体验。通过详细的产品分类、高清的产品图片及描述信息,用户可以快速找到心仪的化妆品。同时,便捷的购物车和结算流程,以及安全的在线支付功能,将进一步提升用户的购物体验。此外,系统还提供用户注册与登录、个人信息管理、订单查询与跟踪等功能,以满足用户多样化的需求。
我们期望通过本系统的设计与实现,为化妆品行业提供一个高效、可靠的线上销售平台,助力化妆品品牌拓宽销售渠道、提升品牌影响力。同时,我们也将持续关注新技术、新应用的发展趋势,不断优化和升级系统,使其更加智能化、个性化,为用户提供更加便捷、愉悦的购物体验。展望未来,我们将继续探索创新,推动化妆品电商行业的持续发展。
ABSTRACT
The design and implementation system of a cosmetics website using HTML5 and Node.js represents an innovative practice in the e-commerce sector. The front-end utilizes the HTML5, CSS, and JavaScript technology stack. By leveraging HTML5’s semantic tags and powerful multimedia support, it provides users with intuitive and engaging page layouts and content displays. The flexible use of CSS makes the page design more aesthetically pleasing, aligning with modern aesthetic trends. Meanwhile, JavaScript's dynamic interaction features, such as user registration, login, product search, and filtering, significantly enhance user experience. This design approach not only improves the website's usability but also meets the high demands of modern consumers for convenience and interactivity in online shopping.
The system employs Node.js alongside the Express framework, fully utilizing Node.js’s high performance and asynchronous I/O processing capabilities. The introduction of the Express framework further simplifies the complexities of web development, enhancing development efficiency. On the database side, MySQL is chosen as the data storage and management tool to ensure data integrity and security. The entire back-end architecture supports efficient data processing and request responses, while also offering excellent scalability and maintainability. The system successfully implements comprehensive cosmetics information display, user registration and login, shopping cart management, order processing, and other functions, providing users with a smooth and secure shopping experience.
Keywords: HTML5; Node.js; cosmetics website
目 录
第一章 概述
1.1 选题背景与意义
1.1.1 选题背景
化妆品市场的不断扩大和消费者需求的日益多样化,促使企业寻求更高效、更精准的在线销售和服务模式。HTML5作为前端技术的佼佼者,以其强大的兼容性和丰富的多媒体功能,为化妆品网站提供了优质的用户体验。而Node.js作为后端技术,以其高效的异步I/O处理和事件驱动机制,确保了网站的高并发性能和实时交互能力[1]。这两者的结合,为化妆品网站的设计与实现提供了强大的技术支持。
1.1.2 选题意义
通过HTML5和Node.js的结合,可以构建一个功能全面、用户体验良好的化妆品网站,满足消费者对化妆品信息查询、购买等需求,提升企业的销售额和客户满意度。这种技术组合有助于企业实现精准营销和个性化服务,通过大数据分析用户行为,为用户提供更加符合其需求的化妆品推荐[2]。该研究还可以为化妆品行业的数字化转型提供有益的参考和借鉴,推动整个行业的进步和发展。
1.2 国内外现状
1.2.1 国内现状分析
在国内,随着电子商务的迅猛发展和消费者购物习惯的改变,网上化妆品购物已经成为一种主流购物方式[3]。越来越多的化妆品品牌开始重视网上销售渠道的建设,通过自主搭建或合作共建的方式推出网上商城。这些商城不仅提供丰富的化妆品产品选择,还注重用户体验的优化和售后服务的完善。HTML5与Node.js的技术组合,以其高效、稳定、安全的特性,成为国内化妆品网站开发的首选。
1.2.2 国外现状分析
在国外,特别是欧美等发达国家或地区,网上化妆品购物已经相当成熟。一些知名的化妆品品牌如Estée Lauder、L'Oréal等早已建立了自己的网上商城,并通过多渠道营销策略吸引消费者。这些网上商城不仅提供优质的化妆品产品,还提供个性化的定制服务和完善的售后保障。HTML5与Node.js的技术组合在国外化妆品网站开发中也得到了广泛应用,其出色的性能和用户体验赢得了广泛好评。同时,国外在大数据分析和人工智能算法等方面的先进技术,也为化妆品网站的个性化推荐和智能风控提供了有力支持。
第二章 技术介绍
2.1 HTML5与Node.js语音
HTML5与Node.js的结合,在化妆品网站的设计与实现中展现出独特优势。HTML5作为前端技术,以其丰富的多媒体元素和强大的兼容性,为化妆品网站提供了直观且互动性强的用户界面[4]。用户可以轻松浏览产品图片、视频以及详细的产品信息,享受沉浸式的购物体验。而后端采用Node.js,凭借其高效的异步I/O处理能力和事件驱动机制,确保了网站的流畅运行和高并发处理能力。这种技术组合不仅提升了网站的响应速度和用户体验,还为企业提供了强大的数据处理能力,有助于实现精准营销和个性化服务,满足消费者的多样化需求,推动化妆品行业的数字化转型[5]。
2.2 MySQL数据
HTML5、Node.js和MySQL的结合为化妆品网站的设计与实现提供了强大的技术支持。HTML5用于构建网站的前端页面,提供用户交互界面,展示化妆品信息、购物车功能及用户个人资料管理等[6]。Node.js作为服务器端技术,处理来自HTML5页面的请求,通过Express等框架与MySQL数据库进行交互,实现数据的存储、查询和更新。MySQL数据库则负责存储化妆品信息、用户数据、订单记录等关键信息,确保数据的完整性和安全性[7]。整个系统采用B/S架构,用户可以通过浏览器访问网站,进行化妆品的浏览、购买、留言等操作,极大地提升了用户体验和管理效率。
第三章 系统分析
3.1 系统可行性分析
3.1 技术可行性
HTML5与Node.js的结合为化妆品网站的设计与实现提供了坚实的技术基础,确保了系统的技术可行性。HTML5作为前端技术,能够创建丰富且互动性强的用户界面,完美呈现化妆品的详细信息及精美图片[8]。Node.js作为后端技术,以其高效的异步I/O处理能力和事件驱动机制,保证了系统的高并发处理能力和实时交互性。同时,结合MySQL数据库,系统能够稳定存储和管理化妆品信息、用户数据等重要内容。这一技术组合不仅提升了系统的性能和用户体验,还降低了开发成本,使得化妆品网站的设计与实现变得更加高效和可行。
3.1.2 经济可行性
HTML5与Node.js的化妆品网站设计与实现系统在经济上具备高度可行性。HTML5和Node.js均为开源技术,无需支付高昂的许可费用,降低了开发成本。这些技术拥有广泛的社区支持和丰富的资源,开发者可以快速上手并高效完成项目开发,缩短了开发周期,减少了人力成本。此外,化妆品网站作为电商平台,具有潜在的巨大盈利空间,通过在线销售化妆品、提供广告位等方式,可实现快速回报。综合考虑开发成本、运营效率及潜在收益,该系统在经济上切实可行,有助于企业拓展市场、提升品牌影响力。
3.2 系统功能分析
HTML5+Node.js的化妆品网站设计与实现网站包含供买家用户、管理员两个角色划分,每个角色对应的主要功能如下:
3.2.1 买家用户注册主要功能
(1)首页:包含轮播图、旅游资讯、景点展示推荐等。
(2)注册:在用户注册页面中填写好账号、设置密码、确认密码、昵称、选择身份、手机号码、用户姓名等信息,点击下方注册按钮,提示注册成功后,系统将自动跳转回到首页。
(3)登录:登录是填写好账号、密码以及验证通过,然后点击“登录”。
(4)公告信息:展示后台发布的公告信息,可筛局部搜索,点击信息可发表评论、点赞、收藏等操作。
(5)新闻资讯:展示后台发布的新闻资讯信息详情,可关键词搜索、局部搜索、下拉搜索,点击信息可发表评论、点赞、收藏等操作。
(6)留言板:买家用户购买商品后可留言发帖。
(7)化妆品:展示后台发布的化妆品信息,可局部搜索,用户浏览到自己有喜欢的化妆品可以点击“购买”或“加入购物车”、没有收货地址的系统会提醒用户输入收货地址,有地址系统会跳到支付界面,用户可选择自己的支付方式进行支付。支付完系统自动形成订单,用户收到货有质量问题可申请售后,需后台管理员审核通过才能退货退款或者进行换货。点击信息可发表评论、点赞、收藏等操作。
(8)商城管理:商城管理包含:我的购物车、我的订单、我的地址等功能。
我的购物车:购物车实现了商品的添加、删除、修改数量等操作,并实时显示购物车总价。我的订单:订单管理支持用户查看订单状态、历史订单以及进行售后申请等操作。我的地址:用户购买所需商品,需填写收货地址。方便商户配送。
- 我的账户:用户点击“个人资料”按钮,可以对个人的头像、昵称、性别等信息进行更新。修改密码:用户点击“修改密码”按钮,可以对登录密码进行更改,首先输入原密码,然后再输入新密码和确认密码,当原密码正确,输入两次新密码一致,则修改成功,否则给出错误提示信息。
(10)个人中心:包含个人首页、、配送列表、留言板、评论管理、收藏等的功能,配送列表:用户可查询自己的物流配送状态,配送完成用户可点击签收,可查询、重置等操作。留言板:用户可查看留言帖子发布、评论和交流心得注意事项等功能,可查询、重置等操作;评论管理:可查看系统评论信息,可对信息进行评价,可查询、重置、删除等操作。收藏:用户可收藏自己喜欢的化妆品信息放到自己的收藏夹,方便日后自己查看购买,并可点击详情进行点赞、收藏等操作。
3.2.2 管理员主要功能
(1)后台首页:展示的是商品销售金额统计、商品销售数量统计等。
(2)用户管理:管理员可以管理平台的系统用户,包括管理员和注册用户,确保用户权限和信息的安全性。可进行增删改查等操作。
(3)公共管理:主要是轮播图管理:管理员可以管理平台首页的轮播图内容,提供宣传和推广信息,可进行查询、添加、删除、筛选、重置、导出、打印详情等操作。添加的轮播图可在前台首页展示。
(4)资源管理:包含新闻资讯信息、资讯分类等功能,新闻资讯信息:管理员可查看添加的旅游资讯信息,可进行查询、添加、删除、筛选、重置、导出、打印详情等操作。资讯分类:可手动添加资讯分类信息。添加的信息可在前台展示。
(5)商城管理:商城管理包含:化妆品、分类列表、订单列表、订单配送、订单售后等功能。化妆品:管理员可手动添加化妆品信息,添加的化妆品信息可在前台展示。可进行增删改查等操作。分类类表:管理员可查看分类列表详情。订单列表:管理员点击可查看订单列表详情。可进行查询、重置、删除等操作。订单配送:管理员可查看订单配送详情。可进行查询、重置、删除等操作。订单售后:管理员可查看订单售后详情。并对用户的申请售后进行审核。可进行查询、重置、删除等操作。
3.3 非功能性需求分析
在HTML5+Node.js的化妆品网站设计与实现统的设计与实现的网站的毕业设计中,非功能性需求分析是也是很重要的。它主要关注系统除了基本功能外的其他特性,如性能、安全性、易用性、可维护性等,这些特性对于确保系统的稳定运行和用户满意度至关重要。
性能:系统需确保在高并发访问下仍能稳定运行,响应时间需控制在合理范围内,如页面加载时间不超过3秒,以提高用户体验。系统应具备高效的数据处理能力,能够迅速响应用户的查询、搜索和购买请求。系统还需具备高可用性,确保在硬件或软件故障时仍能提供服务,减少用户流失。为满足这些性能需求,需进行充分的压力测试和性能优化,确保系统在实际运行中达到预期效果。
安全性:系统需确保用户数据的安全传输与存储,采用HTTPS协议进行数据传输,防止数据在传输过程中被窃取或篡改。系统需对用户密码进行高强度加密处理,如使用bcrypt等算法,确保用户账户安全。系统还需建立完善的权限管理机制,对不同用户角色进行权限划分,防止未授权访问和操作。为防止SQL注入、XSS等常见安全漏洞,系统还需进行严格的输入验证和输出编码,确保系统的整体安全性。
易用性:系统界面应简洁明了,布局合理,使用户能够快速上手并轻松找到所需功能。操作流程需设计得直观易懂,减少用户的操作难度和学习成本。系统还应提供清晰的导航和搜索功能,帮助用户快速定位旅游景点相关信息。并且,需关注不同用户群体的使用习惯和需求,确保系统具有广泛的适用性和良好的用户体验。
可维护性:系统需采用模块化设计,各功能模块独立且可复用,便于故障排查和代码修改。实时监控运行状态和性能指标,及时预警潜在问题。还需确保文档齐全,包括系统架构、接口说明、操作手册等,便于开发人员和维护人员快速理解和上手。这些措施共同确保系统具有良好的可维护性。
3.4 注册用户用例分析
3.4.1 买家用户用例图
HTML5+Node.js的化妆品网站设计与实现中普通用户包含注册登录、首页、我的账户、、公告信息、新闻资讯、留言板、化妆品、商城管理、个人中心等功能模块,对应角色用例图如图3.1所示:

图3.1 买家用户角色用例图
3.4.2 管理员用例图
HTML5+Node.js的化妆品网站设计与实现统的设计与实现中管理员包含登录、后台首页、公共管理、用户管理、资源管理、商城管理等功能模块,对应角色用例图如图3.2所示:

图3.2 管理员角色用例图
3.5 系统流程分析
3.5.1 用户登录操作流程
所有用户登录系统需要前端校验用户名、密码是否正确以及是否为空,具体流程图如图所示:

图3-4用户登录流程图
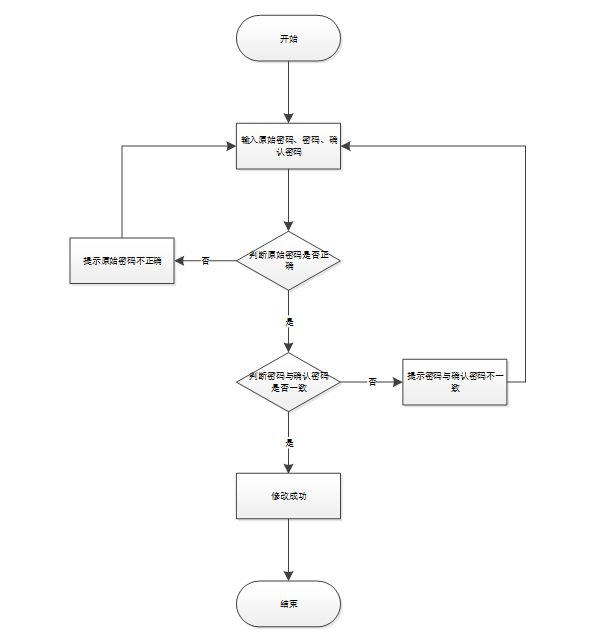
3.5.2 用户修改密码操作流程
所有用户可以我的账户信息页面,点击修改修改密码进行修改登录密码操作,修改密码流程如图所示:

图3-5修改密码流程图
3.5.3 添加化妆品信息流程
添加化妆品,输入产品名称、产品规格、原价、卖家等信息,并校验输入是否正确,化妆品添加流程图,如图所示:

图3-6化妆品添加流程图
第四章 系统设计
在上一章节主要体现了HTML5+Node.js的化妆品网站设计与实现系统功能性需求,并根据需求分析绘制买家用户和管理员用例以及系统相关操作流程。本章节主要介绍HTML5+Node.js的化妆品网站设计与实现统的设计与实现的网站核心功能模块设计、数据库设计、系统详细设计。
4.1 系统功能模块设计
HTML5+Node.js的化妆品网站设计与实现系统主要涉及有册登录、首页、我的账户、、公告信息、新闻资讯、留言板、化妆品、商城管理、个人中心等功能模块;管理员包含登录、后台首页、公共管理、用户管理、资源管理、商城管理等功能模块,每个角色对应的功能模块如图4.1所示。

图4.1HTML5+Node.js的化妆品网站设计与实现系统的功能模块图
4.2 数据库设计
4.2.1 数据库概念结构设计
HTML5+Node.js的化妆品网站设计与实现统的设计与实现的管理员、买家用户、化妆品、物流配送、留言板等E-R实体关系图。

图4.2HTML5+Node.js的化妆品网站设计与实现统的设计与实现的E-R关系图
4.2.2 数据库逻辑结构设计
将上述管理员、买家用户、化妆品、物流配送、留言板等E-R图转换为数据库表结构,如下:
表 4-1-cosmetics(化妆品)
| 编号 | 字段名 | 类型 | 长度 | 是否非空 | 是否主键 | 注释 |
| 1 | cosmetics_id | int | 是 | 是 | 化妆品ID | |
| 2 | product_specifications | varchar | 64 | 否 | 否 | 产品规格 |
| 3 | product_manufacturer | varchar | 64 | 否 | 否 | 产品厂商 |
| 4 | hits | int | 是 | 否 | 点击数 | |
| 5 | collect_len | int | 是 | 否 | 收藏数 | |
| 6 | comment_len | int | 是 | 否 | 评论数 | |
| 7 | recommend | int | 是 | 否 | 智能推荐 | |
| 8 | cart_title | varchar | 125 | 否 | 否 | 标题 |
| 9 | cart_img | text | 65535 | 否 | 否 | 封面图 |
| 10 | cart_description | varchar | 255 | 否 | 否 | 描述 |
| 11 | cart_price_ago | double | 是 | 否 | 原价 | |
| 12 | cart_price | double | 是 | 否 | 卖价 | |
| 13 | cart_inventory | int | 是 | 否 | 商品库存 | |
| 14 | cart_type | varchar | 64 | 是 | 否 | 商品分类 |
| 15 | cart_content | longtext | 4294967295 | 否 | 否 | 正文 |
| 16 | cart_img_1 | text | 65535 | 否 | 否 | 主图1 |
| 17 | cart_img_2 | text | 65535 | 否 | 否 | 主图2 |
| 18 | cart_img_3 | text | 65535 | 否 | 否 | 主图3 |
| 19 | cart_img_4 | text | 65535 | 否 | 否 | 主图4 |
| 20 | cart_img_5 | text | 65535 | 否 | 否 | 主图5 |
| 21 | create_time | datetime | 是 | 否 | 创建时间 | |
| 22 | update_time | timestamp | 是 | 否 | 更新时间 |
表 4-2-logistics_delivery(物流配送)
| 编号 | 字段名 | 类型 | 长度 | 是否非空 | 是否主键 | 注释 |
| 1 | logistics_delivery_id | int | 是 | 是 | 物流配送ID | |
| 2 | order_number | varchar | 64 | 否 | 否 | 订单号 |
| 3 | product_name | varchar | 64 | 否 | 否 | 商品名称 |
| 4 | purchase_quantity | varchar | 64 | 否 | 否 | 购买数量 |
| 5 | total_transaction_amount | double | 否 | 否 | 交易总额 | |
| 6 | the_date_of_issuance | date | 否 | 否 | 发货日期 | |
| 7 | delivery_number | varchar | 30 | 否 | 否 | 配送订单 |
| 8 | ordinary_users | int | 否 | 否 | 普通用户 | |
| 9 | shipping_address | varchar | 64 | 否 | 否 | 收货地址 |
| 10 | delivery_status | varchar | 64 | 否 | 否 | 配送状态 |
| 11 | signing_status | varchar | 64 | 否 | 否 | 签收状态 |
| 12 | recommend | int | 是 | 否 | 智能推荐 | |
| 13 | contact_name | varchar | 255 | 否 | 否 | 联系人名字 |
| 14 | merchant_id | int | 否 | 否 | 商家id | |
| 15 | create_time | datetime | 是 | 否 | 创建时间 | |
| 16 | update_time | timestamp | 是 | 否 | 更新时间 |
表 4-3-message(留言板)
| 编号 | 字段名 | 类型 | 长度 | 是否非空 | 是否主键 | 注释 |
| 1 | message_id | int | 是 | 是 | 留言板ID | |
| 2 | user_id | int | 是 | 否 | 用户ID | |
| 3 | title | varchar | 64 | 否 | 否 | 标题 |
| 4 | content | longtext | 4294967295 | 是 | 否 | 内容 |
| 5 | nickname | varchar | 32 | 是 | 否 | 昵称 |
| 6 | avatar | varchar | 255 | 否 | 否 | 头像 |
| 7 | | varchar | 125 | 否 | 否 | 留言者邮箱 |
| 8 | phone | varchar | 11 | 否 | 否 | 留言者手机号码 |
| 9 | create_time | timestamp | 是 | 否 | 创建时间 | |
| 10 | update_time | timestamp | 是 | 否 | 更新时间 | |
| 11 | reply | longtext | 4294967295 | 否 | 否 | 回复 |
| 12 | reply_state | tinyint | 否 | 否 | 回复状态 |
表 4-4-notice(公告)
| 编号 | 字段名 | 类型 | 长度 | 是否非空 | 是否主键 | 注释 |
| 1 | notice_id | mediumint | 是 | 是 | 公告ID | |
| 2 | title | varchar | 125 | 是 | 否 | 标题 |
| 3 | content | longtext | 4294967295 | 否 | 否 | 正文 |
| 4 | create_time | timestamp | 是 | 否 | 创建时间 | |
| 5 | update_time | timestamp | 是 | 否 | 更新时间 |
表 4-5-access_token(登陆访问时长)
| 编号 | 字段名 | 类型 | 长度 | 是否非空 | 是否主键 | 注释 |
| 1 | token_id | int | 是 | 是 | 临时访问牌ID | |
| 2 | token | varchar | 64 | 否 | 否 | 临时访问牌 |
| 3 | info | text | 65535 | 否 | 否 | 信息 |
| 4 | maxage | int | 是 | 否 | 最大寿命:默认2小时 | |
| 5 | create_time | timestamp | 是 | 否 | 创建时间 | |
| 6 | update_time | timestamp | 是 | 否 | 更新时间 | |
| 7 | user_id | int | 是 | 否 | 用户编号 |
表 4-6-address(收货地址)
| 编号 | 字段名 | 类型 | 长度 | 是否非空 | 是否主键 | 注释 |
| 1 | address_id | int | 是 | 是 | 收货地址 | |
| 2 | name | varchar | 32 | 否 | 否 | 姓名 |
| 3 | phone | varchar | 13 | 否 | 否 | 手机 |
| 4 | postcode | varchar | 8 | 否 | 否 | 邮编 |
| 5 | address | varchar | 255 | 是 | 否 | 地址 |
| 6 | user_id | mediumint | 是 | 否 | 用户ID | |
| 7 | create_time | timestamp | 是 | 否 | 创建时间 | |
| 8 | update_time | timestamp | 是 | 否 | 更新时间 | |
| 9 | default | tinyint | 是 | 否 | 默认判断 |
表 4-7-article(文章)
| 编号 | 字段名 | 类型 | 长度 | 是否非空 | 是否主键 | 注释 |
| 1 | article_id | mediumint | 是 | 是 | 文章id | |
| 2 | title | varchar | 125 | 是 | 是 | 标题 |
| 3 | type | varchar | 64 | 是 | 否 | 文章分类 |
| 4 | hits | int | 是 | 否 | 点击数 | |
| 5 | praise_len | int | 是 | 否 | 点赞数 | |
| 6 | create_time | timestamp | 是 | 否 | 创建时间 | |
| 7 | update_time | timestamp | 是 | 否 | 更新时间 | |
| 8 | source | varchar | 255 | 否 | 否 | 来源 |
| 9 | url | varchar | 255 | 否 | 否 | 来源地址 |
| 10 | tag | varchar | 255 | 否 | 否 | 标签 |
| 11 | content | longtext | 4294967295 | 否 | 否 | 正文 |
| 12 | img | varchar | 255 | 否 | 否 | 封面图 |
| 13 | description | text | 65535 | 否 | 否 | 文章描述 |
表 4-8-article_type(文章分类)
| 编号 | 字段名 | 类型 | 长度 | 是否非空 | 是否主键 | 注释 |
| 1 | type_id | smallint | 是 | 是 | 分类ID | |
| 2 | display | smallint | 是 | 否 | 显示顺序 | |
| 3 | name | varchar | 16 | 是 | 否 | 分类名称 |
| 4 | father_id | smallint | 是 | 否 | 上级分类ID | |
| 5 | description | varchar | 255 | 否 | 否 | 描述 |
| 6 | icon | text | 65535 | 否 | 否 | 分类图标 |
| 7 | url | varchar | 255 | 否 | 否 | 外链地址 |
| 8 | create_time | timestamp | 是 | 否 | 创建时间 | |
| 9 | update_time | timestamp | 是 | 否 | 更新时间 |
表 4-9-auth(用户权限管理)
| 编号 | 字段名 | 类型 | 长度 | 是否非空 | 是否主键 | 注释 |
| 1 | auth_id | int | 是 | 是 | 授权ID | |
| 2 | user_group | varchar | 64 | 否 | 否 | 用户组 |
| 3 | mod_name | varchar | 64 | 否 | 否 | 模块名 |
| 4 | table_name | varchar | 64 | 否 | 否 | 表名 |
| 5 | page_title | varchar | 255 | 否 | 否 | 页面标题 |
| 6 | path | varchar | 255 | 否 | 否 | 路由路径 |
| 7 | parent | varchar | 64 | 否 | 否 | 父级菜单 |
| 8 | parent_sort | int | 是 | 否 | 父级菜单排序 | |
| 9 | position | varchar | 32 | 否 | 否 | 位置 |
| 10 | mode | varchar | 32 | 是 | 否 | 跳转方式 |
| 11 | add | tinyint | 是 | 否 | 是否可增加 | |
| 12 | del | tinyint | 是 | 否 | 是否可删除 | |
| 13 | set | tinyint | 是 | 否 | 是否可修改 | |
| 14 | get | tinyint | 是 | 否 | 是否可查看 | |
| 15 | field_add | text | 65535 | 否 | 否 | 添加字段 |
| 16 | field_set | text | 65535 | 否 | 否 | 修改字段 |
| 17 | field_get | text | 65535 | 否 | 否 | 查询字段 |
| 18 | table_nav_name | varchar | 500 | 否 | 否 | 跨表导航名称 |
| 19 | table_nav | varchar | 500 | 否 | 否 | 跨表导航 |
| 20 | option | text | 65535 | 否 | 否 | 配置 |
| 21 | create_time | timestamp | 是 | 否 | 创建时间 | |
| 22 | update_time | timestamp | 是 | 否 | 更新时间 |
表 4-10-buyer_user(买家用户)
| 编号 | 字段名 | 类型 | 长度 | 是否非空 | 是否主键 | 注释 |
| 1 | buyer_user_id | int | 是 | 是 | 买家用户ID | |
| 2 | user_name | varchar | 64 | 否 | 否 | 用户姓名 |
| 3 | phone_number | varchar | 16 | 否 | 否 | 手机号码 |
| 4 | examine_state | varchar | 16 | 是 | 否 | 审核状态 |
| 5 | user_id | int | 是 | 否 | 用户ID | |
| 6 | create_time | datetime | 是 | 否 | 创建时间 | |
| 7 | update_time | timestamp | 是 | 否 | 更新时间 |
表 4-11-cart(购物车)
| 编号 | 字段名 | 类型 | 长度 | 是否非空 | 是否主键 | 注释 |
| 1 | cart_id | int | 是 | 是 | 购物车ID | |
| 2 | title | varchar | 64 | 否 | 否 | 标题 |
| 3 | img | varchar | 255 | 是 | 否 | 图片 |
| 4 | user_id | int | 是 | 否 | 用户ID | |
| 5 | create_time | timestamp | 是 | 否 | 创建时间 | |
| 6 | update_time | timestamp | 是 | 否 | 更新时间 | |
| 7 | state | int | 是 | 否 | 状态:使用中,已失效 | |
| 8 | price | double | 是 | 否 | 单价 | |
| 9 | price_ago | double | 是 | 否 | 原价 | |
| 10 | price_count | double | 是 | 否 | 总价 | |
| 11 | num | int | 是 | 否 | 数量 | |
| 12 | goods_id | mediumint | 是 | 是 | 商品id | |
| 13 | type | varchar | 64 | 是 | 否 | 商品分类 |
| 14 | description | varchar | 255 | 否 | 否 | 描述 |
表 4-12-code_token(验证码)
| 编号 | 字段名 | 类型 | 长度 | 是否非空 | 是否主键 | 注释 |
| 1 | code_token_id | int | 是 | 是 | 验证码ID | |
| 2 | token | varchar | 255 | 否 | 否 | 令牌 |
| 3 | code | varchar | 255 | 否 | 否 | 验证码 |
| 4 | expire_time | timestamp | 是 | 否 | 失效时间 | |
| 5 | create_time | timestamp | 是 | 否 | 创建时间 | |
| 6 | update_time | timestamp | 是 | 否 | 更新时间 |
表 4-13-collect(收藏)
| 编号 | 字段名 | 类型 | 长度 | 是否非空 | 是否主键 | 注释 |
| 1 | collect_id | int | 是 | 是 | 收藏ID | |
| 2 | user_id | int | 是 | 是 | 收藏人ID | |
| 3 | source_table | varchar | 255 | 否 | 否 | 来源表 |
| 4 | source_field | varchar | 255 | 否 | 否 | 来源字段 |
| 5 | source_id | int | 是 | 否 | 来源ID | |
| 6 | title | varchar | 255 | 否 | 否 | 标题 |
| 7 | img | varchar | 255 | 否 | 否 | 封面 |
| 8 | create_time | timestamp | 是 | 否 | 创建时间 | |
| 9 | update_time | timestamp | 是 | 否 | 更新时间 |
表 4-14-comment(评论)
| 编号 | 字段名 | 类型 | 长度 | 是否非空 | 是否主键 | 注释 |
| 1 | comment_id | int | 是 | 是 | 评论ID | |
| 2 | user_id | int | 是 | 是 | 评论人ID | |
| 3 | reply_to_id | int | 是 | 否 | 回复评论ID | |
| 4 | content | longtext | 4294967295 | 否 | 否 | 内容 |
| 5 | nickname | varchar | 255 | 否 | 否 | 昵称 |
| 6 | avatar | varchar | 255 | 否 | 否 | 头像地址 |
| 7 | create_time | timestamp | 是 | 否 | 创建时间 | |
| 8 | update_time | timestamp | 是 | 否 | 更新时间 | |
| 9 | source_table | varchar | 255 | 否 | 否 | 来源表 |
| 10 | source_field | varchar | 255 | 否 | 否 | 来源字段 |
| 11 | source_id | int | 是 | 否 | 来源ID |
表 4-15-goods(商品信息)
| 编号 | 字段名 | 类型 | 长度 | 是否非空 | 是否主键 | 注释 |
| 1 | goods_id | mediumint | 是 | 是 | 产品ID | |
| 2 | title | varchar | 125 | 否 | 否 | 标题 |
| 3 | img | text | 65535 | 否 | 否 | 封面图:用于显示于产品列表页 |
| 4 | description | varchar | 255 | 否 | 否 | 描述 |
| 5 | price_ago | double | 是 | 否 | 原价 | |
| 6 | price | double | 是 | 否 | 卖价 | |
| 7 | sales | int | 是 | 否 | 销量 | |
| 8 | inventory | int | 是 | 否 | 商品库存 | |
| 9 | type | varchar | 64 | 是 | 否 | 商品分类 |
| 10 | hits | int | 是 | 否 | 点击量 | |
| 11 | content | longtext | 4294967295 | 否 | 否 | 正文 |
| 12 | img_1 | text | 65535 | 否 | 否 | 主图1 |
| 13 | img_2 | text | 65535 | 否 | 否 | 主图2 |
| 14 | img_3 | text | 65535 | 否 | 否 | 主图3 |
| 15 | img_4 | text | 65535 | 否 | 否 | 主图4 |
| 16 | img_5 | text | 65535 | 否 | 否 | 主图5 |
| 17 | create_time | timestamp | 是 | 否 | 创建时间 | |
| 18 | update_time | timestamp | 是 | 否 | 更新时间 | |
| 19 | customize_field | text | 65535 | 否 | 否 | 自定义字段 |
| 20 | source_table | varchar | 255 | 否 | 否 | 来源表 |
| 21 | source_field | varchar | 255 | 否 | 否 | 来源字段 |
| 22 | source_id | int | 是 | 否 | 来源ID | |
| 23 | user_id | int | 否 | 否 | 添加人 |
表 4-16-goods_type(商品类型)
| 编号 | 字段名 | 类型 | 长度 | 是否非空 | 是否主键 | 注释 |
| 1 | type_id | int | 是 | 是 | 商品分类ID | |
| 2 | father_id | smallint | 是 | 否 | 上级分类ID | |
| 3 | name | varchar | 255 | 否 | 否 | 商品名称 |
| 4 | desc | varchar | 255 | 否 | 否 | 描述 |
| 5 | icon | varchar | 255 | 否 | 否 | 图标 |
| 6 | source_table | varchar | 255 | 否 | 否 | 来源表 |
| 7 | source_field | varchar | 255 | 否 | 否 | 来源字段 |
| 8 | create_time | timestamp | 是 | 否 | 创建时间 | |
| 9 | update_time | timestamp | 是 | 否 | 更新时间 |
表 4-17-hits(用户点击)
| 编号 | 字段名 | 类型 | 长度 | 是否非空 | 是否主键 | 注释 |
| 1 | hits_id | int | 是 | 是 | 点赞ID | |
| 2 | user_id | int | 是 | 否 | 点赞人 | |
| 3 | create_time | timestamp | 是 | 否 | 创建时间 | |
| 4 | update_time | timestamp | 是 | 否 | 更新时间 | |
| 5 | source_table | varchar | 255 | 否 | 否 | 来源表 |
| 6 | source_field | varchar | 255 | 否 | 否 | 来源字段 |
| 7 | source_id | int | 是 | 否 | 来源ID |
表 4-18-order(订单)
| 编号 | 字段名 | 类型 | 长度 | 是否非空 | 是否主键 | 注释 |
| 1 | order_id | int | 是 | 是 | 订单ID | |
| 2 | order_number | varchar | 64 | 否 | 否 | 订单号 |
| 3 | goods_id | mediumint | 是 | 是 | 商品ID | |
| 4 | title | varchar | 255 | 否 | 否 | 商品标题 |
| 5 | img | varchar | 255 | 否 | 否 | 商品图片 |
| 6 | price | double | 是 | 否 | 价格 | |
| 7 | price_ago | double | 是 | 否 | 原价 | |
| 8 | num | int | 是 | 否 | 数量 | |
| 9 | price_count | double | 是 | 否 | 总价 | |
| 10 | norms | varchar | 255 | 否 | 否 | 规格 |
| 11 | type | varchar | 64 | 是 | 否 | 商品分类 |
| 12 | contact_name | varchar | 32 | 否 | 否 | 联系人姓名 |
| 13 | contact_email | varchar | 125 | 否 | 否 | 联系人邮箱 |
| 14 | contact_phone | varchar | 11 | 否 | 否 | 联系人手机 |
| 15 | contact_address | varchar | 255 | 否 | 否 | 收件地址 |
| 16 | postal_code | varchar | 9 | 否 | 否 | 邮政编码 |
| 17 | user_id | int | 是 | 否 | 买家ID | |
| 18 | merchant_id | mediumint | 是 | 否 | 商家ID | |
| 19 | create_time | timestamp | 是 | 否 | 创建时间 | |
| 20 | update_time | timestamp | 是 | 否 | 更新时间 | |
| 21 | description | varchar | 255 | 否 | 否 | 描述 |
| 22 | state | varchar | 16 | 是 | 否 | 订单状态:待付款,待发货,待签收,已签收,待退款,已退款,已拒绝,已完成 |
| 23 | remark | text | 65535 | 否 | 否 | 订单备注 |
| 24 | delivery_state | varchar | 16 | 否 | 否 | 发货状态:未配送,已配送 |
| 25 | vip_discount | double | 否 | 否 | 折扣 |
表 4-19-order_after_sale(订单售后)
| 编号 | 字段名 | 类型 | 长度 | 是否非空 | 是否主键 | 注释 |
| 1 | order_after_sale_id | int | 是 | 是 | 订单售后ID | |
| 2 | order_id | int | 是 | 否 | 订单ID | |
| 3 | order_number | varchar | 64 | 否 | 否 | 订单号 |
| 4 | goods_id | mediumint | 是 | 否 | 商品id | |
| 5 | title | varchar | 255 | 否 | 否 | 商品标题 |
| 6 | price | double | 是 | 否 | 价格 | |
| 7 | price_ago | double | 是 | 否 | 原价 | |
| 8 | num | int | 是 | 否 | 数量 | |
| 9 | price_count | double | 是 | 否 | 总价 | |
| 10 | user_id | int | 是 | 否 | 买家ID | |
| 11 | merchant_id | mediumint | 是 | 否 | 商家ID | |
| 12 | state | varchar | 16 | 是 | 否 | 订单状态:待付款,待发货,待签收,已签收,待退款,已退款,已拒绝,已完成 |
| 13 | after_state | varchar | 16 | 否 | 否 | 售后状态:未审核,未通过,已通过 |
| 14 | after_state_reply | varchar | 255 | 否 | 否 | 售后回复 |
| 15 | type | varchar | 255 | 否 | 否 | 售后类型 |
| 16 | content_desc | varchar | 255 | 否 | 否 | 售后内容 |
| 17 | imgs | varchar | 1000 | 否 | 否 | 售后凭证 |
| 18 | create_time | timestamp | 是 | 否 | 创建时间 | |
| 19 | update_time | timestamp | 是 | 否 | 更新时间 |
表 4-20-praise(点赞)
| 编号 | 字段名 | 类型 | 长度 | 是否非空 | 是否主键 | 注释 |
| 1 | praise_id | int | 是 | 是 | 点赞ID | |
| 2 | user_id | int | 是 | 是 | 点赞人 | |
| 3 | create_time | timestamp | 是 | 否 | 创建时间 | |
| 4 | update_time | timestamp | 是 | 否 | 更新时间 | |
| 5 | source_table | varchar | 255 | 否 | 否 | 来源表 |
| 6 | source_field | varchar | 255 | 否 | 否 | 来源字段 |
| 7 | source_id | int | 是 | 否 | 来源ID | |
| 8 | status | tinyint | 是 | 否 | 点赞状态:1为点赞,0已取消 |
表 4-21-schedule(日程管理)
| 编号 | 字段名 | 类型 | 长度 | 是否非空 | 是否主键 | 注释 |
| 1 | schedule_id | smallint | 是 | 是 | 日程ID | |
| 2 | content | varchar | 255 | 否 | 否 | 日程内容 |
| 3 | scheduled_time | datetime | 否 | 否 | 计划时间 | |
| 4 | user_id | int | 是 | 否 | 用户ID | |
| 5 | create_time | datetime | 否 | 否 | 创建时间 | |
| 6 | update_time | datetime | 否 | 否 | 更新时间 |
表 4-22-score(评分)
| 编号 | 字段名 | 类型 | 长度 | 是否非空 | 是否主键 | 注释 |
| 1 | score_id | int | 是 | 是 | 评分ID | |
| 2 | user_id | int | 是 | 否 | 评分人 | |
| 3 | nickname | varchar | 64 | 否 | 否 | 昵称 |
| 4 | score_num | double | 是 | 否 | 评分 | |
| 5 | create_time | timestamp | 是 | 否 | 创建时间 | |
| 6 | update_time | timestamp | 是 | 否 | 更新时间 | |
| 7 | source_table | varchar | 255 | 否 | 否 | 来源表 |
| 8 | source_field | varchar | 255 | 否 | 否 | 来源字段 |
| 9 | source_id | int | 是 | 否 | 来源ID |
表 4-23-slides(轮播图)
| 编号 | 字段名 | 类型 | 长度 | 是否非空 | 是否主键 | 注释 |
| 1 | slides_id | int | 是 | 是 | 轮播图ID | |
| 2 | title | varchar | 64 | 否 | 否 | 标题 |
| 3 | content | varchar | 255 | 否 | 否 | 内容 |
| 4 | url | varchar | 255 | 否 | 否 | 链接 |
| 5 | img | varchar | 255 | 否 | 否 | 轮播图 |
| 6 | hits | int | 是 | 否 | 点击量 | |
| 7 | create_time | timestamp | 是 | 否 | 创建时间 | |
| 8 | update_time | timestamp | 是 | 否 | 更新时间 | |
| 5 | source_table | varchar | 255 | 否 | 否 | 来源表 |
| 6 | source_field | varchar | 255 | 否 | 否 | 来源字段 |
| 7 | source_id | int | 是 | 否 | 来源ID |
第五章 系统设计
5.1 注册用户主要功能实现
5.1.1 买家用户注册
注册:在用户注册页面中填写好账号、设置密码、确认密码、昵称、选择身份、手机号码、用户姓名等信息,点击下方注册按钮,提示注册成功后,系统将自动跳转回到首页。买家用户注册如图5-1所示

图5-1用户注册界面图
关键代码如下:

5.1.2 用户登录
登录:登录是填写好账号、密码以及验证通过,然后点击“登录”。用户登录如图5-2所示。

图5-2用户登录界面图
关键代码如下:

5.1.3 公告信息
公告信息:展示后台发布的公告信息,可筛局部搜索,点击信息可发表评论、点赞、收藏等操作。公告信息如图5-3所示。

图5-3公告信息界面图
关键代码:

5.1.4 新闻资讯
新闻资讯:展示后台发布的新闻资讯信息详情,可关键词搜索、局部搜索、下拉搜索,点击信息可发表评论、点赞、收藏等操作。新闻资讯如图5-4所示。

图5-4新闻资讯界面图
5.1.5 化妆品
化妆品:展示后台发布的化妆品信息,可局部搜索,用户浏览到自己有喜欢的化妆品可以点击“购买”或“加入购物车”、没有收货地址的系统会提醒用户输入收货地址,有地址系统会跳到支付界面,用户可选择自己的支付方式进行支付。支付完系统自动形成订单,用户收到货有质量问题可申请售后,需后台管理员审核通过才能退货退款或者进行换货。点击信息可发表评论、点赞、收藏等操作。化妆品如图5-5所示。

图5-5化妆品界面图
5.1.6 商城管理
商城管理:商城管理包含:我的购物车、我的订单、我的地址等功能。
我的购物车:购物车实现了商品的添加、删除、修改数量等操作,并实时显示购物车总价。我的订单:订单管理支持用户查看订单状态、历史订单以及进行售后申请等操作。我的地址:用户购买所需商品,需填写收货地址。方便商户配送。商城管理如图5-6所示

图5-6商城管理界面图
5.2 管理员主要功能实现
5.2.1 用户管理
用户管理:管理员可以管理平台的系统用户,包括管理员和注册用户,确保用户权限和信息的安全性。可进行增删改查等操作。用户管理如图5-8所示。

图5-8用户管理界面图
关键代码:

5.2.2 公共管理
公共管理:主要是轮播图管理:管理员可以管理平台首页的轮播图内容,提供宣传和推广信息,可进行查询、添加、删除、筛选、重置、导出、打印详情等操作。添加的轮播图可在前台首页展示。公共管理如图5-9所示。

图5-9公共管理界面图
关键代码:

5.2.3 资源管理
资源管理:包含新闻资讯信息、资讯分类等功能,新闻资讯信息:管理员可查看添加的旅游资讯信息,可进行查询、添加、删除、筛选、重置、导出、打印详情等操作。资讯分类:可手动添加资讯分类信息。添加的信息可在前台展示。资源管理如图5-10所示。

图5-10资源管理界面图
关键代码:

5.2.4 商城管理
商城管理:商城管理包含:特产商城、分类列表、订单列表、订单配送、订单售后等功能。特产商城:管理员可手动添加商品信息,添加的商品信息可在前台展示。可进行增删改查等操作。分类类表:管理员可查看分类列表详情。订单列表:管理员点击可查看订单列表详情。可进行查询、重置、删除等操作。订单配送:管理员可查看订单配送详情。可进行查询、重置、删除等操作。订单售后:管理员可查看订单售后详情。并对用户的申请售后进行审核。可进行查询、重置、删除等操作。商城管理如图5-11所示。

图5-11商城管理界面图
第六章 系统测试
6.1 功能测试
系统测试是软件开发过程中必不可少的环节之一,它旨在验证整个软件系统是否满足需求规格说明书定义的要求。对于HTML5+Node.js的化妆品网站设计与实现统的网站而言主要进行功能测试,以下是部分功能的测试用例:
添加化妆品测试用例:
| 功能名称 | 测试用例 | 预期结果 | 实际结果 | 通过情况 |
| 添加化妆品功能 | 化妆品添加页输入:产品名称、产品规格、原价、卖价等字段信息,点击提交 | 提交成功,前端页面、后台化妆品列表展示该信息 | 提交成功,前端页面、后台化妆品列表展示该信息 | 通过 |
查询化妆品测试用例:
| 功能名称 | 测试用例 | 预期结果 | 实际结果 | 通过情况 |
| 查询化妆品功能 | 点击化妆品:标题名称搜索框输入:产品名称,点击查询 | 化妆品成功过滤筛选出关键字为:产品名称的化妆品 | 信息成功过滤筛选出关键字为:产品名称的化妆品 | 通过 |
删除化妆品测试用例:
| 功能名称 | 测试用例 | 预期结果 | 实际结果 | 通过情况 |
| 删除化妆品详情功能 | 选择来化妆品,点击详情,删除化妆品,点击提交 | 跳转页面不在展示该来化妆品的详细信息 | 跳转页面不在展示该化妆品的详细信息 | 通过 |
修改化妆品测试用例:
| 模块名称 | 测试用例 | 预期结果 | 实际结果 | 通过情况 |
| 修改化妆品功能 | 选择化妆品,点击详情,修改化妆品:产品1,修改名称:产品2,点击提交 | 提示修改成功,该化妆品的名称变更产品2 | 提示修改成功,该化妆品的名称变更为产品2 | 通过 |
通过对化妆品功能的添加、查询、删除、修改的全业务流程操作测试验证,测试用例执行通过。
6.2 测试结论
在完成HTML5+Node.js的化妆品网站设计与实现统网站的开发后,进行全面的系统测试,以确保系统的功能、稳定性达到预期要求。通过上述编写的功能模块测试用例,化妆品功能的添加、查询、查看详情、修改的全业务流程操作测试验证,整个系统的测试验证通过。
结 论
HTML5与Node.js的结合在化妆品网站的设计与实现中展现出了卓越的性能与灵活性。该系统充分利用HTML5丰富的多媒体和交互特性,为用户提供了沉浸式的购物体验,使得化妆品展示更加生动、直观。Node.js的高效异步I/O处理和事件驱动架构,确保了系统在高并发访问下的稳定运行,为用户提供了流畅的购物流程。
系统通过严格的权限管理、数据加密等措施,有效保障了用户数据的安全与隐私。系统的模块化设计和清晰的文档说明,不仅提高了开发效率,还为后续的维护和升级提供了便利。不仅满足了当前化妆品电商的业务需求,还为未来的功能扩展和系统优化奠定了坚实基础。该系统以其出色的性能、安全性和可维护性,成为化妆品电商领域值得借鉴和推广的优秀案例。
致 谢
在HTML5+Node.js化妆品网站设计与实现的征途中,我心怀深深的感激,向所有陪伴我左右、给予我无私帮助的人们致以最真挚的谢意。特别要感谢我的指导老师,他凭借深厚的专业知识和严谨的工作态度,在我遇到困惑时点亮明灯,耐心细致地解答我的每一个难题。他坚持的高标准、严要求,激励我不断挑战自我,追求卓越。在他的悉心指导下,我不仅熟练掌握了HTML5与Node.js的技术精髓,更学会了如何将技术理论巧妙融入实际应用。家人的无私奉献、朋友的鼓励以及团队成员的紧密协作,这些温暖与力量,汇聚成推动我不断前行的强大动力,成为我成功路上的坚实支撑。
参考文献
- Tural S . Hands-On Microservices with JavaScript:Build scalable web applications with JavaScript, Node.js, and Docker[M]. Packt Publishing Limited: 2024-12-20. DOI:10.0000/9781788625265.
- 黄苗苗. 基于Vue和Node.js的作业管理系统的设计与实现 [J]. 现代信息科技, 2024, 8 (22): 102-105+110. DOI:10.19850/j.cnki.2096-4706.2024.22.020.
- Bethany G ,Manuel S . Node.js Cookbook:Practical recipes for building server-side web applications with Node.js 22[M]. Packt Publishing Limited: 2024-11-15. DOI:10.0000/9781804614105.
- 黎青霞. Node. js在Web开发中的应用研究 [J]. 信息记录材料, 2024, 25 (10): 91-93+96. DOI:10.16009/j.cnki.cn13-1295/tq.2024.10.074.
- Adam F . Mastering Node.js Web Development:Go on a comprehensive journey from the fundamentals to advanced web development with Node.js[M]. Packt Publishing Limited: 2024-06-24. DOI:10.0000/9781837637355.
- 黄文豪. 基于Node.js的工作流引擎的研究与实现[D]. 西南科技大学, 2024. DOI:10.27415/d.cnki.gxngc.2024.001088.
- 王云辉. 基于Node.js的分布式事务模型的研究与实现[D]. 西南科技大学, 2024. DOI:10.27415/d.cnki.gxngc.2024.000996.
- 涂烺. 基于Node.js的高并发性能优化研究与应用[D]. 西南科技大学, 2024. DOI:10.27415/d.cnki.gxngc.2024.000994.
- 周健. 基于Node.js和WebRTC的智能制造服务平台的设计与实现[D]. 南昌大学, 2024. DOI:10.27232/d.cnki.gnchu.2024.003125.
- 张秀锦,张秀民. 基于轻便的node.js地图识别模型实现分析 [J]. 山东交通科技, 2024, (02): 130-132.
- 陈宾宾,李雪松,李子扬,等. 基于Node.js的草畜平衡数据中间件设计 [J]. 地理空间信息, 2024, 22 (03): 83-86.
- 倪鹏程,严利,陈红,等. 基于Node.js的农业物联网应用平台设计 [J]. 信息与电脑(理论版), 2024, 36 (03): 60-63.
- 柴青山. 基于Node.js的新华社大屏幕蓝信监控系统应用研究 [J]. 中国传媒科技, 2023, (10): 150-153. DOI:10.19483/j.cnki.11-4653/n.2023.10.031.
- 李淑玲,朱彤. 基于Node.js技术的在线测试系统设计方案 [J]. 科技资讯, 2023, 21 (19): 35-38. DOI:10.16661/j.cnki.1672-3791.2303-5042-5997.
- 胡娟,蒲源. 基于Node.js的低代码人脸识别系统的设计与实现 [J]. 电脑知识与技术, 2023, 19 (28): 14-17. DOI:10.14004/j.cnki.ckt.2023.1504.
- 范兴娟,郭芳彤,刘保庆. 基于node.js云平台的快递无人车在生鲜配送系统的应用 [J]. 电子制作, 2023, 31 (18): 70-74. DOI:10.16589/j.cnki.cn11-3571/tn.2023.18.009.
- 邓杰海,刘薇,汤小燕. 基于Node.js的开源架构Electron赋能前端开发 [J]. 现代计算机, 2023, 29 (16): 87-92.
- 张猛,何姗姗. 基于Vue+Node.js的智能小区数据管理系统设计与实现 [J]. 电脑知识与技术, 2023, 19 (14): 46-49+53. DOI:10.14004/j.cnki.ckt.2023.0730.
- 凌杰. Node.js后端全程实战[M]. 人民邮电出版社: 202305. 371.
- 赵率宏. 基于Node.js的ORM框架研究与实现[D]. 西南科技大学, 2023. DOI:10.27415/d.cnki.gxngc.2023.000804.
请关注点赞+私信博主,免费领取项目源码
325

被折叠的 条评论
为什么被折叠?



