目 录
摘 要
养老服务网站系统基于SpringBoot框架开发,致力在为老年人提供全方位的线上服务。通过该系统,用户可以方便地了解养老院的服务内容、设施条件以及入住信息等。系统通过简洁友好的界面设计,确保老年人及其家属能够轻松浏览相关信息,同时支持在线咨询、预约、入住申请等功能,提升了服务的便捷性和效率。
系统的后台管理功能强大,支持管理员对老年人信息、服务项目、预约情况等进行有效管理。基于SpringBoot框架的高效性和灵活性,系统能够快速响应用户请求,确保用户体验流畅。为了保障数据的安全性与隐私性,系统采用了先进的加密技术,确保老年人和家属的信息不受威胁。通过该系统,养老服务能够更好地满足老年人日益增长的需求,提升养老服务的质量与效能。
关键词:养老服务;SpringBoot框架;在线咨询。
Abstract
The Fengleyuan Elderly Care Service Website System is developed based on the SpringBoot framework, dedicated to providing comprehensive online services for the elderly. Through this system, users can easily understand the service content, facility conditions, and check-in information of nursing homes. The system ensures that elderly people and their families can easily browse relevant information through a simple and friendly interface design, while supporting online consultation, reservation, check-in application and other functions, improving the convenience and efficiency of services.
The backend management function of the system is powerful, supporting administrators to effectively manage elderly information, service projects, appointment status, etc. Based on the efficiency and flexibility of the SpringBoot framework, the system can quickly respond to user requests, ensuring a smooth user experience. In order to ensure the security and privacy of data, the system adopts advanced encryption technology to ensure that the information of the elderly and their families is not threatened. Through this system, Fengleyuan's elderly care services can better meet the growing needs of the elderly and improve the quality and efficiency of elderly care services.
Key words: elderly care services; SpringBoot framework; Fengle Garden; Online consultation.
第一章 绪 论
1.1研究背景及意义
随着社会老龄化程度的不断加剧,老年人群体对养老服务的需求日益增大。传统的线下养老服务模式虽然提供了基本保障,但在信息化和便捷性方面存在诸多局限性。为了更好地满足老年人及其家庭的需求,提升养老服务的效率和质量,基于现代信息技术的养老服务平台应运而生。
养老服务网站系统采用SpringBoot框架开发,能够实现对老年人服务内容的全面展示以及在线预约、咨询等功能。这一系统不仅为老年人提供了一个便捷的线上平台,还为养老院管理者提供了高效的信息管理工具。通过整合信息和优化服务流程,系统能够大幅提升服务的响应速度和管理的精准度,确保老年人能够得到及时有效的关怀。
在现代社会中,信息化手段已经成为提高服务质量和效率的重要途径。通过构建这样一个系统,可以打破传统线下服务的时空限制,为老年人提供更加个性化、精准化的服务。同时,系统的建设也促进了养老行业的信息化升级,为行业发展带来了新的机遇和挑战。
1.2国内外研究现状
在国外,随着人口老龄化问题日益严重,许多国家已开始探索基于信息技术的养老服务模式。欧美国家尤其重视智能化、数字化的养老服务平台建设,致力于提升老年人的生活质量和独立性。许多养老院通过开发专门的管理系统来实现老年人信息的电子化管理,这些系统通常包含老年人健康档案、生活服务、社交互动等多方面功能,极大地方便了管理人员的工作并提高了老年人的自我管理能力。例如,英国的“Age UK”平台提供了在线资源和帮助,帮助老年人和家庭做出更好的养老选择,同时也优化了养老服务的提供和监管。德国、日本等国家也采用类似的技术来提升养老服务的质量,推动了养老行业的信息化进程。
在国内,养老服务的数字化转型起步相对较晚,但近年来随着人口老龄化加剧,政府和社会各界已逐步加大了对智能养老平台的投资。国内一些大型养老机构开始采用基于Web的管理系统来处理老年人的基本信息和服务需求。SpringBoot框架作为一种高效且灵活的开发工具,在国内养老行业的信息化建设中逐渐得到应用,能够满足高并发、高可用性的需求。许多地方政府也在积极推动“智慧养老”的发展,依托互联网技术,建设集养老信息查询、健康管理、家庭监护等功能为一体的综合服务平台。然而,由于国内养老服务的整体数字化水平尚未完全达到国际先进水平,仍面临系统开发不成熟、用户接受度不高等挑战。
总体来看,虽然国外在信息化养老服务平台的建设上起步较早,并取得了显著进展,但国内在这一领域也逐渐迎头赶上,尤其在技术和政策的支持下,数字化养老服务的潜力和前景逐步显现。通过整合国内外的技术经验和发展优势,未来的养老服务将更加智能化、便捷化,有助于更好地解决老年人日常生活中的实际问题。
1.3论文组织结构
本论文共分为七个主要章节,具体结构如下:
1. 绪论:介绍研究背景与意义,回顾国内外研究现状,并概述论文的组织结构。
2. 相关技术介绍:详细介绍与本研究相关的技术,包括Java语言、B/S框架、SpringBoot框架、Vue技术和MySQL数据库。
3. 需求分析:对系统的功能需求和非功能需求进行分析,明确用户和管理员的需求,并进行可行性分析,包括技术、操作和经济可行性。
4. 系统设计:涵盖系统架构设计、系统模块设计,并进行数据库的概念设计与表设计。
5. 系统实现:具体描述各个功能模块的实现过程,展示系统如何根据需求进行开发。
6. 系统测试:阐述测试的目的,分析测试结果并得出结论,以验证系统的稳定性和功能完整性。
7. 总结:总结研究的主要成果和贡献,指出存在的不足及未来的研究方向。
第二章 关键技术
2.1Java语言
Java语言是一种广泛使用的高级编程语言,具有平台无关性、面向对象特性和丰富的标准库。Java通过Java虚拟机(JVM)实现跨平台运行,开发者可以编写一次代码,在任何支持JVM的环境中执行[1]。Java的面向对象特性使得代码复用和模块化变得更加容易,促进了软件的维护和扩展。Java支持多线程编程,允许开发者在同一程序中同时执行多个任务,提升了应用程序的性能。
Java语言的语法结构简洁且易于理解,吸引了大量开发者。Java的标准库包含数据结构、输入输出处理、网络编程等众多功能模块。这使得开发者在构建应用程序时能够高效利用已有工具,减少重复劳动。Java广泛应用于企业级应用、移动应用、Web开发和大数据处理等领域。
2.2 B/S框架
B/S(Browser/Server)架构是一种基于浏览器和服务器的系统架构模式,用户通过浏览器与服务器进行交互。B/S架构简化了客户端的部署和管理,用户无需在本地安装复杂的软件,只需使用标准浏览器即可访问应用程序。服务器端负责处理业务逻辑和数据存储,客户端则主要负责展示用户界面和数据交互[2]。B/S架构的设计使得系统更新和维护集中在服务器端,降低了维护成本。
B/S架构通常采用Web技术进行实现,包括HTML、CSS和JavaScript等。用户在浏览器中发起请求,服务器响应并返回数据。数据传输通常通过HTTP或HTTPS协议进行,B/S架构的灵活性使其适用于在线购物、信息管理系统和社交网络等各类应用场景[3]。由于其易于扩展性,B/S架构可以方便地支持大规模用户访问,适应不断变化的业务需求。
2.3 SpringBoot框架
SpringBoot框架是基于Spring框架的开源项目,简化Java应用程序的开发过程。SpringBoot通过约定优于配置的理念,减少了传统Spring应用的繁琐配置,开发者可以快速搭建和部署应用程序。框架提供了一系列默认配置,支持自动化配置,简化了应用启动的复杂性[4]。SpringBoot内置了嵌入式Web服务器,使得开发者能够独立运行Java应用,无需外部容器。
SpringBoot支持微服务架构,开发者可以轻松创建和管理多个微服务。框架集成了丰富的功能模块,包括安全、数据访问和消息中间件等,支持RESTful API和JSON数据格式的处理[5]。SpringBoot还提供了强大的监控和管理功能,允许开发者实时监控应用的健康状态和性能指标。借助SpringBoot,开发者能够高效构建和维护现代企业级应用,满足复杂业务需求。
2.4 Vue技术
Vue是一种渐进式JavaScript框架,专注于构建用户界面。Vue采用组件化的开发模式,允许开发者将应用程序拆分为独立的、可重用的组件,从而提高了开发效率和代码的可维护性[6]。框架的核心库专注于视图层,支持数据绑定和DOM操作,提供了简洁的API。Vue的虚拟DOM机制提升了应用的性能,减少了实际DOM操作的次数。
Vue支持双向数据绑定,能够自动更新视图与模型之间的变化。开发者可以通过Vue的指令系统,简化数据展示和事件处理。Vue还支持路由管理和状态管理,使得开发复杂单页面应用变得更加容易[7]。借助Vue的生态系统,开发者能够使用多种工具和库来扩展功能,满足不同的业务需求。Vue在前端开发中逐渐成为主流选择,受到广泛关注和应用。
2.5 MySQL数据库
MySQL是一种开源关系型数据库管理系统,广泛应用于Web应用和企业级数据存储。MySQL支持结构化查询语言,允许开发者通过标准语句进行数据的创建、读取、更新和删除操作[8]。数据库通过表格形式组织数据,支持数据完整性和约束条件的定义。MySQL的存储引擎机制使得用户可以根据具体需求选择不同的存储引擎,以优化性能和功能。
MySQL具有高性能和可扩展性,支持大规模数据存储和高并发访问。系统提供了丰富的用户权限管理和数据加密安全特性。
第三章 系统分析
3.1系统可行性分析
3.1.1技术可行性
从技术层面审视,SpringBoot作为一种轻量级且能迅速构建的Java框架,具备提升开发效率、降低系统复杂度、便于维护与升级的特性。与此同时,MySQL作为关系型数据库,能够提供平台数据的存储与管理支持,确保系统的稳定性和高效性。基于此,本系统的技术可行性得以确立。
3.1.2操作可行性
系统设计须遵循用户友好的原则,确保用户能够简便地掌握并高效地运用。通过合理的界面布局、直观的操作流程以及详尽的帮助文档,能够显著降低用户的学习成本,提升系统的操作可行性。此外,系统还应具备完善的权限管理和数据安全机制,确保操作的安全性和合规性。
3.1.3经济可行性
养老服务网站系统采用SpringBoot框架开发,具备高效性和灵活性,能够降低开发和维护成本。通过信息化手段优化服务流程,提升管理效率,减少人工成本,具有较高的经济效益。系统能够在保证服务质量的同时,降低运营开销,促进养老机构的可持续发展,符合市场对高效、低成本服务解决方案的需求。
3.2系统功能分析
3.2.1功能性分析
养老服务网站系统划分为了前端模块和后端模块两大部分。
前端家属用户模块:
注册登录:用户可以通过填写必要的信息进行注册,创建个人账户。登录功能允许用户使用已注册的凭证快速访问个人账户,确保数据安全和个性化体验。
首页: 显示轮播图、网站公告、行业资讯、活动信息推荐、搜索功能及导航栏,帮助家属用户快速了解最新动态和活动信息。
公告信息: 提供网站公告、关于我们、联系方式、网站介绍等信息,家属用户可在此获取重要信息和联系网站支持。
行业资讯: 家属用户可以查看养老行业的相关资讯、热门文章推荐,并进行搜索、点赞、收藏、评论、回复、删除等互动操作。
养老服务: 查看养老服务详情,包括服务名称、类型、方式、图片及费用等,支持搜索、点赞、收藏、评论、回复、删除等操作。
活动信息: 查看活动的详细信息,包括活动名称、类型、时间、地点、图片等,支持搜索、点赞、收藏、评论、回复、删除等操作。
社区论坛: 进入论坛查看老人用户发布的讨论,查看论坛标题、分类、语音内容等,支持搜索、点赞、收藏、评论、回复、删除等操作。
我的账户: 允许家属用户修改个人资料、登录信息及密码,保障账户安全和个性化设置。
个人中心: 在个人中心,家属用户可以管理自己的账户信息、浏览个人首页和记录,进行设置和修改。
个人首页: 提供个人首页功能包,展示家属用户的信息、预约情况、评论及服务记录等。
老人用户管理: 查看和查询老人用户的基本信息,支持重置密码等操作。
饮食偏好管理: 查看、查询和重置老人用户的饮食偏好,支持添加和删除饮食偏好的设置。
预约服务: 查看预约服务的详情,包括服务类型、状态、审核结果等,支持搜索、查询和重置。
服务记录: 查看老人用户的服务记录,进行服务历史的查询和重置。
服务质量: 查看老人用户的服务质量反馈,支持搜索、查询、重置等操作。
活动报名: 查看老人参与的活动报名情况,跟踪活动审核状态,支持查询和重置。
健康档案: 查看、查询和重置老人健康档案,包括身体数据和健康历史。
健康报告: 查看健康报告,支持查询、重置和数据维护。
检查记录: 查看检查记录,支持查询和重置操作,确保老人健康数据实时更新。
紧急求助: 提供紧急求助功能,家属用户可以查看求助详情、搜索和查询帮助记录。
视频聊天: 提供视频聊天功能,家属用户可以查看和修改聊天详情,搜索、查询、下载聊天记录等。
收藏: 查看和管理已收藏的资讯、活动等信息,可以删除不再需要的内容。
前端老人用户模块:
登录: 老人用户可以通过管理员添加个人账号进行登录,查看相关服务和健康信息。
首页: 显示轮播图、公告信息、行业资讯、养老服务和活动推荐,方便老人快速获取信息。
公告信息: 提供网站公告、关于我们、联系方式等,帮助老人用户了解网站的基本信息。
行业资讯: 可以查看养老行业的新闻资讯,进行搜索、点赞、收藏、评论、回复、删除等操作,保持信息的互动性。
养老服务: 查看服务详情,包括服务名称、类型、费用、图片等,支持点赞、收藏、评论、回复等功能,老人可以选择预约。
活动信息: 查看活动详情,包括活动名称、时间、地点等,支持点赞、收藏、评论、回复等操作,老人可以报名参与活动。
紧急求助: 提供紧急求助功能,老人用户可以填写求助信息、定位当前位置,并提交求助请求。
视频聊天: 提供视频聊天功能,老人用户可以进行语音视频交流,支持上传聊天视频、发送聊天内容等操作。
社区论坛: 查看老人用户论坛的讨论内容,支持收听论坛语音、点赞、收藏、评论、回复等操作,积极参与社区互动。
我的账户: 修改个人资料、登录信息及密码等,确保账户安全。
个人中心: 管理个人首页和账户信息,查看并操作个人数据和服务记录。
个人首页: 提供个人首页,老人用户可查看服务记录、活动报名、健康档案等重要信息。
饮食偏好: 查看、查询和重置饮食偏好,支持添加新的饮食偏好设置,确保符合个人健康需求。
预约服务: 查看预约服务的详情及支付状态,老人可以选择和管理服务预约情况。
服务记录: 查看和查询自己的服务记录,重置或更新服务信息。
服务质量: 查看服务质量评价,了解所享服务的反馈情况,并支持查询和重置。
活动报名: 查看活动的报名详情,查询审核状态,支持重置信息。
健康档案: 查看、查询和重置健康档案,包括体检数据、健康评估等。
健康报告: 查看并重置健康报告,跟踪自身健康状况。
检查记录: 查询和重置检查记录,保持健康数据更新。
紧急求助: 查询和重置紧急求助记录,随时准备处理突发情况。
用药提醒: 添加和删除用药提醒,确保按时服药,支持查询和重置。
视频聊天: 查看、查询和重置视频聊天记录,保证与家属的联系通畅。
社区论坛: 查看论坛内容,参与讨论并添加新的帖子或删除不需要的帖子。
收藏: 管理收藏的资讯和活动,删除不再需要的信息。
前端护理员用户模块:
登录: 护理员用户可以通过个人账户登录,查看和管理自己的服务信息及任务。
我的账户: 修改个人资料和登录信息,保持账号的安全性。
个人中心: 管理个人首页和个人数据,查看健康档案统计图等信息。
个人首页: 提供护理员的个人首页,显示任务和健康档案信息。
养老服务: 查看和管理养老服务,支持搜索、查询、重置等操作。
预约服务: 查看预约服务的详情和审核状态,填写服务记录和服务质量评价。
服务记录: 查看、搜索、查询服务记录,进行历史数据的管理。
服务质量: 查看和管理服务质量的反馈,进行查询和重置。
健康档案: 查看、添加健康档案,包括体检记录和健康报告。
健康报告: 查看和管理健康报告,保持健康信息的准确性。
检查记录: 查看、查询和管理检查记录,及时更新健康数据。
排班信息: 查看和管理排班信息,确保合理安排护理工作。
收藏: 管理和删除不需要的收藏,优化信息存储。
后端管理员模块:
登录:管理员可以通过输入正确的用户名和密码来登录系统,确保只有授权的人员能够访问管理界面。
后台首页: 查看系统的健康档案统计数据,包括各类折线图和健康趋势分析。
系统用户: 管理管理员、家属用户、老人用户、护理员用户等,支持查看、修改和删除用户信息,确保系统正常运行。
饮食偏好管理: 查看和管理饮食偏好的设置,保障老人健康饮食需求。
养老服务管理: 管理养老服务的信息,支持添加、修改、删除服务信息和查看服务评论。
预约服务管理: 管理预约服务,审核预约信息,并查看服务记录和服务质量反馈。
服务记录管理: 查看和管理服务记录,支持删除和修改历史记录。
服务质量管理: 管理服务质量评价,确保服务质量符合标准。
活动信息管理: 添加和管理活动信息,进行审核和删除不需要的活动内容。
活动报名管理: 管理活动报名信息,审核报名状态,确保活动顺利进行。
健康档案管理: 管理健康档案,添加检查记录、健康报告等信息,并设置心率预警。
健康报告管理: 修改和管理健康报告,确保报告数据准确。
检查记录管理: 管理和删除检查记录,确保健康数据的及时更新。
排班信息管理: 管理和安排护理员的排班信息,确保护理服务的高效运行。
紧急求助管理: 管理紧急求助信息,确保处理及时、准确。
用药提醒管理: 管理用药提醒,确保药物管理系统有效运行、系统有用药剂量预警提示。
视频聊天管理: 管理视频聊天记录,确保家属与老人间的有效沟通。
社区论坛管理: 管理社区论坛内容,确保信息准确并按需修改。
系统管理: 管理轮播图、公告信息等网站的系统资源,进行增删改查操作。
资源管理: 管理行业资讯内容和用户评论,确保资讯信息及时更新和管理。
3.2.2非功能性分析
养老服务网站系统的非功能性需求比如养老服务网站系统的安全性怎么样,可靠性怎么样,性能怎么样,可拓展性怎么样等,具体可以表示在如下3-1表格中:
表3-1养老服务网站系统非功能需求表
| 安全性 | 主要指养老服务网站系统数据库的安装,数据库的使用和密码的设定必须合乎规范。 |
| 可靠性 | 可靠性是指养老服务网站系统能够安装用户的指示进行操作,经过测试,可靠性90%以上。 |
| 性能 | 性能是影响养老服务网站系统占据市场的必要条件,所以性能最好要佳才好。 |
| 可扩展性 | 比如数据库预留多个属性,比如接口的使用等确保了系统的非功能性需求。 |
| 易用性 | 用户只要跟着养老服务网站系统的页面展示内容进行操作,就可以了。 |
| 可维护性 | 养老服务网站系统开发的可维护性是非常重要的,经过测试,可维护性没有问题 |
3.3系统用例分析
养老服务网站系统的完整UML用例图分别是图3-1、3-2、3-3、3-4。
家属用户角色用例如下图所示。

图3-1养老服务网站系统家属用户角色用例图
老人用户角色用例如下图所示。

图3-2养老服务网站系统老人用户角色用例图
护理员用户角色用例如下图所示。

图3-3养老服务网站系统护理员用户角色用例图
管理员角色用例如下图所示。

图3-4养老服务网站系统管理员角色用例图
第四章 系统总体设计
本章主要讨论的内容包括养老服务网站系统的功能模块设计、数据库系统设计。
4.1系统架构设计
在系统架构设计中,我将确定系统的整体结构和组件之间的关系。这包括选择适当的架构风格,划分系统的层次结构,并定义各个模块的职责和交互方式。架构图如下图所示。

图4-1养老服务网站系统架构设计图
表示层(Presentation Layer):负责与用户进行交互,将系统的功能和数据以易于理解和操作的方式展示给用户。通常包括用户界面、页面设计和用户输入验证等。
业务逻辑层(Business Logic Layer):处理系统的核心业务逻辑,包括对用户请求的处理、业务规则的执行以及数据的处理和转换。它独立于表现层和数据层,实现了业务逻辑的封装和复用。
数据层(Data Layer):负责数据的存储、访问和管理,包括数据库和持久化机制。数据层提供了对数据的增删改查操作,并与业务逻辑层进行交互,使系统能够有效地存储和检索数据。
这三个层次相互独立,通过明确的接口和协议进行通信,实现了系统的模块化和可扩展性。表现层负责将用户的请求传递给业务逻辑层,业务逻辑层处理请求并返回结果,最后数据层负责与数据库交互并提供数据支持。这种分层架构有助于实现系统的可维护性、灵活性和可测试性。
4.2系统模块设计
在上一章节中主要对系统的功能性需求和非功能性需求进行分析,并且根据需求分析了本养老服务网站系统中的用例。那么接下来就要开始对本养老服务网站系统的架构、主要功能和数据库开始进行设计。养老服务网站系统根据前面章节的需求分析得出,养老服务网站系统的功能模块图如下图所示。

图4-2养老服务网站系统功能模块图
4.3系统总体流程设计
4.3.1用户登录流程
用户输入用户名和密码后,系统先检查输入是否为空,再验证用户名是否存在,若存在则通过用户名获取密码并校验。若密码正确则登录成功,否则提示密码错误。若用户名不存在或无法登录,提示用户操作无效。如下图所示。

图4-3登录流程图
4.3.2系统操作流程
用户首先进入系统登录界面,输入用户名和密码后,系统验证信息是否正确。若验证失败,返回登录界面重新输入,若验证成功,则进入功能界面,执行相应功能处理后结束操作流程。操作流程如下图所示。

图4-4系统操作流程图
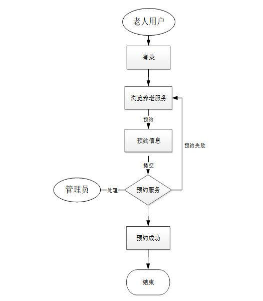
4.3.3老人用户预约服务操作流程
当用户登录系统的时候,浏览养老服务,查看详情并进行预约生成预约信息,管理员在后端处理预约。老人用户预约服务操作流程如图下所示。

图4-5操作流程图
4.4系统活动图设计
系统须支撑整个机构不同层面的多种职能,而各功能模块间存在着多种关联信息,组成一个有机整体,并针对就业数据自身特点和面临的现实条件,对系统进行流程图设计。活动图是一种用于对系统的动态行为建模的另一种常用图表,通常用于可视化展示系统中各个活动的执行顺序、流程控制和数据交互,展现从一个活动到另一个活动的控制流,活动图在本质上是一种流程图;但活动图着重表现从一个活动到另一个活动的控制流。因此,这里列举了2个业务活动图。
(1)用户登录查询的业务流程如下。
用户注册登录,系统从数据库获取用户数据信息,登录成功用户进入查询页面,用户输入查询关键字,数据库查询用户所输入的关键字,查询成功显示查询的模块信息,查询失败不显示。用户登录查询功能的活动图如下图所示。

图4-6用户登录查询活动图
(2)管理员添加信息的业务流程如下。
此活动图描述了管理员添加信息。管理员可以通过信息管理模块页面选择要添加的基本信息。添加成功传入数据库中,失败则不添加。管理员可以保存信息并更新系统中的信息。管理员添加信息功能的活动图如下图所示。

图4-7管理员添加信息活动图
4.5数据库设计
数据库设计是系统开发中至关重要的环节,为系统提供高效、规范的数据存储和管理方案。设计过程包括需求分析、实体设计、表设计和逻辑结构设计。首先,通过分析业务需求,确定系统的核心实体及其属性,同时明确实体间的关系。接着,将实体抽象为具体的数据库表,为每张表定义字段名、数据类型、主键和外键,通过主外键关系和关联表设计,保证数据的完整性和一致性。最后,数据库逻辑设计进一步优化表之间的关系,通过索引、视图和存储过程提升查询效率和操作性能。整个设计需严格遵循规范,避免数据冗余和冲突,确保系统在高并发访问和复杂数据处理场景下的稳定性和高效性。
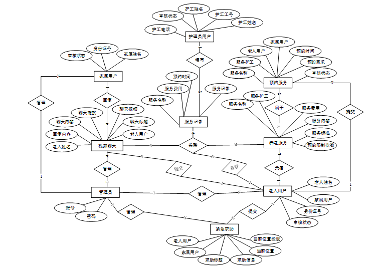
4.5.1数据库概念结构设计
下面是整个养老服务网站系统中主要的数据库表总E-R实体关系图。

图4-8养老服务网站系统总E-R关系图
4.5.2数据库逻辑结构设计
通过上一小节中养老服务网站系统中总E-R关系图上得出一共需要创建多个数据表。在此主要罗列几个主要的数据库表结构设计。
| 编号 | 字段名 | 类型 | 长度 | 是否非空 | 是否主键 | 注释 |
| 1 | token_id | int | 是 | 是 | 临时访问牌ID | |
| 2 | token | varchar | 64 | 否 | 否 | 临时访问牌 |
| 3 | info | text | 65535 | 否 | 否 | 信息 |
| 4 | maxage | int | 是 | 否 | 最大寿命:默认2小时 | |
| 5 | create_time | timestamp | 是 | 否 | 创建时间 | |
| 6 | update_time | timestamp | 是 | 否 | 更新时间 | |
| 7 | user_id | int | 是 | 否 | 用户编号 |
表 4-2-activity_information(活动信息)
| 编号 | 字段名 | 类型 | 长度 | 是否非空 | 是否主键 | 注释 |
| 1 | activity_information_id | int | 是 | 是 | 活动信息ID | |
| 2 | activity_number | varchar | 64 | 是 | 是 | 活动编号 |
| 3 | event_name | varchar | 64 | 否 | 否 | 活动名称 |
| 4 | activity_type | varchar | 64 | 否 | 否 | 活动类型 |
| 5 | activity_time | varchar | 64 | 否 | 否 | 活动时间 |
| 6 | activity_pictures | varchar | 255 | 否 | 否 | 活动图片 |
| 7 | activity_location | varchar | 64 | 否 | 否 | 活动地点 |
| 8 | activity_duration | varchar | 64 | 否 | 否 | 活动时长 |
| 9 | activity_introduction | text | 65535 | 否 | 否 | 活动介绍 |
| 10 | activity_content | text | 65535 | 否 | 否 | 活动内容 |
| 11 | event_details | longtext | 4294967295 | 否 | 否 | 活动详情 |
| 12 | hits | int | 是 | 否 | 点击数 | |
| 13 | praise_len | int | 是 | 否 | 点赞数 | |
| 14 | collect_len | int | 是 | 否 | 收藏数 | |
| 15 | comment_len | int | 是 | 否 | 评论数 | |
| 16 | activity_registration_limit_times | int | 是 | 否 | 报名限制次数 | |
| 17 | create_time | datetime | 是 | 否 | 创建时间 | |
| 18 | update_time | timestamp | 是 | 否 | 更新时间 |
表 4-3-activity_registration(活动报名)
| 编号 | 字段名 | 类型 | 长度 | 是否非空 | 是否主键 | 注释 |
| 1 | activity_registration_id | int | 是 | 是 | 活动报名ID | |
| 2 | activity_number | varchar | 64 | 否 | 否 | 活动编号 |
| 3 | event_name | varchar | 64 | 否 | 否 | 活动名称 |
| 4 | activity_type | varchar | 64 | 否 | 否 | 活动类型 |
| 5 | activity_time | varchar | 64 | 否 | 否 | 活动时间 |
| 6 | activity_location | varchar | 64 | 否 | 否 | 活动地点 |
| 7 | elderly_users | int | 否 | 否 | 老人用户 | |
| 8 | old_mans_name | varchar | 64 | 否 | 否 | 老人姓名 |
| 9 | dependents_users | int | 否 | 否 | 家属用户 | |
| 10 | number_of_enrolment | double | 否 | 否 | 报名人数 | |
| 11 | application_for_registration | text | 65535 | 否 | 否 | 报名申请 |
| 12 | examine_state | varchar | 16 | 是 | 否 | 审核状态 |
| 13 | examine_reply | varchar | 255 | 否 | 否 | 审核回复 |
| 14 | create_time | datetime | 是 | 否 | 创建时间 | |
| 15 | update_time | timestamp | 是 | 否 | 更新时间 | |
| 16 | source_table | varchar | 255 | 否 | 否 | 来源表 |
| 17 | source_id | int | 否 | 否 | 来源ID | |
| 18 | source_user_id | int | 否 | 否 | 来源用户 |
表 4-4-article(文章)
| 编号 | 字段名 | 类型 | 长度 | 是否非空 | 是否主键 | 注释 |
| 1 | article_id | mediumint | 是 | 是 | 文章id | |
| 2 | title | varchar | 125 | 是 | 是 | 标题 |
| 3 | type | varchar | 64 | 是 | 否 | 文章分类 |
| 4 | hits | int | 是 | 否 | 点击数 | |
| 5 | praise_len | int | 是 | 否 | 点赞数 | |
| 6 | create_time | timestamp | 是 | 否 | 创建时间 | |
| 7 | update_time | timestamp | 是 | 否 | 更新时间 | |
| 8 | source | varchar | 255 | 否 | 否 | 来源 |
| 9 | url | varchar | 255 | 否 | 否 | 来源地址 |
| 10 | tag | varchar | 255 | 否 | 否 | 标签 |
| 11 | content | longtext | 4294967295 | 否 | 否 | 正文 |
| 12 | img | varchar | 255 | 否 | 否 | 封面图 |
| 13 | description | text | 65535 | 否 | 否 | 文章描述 |
表 4-5-article_type(文章分类)
| 编号 | 字段名 | 类型 | 长度 | 是否非空 | 是否主键 | 注释 |
| 1 | type_id | smallint | 是 | 是 | 分类ID | |
| 2 | display | smallint | 是 | 否 | 显示顺序 | |
| 3 | name | varchar | 16 | 是 | 否 | 分类名称 |
| 4 | father_id | smallint | 是 | 否 | 上级分类ID | |
| 5 | description | varchar | 255 | 否 | 否 | 描述 |
| 6 | icon | text | 65535 | 否 | 否 | 分类图标 |
| 7 | url | varchar | 255 | 否 | 否 | 外链地址 |
| 8 | create_time | timestamp | 是 | 否 | 创建时间 | |
| 9 | update_time | timestamp | 是 | 否 | 更新时间 |
表 4-6-auth(用户权限管理)
| 编号 | 字段名 | 类型 | 长度 | 是否非空 | 是否主键 | 注释 |
| 1 | auth_id | int | 是 | 是 | 授权ID | |
| 2 | user_group | varchar | 64 | 否 | 否 | 用户组 |
| 3 | mod_name | varchar | 64 | 否 | 否 | 模块名 |
| 4 | table_name | varchar | 64 | 否 | 否 | 表名 |
| 5 | page_title | varchar | 255 | 否 | 否 | 页面标题 |
| 6 | path | varchar | 255 | 否 | 否 | 路由路径 |
| 7 | parent | varchar | 64 | 否 | 否 | 父级菜单 |
| 8 | parent_sort | int | 是 | 否 | 父级菜单排序 | |
| 9 | position | varchar | 32 | 否 | 否 | 位置 |
| 10 | mode | varchar | 32 | 是 | 否 | 跳转方式 |
| 11 | add | tinyint | 是 | 否 | 是否可增加 | |
| 12 | del | tinyint | 是 | 否 | 是否可删除 | |
| 13 | set | tinyint | 是 | 否 | 是否可修改 | |
| 14 | get | tinyint | 是 | 否 | 是否可查看 | |
| 15 | field_add | text | 65535 | 否 | 否 | 添加字段 |
| 16 | field_set | text | 65535 | 否 | 否 | 修改字段 |
| 17 | field_get | text | 65535 | 否 | 否 | 查询字段 |
| 18 | table_nav_name | varchar | 500 | 否 | 否 | 跨表导航名称 |
| 19 | table_nav | varchar | 500 | 否 | 否 | 跨表导航 |
| 20 | option | text | 65535 | 否 | 否 | 配置 |
| 21 | create_time | timestamp | 是 | 否 | 创建时间 | |
| 22 | update_time | timestamp | 是 | 否 | 更新时间 |
表 4-7-caregiver_user(护理员用户)
| 编号 | 字段名 | 类型 | 长度 | 是否非空 | 是否主键 | 注释 |
| 1 | caregiver_user_id | int | 是 | 是 | 护理员用户ID | |
| 2 | guard_number | varchar | 64 | 是 | 是 | 护工工号 |
| 3 | name_of_care_worker | varchar | 64 | 否 | 否 | 护工姓名 |
| 4 | nursing_certificate_number | varchar | 90 | 是 | 是 | 护工证号 |
| 5 | gender_of_caregivers | varchar | 64 | 否 | 否 | 护工性别 |
| 6 | telephone | varchar | 16 | 是 | 是 | 护工电话 |
| 7 | examine_state | varchar | 16 | 是 | 否 | 审核状态 |
| 8 | user_id | int | 是 | 否 | 用户ID | |
| 9 | create_time | datetime | 是 | 否 | 创建时间 | |
| 10 | update_time | timestamp | 是 | 否 | 更新时间 |
表 4-8-code_token(验证码)
| 编号 | 字段名 | 类型 | 长度 | 是否非空 | 是否主键 | 注释 |
| 1 | code_token_id | int | 是 | 是 | 验证码ID | |
| 2 | token | varchar | 255 | 否 | 否 | 令牌 |
| 3 | code | varchar | 255 | 否 | 否 | 验证码 |
| 4 | expire_time | timestamp | 是 | 否 | 失效时间 | |
| 5 | create_time | timestamp | 是 | 否 | 创建时间 | |
| 6 | update_time | timestamp | 是 | 否 | 更新时间 |
表 4-9-collect(收藏)
| 编号 | 字段名 | 类型 | 长度 | 是否非空 | 是否主键 | 注释 |
| 1 | collect_id | int | 是 | 是 | 收藏ID | |
| 2 | user_id | int | 是 | 是 | 收藏人ID | |
| 3 | source_table | varchar | 255 | 否 | 否 | 来源表 |
| 4 | source_field | varchar | 255 | 否 | 否 | 来源字段 |
| 5 | source_id | int | 是 | 否 | 来源ID | |
| 6 | title | varchar | 255 | 否 | 否 | 标题 |
| 7 | img | varchar | 255 | 否 | 否 | 封面 |
| 8 | create_time | timestamp | 是 | 否 | 创建时间 | |
| 9 | update_time | timestamp | 是 | 否 | 更新时间 |
表 4-10-comment(评论)
| 编号 | 字段名 | 类型 | 长度 | 是否非空 | 是否主键 | 注释 |
| 1 | comment_id | int | 是 | 是 | 评论ID | |
| 2 | user_id | int | 是 | 是 | 评论人ID | |
| 3 | reply_to_id | int | 是 | 否 | 回复评论ID | |
| 4 | content | longtext | 4294967295 | 否 | 否 | 内容 |
| 5 | nickname | varchar | 255 | 否 | 否 | 昵称 |
| 6 | avatar | varchar | 255 | 否 | 否 | 头像地址 |
| 7 | create_time | timestamp | 是 | 否 | 创建时间 | |
| 8 | update_time | timestamp | 是 | 否 | 更新时间 | |
| 9 | source_table | varchar | 255 | 否 | 否 | 来源表 |
| 10 | source_field | varchar | 255 | 否 | 否 | 来源字段 |
| 11 | source_id | int | 是 | 否 | 来源ID |
表 4-11-community_forum(社区论坛)
| 编号 | 字段名 | 类型 | 长度 | 是否非空 | 是否主键 | 注释 |
| 1 | community_forum_id | int | 是 | 是 | 社区论坛ID | |
| 2 | elderly_users | int | 否 | 否 | 老人用户 | |
| 3 | old_mans_name | varchar | 64 | 否 | 否 | 老人姓名 |
| 4 | forum_title | varchar | 64 | 否 | 否 | 论坛标题 |
| 5 | forum_classification | varchar | 64 | 否 | 否 | 论坛分类 |
| 6 | forum_cover | varchar | 255 | 否 | 否 | 论坛封面 |
| 7 | forum_voice | varchar | 255 | 否 | 否 | 论坛语音 |
| 8 | forum_content | text | 65535 | 否 | 否 | 论坛内容 |
| 9 | details | longtext | 4294967295 | 否 | 否 | 详细信息 |
| 10 | hits | int | 是 | 否 | 点击数 | |
| 11 | praise_len | int | 是 | 否 | 点赞数 | |
| 12 | collect_len | int | 是 | 否 | 收藏数 | |
| 13 | comment_len | int | 是 | 否 | 评论数 | |
| 14 | create_time | datetime | 是 | 否 | 创建时间 | |
| 15 | update_time | timestamp | 是 | 否 | 更新时间 |
表 4-12-dependents_users(家属用户)
| 编号 | 字段名 | 类型 | 长度 | 是否非空 | 是否主键 | 注释 |
| 1 | dependents_users_id | int | 是 | 是 | 家属用户ID | |
| 2 | family_name | varchar | 64 | 否 | 否 | 家属姓名 |
| 3 | family_member_gender | varchar | 64 | 否 | 否 | 家属性别 |
| 4 | family_phone | varchar | 16 | 是 | 是 | 家属电话 |
| 5 | id_number | varchar | 90 | 是 | 是 | 身份证号 |
| 6 | examine_state | varchar | 16 | 是 | 否 | 审核状态 |
| 7 | user_id | int | 是 | 否 | 用户ID | |
| 8 | create_time | datetime | 是 | 否 | 创建时间 | |
| 9 | update_time | timestamp | 是 | 否 | 更新时间 |
表 4-13-dietary_preferences(饮食偏好)
| 编号 | 字段名 | 类型 | 长度 | 是否非空 | 是否主键 | 注释 |
| 1 | dietary_preferences_id | int | 是 | 是 | 饮食偏好ID | |
| 2 | dependents_users | int | 否 | 否 | 家属用户 | |
| 3 | family_name | varchar | 64 | 否 | 否 | 家属姓名 |
| 4 | elderly_users | int | 否 | 否 | 老人用户 | |
| 5 | old_mans_name | varchar | 64 | 否 | 否 | 老人姓名 |
| 6 | record_date | date | 否 | 否 | 记录日期 | |
| 7 | dietary_preferences | varchar | 64 | 否 | 否 | 饮食偏好 |
| 8 | special_needs | text | 65535 | 否 | 否 | 特殊需求 |
| 9 | create_time | datetime | 是 | 否 | 创建时间 | |
| 10 | update_time | timestamp | 是 | 否 | 更新时间 |
表 4-14-elderly_users(老人用户)
| 编号 | 字段名 | 类型 | 长度 | 是否非空 | 是否主键 | 注释 |
| 1 | elderly_users_id | int | 是 | 是 | 老人用户ID | |
| 2 | old_mans_name | varchar | 64 | 否 | 否 | 老人姓名 |
| 3 | gender_of_the_elderly | varchar | 64 | 否 | 否 | 老人性别 |
| 4 | dependents_users | int | 是 | 否 | 家属用户 | |
| 5 | old_man_phone | varchar | 16 | 是 | 是 | 老人电话 |
| 6 | id_number | varchar | 90 | 是 | 是 | 身份证号 |
| 7 | emergency_contacts | varchar | 64 | 否 | 否 | 紧急联系人 |
| 8 | contact_phone | varchar | 16 | 否 | 否 | 联系电话 |
| 9 | examine_state | varchar | 16 | 是 | 否 | 审核状态 |
| 10 | user_id | int | 是 | 否 | 用户ID | |
| 11 | create_time | datetime | 是 | 否 | 创建时间 | |
| 12 | update_time | timestamp | 是 | 否 | 更新时间 |
表 4-15-emergency_help(紧急求助)
| 编号 | 字段名 | 类型 | 长度 | 是否非空 | 是否主键 | 注释 |
| 1 | emergency_help_id | int | 是 | 是 | 紧急求助ID | |
| 2 | elderly_users | int | 否 | 否 | 老人用户 | |
| 3 | old_mans_name | varchar | 64 | 否 | 否 | 老人姓名 |
| 4 | dependents_users | int | 否 | 否 | 家属用户 | |
| 5 | help_title | varchar | 64 | 否 | 否 | 求助标题 |
| 6 | help_information | text | 65535 | 否 | 否 | 求助信息 |
| 7 | location_address | varchar | 64 | 否 | 否 | 当前位置 |
| 8 | location_lng | varchar | 64 | 否 | 否 | 当前位置经度 |
| 9 | location_lat | varchar | 64 | 否 | 否 | 当前位置纬度 |
| 10 | create_time | datetime | 是 | 否 | 创建时间 | |
| 11 | update_time | timestamp | 是 | 否 | 更新时间 |
表 4-16-health_archives(健康档案)
| 编号 | 字段名 | 类型 | 长度 | 是否非空 | 是否主键 | 注释 |
| 1 | health_archives_id | int | 是 | 是 | 健康档案ID | |
| 2 | care_worker_user | int | 否 | 否 | 护工用户 | |
| 3 | elderly_users | int | 否 | 否 | 老人用户 | |
| 4 | old_mans_name | varchar | 64 | 否 | 否 | 老人姓名 |
| 5 | id_number | varchar | 64 | 否 | 否 | 身份证号 |
| 6 | dependents_users | int | 否 | 否 | 家属用户 | |
| 7 | date_of_registration | date | 否 | 否 | 登记日期 | |
| 8 | health_status | varchar | 64 | 否 | 否 | 健康状态 |
| 9 | high_voltage_data | double | 否 | 否 | 高压数据 | |
| 10 | low_voltage_data | double | 否 | 否 | 低压数据 | |
| 11 | blood_glucose_data | double | 否 | 否 | 血糖数据 | |
| 12 | heart_rate_data | double | 否 | 否 | 心率数据 | |
| 13 | medical_history_of_the_elderly | text | 65535 | 否 | 否 | 老人病史 |
| 14 | allergy_history | text | 65535 | 否 | 否 | 过敏历史 |
| 15 | health_report_limit_times | int | 是 | 否 | 健康报告限制次数 | |
| 16 | inspection_records_limit_times | int | 是 | 否 | 检查记录限制次数 | |
| 17 | create_time | datetime | 是 | 否 | 创建时间 | |
| 18 | update_time | timestamp | 是 | 否 | 更新时间 |
表 4-17-health_report(健康报告)
| 编号 | 字段名 | 类型 | 长度 | 是否非空 | 是否主键 | 注释 |
| 1 | health_report_id | int | 是 | 是 | 健康报告ID | |
| 2 | care_worker_user | int | 否 | 否 | 护工用户 | |
| 3 | elderly_users | int | 否 | 否 | 老人用户 | |
| 4 | old_mans_name | varchar | 64 | 否 | 否 | 老人姓名 |
| 5 | id_number | varchar | 64 | 否 | 否 | 身份证号 |
| 6 | dependents_users | int | 否 | 否 | 家属用户 | |
| 7 | alarm_time | datetime | 否 | 否 | 警报时间 | |
| 8 | alert_title | varchar | 64 | 否 | 否 | 警报标题 |
| 9 | alarm_type | varchar | 64 | 否 | 否 | 警报类型 |
| 10 | alert_content | text | 65535 | 否 | 否 | 警报内容 |
| 11 | health_report | text | 65535 | 否 | 否 | 健康报告 |
| 12 | create_time | datetime | 是 | 否 | 创建时间 | |
| 13 | update_time | timestamp | 是 | 否 | 更新时间 | |
| 14 | source_table | varchar | 255 | 否 | 否 | 来源表 |
| 15 | source_id | int | 否 | 否 | 来源ID | |
| 16 | source_user_id | int | 否 | 否 | 来源用户 |
表 4-18-hits(用户点击)
| 编号 | 字段名 | 类型 | 长度 | 是否非空 | 是否主键 | 注释 |
| 1 | hits_id | int | 是 | 是 | 点赞ID | |
| 2 | user_id | int | 是 | 否 | 点赞人 | |
| 3 | create_time | timestamp | 是 | 否 | 创建时间 | |
| 4 | update_time | timestamp | 是 | 否 | 更新时间 | |
| 5 | source_table | varchar | 255 | 否 | 否 | 来源表 |
| 6 | source_field | varchar | 255 | 否 | 否 | 来源字段 |
| 7 | source_id | int | 是 | 否 | 来源ID |
表 4-19-inspection_records(检查记录)
| 编号 | 字段名 | 类型 | 长度 | 是否非空 | 是否主键 | 注释 |
| 1 | inspection_records_id | int | 是 | 是 | 检查记录ID | |
| 2 | care_worker_user | int | 否 | 否 | 护工用户 | |
| 3 | elderly_users | int | 否 | 否 | 老人用户 | |
| 4 | old_mans_name | varchar | 64 | 否 | 否 | 老人姓名 |
| 5 | dependents_users | int | 否 | 否 | 家属用户 | |
| 6 | inspection_items | varchar | 64 | 否 | 否 | 检查项目 |
| 7 | inspection_time | datetime | 否 | 否 | 检查时间 | |
| 8 | inspection_results | varchar | 64 | 否 | 否 | 检查结果 |
| 9 | check_contents | text | 65535 | 否 | 否 | 检查内容 |
| 10 | inspection | text | 65535 | 否 | 否 | 检查情况 |
| 11 | create_time | datetime | 是 | 否 | 创建时间 | |
| 12 | update_time | timestamp | 是 | 否 | 更新时间 | |
| 13 | source_table | varchar | 255 | 否 | 否 | 来源表 |
| 14 | source_id | int | 否 | 否 | 来源ID | |
| 15 | source_user_id | int | 否 | 否 | 来源用户 |
表 4-20-medication_reminder(用药提醒)
| 编号 | 字段名 | 类型 | 长度 | 是否非空 | 是否主键 | 注释 |
| 1 | medication_reminder_id | int | 是 | 是 | 用药提醒ID | |
| 2 | elderly_users | int | 否 | 否 | 老人用户 | |
| 3 | old_mans_name | varchar | 64 | 否 | 否 | 老人姓名 |
| 4 | dependents_users | int | 否 | 否 | 家属用户 | |
| 5 | reminder_title | varchar | 64 | 否 | 否 | 提醒标题 |
| 6 | medication_time | datetime | 否 | 否 | 用药时间 | |
| 7 | dosage | double | 否 | 否 | 用药剂量 | |
| 8 | reminder_content | text | 65535 | 否 | 否 | 提醒内容 |
| 9 | reminder_voice | varchar | 255 | 否 | 否 | 提醒语音 |
| 10 | create_time | datetime | 是 | 否 | 创建时间 | |
| 11 | update_time | timestamp | 是 | 否 | 更新时间 |
表 4-21-notice(公告)
| 编号 | 字段名 | 类型 | 长度 | 是否非空 | 是否主键 | 注释 |
| 1 | notice_id | mediumint | 是 | 是 | 公告ID | |
| 2 | title | varchar | 125 | 是 | 否 | 标题 |
| 3 | content | longtext | 4294967295 | 否 | 否 | 正文 |
| 4 | create_time | timestamp | 是 | 否 | 创建时间 | |
| 5 | update_time | timestamp | 是 | 否 | 更新时间 |
表 4-22-pension_service(养老服务)
| 编号 | 字段名 | 类型 | 长度 | 是否非空 | 是否主键 | 注释 |
| 1 | pension_service_id | int | 是 | 是 | 养老服务ID | |
| 2 | service_name | varchar | 64 | 否 | 否 | 服务名称 |
| 3 | service_type | varchar | 64 | 否 | 否 | 服务类型 |
| 4 | service_care_worker | int | 否 | 否 | 服务护工 | |
| 5 | service_mode | varchar | 64 | 否 | 否 | 服务方式 |
| 6 | service_fees | double | 否 | 否 | 服务费用 | |
| 7 | service_picture | varchar | 255 | 否 | 否 | 服务图片 |
| 8 | service_content | text | 65535 | 否 | 否 | 服务内容 |
| 9 | service_standards | text | 65535 | 否 | 否 | 服务标准 |
| 10 | service_details | longtext | 4294967295 | 否 | 否 | 服务详情 |
| 11 | hits | int | 是 | 否 | 点击数 | |
| 12 | praise_len | int | 是 | 否 | 点赞数 | |
| 13 | collect_len | int | 是 | 否 | 收藏数 | |
| 14 | comment_len | int | 是 | 否 | 评论数 | |
| 15 | reservation_service_limit_times | int | 是 | 否 | 预约限制次数 | |
| 16 | create_time | datetime | 是 | 否 | 创建时间 | |
| 17 | update_time | timestamp | 是 | 否 | 更新时间 |
表 4-23-praise(点赞)
| 编号 | 字段名 | 类型 | 长度 | 是否非空 | 是否主键 | 注释 |
| 1 | praise_id | int | 是 | 是 | 点赞ID | |
| 2 | user_id | int | 是 | 是 | 点赞人 | |
| 3 | create_time | timestamp | 是 | 否 | 创建时间 | |
| 4 | update_time | timestamp | 是 | 否 | 更新时间 | |
| 5 | source_table | varchar | 255 | 否 | 否 | 来源表 |
| 6 | source_field | varchar | 255 | 否 | 否 | 来源字段 |
| 7 | source_id | int | 是 | 否 | 来源ID | |
| 8 | status | tinyint | 是 | 否 | 点赞状态:1为点赞,0已取消 |
表 4-24-quality_of_service(服务质量)
| 编号 | 字段名 | 类型 | 长度 | 是否非空 | 是否主键 | 注释 |
| 1 | quality_of_service_id | int | 是 | 是 | 服务质量ID | |
| 2 | service_name | varchar | 64 | 否 | 否 | 服务名称 |
| 3 | service_type | varchar | 64 | 否 | 否 | 服务类型 |
| 4 | service_care_worker | int | 否 | 否 | 服务护工 | |
| 5 | service_mode | varchar | 64 | 否 | 否 | 服务方式 |
| 6 | service_fees | double | 否 | 否 | 服务费用 | |
| 7 | elderly_users | int | 否 | 否 | 老人用户 | |
| 8 | old_mans_name | varchar | 64 | 否 | 否 | 老人姓名 |
| 9 | dependents_users | int | 否 | 否 | 家属用户 | |
| 10 | appointment_time | datetime | 否 | 否 | 预约时间 | |
| 11 | recording_time | datetime | 否 | 否 | 记录时间 | |
| 12 | quality_of_service | varchar | 64 | 否 | 否 | 服务质量 |
| 13 | key_node | varchar | 64 | 否 | 否 | 关键节点 |
| 14 | sign_in_picture | varchar | 255 | 是 | 否 | 签到图片 |
| 15 | sign_in_video | varchar | 255 | 是 | 否 | 签到视频 |
| 16 | record_voice | varchar | 255 | 否 | 否 | 记录语音 |
| 17 | handling_situation | text | 65535 | 否 | 否 | 处理情况 |
| 18 | create_time | datetime | 是 | 否 | 创建时间 | |
| 19 | update_time | timestamp | 是 | 否 | 更新时间 | |
| 20 | source_table | varchar | 255 | 否 | 否 | 来源表 |
| 21 | source_id | int | 否 | 否 | 来源ID | |
| 22 | source_user_id | int | 否 | 否 | 来源用户 |
表 4-25-reservation_service(预约服务)
| 编号 | 字段名 | 类型 | 长度 | 是否非空 | 是否主键 | 注释 |
| 1 | reservation_service_id | int | 是 | 是 | 预约服务ID | |
| 2 | service_name | varchar | 64 | 否 | 否 | 服务名称 |
| 3 | service_type | varchar | 64 | 否 | 否 | 服务类型 |
| 4 | service_care_worker | int | 否 | 否 | 服务护工 | |
| 5 | service_fees | double | 否 | 否 | 服务费用 | |
| 6 | service_mode | varchar | 64 | 否 | 否 | 服务方式 |
| 7 | elderly_users | int | 否 | 否 | 老人用户 | |
| 8 | old_mans_name | varchar | 64 | 否 | 否 | 老人姓名 |
| 9 | dependents_users | int | 否 | 否 | 家属用户 | |
| 10 | appointment_time | datetime | 否 | 否 | 预约时间 | |
| 11 | reservation_demand | text | 65535 | 否 | 否 | 预约需求 |
| 12 | examine_state | varchar | 16 | 是 | 否 | 审核状态 |
| 13 | examine_reply | varchar | 255 | 否 | 否 | 审核回复 |
| 14 | pay_state | varchar | 16 | 是 | 否 | 支付状态 |
| 15 | pay_type | varchar | 16 | 否 | 否 | 支付类型: 微信、支付宝、网银 |
| 16 | service_records_limit_times | int | 是 | 否 | 服务记录限制次数 | |
| 17 | quality_of_service_limit_times | int | 是 | 否 | 服务质量限制次数 | |
| 18 | create_time | datetime | 是 | 否 | 创建时间 | |
| 19 | update_time | timestamp | 是 | 否 | 更新时间 | |
| 20 | source_table | varchar | 255 | 否 | 否 | 来源表 |
| 21 | source_id | int | 否 | 否 | 来源ID | |
| 22 | source_user_id | int | 否 | 否 | 来源用户 |
表 4-26-scheduling_information(排班信息)
| 编号 | 字段名 | 类型 | 长度 | 是否非空 | 是否主键 | 注释 |
| 1 | scheduling_information_id | int | 是 | 是 | 排班信息ID | |
| 2 | care_worker_user | int | 否 | 否 | 护工用户 | |
| 3 | name_of_care_worker | varchar | 64 | 否 | 否 | 护工姓名 |
| 4 | number_of_shift_weeks | varchar | 64 | 否 | 否 | 排班周数 |
| 5 | shift_scheduling | varchar | 64 | 否 | 否 | 排班班次 |
| 6 | shift_arrangement | text | 65535 | 否 | 否 | 排班情况 |
| 7 | schedule_plan | text | 65535 | 否 | 否 | 排班计划 |
| 8 | schedule_chart | varchar | 255 | 否 | 否 | 排班表图 |
| 9 | create_time | datetime | 是 | 否 | 创建时间 | |
| 10 | update_time | timestamp | 是 | 否 | 更新时间 |
表 4-27-service_records(服务记录)
| 编号 | 字段名 | 类型 | 长度 | 是否非空 | 是否主键 | 注释 |
| 1 | service_records_id | int | 是 | 是 | 服务记录ID | |
| 2 | service_name | varchar | 64 | 否 | 否 | 服务名称 |
| 3 | service_type | varchar | 64 | 否 | 否 | 服务类型 |
| 4 | service_care_worker | int | 否 | 否 | 服务护工 | |
| 5 | service_mode | varchar | 64 | 否 | 否 | 服务方式 |
| 6 | service_fees | double | 否 | 否 | 服务费用 | |
| 7 | elderly_users | int | 否 | 否 | 老人用户 | |
| 8 | old_mans_name | varchar | 64 | 否 | 否 | 老人姓名 |
| 9 | dependents_users | int | 否 | 否 | 家属用户 | |
| 10 | appointment_time | datetime | 否 | 否 | 预约时间 | |
| 11 | service_time | datetime | 否 | 否 | 服务时间 | |
| 12 | service_condition | text | 65535 | 否 | 否 | 服务情况 |
| 13 | service_records | text | 65535 | 否 | 否 | 服务记录 |
| 14 | create_time | datetime | 是 | 否 | 创建时间 | |
| 15 | update_time | timestamp | 是 | 否 | 更新时间 | |
| 16 | source_table | varchar | 255 | 否 | 否 | 来源表 |
| 17 | source_id | int | 否 | 否 | 来源ID | |
| 18 | source_user_id | int | 否 | 否 | 来源用户 |
表 4-28-slides(轮播图)
| 编号 | 字段名 | 类型 | 长度 | 是否非空 | 是否主键 | 注释 |
| 1 | slides_id | int | 是 | 是 | 轮播图ID | |
| 2 | title | varchar | 64 | 否 | 否 | 标题 |
| 3 | content | varchar | 255 | 否 | 否 | 内容 |
| 4 | url | varchar | 255 | 否 | 否 | 链接 |
| 5 | img | varchar | 255 | 否 | 否 | 轮播图 |
| 6 | hits | int | 是 | 否 | 点击量 | |
| 7 | create_time | timestamp | 是 | 否 | 创建时间 | |
| 8 | update_time | timestamp | 是 | 否 | 更新时间 |
表 4-29-upload(文件上传)
| 编号 | 字段名 | 类型 | 长度 | 是否非空 | 是否主键 | 注释 |
| 1 | upload_id | int | 是 | 是 | 上传ID | |
| 2 | name | varchar | 64 | 否 | 否 | 文件名 |
| 3 | path | varchar | 255 | 否 | 否 | 访问路径 |
| 4 | file | varchar | 255 | 否 | 否 | 文件路径 |
| 5 | display | varchar | 255 | 否 | 否 | 显示顺序 |
| 6 | father_id | int | 否 | 否 | 父级ID | |
| 7 | dir | varchar | 255 | 否 | 否 | 文件夹 |
| 8 | type | varchar | 32 | 否 | 否 | 文件类型 |
表 4-30-user(用户账户)
| 编号 | 字段名 | 类型 | 长度 | 是否非空 | 是否主键 | 注释 |
| 1 | user_id | int | 是 | 是 | 用户ID | |
| 2 | state | smallint | 是 | 否 | 账户状态:(1可用|2异常|3已冻结|4已注销) | |
| 3 | user_group | varchar | 32 | 否 | 否 | 所在用户组 |
| 4 | login_time | timestamp | 是 | 否 | 上次登录时间 | |
| 5 | phone | varchar | 11 | 否 | 否 | 手机号码 |
| 6 | phone_state | smallint | 是 | 否 | 手机认证:(0未认证|1审核中|2已认证) | |
| 7 | username | varchar | 16 | 是 | 否 | 用户名 |
| 8 | nickname | varchar | 16 | 否 | 否 | 昵称 |
| 9 | password | varchar | 64 | 是 | 否 | 密码 |
| 10 | | varchar | 64 | 否 | 否 | 邮箱 |
| 11 | email_state | smallint | 是 | 否 | 邮箱认证:(0未认证|1审核中|2已认证) | |
| 12 | avatar | varchar | 255 | 否 | 否 | 头像地址 |
| 13 | open_id | varchar | 255 | 否 | 否 | 针对获取用户信息字段 |
| 14 | create_time | timestamp | 是 | 否 | 创建时间 |
表 4-31-user_group(用户组)
| 编号 | 字段名 | 类型 | 长度 | 是否非空 | 是否主键 | 注释 |
| 1 | group_id | mediumint | 是 | 是 | 用户组ID | |
| 2 | display | smallint | 是 | 否 | 显示顺序 | |
| 3 | name | varchar | 16 | 是 | 否 | 名称 |
| 4 | description | varchar | 255 | 否 | 否 | 描述 |
| 5 | source_table | varchar | 255 | 否 | 否 | 来源表 |
| 6 | source_field | varchar | 255 | 否 | 否 | 来源字段 |
| 7 | source_id | int | 是 | 否 | 来源ID | |
| 8 | register | smallint | 否 | 否 | 注册位置 | |
| 9 | create_time | timestamp | 是 | 否 | 创建时间 | |
| 10 | update_time | timestamp | 是 | 否 | 更新时间 |
表 4-32-video_chat(视频聊天)
| 编号 | 字段名 | 类型 | 长度 | 是否非空 | 是否主键 | 注释 |
| 1 | video_chat_id | int | 是 | 是 | 视频聊天ID | |
| 2 | elderly_users | int | 否 | 否 | 老人用户 | |
| 3 | old_mans_name | varchar | 64 | 否 | 否 | 老人姓名 |
| 4 | dependents_users | int | 否 | 否 | 家属用户 | |
| 5 | chat_title | varchar | 64 | 否 | 否 | 聊天标题 |
| 6 | chat_video | varchar | 255 | 否 | 否 | 聊天视频 |
| 7 | chat_link | text | 65535 | 否 | 否 | 聊天链接 |
| 8 | chat_content | text | 65535 | 否 | 否 | 聊天内容 |
| 9 | reply_content | text | 65535 | 否 | 否 | 回复内容 |
| 10 | create_time | datetime | 是 | 否 | 创建时间 | |
| 11 | update_time | timestamp | 是 | 否 | 更新时间 |
第五章 详细设计与实现
5.1前端首页模块
显示轮播图、网站公告、行业资讯、活动信息推荐、搜索功能及导航栏,帮助家属用户快速了解最新动态和活动信息。前台首页模块展示如下图所示。

图5-1前台首页模块图
5.2用户注册模块
不是养老服务网站系统中正式用户的是可以在线进行注册的,当填写上自己的账号+设置密码+确认密码+昵称+邮箱+身份+家属姓名+家属性别等信息后再点击“注册”按钮后将会先验证输入的有没有空数据,再次验证密码和确认密码是否是一样的,最后验证输入的账户名和数据库表中已经注册的账户名是否重复,只有都验证没问题后即可用户注册成功。其用户注册模块展示如下图所示。

图5-2注册模块图
5.3登录模块
养老服务网站系统中的前台上注册后的用户是可以通过自己的用户名+密码进行登录的,当用户输入完整的自己的用户名+密码信息并点击“登录”按钮后,将会首先验证输入的有没有空数据,再次验证输入的用户名+密码和数据库中当前保存的用户信息是否一致,只有在一致后将会登录成功并自动跳转到养老服务网站系统的首页中,否则将会提示相应错误信息,登录模块如下图所示。

图5-3登录模块图
5.4前端家属用户功能模块
5.4.1行业资讯模块
家属用户可以查看养老行业的相关资讯、热门文章推荐,并进行搜索、点赞、收藏、评论、回复、删除等互动操作。模块如下图所示:

图5-4行业资讯详情模块图
5.4.2养老服务模块
查看养老服务详情,包括服务名称、类型、方式、图片及费用等,支持搜索、点赞、收藏、评论、回复、删除等操作。模块如下图所示。

图5-5养老服务详情模块图
5.4.3活动信息模块
查看活动的详细信息,包括活动名称、类型、时间、地点、图片等,支持搜索、点赞、收藏、评论、回复、删除等操作。模块如下图所示。

图5-6活动信息详情模块图
5.4.4社区论坛模块
进入论坛查看老人用户发布的讨论,查看论坛标题、分类、语音内容等,支持搜索、点赞、收藏、评论、回复、删除等操作。模块如下图所示。

图5-7社区论坛详情模块图
5.4.5个人中心-饮食偏好模块
查看、查询和重置老人用户的饮食偏好,支持添加和删除饮食偏好的设置。模块如下图所示。

图5-8添加饮食偏好模块图
5.4.6个人中心-视频聊天模块
提供视频聊天功能,家属用户可以查看和修改聊天详情,搜索、查询、下载聊天记录等。模块如下图所示。

图5-9回复聊天内容模块图
5.5前端老人用户功能模块
5.5.1养老服务模块
查看服务详情,包括服务名称、类型、费用、图片等,支持点赞、收藏、评论、回复等功能,老人可以选择预约。模块如下图所示。

图5-10养老服务详情模块图

图5-11提交养老服务预约模块图
5.5.2活动信息模块
查看活动详情,包括活动名称、时间、地点等,支持点赞、收藏、评论、回复等操作,老人可以报名参与活动。模块如下图所示。

图5-12活动信息详情模块图

图5-13提交活动报名模块图
5.5.3紧急求助模块
提供紧急求助功能,老人用户可以填写求助信息、定位当前位置,并提交求助请求。模块如下图所示。

图5-14提交紧急求助模块图
5.5.4视频聊天模块
提供视频聊天功能,老人用户可以进行语音视频交流,支持上传聊天视频、发送聊天内容等操作。模块如下图所示。

图5-15提交视频聊天模块图
5.5.5个人中心-预约服务模块
查看预约服务的详情及支付状态,老人可以选择和管理服务预约情况。模块如下图所示。

图5-16支付预约服务费用模块图
5.5.6个人中心-用药提醒模块
用户可以添加和删除用药提醒,确保按时服药,支持查询和重置。模块如下图所示。

图5-17添加用药提醒模块图
5.5.7个人中心-社区论坛模块
用户可以查看论坛内容,参与讨论并添加新的帖子或删除不需要的帖子。模块如下图所示。

图5-18添加社区论坛模块图
5.6前端护理员用户功能模块
5.6.1个人中心-预约服务模块
用户可以查看预约服务的详情和审核状态,填写服务记录和服务质量评价。模块如下图所示。

图5-19填写服务记录模块图

图5-20填写服务质量模块图
5.6.2个人中心-健康档案模块
用户可以查看、添加健康档案,包括体检记录和健康报告。模块如下图所示。

图5-21添加健康档案模块图

图5-22填写检查记录模块图
5.6.3个人中心-排班信息模块
用户可以 查看和管理排班信息,确保合理安排护理工作。模块如下图所示。

图5-23查看排班信息模块图
5.7后端管理员功能模块
5.7.1后台首页模块
管理员查看系统的健康档案统计数据,包括各类折线图和健康趋势分析。模块如下图所示。

图5-24后台首页模块图
5.7.2系统用户模块
管理管理员、家属用户、老人用户、护理员用户等,支持查看、修改和删除用户信息,确保系统正常运行。流程图如下所示。

图5-25系统用户流程图
系统用户模块如下图所示。

图5-26添加老人用户账号模块图
5.7.3养老服务管理模块
管理养老服务的信息,支持添加、修改、删除服务信息和查看服务评论。模块如下图所示。

图5-27养老服务添加模块图
5.7.4活动报名管理模块
管理活动报名信息,审核报名状态,确保活动顺利进行。模块如下图所示。

图5-28审核活动报名模块图
5.7.5系统管理模块
管理轮播图、公告信息等网站的系统资源,进行增删改查操作。模块如下图所示。

图5-29添加轮播图模块图
5.7.6资源管理模块
管理行业资讯内容和用户评论,确保资讯信息及时更新和管理。模块如下图所示。

图5-30添加行业资讯模块图
5.7.7用药提醒管理模块
管理用药提醒,确保药物管理系统有效运行、系统有用药剂量预警提示。模块如下图所示。

图5-31用药提醒管理模块图
5.7.8预约服务管理模块
管理预约服务,审核预约信息,并查看服务记录和服务质量反馈。模块如下图所示。

图5-32审核服务预约模块图
5.7.9健康档案管理模块
管理健康档案,添加检查记录、健康报告等信息,并设置心率预警。模块如下图所示。

图5-33填写健康报告模块图
第六章 系统测试
6.1系统测试的目的
测试的主要目的是确保系统的功能和性能满足预期的需求,同时识别和修复潜在的缺陷。通过系统测试,可以验证各个功能模块的正确性和稳定性,确保系统在不同使用场景下的表现符合设计要求。测试目的包括确认系统功能的完整性、验证数据处理的准确性、评估系统的性能和安全性[10]。测试还可以提高用户满意度,保证用户在使用系统时获得流畅和可靠的体验。通过全面的测试,可以降低后期维护成本,减少系统上线后出现故障的风险,从而保障系统的长期稳定运行。
6.2测试方法
在本系统中,测试方法主要依赖于测试用例的设计与执行。测试用例是根据系统需求文档编写的,覆盖所有功能模块及其边界情况。每个测试用例包含输入数据、预期结果和实际结果的对比,以验证系统的功能是否按预期工作。
常见的测试用例包括功能测试用例、边界测试用例和异常测试用例。功能测试用例针对系统的各项功能进行验证;边界测试用例则侧重于输入数据的边界条件,验证系统在极端情况下是否能够稳定运行;异常测试用例则用于验证系统在处理错误输入或异常情况时的反应。本文选择功能测试用例进行系统测试。
在测试执行过程中,记录每个用例的执行结果,并根据实际结果与预期结果的对比,判断系统是否存在缺陷。通过系统化的测试用例执行,可以有效提高测试的覆盖率和效率,为系统的最终上线提供保障。
6.3测试用例
6.3.1用户登录功能测试
表6-1 用户登录功能测试表
| 用例名称 | 用户登录系统 |
| 目的 | 测试用户通过正确的用户名和密码可否登录功能 |
| 前提 | 未登录的情况下 |
| 测试流程 | 1) 进入登录页面 2) 输入正确的用户名和密码 |
| 预期结果 | 用户名和密码正确的时候,跳转到登录成功界面,反之则显示错误信息,提示重新输入 |
| 实际结果 | 实际结果与预期结果一致 |
6.3.2创建数据测试
在系统中,创建功能也是基础功能之一,因此创建功能的测试很有代表性。在此章节主要列举在创建时各种情况下系统结果的测试。由于系统涉及创建功能操作过多,因此将多处统称创建功能。
创建数据用例如表6-2 所示。
表6-2 创建数据测试用例
| 测试用例编号 | YL_05 | |
| 测试用例名称 | 系统使用者进行创建数据 | |
| 测试用例描述 | 使用者输入要创建的数据 | |
| 系统入口 | 浏览器 | |
| 步骤 | 预期结果 | 实际结果 |
| 输入完整并且格式正确的数据 | 提示“创建成功”,并显示所有数据 | 预期结果 |
| 核心位置数据但非必要位置不输入数据 | 提示“创建成功”,并显示所有数据 | 预期结果 |
| 核心数据位置不输入数据 | 提示“创建失败” | 预期结果 |
6.3.3修改数据测试
在系统中,修改功能是系统主要实现功能,因此修改功能的测试很有代表性。在此章节主要列举在修改时各种情况下系统结果的测试。由于系统涉及修改功能操作过多,因此将多处数据表记录修改和状态修改统称修改功能。
修改数据用例如表6-3所示。
表6-3 修改数据测试用例
| 测试用例编号 | YL_06 | |
| 测试用例名称 | 系统使用者进行修改数据 | |
| 测试用例描述 | 使用者对可修改的数据项进行修改 | |
| 系统入口 | 浏览器 | |
| 步骤 | 预期结果 | 实际结果 |
| 将现有数据修改成正确的数据 | 提示“修改成功”,并显示所有数据 | 预期结果 |
| 将现有数据修改成错误的数据 | 提示“修改失败” | 预期结果 |
6.3.4查询数据测试
在系统中,查询功能是使用系统使用最多也是最基础的功能,因此查询功能的测试很有代表性。在此章节主要列举在查询时各种情况下系统结果的测试。
查询数据用例如表6-4所示。
表6-4 查询数据测试用例
| 测试用例编号 | YL_05 | |
| 测试用例名称 | 系统使用者进行查询数据 | |
| 测试用例描述 | 全部查询以及输入关键词查询 | |
| 系统入口 | 浏览器 | |
| 步骤 | 预期结果 | 实际结果 |
| 界面自动查询全部 | 显示对应所有记录 | 预期结果 |
| 输入已存在且能匹配成功的关键字 | 显示所查询到的数据 | 预期结果 |
| 输入不存在的关键字 | 显示数据界面为空 | 预期结果 |
6.4测试结果
在本次测试的过程主要针对所有功能下的添加操作,修改操作和删除操作,并以真实数据一一进行相关功能项目的输入,最终能够保证每个项目涉及的功能都能够正常运行,因此能够保证本次设计的,已实现的功能能够正常运行并且相关数据库的信息也同样保证正确。
结 论
本论文设计并实现了基于SpringBoot框架的养老服务网站系统,旨在为老年人群体提供便捷、全面的在线服务。通过该系统,用户可以在线查询养老服务内容、预约、咨询,并享受定制化的服务推荐。系统采用SpringBoot框架,利用其高效的开发模式和良好的扩展性,实现了前后端的分离,提升了用户体验和系统响应速度。后台管理系统通过集成数据管理、服务调度和人员管理功能,帮助管理员高效处理日常事务。
在开发过程中,通过调研和实际需求分析,成功设计了符合老年人使用习惯的简洁界面,优化了服务流程,提升了用户的互动体验。系统架构的设计使得后期的功能扩展变得更加容易,为未来可能的功能更新和服务优化提供了保障。此次开发积累了在养老行业信息化建设方面的宝贵经验,并对如何结合技术提升传统服务行业的效率有了更深入的理解。
未来,随着老龄化社会问题的加剧,养老服务的需求将不断增长。信息技术在养老行业中的应用将持续深化,更多个性化、智能化的服务功能有望融入到平台中。通过不断优化技术架构和用户体验,系统能够在提升老年人生活质量、减少社会压力方面发挥更大作用,助力养老行业迈向更加智能化的新时代。
参考文献
- 尹应荆.JAVA编程语言在计算机软件开发中的应用[J].石河子科技,2023,(05):45-47.
- 刘江涛,王亮亮,吴庆茹,等.基于B/S模式的铁路勘测设计案例信息化管理系统设计与实现[J].铁路计算机应用,2021,30(03):32-35.
- 张丹丹,李弘.基于B/S架构的办公管理系统设计与开发[J].铁路通信信号工程技术,2024,21(09):44-48+106.
- 王志亮,纪松波.基于SpringBoot的Web前端与数据库的接口设计[J].工业控制计算机,2023,36(03):51-53.
- 熊永平.基于SpringBoot框架应用开发技术的分析与研究[J].电脑知识与技术,2021,15(36):76-77.
- 赵媛.基于Vue的Web系统前端性能优化分析[J].电脑编程技巧与维护,2024,(09):44-46.
- 秦冬.浅析Vue框架在前端开发中的应用[J].信息与电脑(理论版),2024,36(13):61-63.
- 李艳杰.MySQL数据库下存储过程的综合运用研究[J].现代信息科技,2023,7(11):80-82+88.
- 周晓玉,崔文超.基于Web技术的数据库应用系统设计[J].信息与电脑(理论版),2023,35(09):189-191.
- 李俊萌.计算机软件测试技术与开发应用策略分析[J].信息记录材料,2023,24(03):50-52.
- Java Sunrise Coffee: Better Beans, and Better Coffee [J]. M2 Presswire, 2025,
- Salunke V S ,Ouda A . A Performance Benchmark for the PostgreSQL and MySQL Databases [J]. Future Internet, 2024, 16 (10): 382-382.
- Shao W ,Liu K . Design and Implementation of Online Ordering System Based on SpringBoot [J]. Journal of Big Data and Computing, 2024, 2 (3):
- 黄怡欣,凌昌隆,杨家文,等. 普惠型居家社区养老服务设施研究——日本“零售设施+养老”模式的启示 [J/OL]. 国际城市规划, 1-13[2025-04-17].
- 王进文. “通过老协”:农村养老服务供给的自组织路径及其实践机制——以鄂中G村老年人协会为例 [J/OL]. 社会保障研究, 1-12[2025-04-17].
- 李彦臻. 智慧化提升养老服务品质[N]. 经济日报, 2025-04-16 (005).
- 赵宁. 银发经济背景下美国养老服务业发展的政策导向及其启示 [J/OL]. 社会保障研究, 1-10[2025-04-17].
- 隋洪强. 打造高质量的县域养老服务体系[N]. 中国社会报, 2025-04-14 (002).
- 李时雨. 养老服务企业数字化转型优化策略研究 [J]. 企业研究, 2025, (02): 47-50.
- 苏尚全. 优化布局 规范管理 提升养老服务质效[N]. 中国社会报, 2025-04-10 (002).
- 王晓东,马婧. 老年人社区居家养老服务需求影响因素研究——以多民族聚居城市呼和浩特为例 [J]. 边疆经济与文化, 2025, (04): 16-23.
- 潘选玮. “公建民营”让幸福养老触手可及[N]. 池州日报, 2025-04-09 (001).
- 养老服务部际联席会议成员单位工作动态 [J]. 中国社会工作, 2021, (11): 4-5.
致 谢
本研究关于养老服务网站系统的设计与实现工作业已完成。尽管在研究过程中遭遇了诸多挑战,但内心却充满了成就感与满足感。在此,对大学四年期间指导和教育我的所有教师表示衷心的感谢,他们的专业知识和人生智慧对我的学术成长起到了至关重要的作用,使我能够独立完成系统设计与实现。特别感谢我的指导教师,他以其深厚的学术造诣和耐心的指导,帮助我解答了研究过程中的诸多疑惑,并引导我独立解决问题,从而提升了我的自主研究能力。同时,也要感谢我的室友和同学们,他们的宝贵建议和支持对我的学术进步起到了积极的促进作用。展望未来,我将继续不懈追求卓越,以期不辜负所学所悟以及教师们的殷切期望。坚信通过坚定的信念和持续的努力,未来必将取得更加辉煌的成就。期待一个更加美好的未来。
此外,养老服务网站系统的设计与实现不仅是一次技术上的挑战,同时也是个人成长的宝贵经历。在面对挫折和困难时,它们成为了我成长的垫脚石,促使我更深入地理解问题,并精确地找到解决方案。每一次成功解决问题,都让我感到极大的满足和自豪。
对于未来,我满怀期待和信心。无论前路如何崎岖,只要保持坚定的信念并持续努力,相信必将取得更大的成就。期待将所学知识和技能应用于实践,为社会作出更大的贡献。
最后,对所有在研究过程中给予我帮助和支持的人表示诚挚的感谢。你们的教诲、鼓励和支持是我取得今日成就的重要因素。我将继续努力,不辜负大家的期望,为实现更加美好的未来而不懈奋斗。
附 录
代码:
连接数据库的文件在Resources 文件夹下的application.yml文件,代码如下:
server:
port: 5000
servlet:
context-path: /api
spring:
mvc:
static-path-pattern: /upload/**
resources:
static-locations: file:此处填写地址/project93355/server/src/main/resources/static
datasource:
jdbc:mysql://127.0.0.1:3306/projectxxxxx?serverTimezone=GMT%2B8&useSSL=false&characterEncoding=utf-8
username: root
password: root
driver-class-name: com.mysql.cj.jdbc.Driver
type: com.alibaba.druid.pool.DruidDataSource
jackson:
property-naming-strategy: CAMEL_CASE_TO_LOWER_CASE_WITH_UNDERSCORES
default-property-inclusion: ALWAYS
time-zone: GMT+8
date-format: yyyy-MM-dd HH:mm:ss
servlet:
项目启动文件Application.java,代码如下:
@SpringBootApplication(exclude = {DataSourceAutoConfiguration.class})
@EnableJpaRepositories
@MapperScan("com.project.demo.dao")
public class Application {
public static void main(String[] args) {
SpringApplication.run(Application.class,args);
}
}
修改数据代码如下:
@PostMapping("/set")
@Transactional
public Map<String, Object> set(HttpServletRequest request) throws IOException {
service.update(service.readQuery(request), service.readConfig(request), service.readBody(request.getReader()));
return success(1);
}
删除一条数据代码如下:
@RequestMapping(value = "/del")
@Transactional
public Map<String, Object> del(HttpServletRequest request) {
service.delete(service.readQuery(request), service.readConfig(request));
return success(1);
}
public void delete(Map<String,String> query,Map<String,String> config){
QueryWrapper wrapper = new QueryWrapper<E>();
toWhereWrapper(query, "0".equals(config.get(FindConfig.GROUP_BY)),wrapper);
baseMapper.delete(wrapper);
log.info("[{}] - 删除操作:{}",wrapper.getSqlSelect());
}
通过请求的参数获取列表数据,代码如下:
@RequestMapping("/get_list")
public Map<String, Object> getList(HttpServletRequest request) {
Map<String, Object> map = service.selectToPage(service.readQuery(request), service.readConfig(request));
return success(map);
}
获取某个组下面的数量,代码如下:
@RequestMapping(value = {"/count_group", "/count"})
public Map<String, Object> count(HttpServletRequest request) {
Integer value= service.selectSqlToInteger(service.groupCount(service.readQuery(request), service.readConfig(request)));
return success(value);
}
注册页登录代码如下:
/**
* 注册
* @param user
* @return
*/
@PostMapping("register")
public Map<String, Object> signUp(@RequestBody User user) {
// 查询用户
Map<String, String> query = new HashMap<>();
Map<String,Object> map = JSON.parseObject(JSON.toJSONString(user));
query.put("username",user.getUsername());
List list = service.selectBaseList(service.select(query, new HashMap<>()));
if (list.size()>0){
return error(30000, "用户已存在");
}
map.put("password",service.encryption(String.valueOf(map.get("password"))));
service.insert(map);
return success(1);
}
MD5加密,代码如下:
public String encryption(String plainText) {
String re_md5 = new String();
try {
MessageDigest md = MessageDigest.getInstance("MD5");
md.update(plainText.getBytes());
byte b[] = md.digest();
int i;
StringBuffer buf = new StringBuffer("");
for (int offset = 0; offset < b.length; offset++) {
i = b[offset];
if (i < 0)
i += 256;
if (i < 16)
buf.append("0");
buf.append(Integer.toHexString(i));
}
re_md5 = buf.toString();
} catch (Exception e) {
e.printStackTrace();
}
return re_md5;
}
登录页代码如下:
/**
* 登录
* @param data
* @param httpServletRequest
* @return
*/
@PostMapping("login")
public Map<String, Object> login(@RequestBody Map<String, String> data, HttpServletRequest httpServletRequest) {
log.info("[执行登录接口]");
String username = data.get("username");
String email = data.get("email");
String phone = data.get("phone");
String password = data.get("password");
List resultList = null;
Map<String, String> map = new HashMap<>();
if(username != null && "".equals(username) == false){
map.put("username", username);
resultList = service.selectBaseList(service.select(map, new HashMap<>()));
}
else if(email != null && "".equals(email) == false){
map.put("email", email);
resultList = service.selectBaseList(service.select(map, new HashMap<>()));
}
找回密码,接收用户输入的用户名、密码、验证码,并进行条件判断,代码如下:
/**
* 找回密码
* @param form
* @return
*/
@PostMapping("forget_password")
public Map<String, Object> forgetPassword(@RequestBody User form,HttpServletRequest request) {
JSONObject ret = new JSONObject();
String username = form.getUsername();
String code = form.getCode();
String password = form.getPassword();
// 判断条件
if(code == null || code.length() == 0){
return error(30000, "验证码不能为空");
}
if(username == null || username.length() == 0){
return error(30000, "用户名不能为空");
}
if(password == null || password.length() == 0){
return error(30000, "密码不能为空");
}
请关注点赞+私信博主,免费领取项目源码
3073

被折叠的 条评论
为什么被折叠?



