摘 要
随着市场竞争的日益激烈,中小企业对库存管理的精细化和信息化提出了更高的要求。传统库存管理方式普遍存在效率低下、信息滞后、数据易出错等问题,已无法满足现代企业对库存实时性和准确性的需求。因此,构建一套高效、稳定、操作便捷的库存管理系统,对提升中小企业的运营效率和管理水平具有重要意义。本论文基于Spring Boot框架设计并实现了一套中小企业库存管理系统。系统主要分为管理员端与仓管用户端。管理员端包括物品库存管理、入库管理、出库管理等功能,可对库存信息进行全面掌控。仓管用户端则提供物品的入库、出库及库存查询功能,便于一线操作人员快速处理业务。Spring Boot作为开发基础框架,具有结构清晰、开发高效、运行稳定等优点,为系统的快速构建和后期维护提供了有力支持。系统界面简洁,操作便捷,能够实现库存数据的实时更新与查询,提高管理效率,减少人工操作失误。本研究为中小企业提供了切实可行的信息化库存管理方案,也为相关系统的开发提供了技术参考。
关键词:中小企业库存管理系统;Spring Boot;Java;MySQL
ABSTRACT
With the increasingly fierce market competition, small and medium-sized enterprises have put forward higher requirements for the refinement and informatization of inventory management. Traditional inventory management methods generally suffer from low efficiency, information lag, and data errors, which can no longer meet the real-time and accurate needs of modern enterprises for inventory. Therefore, building an efficient, stable, and easy to operate inventory management system is of great significance for improving the operational efficiency and management level of small and medium-sized enterprises. This paper designs and implements a small and medium-sized enterprise inventory management system based on the Spring Boot framework. The system is mainly divided into administrator end and warehouse management user end. The administrator side includes functions such as inventory management, inbound management, outbound management, etc., which can comprehensively control inventory information. The warehouse management user end provides functions for inbound, outbound, and inventory inquiry of items, making it easy for frontline operators to quickly process business. Spring Boot, as a basic development framework, has the advantages of clear structure, efficient development, and stable operation, providing strong support for rapid system construction and later maintenance. The system interface is simple and easy to operate, which can achieve real-time updating and querying of inventory data, improve management efficiency, and reduce manual operation errors. This study provides practical and feasible information inventory management solutions for small and medium-sized enterprises, as well as technical references for the development of related systems.
Keywords: inventory management system for small and medium-sized enterprises; Spring Boot; Java; MySQL
目 录
第1章绪 论
1.1研究背景及意义
随着信息技术的迅速发展和市场环境的不断变化,库存管理作为企业供应链管理中的核心环节,逐渐成为影响企业运营效率和成本控制的重要因素。尤其是在中小企业中,库存管理水平直接关系到资金流动和资源配置的优化。传统的人工管理方式由于其依赖经验、易出错且反应速度较慢,已无法满足现代企业对库存数据实时性和准确性的需求。此外,中小企业在规模和资金上有限,通常缺乏足够的资源来投入复杂的ERP系统或其他大型管理系统。因此,迫切需要一种简单、灵活且高效的库存管理系统,以便提升库存管理的准确性和操作效率。
本研究设计并实现了一套基于Spring Boot框架的库存管理系统,针对中小企业的实际需求,提供了一个高效、稳定、易用的管理工具。系统能够帮助企业实时监控和管理库存,减少因人工操作造成的误差,提高库存数据的准确性,从而有效降低库存成本、提升资源使用效率。同时,采用Spring Boot框架的系统结构清晰、易于扩展,能够满足企业未来发展中的各种需求。这项研究不仅为中小企业提供了一种有效的库存管理解决方案,也为相关领域的技术应用与研究提供了实践参考。
1.2国内外研究现状
在国内,随着信息技术的不断进步,越来越多的企业开始认识到库存管理的重要性,特别是在中小企业中,库存管理面临着人工管理效率低、信息不准确、反应迟缓等问题。近年来,国内学者和企业纷纷开始探索如何利用信息化手段提升库存管理效率。许多研究集中于传统库存管理的优化与改进,例如通过引入条形码、RFID等技术实现库存的自动化管理,或者基于云计算与大数据分析进行库存预测与调度优化。然而,大部分研究集中在大型企业和复杂系统的应用上,中小企业的库存管理系统研究相对较少,且大多集中于单一的功能模块设计,缺乏综合性的管理平台。因此,针对中小企业的库存管理系统设计与实现仍然是一个亟待解决的问题。
国外在库存管理领域的研究起步较早,尤其是在大型企业中,已经有了较为成熟的库存管理系统。许多企业采用了基于ERP系统的库存管理方案,集成了采购、销售、财务等多个业务模块,实现了库存数据的实时共享和优化调度。此外,国外的研究还涉及了基于智能算法(如遗传算法、人工神经网络等)进行库存优化和需求预测,以实现库存最小化和运营成本的降低。国外一些学者还提出了基于物联网技术的智能仓库管理系统,通过传感器和RFID等技术实现自动入库、出库、盘点等操作,提高了库存管理的效率和准确性。然而,这些系统大多较为复杂,且主要适用于大型企业,仍需要进一步简化和优化,以满足中小企业在灵活性和成本控制方面的需求。
1.3主要研究内容
本研究围绕中小企业库存管理系统的设计与实现展开,主要包括需求分析、系统架构设计、功能模块开发、系统测试与优化。通过调研中小企业的实际需求,明确了系统的核心功能,包括物品库存管理、入库与出库管理等,确保系统能够满足中小企业的库存管理需求。系统架构采用Spring Boot框架,结合MySQL数据库进行数据存储,具备高效性和良好的可扩展性。在功能模块的开发中,重点实现了库存管理、入库出库操作及库存数据实时更新等功能,确保系统运行准确且稳定。通过系统测试,验证了功能的完整性与性能,优化了系统的响应速度与稳定性。
1.4论文结构与章节安排
本文共分为七章,章节内容安排如下:
第一章:绪论,主要介绍研究的背景和意义,概述研究的现状和系统特点。
第二章:关键技术,主要探讨和说明实现平台的关键技术。
第三章:系统分析,从平台的可行性、功能、性能等方面进行分析,为后续系统设计提供理论支持。
第四章:系统设计,对平台功能模块、数据库进行功能设计。
第五章:系统实现,介绍平台各个用户的功能、系统界面的实现。
第六章:系统测试,对平台进行测试,验证功能完整性、稳定性和安全性,评估系统在实际运行中的性能表现。
第七章: 结论。总结全文研究内容,提出对共建平台领域未来发展的展望和建议,指出研究的不足和可优化之处,为相关领域的进一步探索提供参考。
第2章 相关技术介绍
2.1SpringBoot框架介绍
SpringBoot是Spring家族中的一个重要成员,它简化了Spring应用的初始搭建和开发过程[1]。通过提供一系列默认配置和自动装配机制,SpringBoot使得开发者能够更快地构建出生产级别的Spring应用。它支持多种开发工具和框架,如Maven、Gradle等,并且可以与多种数据库和缓存技术无缝集成[2]。SpringBoot的简洁性和高效性使其成为开发企业级应用的首选框架之一。在本次毕业设计中,SpringBoot框架为中小企业库存管理系统的后端开发提供了强大的支持。
2.2MySQL数据库
MySQL是一款开源的关系型数据库管理系统,它以其高性能、高可靠性和易用性而著称。MySQL支持多种存储引擎,如InnoDB、MyISAM等,能够满足不同应用场景的需求[3]。它提供了丰富的SQL语法和函数,使得开发者能够方便地进行数据查询、更新和删除操作。MySQL还支持事务处理、索引优化和复制等高级功能,为数据的完整性和安全性提供了有力保障。在本次毕业设计中,MySQL数据库作为中小企业库存管理系统的数据存储核心,承担着存储和管理物品库存、用户信息等重要数据的任务。而且通过合理的数据库设计和优化,确保了系统的数据访问效率和数据安全性[4]。
2.3Java语言
JAVA是一种广泛使用的编程语言,具有跨平台、面向对象、安全性高等特点。JAVA语言提供了丰富的类库和API,使得开发者能够轻松地进行网络编程、数据库操作、图形界面开发等任务[5]。JAVA还支持多线程编程和分布式计算,为开发高性能和可扩展的应用提供了有力支持[6]。所以本次毕设选择了JAVA作为中小企业库存管理系统的开发语言。通过利用JAVA的面向对象特性和丰富的类库资源,成功实现了系统的各个功能模块,并保证了系统的稳定性和可扩展性。而且JAVA的跨平台特性也使得此次毕业设计能够在不同的操作系统和硬件平台上运行,为用户提供了更加便捷的使用体验。
第3章 系统分析
3.1可行性分析
3.1.1技术可行性
基于Spring Boot框架开发中小企业库存管理系统具有显著优势。Spring Boot以其简洁的配置、高效的性能以及强大的集成能力,为快速构建稳定、可扩展的Web应用提供了坚实基础[7]。结合MySQL数据库的高效存储与检索能力,以及Java语言的广泛应用与成熟生态,系统能够实现复杂的数据处理与业务逻辑[8]。此外前端采用Vue.js等现代前端框架,可确保用户界面的流畅与互动性,技术实现路径清晰可行。
3.1.2经济可行性
本研究所设计的库存管理系统在经济可行性方面具备显著优势。系统采用Spring Boot框架和MySQL数据库等开源技术,降低了开发和运行成本,避免了高昂的许可证费用。由于技术架构简洁高效,系统的维护成本较低,且具备较强的扩展性,可以根据企业的需求进行后期优化和功能升级,避免了频繁更换系统所带来的额外开支。此外,系统通过自动化管理,减少了人工操作的错误和时间浪费,提高了库存管理效率,降低了运营成本。实时的库存监控和数据更新帮助企业更精准地进行采购和销售决策,减少库存积压和资金占用,从而提升资金周转率和整体盈利能力。综合来看,该系统在中小企业中的应用能够带来明显的经济效益,并具备较好的可持续性。
3.1.3操作可行性
本研究设计的库存管理系统在操作可行性方面具有较高的可行性,该库存管理系统操作简便,界面直观,用户可以快速上手,减少培训成本。系统功能模块化设计,根据不同角色分配权限,确保操作安全。基于Spring Boot框架,系统稳定性高,能在高并发情况下保持良好性能。此外,系统支持实时数据更新和查询,帮助用户随时掌握库存状况,减少人工误差。总体来说,系统操作简便且高效,适合中小企业的实际需求。
3.1.4法律可行性
本中小企业库存管理系统在法律可行性方面符合相关法律法规的要求。系统采用的数据存储和处理方式遵守数据隐私保护规定,确保用户的个人和企业数据不被未经授权访问或滥用。系统在设计过程中考虑到信息安全和数据备份,采取了必要的加密技术和访问控制措施,以防止数据泄露或丢失。此外,系统开发和运行过程中严格遵循相关的知识产权法律,使用的开源技术符合许可证要求,避免了侵权风险。综上所述,该系统在合法合规的框架下进行设计和实施,具备较高的法律可行性。
3.2系统功能需求
本系统的功能设计将重点围绕仓管用户、管理员两大用户展开,具体功能模块如下:
(一)仓管用户功能分析
- 后台首页:仓管用户登录后进入系统的后台首页,首页展示了系统的基本信息,帮助用户快速了解当前库存的整体状况。
- 物品库存管理:仓管用户可以查看和管理现有的库存信息,系统会实时更新库存数据,显示每种物品的编号、名称、规格等信息。用户可以进行库存的查询、添加、修改和分类管理。
- 物品入库管理:仓管用户负责物品的入库操作,输入物品信息并更新库存数量。确保物品入库信息的准确记录,避免库存混乱。
- 物品出库管理:仓管用户进行物品的出库操作,根据销售订单或需求,合理管理出库过程。系统实时更新库存数据,并确保出库信息的准确性和可追溯性。
- 库存盘点管理:仓管用户可以查看库存盘点情况,帮助用户对比实际库存与系统数据,发现并纠正差异。盘点过程中,用户可以生成盘点报告,以便进行后续处理和分析。
(二)管理员功能分析
- 后台首页:管理员登录后进入后台首页,首页展示系统的核心数据统计,包括物品库存统计和物品入库统计。通过可视化的图表和数据,管理员可以快速了解库存状况、入库情况和业务趋势,便于做出及时决策。
- 系统用户管理:管理员可以管理系统用户,包括创建、删除、编辑用户信息和权限设置。管理员能够分配不同角色(如仓管用户)和权限,确保系统操作的安全性与合规性。
- 物品库存管理:管理员可以查看和管理物品库存,系统提供物品库存列表,展示每种物品的详细信息,包括名称、数量、规格等。管理员还可以添加新物品,进行库存更新或调整,确保库存数据的准确性。
- 物品入库管理:管理员负责物品的入库管理,录入新入库物品并更新库存数据。确保入库过程的高效和准确。
- 物品出库管理:管理员对物品的出库操作进行管理,依据销售订单或企业需求,管理员可以审核和确认出库请求,确保出库信息的准确性,并实时更新库存数量。
- 库存盘点管理:管理员可定期进行库存盘点,查看实际库存与系统数据的差异。保证库存数据的准确性和一致性。
3.3非功能性需求分析
在中小企业库存管理系统的毕业设计中,非功能性需求分析是也是很重要的。它主要关注系统除了基本功能外的其他特性,如性能、安全性、易用性、可维护性等,这些特性对于确保系统的稳定运行和用户满意度至关重要。
性能:系统需要能够处理高并发请求,确保在多个用户同时操作时仍能保持稳定运行。
安全性:系统必须采取严格的措施来保护敏感数据,如用户信息、交易记录等,防止数据泄露和非法访问。
易用性:系界面友好直观,操作流程简化,提升用户体验。
可维护性:代码结构清晰,文档完备,便于后续开发与问题排查。
3.4系统用户用例分析
3.4.1仓管用户用例图
中小企业库存管理系统中仓管用户包含后台首页、物品库存管理、物品入库管理、物品出库管理、库存盘点管理等功能。仓管用户用例图如下所示:

图3-1 仓管用户用例图
3.4.2管理员用例图
中小企业库存管理系统中管理员包含后台首页、系统用户(管理员、仓管用户)、物品库存管理(物品库存列表、物品库存添加)、物品入库管理、物品出库管理、库存盘点管理等功能。用例图如下所示:
图3-2 管理员用例图
3.5系统流程分析
3.5.1程序操作流程
用户访问平台网站,可以选择进行注册或登录操作。注册成功后,用户可以使用注册的账号登录平台。登录后的用户可以进入系统功能界面,使用自己权限内的功能操作。程序操作流程图如下图所示。

图3-4程序操作流程图
3.5.2登录流程
用户访问平台的网站,进入登录页面页面,入其用户名和密码,后端服务接收登录请求,验证用户提供的用户名和密码是否匹配数据库中存储的信息,验证通过即可登录成功。登录流程图如下图所示。

图3-5登录流程图
3.5.3注册流程
未有账号的用户可进入注册界面进行注册操作,填写注册表格,包括用户名、密码、电子邮件等必要信息。后台系统验证并保存用户提交的信息。分配唯一用户标识符。注册成功后,用户可以使用账号密码进行登录。用户注册流程图如下图所示。

图3-6注册流程图
第4章 系统设计
4.1系统架构设计
从技术角度来看,中小企业库存管理系统的架构设计至关重要。我们将采用MVC架构,包括表现层、业务逻辑层和数据访问层。表现层负责用户界面展示,业务逻辑层处理核心功能逻辑,数据访问层负责数据库交互。通过三层架构模式,确保系统的可靠性和可扩展性。系统架构图如图4-1所示。
图4-1 系统架构图
4.2功能模块设计
通过整体功能模块设计,我们将根据需求分析的结果,将系统的功能划分为不同的模块。每个模块负责实现特定的功能,并与其他模块进行协作。我们将详细定义每个模块的输入、输出、处理逻辑和相互依赖关系,系统总体功能模块图如下图所示。
图4-1系统功能结构图
4.3数据库设计
4.3.1概念设计
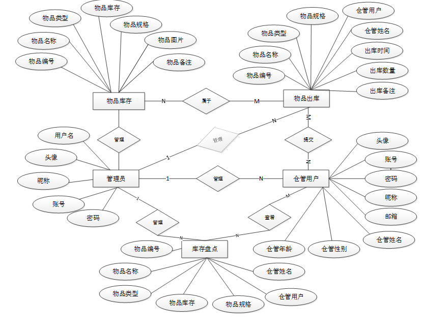
借助先进的系统,E-R图使其他用户可以快速轻松地了解系统的功能以及他们之间的关系[9]。根据中小企业库存管理系统 分析结果,系统总体E-R图如下图所示。
图4-2总体ER图
4.3.2逻辑设计
通过上一小节中小企业库存管理系统中总E-R关系图上得出一共需要创建很多个数据表。在此主要罗列几个主要的数据库表结构设计。
介绍了一些根据各类别主要数据库表的设计结构以及基本功能建立数据库表:
表 4-1-access_token(登陆访问时长)
| 编号 | 字段名 | 类型 | 长度 | 是否非空 | 是否主键 | 注释 |
| 1 | token_id | int | 是 | 是 | 临时访问牌ID | |
| 2 | token | varchar | 64 | 否 | 否 | 临时访问牌 |
| 3 | info | text | 65535 | 否 | 否 | 信息 |
| 4 | maxage | int | 是 | 否 | 最大寿命:默认2小时 | |
| 5 | create_time | timestamp | 是 | 否 | 创建时间 | |
| 6 | update_time | timestamp | 是 | 否 | 更新时间 | |
| 7 | user_id | int | 是 | 否 | 用户编号 |
表 4-2-auth(用户权限管理)
| 编号 | 字段名 | 类型 | 长度 | 是否非空 | 是否主键 | 注释 |
| 1 | auth_id | int | 是 | 是 | 授权ID | |
| 2 | user_group | varchar | 64 | 否 | 否 | 用户组 |
| 3 | mod_name | varchar | 64 | 否 | 否 | 模块名 |
| 4 | table_name | varchar | 64 | 否 | 否 | 表名 |
| 5 | page_title | varchar | 255 | 否 | 否 | 页面标题 |
| 6 | path | varchar | 255 | 否 | 否 | 路由路径 |
| 7 | parent | varchar | 64 | 否 | 否 | 父级菜单 |
| 8 | parent_sort | int | 是 | 否 | 父级菜单排序 | |
| 9 | position | varchar | 32 | 否 | 否 | 位置 |
| 10 | mode | varchar | 32 | 是 | 否 | 跳转方式 |
| 11 | add | tinyint | 是 | 否 | 是否可增加 | |
| 12 | del | tinyint | 是 | 否 | 是否可删除 | |
| 13 | set | tinyint | 是 | 否 | 是否可修改 | |
| 14 | get | tinyint | 是 | 否 | 是否可查看 | |
| 15 | field_add | text | 65535 | 否 | 否 | 添加字段 |
| 16 | field_set | text | 65535 | 否 | 否 | 修改字段 |
| 17 | field_get | text | 65535 | 否 | 否 | 查询字段 |
| 18 | table_nav_name | varchar | 500 | 否 | 否 | 跨表导航名称 |
| 19 | table_nav | varchar | 500 | 否 | 否 | 跨表导航 |
| 20 | option | text | 65535 | 否 | 否 | 配置 |
| 21 | create_time | timestamp | 是 | 否 | 创建时间 | |
| 22 | update_time | timestamp | 是 | 否 | 更新时间 |
表 4-3-code_token(验证码)
| 编号 | 字段名 | 类型 | 长度 | 是否非空 | 是否主键 | 注释 |
| 1 | code_token_id | int | 是 | 是 | 验证码ID | |
| 2 | token | varchar | 255 | 否 | 否 | 令牌 |
| 3 | code | varchar | 255 | 否 | 否 | 验证码 |
| 4 | expire_time | timestamp | 是 | 否 | 失效时间 | |
| 5 | create_time | timestamp | 是 | 否 | 创建时间 | |
| 6 | update_time | timestamp | 是 | 否 | 更新时间 |
表 4-4-goods_out_of_the_warehouse(物品出库)
| 编号 | 字段名 | 类型 | 长度 | 是否非空 | 是否主键 | 注释 |
| 1 | goods_out_of_the_warehouse_id | int | 是 | 是 | 物品出库ID | |
| 2 | item_number | varchar | 64 | 否 | 否 | 物品编号 |
| 3 | item_name | varchar | 64 | 否 | 否 | 物品名称 |
| 4 | item_type | varchar | 64 | 否 | 否 | 物品类型 |
| 5 | item_specifications | varchar | 64 | 否 | 否 | 物品规格 |
| 6 | warehouse_users | int | 否 | 否 | 仓管用户 | |
| 7 | warehouse_name | varchar | 64 | 否 | 否 | 仓管姓名 |
| 8 | outbound_time | date | 否 | 否 | 出库时间 | |
| 9 | quantity_of_issue | double | 否 | 否 | 出库数量 | |
| 10 | outbound_remarks | varchar | 64 | 否 | 否 | 出库备注 |
| 11 | create_time | datetime | 是 | 否 | 创建时间 | |
| 12 | update_time | timestamp | 是 | 否 | 更新时间 | |
| 13 | source_table | varchar | 255 | 否 | 否 | 来源表 |
| 14 | source_id | int | 否 | 否 | 来源ID | |
| 15 | source_user_id | int | 否 | 否 | 来源用户 |
表 4-5-hits(用户点击)
| 编号 | 字段名 | 类型 | 长度 | 是否非空 | 是否主键 | 注释 |
| 1 | hits_id | int | 是 | 是 | 点赞ID | |
| 2 | user_id | int | 是 | 否 | 点赞人 | |
| 3 | create_time | timestamp | 是 | 否 | 创建时间 | |
| 4 | update_time | timestamp | 是 | 否 | 更新时间 | |
| 5 | source_table | varchar | 255 | 否 | 否 | 来源表 |
| 6 | source_field | varchar | 255 | 否 | 否 | 来源字段 |
| 7 | source_id | int | 是 | 否 | 来源ID |
表 4-6-inventory_count(库存盘点)
| 编号 | 字段名 | 类型 | 长度 | 是否非空 | 是否主键 | 注释 |
| 1 | inventory_count_id | int | 是 | 是 | 库存盘点ID | |
| 2 | item_number | varchar | 64 | 否 | 否 | 物品编号 |
| 3 | item_name | varchar | 64 | 否 | 否 | 物品名称 |
| 4 | item_type | varchar | 64 | 否 | 否 | 物品类型 |
| 5 | item_inventory | double | 否 | 否 | 物品库存 | |
| 6 | item_specifications | varchar | 64 | 否 | 否 | 物品规格 |
| 7 | warehouse_users | int | 否 | 否 | 仓管用户 | |
| 8 | warehouse_name | varchar | 64 | 否 | 否 | 仓管姓名 |
| 9 | counting_time | date | 否 | 否 | 盘点时间 | |
| 10 | count_quantity | double | 否 | 否 | 盘点数量 | |
| 11 | counting_remarks | varchar | 64 | 否 | 否 | 盘点备注 |
| 12 | create_time | datetime | 是 | 否 | 创建时间 | |
| 13 | update_time | timestamp | 是 | 否 | 更新时间 | |
| 14 | source_table | varchar | 255 | 否 | 否 | 来源表 |
| 15 | source_id | int | 否 | 否 | 来源ID | |
| 16 | source_user_id | int | 否 | 否 | 来源用户 |
表 4-7-item_inventory(物品库存)
| 编号 | 字段名 | 类型 | 长度 | 是否非空 | 是否主键 | 注释 |
| 1 | item_inventory_id | int | 是 | 是 | 物品库存ID | |
| 2 | item_number | varchar | 64 | 否 | 否 | 物品编号 |
| 3 | item_name | varchar | 64 | 否 | 否 | 物品名称 |
| 4 | item_type | varchar | 64 | 否 | 否 | 物品类型 |
| 5 | item_inventory | double | 否 | 否 | 物品库存 | |
| 6 | item_specifications | varchar | 64 | 否 | 否 | 物品规格 |
| 7 | item_picture | varchar | 255 | 否 | 否 | 物品图片 |
| 8 | item_remarks | text | 65535 | 否 | 否 | 物品备注 |
| 9 | item_storage_limit_times | int | 是 | 否 | 入库限制次数 | |
| 10 | goods_out_of_the_warehouse_limit_times | int | 是 | 否 | 出库限制次数 | |
| 11 | inventory_count_limit_times | int | 是 | 否 | 盘点限制次数 | |
| 12 | create_time | datetime | 是 | 否 | 创建时间 | |
| 13 | update_time | timestamp | 是 | 否 | 更新时间 |
表 4-8-item_storage(物品入库)
| 编号 | 字段名 | 类型 | 长度 | 是否非空 | 是否主键 | 注释 |
| 1 | item_storage_id | int | 是 | 是 | 物品入库ID | |
| 2 | item_number | varchar | 64 | 否 | 否 | 物品编号 |
| 3 | item_name | varchar | 64 | 否 | 否 | 物品名称 |
| 4 | item_type | varchar | 64 | 否 | 否 | 物品类型 |
| 5 | item_specifications | varchar | 64 | 否 | 否 | 物品规格 |
| 6 | warehouse_users | int | 否 | 否 | 仓管用户 | |
| 7 | warehouse_name | varchar | 64 | 否 | 否 | 仓管姓名 |
| 8 | receipt_time | date | 否 | 否 | 入库时间 | |
| 9 | receipt_quantity | double | 否 | 否 | 入库数量 | |
| 10 | receipt_remarks | varchar | 64 | 否 | 否 | 入库备注 |
| 11 | create_time | datetime | 是 | 否 | 创建时间 | |
| 12 | update_time | timestamp | 是 | 否 | 更新时间 | |
| 13 | source_table | varchar | 255 | 否 | 否 | 来源表 |
| 14 | source_id | int | 否 | 否 | 来源ID | |
| 15 | source_user_id | int | 否 | 否 | 来源用户 |
表 4-9-upload(文件上传)
| 编号 | 字段名 | 类型 | 长度 | 是否非空 | 是否主键 | 注释 |
| 1 | upload_id | int | 是 | 是 | 上传ID | |
| 2 | name | varchar | 64 | 否 | 否 | 文件名 |
| 3 | path | varchar | 255 | 否 | 否 | 访问路径 |
| 4 | file | varchar | 255 | 否 | 否 | 文件路径 |
| 5 | display | varchar | 255 | 否 | 否 | 显示顺序 |
| 6 | father_id | int | 否 | 否 | 父级ID | |
| 7 | dir | varchar | 255 | 否 | 否 | 文件夹 |
| 8 | type | varchar | 32 | 否 | 否 | 文件类型 |
表 4-10-user(用户账户)
| 编号 | 字段名 | 类型 | 长度 | 是否非空 | 是否主键 | 注释 |
| 1 | user_id | int | 是 | 是 | 用户ID | |
| 2 | state | smallint | 是 | 否 | 账户状态:(1可用|2异常|3已冻结|4已注销) | |
| 3 | user_group | varchar | 32 | 否 | 否 | 所在用户组 |
| 4 | login_time | timestamp | 是 | 否 | 上次登录时间 | |
| 5 | phone | varchar | 11 | 否 | 否 | 手机号码 |
| 6 | phone_state | smallint | 是 | 否 | 手机认证:(0未认证|1审核中|2已认证) | |
| 7 | username | varchar | 16 | 是 | 否 | 用户名 |
| 8 | nickname | varchar | 16 | 否 | 否 | 昵称 |
| 9 | password | varchar | 64 | 是 | 否 | 密码 |
| 10 | | varchar | 64 | 否 | 否 | 邮箱 |
| 11 | email_state | smallint | 是 | 否 | 邮箱认证:(0未认证|1审核中|2已认证) | |
| 12 | avatar | varchar | 255 | 否 | 否 | 头像地址 |
| 13 | open_id | varchar | 255 | 否 | 否 | 针对获取用户信息字段 |
| 14 | create_time | timestamp | 是 | 否 | 创建时间 |
表 4-11-user_group(用户组)
| 编号 | 字段名 | 类型 | 长度 | 是否非空 | 是否主键 | 注释 |
| 1 | group_id | mediumint | 是 | 是 | 用户组ID | |
| 2 | display | smallint | 是 | 否 | 显示顺序 | |
| 3 | name | varchar | 16 | 是 | 否 | 名称 |
| 4 | description | varchar | 255 | 否 | 否 | 描述 |
| 5 | source_table | varchar | 255 | 否 | 否 | 来源表 |
| 6 | source_field | varchar | 255 | 否 | 否 | 来源字段 |
| 7 | source_id | int | 是 | 否 | 来源ID | |
| 8 | register | smallint | 否 | 否 | 注册位置 | |
| 9 | create_time | timestamp | 是 | 否 | 创建时间 | |
| 10 | update_time | timestamp | 是 | 否 | 更新时间 |
表 4-12-warehouse_users(仓管用户)
| 编号 | 字段名 | 类型 | 长度 | 是否非空 | 是否主键 | 注释 |
| 1 | warehouse_users_id | int | 是 | 是 | 仓管用户ID | |
| 2 | warehouse_name | varchar | 64 | 否 | 否 | 仓管姓名 |
| 3 | barn_gender | varchar | 64 | 否 | 否 | 仓管性别 |
| 4 | warehouse_management_age | varchar | 64 | 否 | 否 | 仓管年龄 |
| 5 | examine_state | varchar | 16 | 是 | 否 | 审核状态 |
| 6 | user_id | int | 是 | 否 | 用户ID | |
| 7 | create_time | datetime | 是 | 否 | 创建时间 | |
| 8 | update_time | timestamp | 是 | 否 | 更新时间 |
第5章 系统实现
5.1仓管用户功能实现
5.1.1用户登录
用户登录:点击“登录”按钮,输入账号、密码、验证码登录系统,登录时前端会自动校验用户名与密码以及该用户是否审核通过,审核通过的用户输入正确登录成功,输入错误会有提示信息。登录界面如下图所示。
图5-1 登录界面
5.1.2物品库存管理
仓管用户可以通过物品库存列表查看库存信息(如物品名称、数量、规格等)。还可以执行入库操作,录入物品信息并更新库存;出库时,按需调整库存并实时更新数据。此外,仓管用户还可以定期进行库存盘点,核对实际库存与系统数据,确保准确性。物品库存管理界面如下图所示。
图5-2 物品库存列表界面
图5-3 物品入库界面
图5-4 物品出库界面
图5-5 物品盘点界面
5.1.3物品入库管理
仓管用户可查看物品入库列表,确保物品入库信息的准确记录,避免库存混乱。物品入库管理界面如下图所示。
图5-6 物品入库管理界面
5.1.4物品出库管理
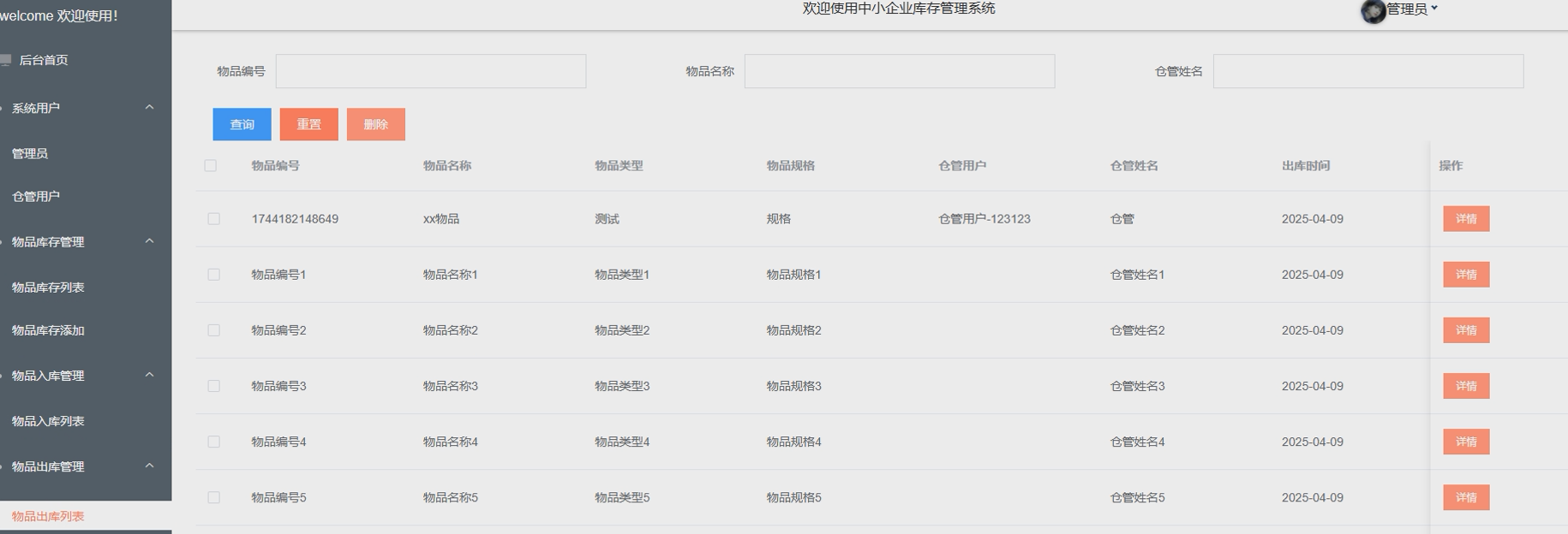
仓管用户可查看物品出库列表,系统实时更新库存数据,并确保出库信息的准确性和可追溯性。物品出库管理界面如下图所示。
图5-7 物品出库管理界面
5.1.5库存盘点管理
仓管用户可查看库存盘点列表,帮助用户对比实际库存与系统数据,发现并纠正差异。库存盘点管理界面如下图所示。
图5-8库存盘点管理界面
5.2后台功能实现
5.2.1后台首页
后台首页为管理员提供整体库存数据的可视化概览,包括当前各类物品的库存统计、入库统计、出库统计等。通过图表和数据面板形式展示,帮助管理员快速了解库存运行状态,为后续管理和决策提供数据支持。后台首页界面如下图所示。
图5-9后台首页界面图
5.2.2系统用户
管理员具备系统用户管理权限,可对仓管用户和其他管理员账户进行添加、修改、删除和权限分配。支持查看用户基本信息、账号状态、登录记录等,有效保障系统安全与权限合理分配,防止越权操作。系统用户界面如下图所示。
图5-10系统用户界面
5.2.3物品库存管理
管理员可对库存物品进行集中管理。物品库存列表展示所有物品的库存信息,包括名称、编号、类型、规格等内容;通过物品库存添加功能,可录入新物品信息,便于系统建立完整的库存档案,支持数据导入导出操作,提升管理效率。物品库存管理界面如下图所示。
图5-11 物品库存列表界面图
图5-12 物品库存添加界面图
5.2.4物品入库管理
该功能用于管理员审核与管理所有入库记录。系统支持按照物品编号、物品名称、等多条件筛选入库记录,帮助管理员掌握库存增长动态。物品入库管理界面如下图所示。
图5-13 物品入库管理界面图
5.2.5物品出库管理
管理员可对出库记录进行监控与管理,确保物资流转合理。支持查看所有出库明细,包括物品编号、物品名称、物品规格、出库时间等信息。系统自动记录每次出库操作并更新库存,方便追踪和审计。物品出库管理界面如下图所示。
图5-14物品出库管理用界面图
5.2.6库存盘点管理
管理员可以查看盘点结果,通过库存盘点列表,管理员可对历史盘点记录进行归档管理与差异分析,有效保障库存数据的准确性。库存盘点管理界面如下图所示。
图5-15 库存盘点管理界面图
第6章 系统测试
6.1测试目的
在这个产品被投入使用前,首先需要进行试用,这是重要的环节。考虑到某个部分的开发没有缺陷情况下,把各种模块拼接,也有一定概率就存在矛盾。这就好比每个人都很独特,但聚在一起就显得杂乱无章,需要保证有默契的配合。对于测试,要看它的各项内容是否契合的原则[10]。若与最初定下的标准有一定程度上的出入,那么就需要做出一些调整,让最终的大方向朝着目标前进。
测试是为了发现在开发的程序中所存在的问题,测试这一工作是非常艰巨的,而又是非常困难的,这一部分在程序的设计中占有很大比例,可以说一个程序的开发工作量要是占据了百分至六十,那么剩下的百分之四十必然是测试这一部分,甚至更高。
6.2测试用例
用户登录功能测试
表6-1 用户登录功能测试表
| 用例名称 | 注册用户登录系统 |
| 目的 | 测试用户通过正确的用户名和密码可否登录功能 |
| 前提 | 未登录的情况下 |
| 测试流程 | 1) 进入登录页面 2) 输入正确的用户名和密码 |
| 预期结果 | 用户名和密码正确的时候,跳转到登录成功界面,反之则显示错误信息,提示重新输入 |
| 实际结果 | 实际结果与预期结果一致 |
查看物品库存功能测试:
表6-2 查看物品库存功能测试表
| 用例名称 | 查看物品库存 |
| 目的 | 测试查看物品库存 |
| 前提 | 用户登录 |
| 测试流程 | 点击系统的物品库存管理 |
| 预期结果 | 可以查看到所有物品库存 |
| 实际结果 | 实际结果与预期结果一致 |
物品库存搜索功能测试:
表6-4物品库存搜索功能测试表
| 用例名称 | 物品库存搜索测试 |
| 目的 | 测试物品库存搜索功能 |
| 前提 | 无 |
| 测试流程 | 1)在搜索框填入搜索关键字。 2)点击搜索按钮。 |
| 预期结果 | 页面显示包含有搜索关键字的物品库存 |
| 实际结果 | 实际结果与预期结果一致 |
密码修改功能测试:
表6-7密码修改功能测试表
| 用例名称 | 密码修改测试用例 |
| 目的 | 测试管理员密码修改功能 |
| 前提 | 管理员用户正常登录情况下 |
| 测试流程 | 1)管理员密码修改并完成填写。 2)点击进行提交。 |
| 预期结果 | 使用新的密码可以登录 |
| 实际结果 | 实际结果与预期结果一致 |
6.3测试结果
在本次主要测试用户登录、密码修改、以及物品库存查看、搜索操作。验证所有操作都能够正常运行,因此能够保证本次设计的,已实现的功能能够正常运行并且相关数据库的信息也同样保存正确。
结 论
本研究围绕中小企业在库存管理中存在的问题,设计并实现了一套基于Spring Boot框架的库存管理系统。通过对中小企业库存管理需求的深入分析,系统实现了用户注册登录、物品库存管理、入库管理、出库管理、库存盘点等核心功能,满足了企业日常库存操作的基本需求。系统在架构设计上采用了Spring Boot与MySQL的技术组合,具有结构清晰、运行高效、维护便捷等优点。
实际测试与应用结果表明,该系统界面友好、操作简便,能够显著提升库存管理效率,减少人为失误,同时具备良好的稳定性与扩展性。经济和法律层面的分析也验证了系统具备较高的推广应用价值和合规性。总体而言,本系统为中小企业信息化建设提供了一种可行、实用的库存管理解决方案。
参考文献
- 韦珍娜,陈宇佳. 基于Springboot的服装回收系统设计 [J]. 电脑编程技巧与维护, 2025, (01): 35-38. DOI:10.16184/j.cnki.comprg.2025.01.005.
- 姚佰允,张豪,杜瑞庆. 基于SpringBoot与Vue的学院人员管理系统设计与实现 [J]. 无线互联科技, 2025, 22 (02): 78-83.
- 谢海明,张佐中,林顺福.基于自动化技术的MySQL故障处理系统的设计与实现[J].电脑知识与技术,2024,20(33):73-75.DOI:10.14004/j.cnki.ckt.2024.1721.
- 陈芳.基于MySQL数据库的数据录入系统设计研究[J].科技资讯,2024,22(20):35-37.DOI:10.16661/j.cnki.1672-3791.2405-5042-7194.
- 谢帅虎.基于Java语言的翻页功能接口程序设计与实现[J].数字通信世界,2024,(11):92-94.
- 贾琴.Java编程语言的应用策略分析[J].集成电路应用,2024,41(10):84-85.DOI:10.19339/j.issn.1674-2583.2024.10.034.
- 张靖旭,曾晓晶,郭玉坤. 基于SpringBoot的校园植物信息网建设研究 [J]. 信息与电脑(理论版), 2024, 36 (22): 119-121.
- 戴亚哲,李尤,赵利宏,等. 基于SpringBoot+Vue的文旅平台设计与研究 [J]. 无线互联科技, 2024, 21 (21): 70-72.
- 周晓玉,崔文超. 基于Web技术的数据库应用系统设计 [J]. 信息与电脑(理论版), 2023, 35 (09): 189-191.
- 李俊萌.计算机软件测试技术与开发应用策略分析[J].信息记录材料,2023,24(03):50-52.DOI:10.16009/j.cnki.cn13-1295/tq.2023.03.011.
- 张惠如.制造企业库存呆滞分析与管理[J].商业经济,2025,(05):111-114.DOI:10.19905/j.cnki.syjj1982.2025.05.019.
- 李晓艳.库存管理对制造企业的影响以及改善措施[J].今日财富,2025,(06):52-54.
- 王晖.利用ERP系统优化制药企业库存管理的策略[J].市场周刊,2025,38(08):25-28.
- 李进.润滑油企业库存管理存在问题及优化[J].石油商技,2025,43(01):82-85.
- 金逸.制造业企业库存管理主要问题与解决对策[J].上海企业,2025,(02):136-138.
- Dimitra S ,Hossein M S T ,Ahmad O , et al.Challenges of achieving digital transformation in manufacturing firms: the case of predictive maintenance and spare part inventory management[J].Journal of Manufacturing Technology Management,2025,36(1):159-178.
- Kaushik J .A Business Analytics Inventory Model for Ramp-Type Demand with Weibull Deterioration Rate—A Risk Management Approach[J].Operations Research Forum,2024,5(4):115-115.
- 徐艳芳.中小型企业库存周转率优化管理研究[J].现代商业,2023,(20):132-135.DOI:10.14097/j.cnki.5392/2023.20.039.
- 魏晓珍.基于财务视角试论中小企业库存管理的现状及对策[J].财经界,2023,(10):141-143.DOI:10.19887/j.cnki.cn11-4098/f.2023.10.051.
- 侯永欢.浅析中小企业库存管理存在的问题及处理方法[J].商讯,2023,(01):104-107.
致 谢
在完成中小企业库存管理系统的毕业设计过程中,我收获了丰富的实践经验,也深切体会到了成长的喜悦。这次项目让我更加意识到理论与实际应用相结合的价值,并在实践中不断提升自己的专业能力。在此过程中,我特别感谢导师的悉心指导,老师不仅在技术上为我提供了宝贵的建议,更在思维方式上帮助我拓宽了视野,使我能够有效地解决问题并不断突破自我。
同时,学校为我提供了优质的学习资源和研究环境,接触到先进的技术和开发工具,为我的毕业设计提供了坚实的支撑。在项目开发过程中,虽然面临了不少技术难题,但通过查阅大量文献和亲自实践,我逐步找到了解决方案。这不仅提升了我的自主学习能力,也让我更加深刻地认识到知识积累的重要性。
此外,我还要感谢我的家人和朋友们,他们在我忙于毕业设计的每一个阶段,都无条件地给予我支持和鼓励。正是因为有他们的理解与陪伴,我才能在忙碌与压力中保持积极的心态,专注于每一项任务。这份毕业设计不仅是我大学生涯的圆满总结,也是我人生中一次重要的成长经历。带着这些宝贵的收获和感恩,我将继续迈向未来,勇敢地迎接新的挑战。
附录
系统核心代码设计
用户注册
注册页UserController.java,传入user对象,并将"user_id"、 "state"、 "user_group"、"login_time"、"phone"、"phone_state"、 "username"、"nickname"、"password"、"email"、"email_state"、"avatar"、"create_time"输入,重点是 "username"、"nickname"、"password"必须输入,通过获取username,数据库查询是否有该用户,如果存在,则提示“用户已存在”,否则执行将UserId置为空(数据库表中该字段已设置自动递增),代码如图所示。

图注册核心代码图
用户登录
登录页,首先传入"username"、"email"、"phone"、"password",用户可通过用户名、邮箱、手机号进行登陆,通过判断resultList来确定查询结果,然后执行查询用户组UserGroup,用户组里面不存在,依然报“用户不存在”,执行完以上代码,最后涉及到用户带有“审核”的,会查询examine_state(用户的审核状态),数据库表user_group中含有source_table和source_field进行查询,以上步骤完成,对输入的密码进行存储Token到数据库,匹对账号和密码,数据库中的AccessToken为令牌,用于身份认证,代码如图所示。

用用户登录核心代码图
修改密码
修改密码,通过请求data,获取旧密码,并将新密码重新赋值,期间都是需要通过加密,代码如图所示。

修改密码核心代码图
修改数据
修改一个数据,原理与add基本一致,不同点在于通过readConfig()读取关键字,以及通过readQuery()获取URL后面?指定位置的标识,转成Map对象后,执行update操作,同样通过拼接的sql语句执行,执行过程读取query,toWhereSql()语句完成数据库操作,body为修改对象的值,代码如图所示。

修改数据核心代码图
删除数据
删除一条数据,通过readQuery(),获取URL后面的对象地址,删除FROM具体的table,query删除查询FindConfig语句,代码如图示。

图4-11删除数据核心代码图
获取列表
通过请求的参数获取列表数据,代码如图所示。

图获取列表核心代码图
图片上传
通过请求的参数获取列表数据,代码如图4-13所示。

图片上传核心代码图
请关注点赞+私信博主,免费领取项目源码
4869

被折叠的 条评论
为什么被折叠?



