摘 要
本文设计并实现了一个基于 Django 框架的校园电子产品交易平台,旨在为校园用户提供便捷、安全的二手电子产品交易服务。平台采用 Python 语言进行开发,充分发挥了 Django 框架的高效性和可扩展性,实现了用户注册登录、商品发布与浏览、订单管理等核心功能。用户可以通过简洁友好的界面轻松发布闲置电子产品,设置价格、描述和图片等信息;同时,也能快速浏览其他用户的商品,进行筛选、搜索和下单操作。为了保障交易的合法性和安全性,平台为管理员提供了全面的后台管理功能,包括用户管理、商品审核、订单监控等,确保平台的正常运行和交易的合规性。系统采用 MySQL 数据库进行数据存储,通过合理的数据库设计和优化,保障了数据的安全性、完整性和高效性。通过前端与后端的紧密配合,该平台不仅能够满足校园内用户对电子产品交易的需求,还通过严格的审核机制和便捷的操作流程,提升了交易效率,促进了校园资源的循环利用,为校园二手市场的发展提供了有力支持。
关键词:校园电子产品交易平台;Python语言;Django框架;MySQL
Abstract
This article designs and implements a campus electronic product trading platform based on the Django framework, aiming to provide convenient and secure second-hand electronic product trading services for campus users. The platform is developed using Python language, fully leveraging the efficiency and scalability of the Django framework, and implementing core functions such as user registration and login, product publishing and browsing, and order management. Users can easily publish idle electronic products, set prices, descriptions, and pictures through a simple and friendly interface; At the same time, it can also quickly browse other users' products for filtering, searching, and placing orders. In order to ensure the legality and security of transactions, the platform provides comprehensive backend management functions for administrators, including user management, product review, order monitoring, etc., to ensure the normal operation of the platform and the compliance of transactions. The system uses MySQL database for data storage, and through reasonable database design and optimization, ensures the security, integrity, and efficiency of data. Through the close cooperation between the front-end and back-end, this platform not only meets the needs of users on campus for electronic product transactions, but also improves transaction efficiency through strict review mechanisms and convenient operation processes, promotes the recycling of campus resources, and provides strong support for the development of the campus second-hand market.
Keywords: Campus electronic product trading platform; Python language; Django framework; MySQL
目 录
1绪 论
在校园环境中,学生和教职工常常面临闲置电子产品处理难题,同时也有大量对二手电子产品的需求。然而,当前校园内的二手交易主要依赖于线下交易、社交媒体群组或非专业的交易平台,存在诸多问题。例如,信息传播范围有限,交易双方难以快速匹配需求;交易过程缺乏规范管理,容易出现欺诈、纠纷等问题;同时,交易信息的碎片化也使得买卖双方难以高效地管理和查询交易记录。对于校园管理者而言,缺乏有效的监管手段,难以对交易行为进行规范和监督,导致校园二手市场的秩序混乱。
针对这些问题,本研究提出设计并实现一个基于 Django 框架的校园电子产品交易平台。该平台将整合用户和管理员两大角色,通过 Python 语言和 Django 框架的强大功能,结合 MySQL 数据库的高效数据管理能力,为校园用户提供一个集中、规范、安全的电子产品交易环境。用户可以在平台上方便地发布闲置物品信息、浏览和购买所需商品,而管理员则可以通过后台管理系统对用户行为、商品信息和交易过程进行有效监管,确保交易的合法性与安全性。
本研究旨在设计并实现一个基于 Django 框架的校园电子产品交易平台,通过整合 Python 语言的高效性、Django 框架的开发便利性以及 MySQL 数据库的稳定性,为校园用户提供一个便捷、安全的电子产品交易环境。从理论层面来看,该研究深入探讨了 Django 框架在校园二手交易平台中的应用,结合用户需求与管理规范,对平台架构设计、功能实现以及数据管理进行了系统性分析,为相关领域的研究提供了理论支持和实践参考。
从实践角度出发,该平台的开发不仅满足了校园用户对二手电子产品交易的需求,提升了交易效率和安全性,还为校园管理者提供了有效的监管手段,有助于规范校园二手市场秩序。该研究也为计算机相关专业的学生提供了实际的项目开发经验,促进了理论与实践的结合,推动了校园信息化建设的进程。通过合理的系统架构设计和功能实现,本平台能够有效促进校园内资源的循环利用,提升校园生活的便捷性和质量。
在国内,关于校园二手交易平台的研究逐渐受到关注。研究主要集中在平台功能设计、用户体验以及安全与信任机制等方面。国内高校和研究机构通过调查分析大学生的需求,设计了用户注册、商品发布、搜索筛选、在线聊天、评价等常见功能模块。同时,也有研究者关注基于位置的推荐系统、智能匹配等创新功能。在用户体验方面,研究者们通过用户调研和实验,对用户界面设计、交互设计、信息展示等方面进行优化。安全与信任机制也是重要的研究方向,研究者们提出了用户身份认证、交易评价、纠纷处理等解决方案。
在国外,研究者们则更关注校园二手交易平台的社交化设计、移动端应用以及数据分析与挖掘。社交化设计方面,国外研究者认为校园二手交易平台应具备社交化特点,通过用户互动和社区建设增加用户粘性和活跃度。移动端应用方面,随着智能手机的普及,国外研究者关注移动端应用的设计与实现,提出了移动端特有的功能和界面设计。此外,利用大数据分析和挖掘技术,研究者们对平台数据进行深入研究,以发现用户行为规律和商品流行趋势。
综上所述,国内外在校园二手交易平台的研究上各有侧重。国内研究更注重平台功能的实用性和安全性,以满足校园用户的基本需求;国外研究则更关注平台的社交化和移动端应用,以及通过数据分析提升用户体验。然而,目前的研究在技术集成度、功能完整性以及用户体验方面仍有提升空间。因此,本研究将基于 Django 框架,结合国内校园的实际需求,设计并实现一个高效、安全、便捷的校园电子产品交易平台,旨在提升校园二手交易的效率和用户体验,同时为相关研究提供参考。
本文的结构按逻辑顺序分为以下几个章节:
第1章绪论,本章节介绍研究背景和意义,回顾当前研究现状,并阐明本文主要组织结构。
第2章系统关键技术,本章节将对校园电子产品交易平台的实现关键技术进行简要介绍。
第3章系统分析,本章节基于市场调研,分析校园电子产品交易平台的可行性、功能、角色、性能等需求,明确各模块的业务需求。
第4章系统设计,本章节详细阐述系统的整体架构设计,包括前后端结构、数据库设计及功能模块的设计思路。
第5章系统实现,本章节介绍系统各主要模块的具体实现,包括代码示例、业务逻辑及界面设计等。
第6章系统测试,本章节描述系统的测试方法及结果,分析系统的性能、稳定性及用户反馈。
第7章结论,本章节对主要对研究成果进行总结。
2 关键技术介绍
B/S体系[1],即Browser/Server体系,是一种常见的网络应用程序架构。其工作原理基于客户端与服务器之间的请求-响应模型。用户通过浏览器向服务器发送请求,服务器接收到请求后进行处理,并生成相应的响应结果,最终将响应返回给客户端。浏览器接收到服务器返回的响应后,解析其中的标记语言(如HTML[2]),并根据CSS样式表和PythonScript脚本来渲染页面,呈现给用户。用户可以与页面进行交互,例如点击链接、填写表单等操作,这些操作会触发新的请求,循环执行上述过程。
2.2Django框架
Django是一个使用Python语言开发的Web应用程序框架[3]。它提供了一种简单而强大的方式来构建复杂的网站和应用程序。通过使用Django,开发人员可以更轻松地处理数据库、创建用户界面和处理用户请求。它还提供了一个自动生成管理界面的功能,使得管理后台数据变得更加简单。Django还具有强大的安全功能,可以保护网站免受常见的网络攻击[4]。总之,Django是一个非常实用和易于学习的框架,适用于各种规模的Web项目。无论你是初学者还是经验丰富的开发人员,都可以从Django的便利性和灵活性中受益。
MySQL是一种广泛使用的开源关系型数据库管理系统[5](RDBMS),其稳定性、可靠性和卓越性能使其成为众多应用程序的首选数据库。MySQL支持标准SQL语法,并提供丰富的功能和特性,如事务处理、触发器和存储过程等,以满足开发者对数据管理和操作的需求。MySQL具有良好的可扩展性,支持主从复制、分布式架构和集群部署,适用于各种规模和负载的应用场景。作为一个开源项目,MySQL拥有庞大的用户社区和活跃的开发者社区,为用户提供了丰富的文档、教程和支持资源。总之,MySQL是一款可靠、强大且灵活的关系型数据库管理系统[6],通过其卓越性能和可扩展性,帮助开发者高效地管理和操作数据,并得到了广大用户的认可和应用。
2.4Python语言
Python是一种简洁易读、跨平台且功能强大的编程语言[7]。它拥有庞大而活跃的社区,提供了丰富的第三方库和框架,如NumPy、Pandas和Django,使开发人员能够快速构建各种应用程序。Python在数据处理和科学计算方面表现出色,通过相关库和工具,可以进行数据分析、机器学习和科学计算等任务。此外,Python广泛应用于Web开发[8]、自动化脚本、网络爬虫等领域,其多样性使其成为一个全能的编程语言。无论你是初学者还是有经验的开发者,Python的简单语法、跨平台性以及强大的社区支持都能为你提供高效、优雅和可靠的编程体验。总之,Python是一个强大而灵活的编程语言,深受开发人员喜爱,并在各个领域得到广泛应用。
3 系统分析
在技术可行性方面,选择使用Python作为开发语言,结合相应的框架Django,以实现系统的功能需求。Python作为一种简洁而强大的编程语言,具有丰富的库支持和成熟的开发社区,可以满足校园电子产品交易平台的开发需求。Django作为Python的Web框架,提供了高度可扩展的开发环境,使得系统的设计和实现更加便捷和高效。
系统开发采用开源技术栈,降低了软件授权与工具采购成本。Django框架简化了开发流程,缩短了项目周期,减少了人力投入。此外,借助云计算资源部署系统,可根据实际需求灵活调整服务器配置,进一步降低硬件成本。总体而言,该方案在经济上具有较高性价比,适合中小型企业或初创团队实施。
在操作可行性方面,本系统设计注重用户体验,采用了直观易用的界面设计,并提供详细的帮助文档支持,确保用户可以轻松上手使用各项功能。无论是用户还是后台管理员,都能通过简洁明了的操作流程完成信息查询和管理等任务。因此,从用户操作的角度来看,本系统具备良好的操作可行性。
本系统基于 Django 框架设计与实现,旨在满足校园电子产品交易平台的多样化运营需求,为普通用户和管理员两大角色提供全面的功能支持。普通用户可通过系统实现电子产品查询、公告消息浏览、新闻资讯查看及个人中心操作,享受便捷的交易体验;管理员则负责后台数据维护、用户权限管理、电子产品管理以及系统配置等核心任务,确保校园电子产品交易平台的高效运行和服务质量。通过功能模块的精细化设计,系统实现了业务流程的自动化与智能化,为校园电子产品交易平台的数字化转型提供了有力的技术支持。。具体描述如下:
- 普通用户模块:
首页:首页展示平台的主要信息,包括公告消息、电子产品推荐、新闻资讯以及平台特色内容,帮助用户快速了解当前的热门电子产品和活动信息,提升用户的浏览和交易体验。
公告消息:用户可以查看平台发布的最新公告,了解关于平台更新、交易规则变更、活动通知等方面的信息,确保用户第一时间获得重要信息,避免遗漏。
新闻资讯:提供最新的电子产品相关资讯,包括热门产品评测、使用技巧、科技趋势等,帮助用户获取最新的行业动态和产品推荐,为购买决策提供参考。
电子产品:每个电子产品的详细信息页面,展示产品的图片、简介、规格参数、价格、卖家信息等详细资料,用户可以进行点赞、评论和购买等操作。
我的账户:管理个人信息,包括昵称、头像和密码修改;支持绑定手机号或邮箱以增强账户安全。
个人中心:展示用户的个人首页、电子产品、购买信息、收藏、评论管理等信息,提供个性化的用户体验。
(2)管理员功能分析
后台首页: 展示管理员的主要操作入口和重要信息概览,包括系统运行状态等,帮助管理员快速了解系统整体情况。
系统用户: 包括管理员和普通用户的账户管理,允许管理员进行用户信息的查看、编辑、权限分配和角色管理。
产品分类管理:管理员可以对电子产品进行分类管理,包括添加、编辑、删除分类,以及调整分类的显示顺序等,以便用户更方便地浏览和搜索产品。
电子产品管理:管理员可以对用户发布的电子产品信息进行审核,确保产品信息的真实性、合法性和完整性。管理员可以编辑、删除或调整产品信息的展示顺序,优化平台的产品展示效果。
购买信息管理:管理员可以查看所有购买信息,包括售卖编号、交易金额、购买时间、卖家和买家信息等。管理员可以对购买信息进行管理和维护,确保订单信息的准确性和完整性。
系统管理(轮播图):管理员可以管理后台首页的轮播图内容,包括图片上传、顺序调整和内容更新,用于展示重要通知、活动或系统功能亮点。
公告消息管理:管理员可以发布、编辑和删除公告消息,确保用户及时获取重要信息。
资源管理(新闻资讯、资讯分类):管理员可在该功能中添加、编辑或删除新闻资讯内容,按类别对资讯进行分类管理,帮助用户更容易找到感兴趣的内容,同时提升资讯的整合性和易读性。
普通用户角色用例图如下所示。

管理员角色用例图如下所示。

图3-2 管理员用例图
系统非功能需求指的是性能需求,即对一个系统的性能需求进行分析和定义的过程。在进行性能需求分析时,因此校园电子产品交易平台的设计与实现主要需要考虑以下几个方面的性能需求:
响应时间:响应时间是指系统在接收到请求后,作出响应的时间。根据具体的业务需求和用户体验要求,可以确定系统在不同场景下的响应时间要求。
吞吐量:吞吐量是指系统在一定时间内处理的事务或请求的数量。根据业务需求和用户量的估计,可以确定系统需要支持的最大吞吐量。
并发用户数:并发用户数是指系统在同时使用的用户数量。根据预期的用户量和并发访问需求,可以确定系统需要支持的最大并发用户数。
可扩展性:可扩展性是指系统在面对用户量增加或并发访问需求增加时,能否通过增加硬件资源或调整系统架构来满足需求。根据预期的用户增长和扩展计划,可以确定系统需要具备的可扩展性要求。
故障处理能力:系统对故障的处理能力是指在出现错误或故障时,系统能够快速、准确地识别、定位并处理故障的能力。根据业务的重要性和对故障处理的要求,可以确定系统需要具备的故障处理能力。
安全性:系统在性能需求分析中,也需考虑安全方面的需求,如数据的保密性、完整性和可用性等。根据具体的安全需求和合规要求,可以确定系统需要满足的安全性需求。
通过对这些性能需求进行详细分析和定义,可以为校园电子产品交易平台的设计和开发提供指导,确保系统在满足预期的性能需求的同时,具备良好的性能和可靠性。
3.5.1用户登录流程
用户输入用户名和密码后,系统先检查输入是否为空,再验证用户名是否存在,若存在则通过用户名获取密码并校验。若密码正确则登录成功,否则提示密码错误。若用户名不存在或无法登录,提示用户操作无效。如图3-3所示。

图3-3登录流程图
管理员可以添加信息,用户添加可以自己权限内的信息,输入信息后,要想利用这个软件来进行系统的安全管理,首先需要登录到该软件中。添加信息流程如图3-4所示。

图3-4添加信息流程图
3.5.3修改信息流程
用户首先选择需要修改的记录,输入修改后的数据,系统判断输入数据是否合法。若数据不合法,提示重新输入;若数据合法,则将修改后的数据写入数据库,完成操作后流程结束。修改信息流程图如图3-5所示。

图3-5修改信息流程图
用户选择需要删除的记录后,系统判断是否确认删除。若未确认,返回选择环节;若确认删除,则更新数据库,删除对应记录,完成操作后流程结束。删除信息流程图如图3-6所示。

图3-6删除信息流程图
4系统设计
从技术角度来看,校园电子产品交易平台的架构设计至关重要。我们将采用MVC架构,包括表现层、业务逻辑层和数据访问层。表现层负责用户界面展示,业务逻辑层处理核心功能逻辑,数据访问层负责数据库交互。通过三层架构模式,确保系统的可靠性和可扩展性。
系统架构图如图4-1所示。

图4-1 系统架构图
通过整体功能模块设计,我们将根据需求分析的结果,将系统的功能划分为不同的模块。每个模块负责实现特定的功能,并与其他模块进行协作。我们将详细定义每个模块的输入、输出、处理逻辑和相互依赖关系。系统总体功能模块图如下图所示。

图4-2 系统功能模块图
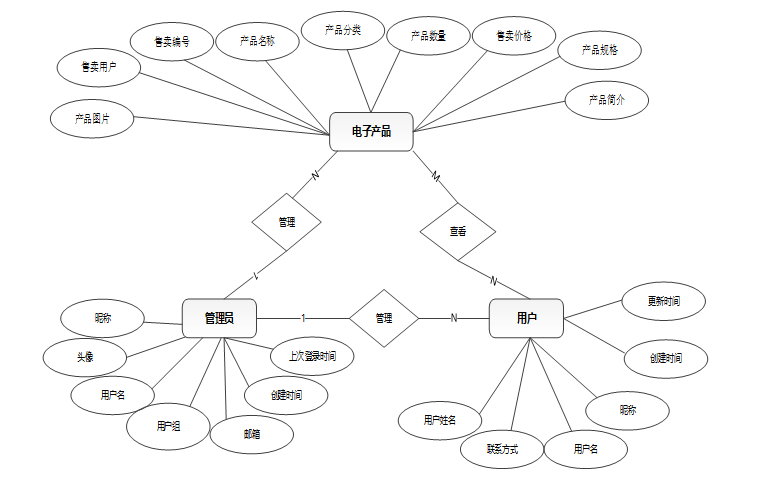
借助先进的系统,E-R图使其他用户可以快速轻松地了解系统的功能以及他们之间的关系。根据校园电子产品交易平台分析结果,本校园电子产品交易平台总体E-R图如下图所示。
图4-3 系统总体E-R图
所有系统的应用数据相互区分。一旦在相应的系统中实现,它们将与自己相应的网络和服务器通信。所以这个系统可以连接这些数据。当我们选择桥梁截面时,以下将简要介绍如何建立系统。在单击上一个按键的时候,就会自动在对话框中弹出数据源的名字,之后再单击下一个按键时,就在填写相对应的身份验证和登录信息。按照系统功能设计的特点与职能模块的分类,校园电子产品交易平台的总体设计和实施过程一共涉及到了几个资料表格。
根据E-R图,建立各个实体的数据表。由于本系统数据库数据表数量较多,所以只选取部分表单作为案列,如下所示:
| 编号 | 字段名 | 类型 | 长度 | 是否非空 | 是否主键 | 注释 |
| 1 | token_id | int | 是 | 是 | 临时访问牌ID | |
| 2 | token | varchar | 64 | 否 | 否 | 临时访问牌 |
| 3 | info | text | 65535 | 否 | 否 | 信息 |
| 4 | maxage | int | 是 | 否 | 最大寿命:默认2小时 | |
| 5 | create_time | timestamp | 是 | 否 | 创建时间 | |
| 6 | update_time | timestamp | 是 | 否 | 更新时间 | |
| 7 | user_id | int | 是 | 否 | 用户编号 |
表 4-2-article(文章)
| 编号 | 字段名 | 类型 | 长度 | 是否非空 | 是否主键 | 注释 |
| 1 | article_id | mediumint | 是 | 是 | 文章id | |
| 2 | title | varchar | 125 | 是 | 是 | 标题 |
| 3 | type | varchar | 64 | 是 | 否 | 文章分类 |
| 4 | hits | int | 是 | 否 | 点击数 | |
| 5 | praise_len | int | 是 | 否 | 点赞数 | |
| 6 | create_time | timestamp | 是 | 否 | 创建时间 | |
| 7 | update_time | timestamp | 是 | 否 | 更新时间 | |
| 8 | source | varchar | 255 | 否 | 否 | 来源 |
| 9 | url | varchar | 255 | 否 | 否 | 来源地址 |
| 10 | tag | varchar | 255 | 否 | 否 | 标签 |
| 11 | content | longtext | 4294967295 | 否 | 否 | 正文 |
| 12 | img | varchar | 255 | 否 | 否 | 封面图 |
| 13 | description | text | 65535 | 否 | 否 | 文章描述 |
表 4-3-article_type(文章分类)
| 编号 | 字段名 | 类型 | 长度 | 是否非空 | 是否主键 | 注释 |
| 1 | type_id | smallint | 是 | 是 | 分类ID | |
| 2 | display | smallint | 是 | 否 | 显示顺序 | |
| 3 | name | varchar | 16 | 是 | 否 | 分类名称 |
| 4 | father_id | smallint | 是 | 否 | 上级分类ID | |
| 5 | description | varchar | 255 | 否 | 否 | 描述 |
| 6 | icon | text | 65535 | 否 | 否 | 分类图标 |
| 7 | url | varchar | 255 | 否 | 否 | 外链地址 |
| 8 | create_time | timestamp | 是 | 否 | 创建时间 | |
| 9 | update_time | timestamp | 是 | 否 | 更新时间 |
表 4-4-auth(用户权限管理)
| 编号 | 字段名 | 类型 | 长度 | 是否非空 | 是否主键 | 注释 |
| 1 | auth_id | int | 是 | 是 | 授权ID | |
| 2 | user_group | varchar | 64 | 否 | 否 | 用户组 |
| 3 | mod_name | varchar | 64 | 否 | 否 | 模块名 |
| 4 | table_name | varchar | 64 | 否 | 否 | 表名 |
| 5 | page_title | varchar | 255 | 否 | 否 | 页面标题 |
| 6 | path | varchar | 255 | 否 | 否 | 路由路径 |
| 7 | parent | varchar | 64 | 否 | 否 | 父级菜单 |
| 8 | parent_sort | int | 是 | 否 | 父级菜单排序 | |
| 9 | position | varchar | 32 | 否 | 否 | 位置 |
| 10 | mode | varchar | 32 | 是 | 否 | 跳转方式 |
| 11 | add | tinyint | 是 | 否 | 是否可增加 | |
| 12 | del | tinyint | 是 | 否 | 是否可删除 | |
| 13 | set | tinyint | 是 | 否 | 是否可修改 | |
| 14 | get | tinyint | 是 | 否 | 是否可查看 | |
| 15 | field_add | text | 65535 | 否 | 否 | 添加字段 |
| 16 | field_set | text | 65535 | 否 | 否 | 修改字段 |
| 17 | field_get | text | 65535 | 否 | 否 | 查询字段 |
| 18 | table_nav_name | varchar | 500 | 否 | 否 | 跨表导航名称 |
| 19 | table_nav | varchar | 500 | 否 | 否 | 跨表导航 |
| 20 | option | text | 65535 | 否 | 否 | 配置 |
| 21 | create_time | timestamp | 是 | 否 | 创建时间 | |
| 22 | update_time | timestamp | 是 | 否 | 更新时间 |
表 4-5-code_token(验证码)
| 编号 | 字段名 | 类型 | 长度 | 是否非空 | 是否主键 | 注释 |
| 1 | code_token_id | int | 是 | 是 | 验证码ID | |
| 2 | token | varchar | 255 | 否 | 否 | 令牌 |
| 3 | code | varchar | 255 | 否 | 否 | 验证码 |
| 4 | expire_time | timestamp | 是 | 否 | 失效时间 | |
| 5 | create_time | timestamp | 是 | 否 | 创建时间 | |
| 6 | update_time | timestamp | 是 | 否 | 更新时间 |
表 4-6-collect(收藏)
| 编号 | 字段名 | 类型 | 长度 | 是否非空 | 是否主键 | 注释 |
| 1 | collect_id | int | 是 | 是 | 收藏ID | |
| 2 | user_id | int | 是 | 是 | 收藏人ID | |
| 3 | source_table | varchar | 255 | 否 | 否 | 来源表 |
| 4 | source_field | varchar | 255 | 否 | 否 | 来源字段 |
| 5 | source_id | int | 是 | 否 | 来源ID | |
| 6 | title | varchar | 255 | 否 | 否 | 标题 |
| 7 | img | varchar | 255 | 否 | 否 | 封面 |
| 8 | create_time | timestamp | 是 | 否 | 创建时间 | |
| 9 | update_time | timestamp | 是 | 否 | 更新时间 |
表 4-7-comment(评论)
| 编号 | 字段名 | 类型 | 长度 | 是否非空 | 是否主键 | 注释 |
| 1 | comment_id | int | 是 | 是 | 评论ID | |
| 2 | user_id | int | 是 | 是 | 评论人ID | |
| 3 | reply_to_id | int | 是 | 否 | 回复评论ID | |
| 4 | content | longtext | 4294967295 | 否 | 否 | 内容 |
| 5 | nickname | varchar | 255 | 否 | 否 | 昵称 |
| 6 | avatar | varchar | 255 | 否 | 否 | 头像地址 |
| 7 | create_time | timestamp | 是 | 否 | 创建时间 | |
| 8 | update_time | timestamp | 是 | 否 | 更新时间 | |
| 9 | source_table | varchar | 255 | 否 | 否 | 来源表 |
| 10 | source_field | varchar | 255 | 否 | 否 | 来源字段 |
| 11 | source_id | int | 是 | 否 | 来源ID |
表 4-8-electronic_products(电子产品)
| 编号 | 字段名 | 类型 | 长度 | 是否非空 | 是否主键 | 注释 |
| 1 | electronic_products_id | int | 是 | 是 | 电子产品ID | |
| 2 | selling_users | int | 否 | 否 | 售卖用户 | |
| 3 | sale_number | varchar | 64 | 否 | 否 | 售卖编号 |
| 4 | product_name | varchar | 64 | 否 | 否 | 产品名称 |
| 5 | product_classification | varchar | 64 | 否 | 否 | 产品分类 |
| 6 | product_quantity | double | 否 | 否 | 产品数量 | |
| 7 | sale_price | double | 否 | 否 | 售卖价格 | |
| 8 | product_specifications | varchar | 64 | 否 | 否 | 产品规格 |
| 9 | product_picture | varchar | 255 | 否 | 否 | 产品图片 |
| 10 | product_introduction | longtext | 4294967295 | 否 | 否 | 产品简介 |
| 11 | collect_len | int | 是 | 否 | 收藏数 | |
| 12 | comment_len | int | 是 | 否 | 评论数 | |
| 13 | purchase_information_limit_times | int | 是 | 否 | 购买限制次数 | |
| 14 | create_time | datetime | 是 | 否 | 创建时间 | |
| 15 | update_time | timestamp | 是 | 否 | 更新时间 |
表 4-9-hits(用户点击)
| 编号 | 字段名 | 类型 | 长度 | 是否非空 | 是否主键 | 注释 |
| 1 | hits_id | int | 是 | 是 | 点赞ID | |
| 2 | user_id | int | 是 | 否 | 点赞人 | |
| 3 | create_time | timestamp | 是 | 否 | 创建时间 | |
| 4 | update_time | timestamp | 是 | 否 | 更新时间 | |
| 5 | source_table | varchar | 255 | 否 | 否 | 来源表 |
| 6 | source_field | varchar | 255 | 否 | 否 | 来源字段 |
| 7 | source_id | int | 是 | 否 | 来源ID |
表 4-10-notice(公告)
| 编号 | 字段名 | 类型 | 长度 | 是否非空 | 是否主键 | 注释 |
| 1 | notice_id | mediumint | 是 | 是 | 公告ID | |
| 2 | title | varchar | 125 | 是 | 否 | 标题 |
| 3 | content | longtext | 4294967295 | 否 | 否 | 正文 |
| 4 | create_time | timestamp | 是 | 否 | 创建时间 | |
| 5 | update_time | timestamp | 是 | 否 | 更新时间 |
表 4-11-ordinary_user(普通用户)
| 编号 | 字段名 | 类型 | 长度 | 是否非空 | 是否主键 | 注释 |
| 1 | ordinary_user_id | int | 是 | 是 | 普通用户ID | |
| 2 | user_name | varchar | 64 | 否 | 否 | 用户姓名 |
| 3 | user_gender | varchar | 64 | 否 | 否 | 用户性别 |
| 4 | user_age | varchar | 64 | 否 | 否 | 用户年龄 |
| 5 | examine_state | varchar | 16 | 是 | 否 | 审核状态 |
| 6 | user_id | int | 是 | 否 | 用户ID | |
| 7 | create_time | datetime | 是 | 否 | 创建时间 | |
| 8 | update_time | timestamp | 是 | 否 | 更新时间 |
表 4-12-praise(点赞)
| 编号 | 字段名 | 类型 | 长度 | 是否非空 | 是否主键 | 注释 |
| 1 | praise_id | int | 是 | 是 | 点赞ID | |
| 2 | user_id | int | 是 | 是 | 点赞人 | |
| 3 | create_time | timestamp | 是 | 否 | 创建时间 | |
| 4 | update_time | timestamp | 是 | 否 | 更新时间 | |
| 5 | source_table | varchar | 255 | 否 | 否 | 来源表 |
| 6 | source_field | varchar | 255 | 否 | 否 | 来源字段 |
| 7 | source_id | int | 是 | 否 | 来源ID | |
| 8 | status | tinyint | 是 | 否 | 点赞状态:1为点赞,0已取消 |
表 4-13-product_classification(产品分类)
| 编号 | 字段名 | 类型 | 长度 | 是否非空 | 是否主键 | 注释 |
| 1 | product_classification_id | int | 是 | 是 | 产品分类ID | |
| 2 | product_classification | varchar | 64 | 否 | 否 | 产品分类 |
| 3 | create_time | datetime | 是 | 否 | 创建时间 | |
| 4 | update_time | timestamp | 是 | 否 | 更新时间 |
表 4-14-purchase_information(购买信息)
| 编号 | 字段名 | 类型 | 长度 | 是否非空 | 是否主键 | 注释 |
| 1 | purchase_information_id | int | 是 | 是 | 购买信息ID | |
| 2 | selling_users | int | 否 | 否 | 售卖用户 | |
| 3 | sale_number | varchar | 64 | 否 | 否 | 售卖编号 |
| 4 | product_name | varchar | 64 | 否 | 否 | 产品名称 |
| 5 | product_classification | varchar | 64 | 否 | 否 | 产品分类 |
| 6 | sale_price | double | 否 | 否 | 售卖价格 | |
| 7 | product_specifications | varchar | 64 | 否 | 否 | 产品规格 |
| 8 | purchase_user | int | 否 | 否 | 购买用户 | |
| 9 | purchase_time | datetime | 否 | 否 | 购买时间 | |
| 10 | purchase_quantity | double | 否 | 否 | 购买数量 | |
| 11 | purchase_amount | varchar | 64 | 否 | 否 | 购买金额 |
| 12 | purchase_notes | varchar | 64 | 否 | 否 | 购买备注 |
| 13 | pay_state | varchar | 16 | 是 | 否 | 支付状态 |
| 14 | pay_type | varchar | 16 | 否 | 否 | 支付类型: 微信、支付宝、网银 |
| 15 | create_time | datetime | 是 | 否 | 创建时间 | |
| 16 | update_time | timestamp | 是 | 否 | 更新时间 | |
| 17 | source_table | varchar | 255 | 否 | 否 | 来源表 |
| 18 | source_id | int | 否 | 否 | 来源ID | |
| 19 | source_user_id | int | 否 | 否 | 来源用户 |
表 4-15-slides(轮播图)
| 编号 | 字段名 | 类型 | 长度 | 是否非空 | 是否主键 | 注释 |
| 1 | slides_id | int | 是 | 是 | 轮播图ID | |
| 2 | title | varchar | 64 | 否 | 否 | 标题 |
| 3 | content | varchar | 255 | 否 | 否 | 内容 |
| 4 | url | varchar | 255 | 否 | 否 | 链接 |
| 5 | img | varchar | 255 | 否 | 否 | 轮播图 |
| 6 | hits | int | 是 | 否 | 点击量 | |
| 7 | create_time | timestamp | 是 | 否 | 创建时间 | |
| 8 | update_time | timestamp | 是 | 否 | 更新时间 |
表 4-16-upload(文件上传)
| 编号 | 字段名 | 类型 | 长度 | 是否非空 | 是否主键 | 注释 |
| 1 | upload_id | int | 是 | 是 | 上传ID | |
| 2 | name | varchar | 64 | 否 | 否 | 文件名 |
| 3 | path | varchar | 255 | 否 | 否 | 访问路径 |
| 4 | file | varchar | 255 | 否 | 否 | 文件路径 |
| 5 | display | varchar | 255 | 否 | 否 | 显示顺序 |
| 6 | father_id | int | 否 | 否 | 父级ID | |
| 7 | dir | varchar | 255 | 否 | 否 | 文件夹 |
| 8 | type | varchar | 32 | 否 | 否 | 文件类型 |
表 4-17-user(用户账户)
| 编号 | 字段名 | 类型 | 长度 | 是否非空 | 是否主键 | 注释 |
| 1 | user_id | int | 是 | 是 | 用户ID | |
| 2 | state | smallint | 是 | 否 | 账户状态:(1可用|2异常|3已冻结|4已注销) | |
| 3 | user_group | varchar | 32 | 否 | 否 | 所在用户组 |
| 4 | login_time | timestamp | 是 | 否 | 上次登录时间 | |
| 5 | phone | varchar | 11 | 否 | 否 | 手机号码 |
| 6 | phone_state | smallint | 是 | 否 | 手机认证:(0未认证|1审核中|2已认证) | |
| 7 | username | varchar | 16 | 是 | 否 | 用户名 |
| 8 | nickname | varchar | 16 | 否 | 否 | 昵称 |
| 9 | password | varchar | 64 | 是 | 否 | 密码 |
| 10 | | varchar | 64 | 否 | 否 | 邮箱 |
| 11 | email_state | smallint | 是 | 否 | 邮箱认证:(0未认证|1审核中|2已认证) | |
| 12 | avatar | varchar | 255 | 否 | 否 | 头像地址 |
| 13 | open_id | varchar | 255 | 否 | 否 | 针对获取用户信息字段 |
| 14 | create_time | timestamp | 是 | 否 | 创建时间 |
表 4-18-user_group(用户组)
| 编号 | 字段名 | 类型 | 长度 | 是否非空 | 是否主键 | 注释 |
| 1 | group_id | mediumint | 是 | 是 | 用户组ID | |
| 2 | display | smallint | 是 | 否 | 显示顺序 | |
| 3 | name | varchar | 16 | 是 | 否 | 名称 |
| 4 | description | varchar | 255 | 否 | 否 | 描述 |
| 5 | source_table | varchar | 255 | 否 | 否 | 来源表 |
| 6 | source_field | varchar | 255 | 否 | 否 | 来源字段 |
| 7 | source_id | int | 是 | 否 | 来源ID | |
| 8 | register | smallint | 否 | 否 | 注册位置 | |
| 9 | create_time | timestamp | 是 | 否 | 创建时间 | |
| 10 | update_time | timestamp | 是 | 否 | 更新时间 |
5系统实现
用户可以通过注册功能创建个人账号,填写包括用户名、密码、邮箱或手机号等基本信息完成注册流程。系统会对输入信息进行校验,确保唯一性和格式正确性,并将用户数据存储至数据库中,同时发送验证邮件或短信以确认账户有效性。用户注册界面如下图所示。
图5-1 用户注册界面
用户登录模块为前台用户提供安全快捷的访问方式。登录页面设计简洁明了,用户只需输入用户名及密码即可完成身份验证。登录成功后,用户将被重定向至系统首页页面。对于忘记密码的用户,提供了找回密码功能,通过邮箱或手机号接收重置链接,保障账户安全。用户登录界面如下图所示。
图5-2 用户登录界面
前台首页界面是用户访问系统的入口页面,它应该展示平台的主要功能和特色,并提供导航链接以便用户浏览和搜索。首页界面的设计应注重页面的美观性和用户体验,同时也需要考虑页面的加载速度和响应性能。系统前台首页以上中下的布局进行展示,正上方是提供系统搜索功能和系统功能导航栏,中间是轮播图,下面是展示平台的新闻资讯推荐、公告消息展示等内容。其界面如下图所示。
图5-3 前台首页界面
新闻资讯模块为用户提供校园电子产品交易平台相关的行业动态、知识文章等内容,增强平台的吸引力和用户粘性。用户可以通过分类浏览或关键词搜索快速找到感兴趣的文章,同时支持查看文章详情并按时间顺序翻阅历史资讯。其界面如下图所示。
图5-4 新闻资讯界面
用户可以查看平台发布的最新公告,了解关于平台更新、交易规则变更、活动通知等方面的信息,确保用户第一时间获得重要信息,避免遗漏。其界面如下图所示。
图5-5 公告消息界面
每个电子产品的详细信息页面,展示产品的图片、简介、规格参数、价格、卖家信息等详细资料,用户可以进行点赞、评论和购买等操作。其界面如下图所示。
图5-6 电子产品界面
5.1.7个人中心界面
展示用户的个人首页、电子产品、购买信息、收藏、评论管理等信息,提供个性化的用户体验。其界面如下图所示。
图5-7个人中心界面
管理员通过后台登录模块验证身份后进入管理系统,该模块支持账号密码登录,并可选择记住登录状态或进行双因素认证以增强安全性。登录失败时提供错误提示,确保管理员账户的安全性。其界面如下图所示。
展示管理员的主要操作入口和重要信息概览,包括系统运行状态、待处理任务等,帮助管理员快速了解系统整体情况。其界面如下图所示。
图5-9 后台首页界面
包括管理员和普通用户的账户管理,允许管理员进行用户信息的查看、编辑、权限分配和角色管理。其界面如下图所示。
图5-10 用户管理界面
管理员可以对用户发布的电子产品信息进行审核,确保产品信息的真实性、合法性和完整性。管理员可以编辑、删除或调整产品信息的展示顺序,优化平台的产品展示效果。其界面如下图所示。
图5-11 电子产品管理界面
轮播图模块为管理员提供管理首页展示内容的功能,支持上传图片、设置链接地址以及调整显示顺序。管理员可以通过该模块灵活更新平台的宣传内容,吸引更多用户关注。系统通过后端接口将数据存储至数据库,确保前端展示效果与后台配置一致。其界面如下图所示。
图5-12 轮播图管理界面
资源管理模块主要用于管理和发布新闻资讯及分类信息,帮助管理员丰富平台内容。管理员可以创建、编辑或删除新闻资讯,并对资讯进行分类管理,确保内容组织清晰有序。其界面如下图所示。
图5-13 资源管理界面
管理员可以发布、编辑和删除公告消息,确保用户及时获取重要信息。其界面如下图所示。
图5-14 公告消息管理界面
6 系统测试
6.1测试目的
测试是为了验证系统在功能、性能、安全性和用户体验等方面的表现。通过测试,可以发现并修复潜在的问题和缺陷,确保系统的正常运行和稳定性。功能验证确保各项功能按设计要求运行;性能评估评估系统的响应时间和并发处理能力;安全检测确保系统的身份认证和数据传输安全;用户体验评估提升界面友好性和操作流程;兼容性测试确保系统在不同设备和浏览器上的兼容性。通过全面的测试,系统将更可靠地支持用户需求,并提供优质的用户体验。
6.2测试用例
对以下功能进行测试,包括包括用户注册、用户登录、电子产品搜索、电子产品查看、电子产品添加,具体测试用例如下表所示。
表6-1 用户注册测试用例表
| 用例编号 | 用例名称 | 测试步骤 | 测试结果 |
| 6-1 | 用户注册 | 1. 输入有效注册信息,包括用户名、密码和联系方式。 | 注册成功,系统保存用户信息。 |
| 2. 点击注册按钮进行提交。 | 跳转至登录页面。 | ||
| 3. 检查是否成功注册并跳转至登录页面。 | 用户成功注册,可以登录使用。 |
表6-2 用户登录测试用例表
| 用例编号 | 用例名称 | 测试步骤 | 测试结果 |
| 6-2 | 用户登录 | 1. 输入正确用户名和密码。 | 登录成功,系统验证通过。 |
| 2. 点击登录按钮进行验证。 | 跳转至用户首页。 | ||
| 3. 检查是否成功登录并跳转至用户首页。 | 用户成功登录,进入用户首页。 |
表6-3 电子产品搜索测试用例表
| 用例编号 | 用例名称 | 测试步骤 | 测试结果 |
| 6-3 | 电子产品搜索 | 1. 在搜索框输入关键词,如产品名称。 | 显示相关产品列表。 |
| 2. 点击搜索按钮进行搜索。 | 匹配关键词的电子产品显示在搜索结果中。 | ||
| 3. 检查是否显示相关电子产品列表。 | 用户看到与搜索关键词匹配的电子产品。 |
表6-4 电子产品查看测试用例表
| 用例编号 | 用例名称 | 测试步骤 | 测试结果 |
| 6-3 | 电子产品搜索 | 1. 点击电子产品。 | 显示所有电子产品列表。 |
| 2. 进入详情页浏览。 | 展示电子产品详情页。 | ||
| 3. 检查是否显示电子产品是否正常展示。 | 电子产品展示正常。 |
表6-5 电子产品添加测试用例表
| 用例编号 | 用例名称 | 测试步骤 | 测试结果 |
| 6-4 | 电子产品添加 | 1. 进入后台电子产品管理界面,点击添加按钮。 | 显示电子产品添加页面。 |
| 2. 正确填写并提交相关信息。 | 信息填写完整准确。 | ||
| 3. 检查是否提交成功,并检查电子产品是否成功添加至平台。 | 电子产品成功添加至平台。 |
6.3测试结果
经过对用户注册、用户登录、电子产品搜索、电子产品查看、电子产品添加等功能的测试,系统表现稳定,用户注册流程顺畅,登录验证准确,电子产品搜索、查看、添加功能有效。各项功能符合预期,系统运行良好,用户体验良好,功能完善。
结 论
通过基于 Django 框架的校园电子产品交易平台设计与实现,能够有效提升校园二手交易的管理效率和服务质量。Django 框架的高效开发特性和 Python 语言的强大数据处理能力,使得平台能够快速响应各类用户需求。无论是普通用户的信息查询、新闻浏览,还是管理员的全局把控与决策支持,都能得到高效处理。
系统的模块化设计为后续功能扩展和维护提供了良好的基础,确保了平台在运营过程中的可持续发展。在实际应用中,校园电子产品交易平台不仅为普通用户提供了便捷的电子产品查询、新闻资讯浏览以及个性化服务,还为管理员提供了全面的后台管理功能,包括电子产品管理、权限分配等,极大地优化了校园二手产品的运营管理。
未来,平台可继续探索更先进的技术手段,进一步提升个性化服务和智能化管理水平,增强平台的竞争力,为校园二手交易的数字化转型提供有力支持。
参考文献
- 黄维.基于B/S模式的虚拟网络实验室安全管理体系分析[J].信息系统工程,2024,(05):4-7.
- 张宇薇.HTML5在Web前端开发中的应用[J].集成电路应用,2024,41(04):274-276.
- 邱红丽,张舒雅.基于Django框架的web项目开发研究[J].科学技术创新,2021,(27):97-98.
- 段艺,涂伟忠.Django开发从入门到实践[M].机械工业出版社:202211.635.
- 李艳杰.MySQL数据库下存储过程的综合运用研究[J].现代信息科技,2023,7(11):80-82+88.
- 肖睿,李鲲程,范效亮,等.MySQL数据库应用技术及实践[M].人民邮电出版社:202206.228.
- 明日科技.快速上手Python[M].化学工业出版社:202211.337.
- 明日科技.Python Web开发手册[M].化学工业出版社:202201.411.
- Sang M V ,Thanh P N T ,Gia N H , et al.Impact of user-generated content in digital platforms on purchase intention: the mediator role of user emotion in the electronic product industry[J].Cogent Business & Management,2024,11(1):55-57.
- ]Gong B ,Xiong G .Research and Design of Campus Shared Trading Platform Based on Blockchain[J].The Frontiers of Society, Science and Technology,2024,6(10):34-36.
- DongX ,LiB ,XieK , et al.The effect of the product categories diversityrecommended on cross‐buying in electronic commerce platforms: The moderating role of user navigation heterogeneity[J].Journal of Consumer Behaviour,2024,24(1):304-331.
- 蒋瑞霞,王莉.基于地理位置的校园二手交易平台设计与实现[J].物联网技术,2024,14(04):73-76.
- Liu Z ,Zhao Y ,Yang S , et al.Time Series Analysis of Product Demand Forecasting and Inventory Optimization on E-commerce Platforms[J].Journal of Electronics and Information Science,2024,9(1):65-67.
- 孙丽,王皓,戴璐,等.大学校园二手交易平台构建与运营——以E大学“花梨闲转”微信小程序为例[J].科技与创新,2024,(04):12-16.
- 邵岩,刑艺,王思琦,等.从共享校园集市到针对特定用户创建专门数字化交易平台——以大庆市高新区大学城万市万物物品交易平台为例[J].上海商业,2024,(01):29-31.
- 唐瑛.服务设计思维下校园二手书籍交易平台设计研究[J].大众文艺,2023,(23):13-15.
- 刘曼璐.情感化理念下的校园闲置交易平台设计研究[D].北京建筑大学,2023,(02):25-27.
- 郭童贤.关于建立二手交易平台调研及可行性分析[J].现代商业,2022,(32):31-34.
- 张宇航,刘琪,陈攀龙,等.“互联网+”大学校园交易二手互助平台发展规划[J].商业经济,2022,(12):182-184.
- 华厚强,康佳春.基于Python的校园交易平台设计[J].现代计算机,2022,28(15):105-111.
致 谢
眨眼之间,大学生活就要结束了。在本文的最后,我要感谢我和蔼可亲的导师、团结有爱的同学的帮助和鼓励。此刻,我找不到感谢之词可以用来表达我最深切的感激之情。尤其感谢我的指导老师,在选题的过程中与我进行了深入的交流,在毕业设计期间给我提供了一些指导。四年的学习生活让我受益良多,老师们的丰富的学术知识、认真负责的学习态度让我受益匪浅。在此,我深深地感谢那些曾经给予我帮助和指导的老师!
我的论文得益于许多学者的贡献,他们的研究成果为我提供了宝贵的指导,使我能够更好地完成这篇文章。感谢我的同学和朋友在我的写作以及排版过程中给予热情的帮助,才使得我比较顺利的完成了这篇论文。
感谢大学里遇见的朋友,你们在我这四年里留下无数的温暖和快乐,让我对这个校园多了一份留念。最后,感谢我的父母、辅导员、班长,以及室友们对我大学生活上的关心和理解,让我能保持乐观和追求我所热爱的。尽管我的能力有限,但我仍然尽力去完善这篇论文,并且诚挚地希望各位老师和学友能够给予宝贵的指导与意见!
附 录
登录代码如下:
def Login(self, ctx):
print("===================登录=====================")
ret = {
"error": {
"code": 70000,
"message": "账户不存在",
}
}
body = ctx.body
password = md5hash(body["password"]) or ""
obj = service_select("user").Get_obj(
{"username": body["username"]}, {"like": False}
)
if obj:
user_group = service_select("user_group").Get_obj({'name': obj['user_group']}, {"like": False})
if user_group and user_group['source_table'] != '':
user_obj = service_select(user_group['source_table']).Get_obj({"user_id": obj['user_id']}, {"like": False})
if user_obj['examine_state'] == '未通过':
ret = {
"error": {
"code": 70000,
"message": "账户未通过审核",
}
}
return ret
if user_obj['examine_state'] == '未审核':
ret = {
"error": {
"code": 70000,
"message": "账户未审核",
}
}
return ret
if obj["state"] == 1:
if obj["password"] == password:
timeout = timezone.now()
timestamp = int(time.mktime(timeout.timetuple())) * 1000
token = md5hash(str(obj["user_id"]) + "_" + str(timestamp))
ctx.request.session[token] = obj["user_id"]
service_select("access_token").Add(
{"token": token, "user_id": obj["user_id"]}
)
obj["token"] = token
ret = {
"result": {"obj": obj}
}
else:
ret = {
"error": {
"code": 70000,
"message": "密码错误",
}
}
else:
ret = {
"error": {
"code": 70000,
"message": "用户账户不可用,请联系管理员",
}
}
return ctx.response(json.dumps(ret, ensure_ascii=False))
注册代码如下:
def Register(self, ctx):
print("===================注册=====================")
userService = service_select("user")
body = ctx.body
if "username" not in body and body["username"] == '':
return ctx.response(json.dumps({
"error": {
"code": 70000,
"message": "用户名不能为空",
}
}, ensure_ascii=False))
if "user_group" not in body and body["user_group"] == '':
return ctx.response(json.dumps({
"error": {
"code": 70000,
"message": "用户组不能为空",
}
}, ensure_ascii=False))
if "password" not in body and body["password"] == '':
return ctx.response(json.dumps({
"error": {
"code": 70000,
"message": "密码不能为空",
}
}, ensure_ascii=False))
post_param = body
post_param['nickname'] = body["nickname"] or ""
post_param['password'] = md5hash(body["password"])
obj = userService.Get_obj({"username": post_param['username']}, {"like": False})
if obj:
return ctx.response(json.dumps({
"error": {
"code": 70000,
"message": "用户名已存在",
}
}, ensure_ascii=False))
ret = {
"error": {
"code": 70000,
"message": "注册失败",
}
}
bl = userService.Add(post_param)
if bl:
ret = {
"result": {
"bl": True,
"message": "注册成功"
}
}
return ctx.response(json.dumps(ret, ensure_ascii=False))
找回密码代码如下:
def Forget_password(self, ctx):
print("===================修改密码=====================")
ret = {
"error": {
"code": 70000,
"message": "用户信息不能没有"
}
}
body = ctx.body
if not body["code"]:
return {
"error": {
"code": 70000,
"message": "验证码不存在或者错误"
}
}
obj = service_select("user").Get_obj(
{"username": body["username"]}, {"like": False}
)
if not obj:
return {
"error": {
"code": 70000,
"message": "用户名不存在或者错误"
}
}
password = md5hash(body["password"])
if not password:
return {
"error": {
"code": 70000,
"message": "密码不存在或者错误"
}
}
bl = service_select("user").Set({"user_id": obj["user_id"]}, {"password": password})
if bl:
ret = {"result": {"bl": True, "message": "修改成功"}}
else:
ret = {
"error": {
"code": 70000,
"message": "修改失败",
}
}
return ctx.response(json.dumps(ret, ensure_ascii=False))
修改密码代码如下:
def Change_password(self, ctx):
print("===================修改密码=====================")
ret = {
"error": {
"code": 70000,
"message": "账号未登录",
}
}
request = ctx.request
headers = request.headers
if ("x-auth-token" in headers) and headers["x-auth-token"]:
token = headers["x-auth-token"]
user_id = tokenGetUserId(token, request)
userService = service_select("user")
body = ctx.body
password = md5hash(body["o_password"])
obj = userService.Get_obj({"user_id": user_id, "password": password}, {"like": False})
if obj:
password = md5hash(body["password"])
bl = userService.Set({"user_id": user_id}, {"password": password})
if bl:
ret = {"result": {"bl": True, "message": "修改成功"}}
else:
ret = {
"error": {
"code": 70000,
"message": "修改失败",
}
}
else:
ret = {
"error": {
"code": 70000,
"message": "密码错误",
}
}
else:
ret = {
"error": {
"code": 70000,
"message": "账户未登录",
}
}
return ctx.response(json.dumps(ret, ensure_ascii=False))
增删查改代码如下:
增
def Add(self, ctx):
body = ctx.body
unique = self.config.get("unique")
obj = None
if unique:
qy = {}
for i in range(len(unique)):
key = unique[i]
qy[key] = body.get(key)
obj = self.service.Get_obj(qy)
if not obj:
error = self.Add_before(ctx)
if error["code"]:
return {"error": error}
error = self.Events("add_before", ctx, None)
if error["code"]:
return {"error": error}
result = self.service.Add(body, self.config)
if self.service.error:
return {"error": self.service.error}
res = self.Add_after(ctx, result)
if res:
result = res
res = self.Events("add_after", ctx, result)
if res:
result = res
return {"result": result}
else:
return {"error": {"code": 10000, "message": "已存在"}}
删
def Del(self, ctx):
if len(ctx.query) == 0:
errorMsg = {"code": 30000, "message": "删除条件不能为空!"}
return errorMsg
result = self.service.Del(ctx.query, self.config)
if self.service.error:
return {"error": self.service.error}
return {"result": result}
改
def Set(self, ctx):
error = self.Set_before(ctx)
if error["code"]:
return {"error": error}
error = self.Events("set_before", ctx, None)
if error["code"]:
return {"error": error}
query = ctx.query
if 'page' in query.keys():
del ctx.query['page']
if 'size' in query.keys():
del ctx.query['size']
if 'orderby' in query.keys():
del ctx.query['orderby']
result = self.service.Set(ctx.query, ctx.body, self.config)
if self.service.error:
return {"error": self.service.error}
res = self.Set_after(ctx, result)
if res:
result = res
res = self.Events("set_after", ctx, result)
if res:
result = res
return {"result": result}
查多条数据:
def Get_list(self, ctx):
query = dict(ctx.query)
config_plus = {}
if "field" in query:
field = query.pop("field")
config_plus["field"] = field
if "page" in query:
config_plus["page"] = query.pop("page")
if "size" in query:
config_plus["size"] = query.pop("size")
if "orderby" in query:
config_plus["orderby"] = query.pop("orderby")
if "like" in query:
config_plus["like"] = query.pop("like")
if "groupby" in query:
config_plus["groupby"] = query.pop("groupby")
count = self.service.Count(query)
lst = []
if self.service.error:
return {"error": self.service.error}
elif count:
lst = self.service.Get_list(query,
obj_update(self.config, config_plus))
if self.service.error:
return {"error": self.service.error}
self.interact_list(ctx, lst)
return {"result": {"list": lst, "count": count}}
查一条数据:
def Get_obj(self, ctx):
query = dict(ctx.query)
config_plus = {}
if "field" in query:
field = query.pop("field")
config_plus["field"] = field
obj = self.service.Get_obj(query, obj_update(self.config, config_plus))
if self.service.error:
return {"error": self.service.error}
if obj:
self.interact_obj(ctx, obj)
return {"result": {"obj": obj}}
请关注点赞+私信博主,免费领取项目源码
1065

被折叠的 条评论
为什么被折叠?



