摘 要
随着城市化进程的加快,校园内的流浪猫数量逐渐增多,亟需一个系统化的管理平台来提高救助效率和透明度。校园流浪猫救助平台旨在通过信息化手段,整合流浪猫信息、用户参与和管理员监督,实现高效救助和管理。
平台分为管理员和普通用户两大模块。管理员能够进行流浪猫咪统计、用户管理、审核救助申请与流浪申报等;普通用户可以查看推荐内容、参与交流论坛、搜索和申请救助流浪猫,并申报发现的流浪猫。平台还支持使用关联规则算法根据用户行为推荐相关内容,提升用户体验。
技术方案方面,平台采用Python语言结合Django框架构建后端服务,提供了强大的模型视图控制器(MVC)架构支持,简化了开发流程。MySQL数据库用于存储所有数据,确保数据的安全性和一致性。前端利用关联规则算法分析用户行为,提供个性化内容推荐,增强用户粘性。
通过这个平台,期望能显著提升校园流浪猫的救助效率,促进学生和教职工的积极参与。管理员能够更高效地管理流浪猫信息和用户活动,而普通用户则可以通过平台方便地获取信息并参与救助行动。系统将有助于改善校园内流浪猫的生活质量,营造和谐的人与自然共处环境。
关键词:校园流浪猫救助平台;Python语言;Django框架;MySQL数据库;关联规则算法
Abstract
With the acceleration of urbanization, the number of stray cats on campus is gradually increasing, and there is an urgent need for a systematic management platform to improve rescue efficiency and transparency. The campus stray cat rescue platform aims to integrate stray cat information, user participation, and administrator supervision through information technology to achieve efficient rescue and management.
The platform is divided into two main modules: administrators and regular users. Administrators can conduct stray cat statistics, user management, review rescue applications, and stray declaration, etc; Ordinary users can view recommended content, participate in communication forums, search and apply for assistance to stray cats, and declare the stray cats they have discovered. The platform also supports the use of association rule algorithms to recommend relevant content based on user behavior, enhancing the user experience.
In terms of technical solutions, the platform uses Python language combined with Django framework to build backend services, providing powerful Model View Controller (MVC) architecture support and simplifying the development process. MySQL database is used to store all data, ensuring data security and consistency. The front-end utilizes association rule algorithms to analyze user behavior, provide personalized content recommendations, and enhance user stickiness.
Through this platform, it is expected to significantly improve the efficiency of rescuing stray cats on campus and promote the active participation of students and faculty. Administrators can manage stray cat information and user activities more efficiently, while ordinary users can easily access information and participate in rescue operations through the platform. The system will help improve the quality of life for stray cats on campus and create a harmonious environment where humans and nature coexist.
Key words:Campus stray cat rescue platform; Python language; Django framework; MySQL database; Association rule algorithm
目 录
1绪论
1.1研究背景和意义
随着城市化进程的加快和人们生活方式的变化,校园内流浪猫的数量逐渐增加,带来了诸多环境和社会问题。传统的救助方式主要依赖于个人或小团体的努力,缺乏系统化的管理和有效的信息共享机制[1]。这不仅导致了资源分配不均,还影响了救助效率和效果。特别是在高校环境中,学生和教职工对流浪动物的关注度较高,但缺乏一个统一的平台来整合这些力量[2]。校园流浪猫救助平台应运而生,旨在通过信息化手段,将流浪猫的信息、用户参与情况以及管理员的监督有机结合起来,形成一个高效、透明的救助体系。该平台不仅可以帮助流浪猫获得及时的救助,还能促进校园社区成员之间的互动与合作,增强大家的责任感和环保意识[3]。
校园流浪猫救助平台的建立具有重要的现实意义和社会价值。首先,从管理角度来看,平台通过整合流浪猫的相关信息,如位置、健康状况等,使管理员能够更有效地进行资源调配和任务安排,提高了救助工作的效率和透明度。其次,对于普通用户而言,平台提供了便捷的参与渠道,无论是通过申报发现的流浪猫,还是申请救助某只猫咪,都能在平台上轻松实现。此外,利用关联规则算法进行个性化推荐,增强了用户的参与感和体验,促进了用户之间的交流与合作。长远来看,这种系统化的救助模式不仅能改善校园内的生态环境,还能为其他学校或社区提供可借鉴的经验,推动全社会对流浪动物保护的关注和支持[4]。通过不断的技术升级和功能扩展,该平台有望成为构建和谐校园的重要工具,并为社会可持续发展贡献力量。
1.2国内外研究现状
1.2.1国内研究现状
在国内,随着社会对动物保护意识的增强,校园流浪猫救助逐渐成为一个受到关注的话题。一些高校已经开始尝试通过建立志愿者团队和线上平台来管理和救助校园内的流浪猫[5]。例如,北京大学、清华大学等高校的学生自发组织了“猫咪之家”之类的社团,专门负责流浪猫的喂养、绝育手术安排以及领养推广[6]。然而,这些努力大多局限于特定的校园环境,缺乏系统性和持续性。近年来,随着信息技术的发展,国内也开始探索利用互联网技术进行流浪猫管理。部分城市如上海、深圳等地已经推出了宠物救助APP或微信小程序,提供在线申报、救助申请等功能[7]。尽管如此,这些平台在数据处理能力、用户体验设计以及跨地区合作方面仍存在不足,需要进一步优化和发展。
1.2.2国外研究现状
在国外,尤其是欧美发达国家,校园流浪猫救助已经有较为成熟的经验和技术积累。美国的一些大学如斯坦福大学、哈佛大学等不仅建立了完善的流浪猫救助机制,还引入了高科技手段进行管理[8]。例如,通过GPS追踪设备监控流浪猫的活动范围,利用智能识别技术进行个体识别,甚至有些项目还采用了无人机进行远程监控和救援[9]。此外,国外的研究更加注重数据分析和社会学角度的探讨,通过大数据分析预测流浪猫的数量变化趋势,并据此制定更为科学合理的救助策略[10]。社区参与也是国外流浪猫救助的重要组成部分,许多地方都有政府支持的TNR(捕捉-绝育-放归)计划,鼓励居民参与到流浪猫的日常照顾中来[11]。不过,不同国家和地区之间在法律法规、文化背景上的差异,也为跨国界的救助合作带来了挑战[12]。
综上所述,国内外在校园流浪猫救助方面的研究各有侧重,国内注重实践应用与初步的信息技术结合,而国外则更强调科技的应用和社会学视角的深入研究。两者共同推动了流浪猫救助领域的发展,但仍需克服各自的技术和社会障碍,以实现更加高效和人性化的救助体系。
1.3主要研究内容
校园流浪猫救助平台的主要研究内容涵盖了需求分析、技术方案设计、功能设计及数据库设计。
1. 需求分析:通过调研确定校园流浪猫救助平台需满足管理员处理猫咪信息、用户管理和救助记录审核,以及普通用户方便参与救助、获取资讯和互动的需求。
2. 技术方案设计:采用Python语言和Django框架构建后端服务,结合MySQL数据库确保数据的安全性和一致性,并利用关联规则算法进行个性化推荐。
3. 功能设计:平台包括管理员模块(如流浪猫咪统计、用户管理、救助记录审核)和普通用户模块(如交流论坛、个性化推荐、流浪申报),支持快速定位和申请救助。
4. 数据库设计:数据库包含用户表、流浪猫信息表、救助记录表等,通过合理设计表结构和索引,保证高效查询和更新,支持系统的扩展性和未来功能升级。
2关键技术
Python是一种广泛使用的高级编程语言,以其简洁、易读、易写的特点而受到开发者的喜爱。作为一种解释型语言,Python具有丰富的标准库和第三方库,能够支持多种开发需求,尤其在数据分析、人工智能、Web开发等领域表现出色。在系统中,Python因其高效的开发速度和可读性,成为实现数据处理、算法设计和系统开发的理想语言。其简洁的语法和强大的生态系统使得开发者能够快速构建原型,并轻松与其他技术栈进行集成。特别是在与Django框架结合使用时,Python能够大大提高系统的开发效率,简化后端业务逻辑的实现。此外,Python强大的数据处理和机器学习库(如NumPy、Pandas、TensorFlow等)为系统提供了坚实的技术支持[13]。
Django是一个基于Python的高效Web开发框架,以“快速开发”和“干净设计”著称,广泛应用于开发动态网站和Web应用。Django框架采用MTV(Model-Template-View)架构,具有高效的数据库操作、强大的管理后台和自动化处理功能,非常适合快速开发大规模Web应用。在系统中,Django可以帮助开发者快速构建功能完善的后台管理系统、用户界面和服务接口,便于进行数据处理、管理和分析。Django自带的ORM(对象关系映射)使得开发者无需编写复杂的SQL语句即可进行高效的数据库操作。此外,Django具有完善的安全机制,如防止SQL注入、跨站脚本攻击(XSS)和跨站请求伪造(CSRF)等,能够有效保障系统的安全性。因此,Django是构建智能化校园流浪猫救助平台的理想框架[14]。
2.3MySQL数据库
MySQL是一款开源的关系型数据库管理系统(RDBMS),广泛应用于Web应用和企业级软件中。作为一个高性能的数据库,MySQL支持高并发的读写操作,具有良好的扩展性和灵活性,适合用于构建数据量大、访问频繁的应用。对于系统,MySQL提供了高效的数据存储和管理能力,可以存储多种类型的数据。MySQL支持复杂的SQL查询、事务处理和数据一致性保障,确保系统能够稳定、高效地运行。在系统中,数据库通常需要处理大量的实时数据。MySQL能够通过分库分表、主从复制等技术手段保证系统的高可用性和数据的安全性。此外,MySQL的开源特性使得其具有较低的使用成本,非常适合需要成本控制的项目开发[15]。
3系统分析
3.1.1技术可行性
校园流浪猫救助平台采用Python语言和Django框架进行开发,这两者均具有成熟的技术生态和丰富的社区支持,能够快速搭建稳定的应用程序。MySQL数据库的使用确保了数据存储的安全性和高效性,而关联规则算法则能提供个性化的内容推荐,增强用户体验。此外,现代前端技术如HTML5、CSS3和JavaScript可以确保平台在各种设备上的良好展示效果。整体技术栈的选择不仅考虑了当前的需求,也为未来的扩展提供了良好的基础,使得系统具备高度的灵活性和可维护性。
3.1.2经济可行性
从经济角度来看,构建校园流浪猫救助平台的成本主要包括初期开发费用、服务器托管费用及后续维护成本。利用开源技术和现有框架可以大幅降低开发成本,同时云服务的普及也使得服务器托管变得更加经济实惠。平台上线后,通过吸引更多用户参与和互动,可以逐步实现自给自足,例如通过与宠物用品商家合作推广产品或接受捐赠等方式获得收入。长远来看,该平台不仅能减少流浪猫管理的人力物力投入,还能通过提升社会关注度吸引更多的志愿者和资源,从而达到经济效益和社会效益的双赢局面。
3.1.3社会可行性
校园流浪猫救助平台在社会层面上具有显著的可行性和必要性。它响应了现代社会对动物保护的关注和需求,有助于提高公众的责任感和环保意识。其次,通过整合校内外资源,平台能够有效促进学生、教职工以及社会各界人士之间的互动与合作,形成一个积极向上的救助网络。此外,平台提供的透明化管理和公开信息也有助于增强信任度,减少不必要的误解和冲突。
综上所述,从技术、经济和社会三个维度来看,校园流浪猫救助平台的开发均具备高度的可行性。
3.2功能需求分析
管理员通过后台首页查看流浪猫咪数量和救助记录统计,进行用户管理(增删改查管理员和普通用户),维护流浪猫咪信息及其分类,审核救助申请和流浪申报信息,管理平台的轮播图、通知公告和新闻资讯,监控交流论坛活动,并设定权限确保系统安全。这些功能帮助管理员有效管理和优化平台运营,保障平台内容的质量和用户的参与体验。
普通用户在首页查看轮播图并根据个人兴趣获得推荐内容,参与交流论坛讨论流浪猫救助经验,查看通知公告和新闻资讯了解最新动态,通过多种方式搜索和申请救助流浪猫咪,申报发现的流浪猫并提供详细信息,以及在个人中心管理自己的救助记录、流浪申报、收藏和评论。这些功能增强了用户的互动性和参与感,促进了校园内流浪猫的有效救助。普通用户角色用例如下图所示。

图3.1普通用户用例图
普通用户详细功能设计如下所示。
首页:展示轮播图并使用关联规则算法根据用户点击行为推荐相关内容,提升用户体验。
交流论坛:用户可以在此交流关于流浪猫救助的经验和故事,促进社区互动。
通知公告:查看管理员发布的通知与公告,及时获取最新消息。
新闻资讯:获取有关流浪猫救助的最新新闻资讯,增强保护意识。
流浪猫咪:通过多种方式搜索和查看流浪猫咪信息(名称、分类、当前状态),支持排序功能,并可申请救助某只流浪猫咪。
流浪申报:申报发现的流浪猫咪,提供位置、状况描述、联系方式等信息,帮助猫咪获得及时救助。
个人中心:显示个人信息概览、救助记录、流浪申报记录、收藏的帖子或猫咪以及评论管理,方便用户管理自己的活动。
管理员通过后台首页查看流浪猫咪数量和救助记录统计,进行用户管理(增删改查管理员和普通用户),维护流浪猫咪信息及其分类,审核救助申请和流浪申报信息,管理平台的轮播图、通知公告和新闻资讯,监控交流论坛活动,并设定权限确保系统安全。这些功能帮助管理员有效管理和优化平台运营,保障平台内容的质量和用户的参与体验。管理员角色用例如下图所示。

图3.2管理员用例图
管理员详细功能设计如下所示。
后台首页:展示校园内流浪猫咪数量统计和救助记录统计,便于管理员掌握整体情况。
用户管理:进行管理员和普通用户的增删改查操作,确保平台用户的有效管理。
流浪猫咪管理:维护流浪猫咪的信息,包括添加、更新猫咪状态等,保证数据的准确性。
猫咪分类管理:定义不同类型的猫咪及其属性,便于分类管理和针对性救助。
救助记录管理:审核用户提交的救助申请,并对救助过程进行详细记录和跟踪。
流浪申报管理:审核用户申报的流浪猫咪信息,确保申报信息的真实性和准确性。
轮播图管理:管理平台首页轮播图内容,用于展示重要通知或活动信息,吸引用户关注。
通知公告管理:发布和管理平台的通知与公告,向用户提供最新的消息和服务信息。
新闻资讯管理:提供关于流浪猫救助相关的新闻资讯,增强用户的保护意识和参与度。
交流管理:监控和管理用户在交流论坛上的活动,确保交流环境和谐安全。
权限管理:设定和调整不同角色的权限,确保系统的安全运行和合理使用。
3.3系统性能分析
非功能性分析主要关注系统的性能、可用性、可靠性、安全性等方面,确保系统在满足功能需求的同时,能够稳定高效运行。
- 性能:系统采用优化的数据库设计和Django框架,确保高并发情况下查询响应快速,提升系统性能。
- 可用性:简洁的用户界面和管理员后台模块,保证用户和管理员能够便捷操作,提升系统易用性。
- 可靠性:数据库冗余备份,日志记录和错误提示机制,确保系统稳定运行,及时应对异常。
- 安全性:采用用户身份验证、加密处理和权限管理,确保用户数据安全,防止滥用。
- 可扩展性:模块化设计支持未来增加新功能,如新增内容或互动模块。
- 兼容性:系统兼容主流操作系统和浏览器,确保广泛适用。
3.4.1用户注册登录流程
普通用户首先访问系统首页,点击“注册”按钮进入注册页面,填写个人信息如用户名、密码、电子邮件等,并通过验证码验证身份后完成注册。注册成功后,用户可以使用注册信息登录系统。登录时,用户需输入正确的用户名和密码,系统验证通过后将跳转至个人主页,提供个性化的服务入口和功能选项,确保用户能够方便地开始使用系统的所有功能。用户注册登录流程图如下图所示。

图3.3注册登录流程图
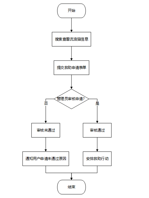
3.4.2流浪猫咪救助申请流程
用户在平台上找到需要救助的流浪猫信息,点击“申请救助”按钮,填写申请表单,包括救助原因、具体需求等详细信息,并上传相关图片或文件作为补充材料。提交后,管理员会在后台收到通知并审核该申请,根据情况分配资源或提供进一步指导。审核通过后,用户将收到确认消息,救助行动随即展开。流程图如下图所示。

图3.4流浪猫咪救助流程图
3.4.3流浪申报流程
当用户发现校园内的流浪猫时,可以通过平台的“流浪申报”功能,填写详细的申报信息,包括猫咪的位置、外观特征、健康状况描述及个人联系方式等。提交后,管理员会对申报信息进行审核,核实无误后将其添加到流浪猫数据库中,并安排后续的救助计划。程序操作流程图如下图所示。

图3.5流浪申报流程图
4系统设计
4.1.1系统架构设计
平台采用三层架构设计,确保系统的灵活性、可扩展性和维护性。表示层负责用户界面展示,通过网页或移动应用与用户交互,提供如注册登录、信息浏览和申请提交等功能。业务逻辑层处理核心业务流程,包括用户管理、流浪猫信息处理、救助申请审核及关联规则算法推荐等,确保各功能模块的高效运行。数据访问层则负责与MySQL数据库进行交互,执行数据的存储、检索和更新操作,保证数据的安全性和一致性。整个系统架构如图4-1所示。

图4.1系统架构图
4.1.2功能模块设计
功能模块设计是系统开发过程中的重要阶段,将系统划分为不同的模块,每个模块负责完成特定的功能或任务。校园流浪猫救助平台由多个功能模块组成,每个模块下又包含具体的功能操作。功能模块图如下图所示。

图4.2系统功能结构图
4.2数据库设计
4.2.1数据库逻辑设计
校园流浪猫救助平台的数据库逻辑设计基于E-R图,展示了各实体及其关系。主要实体包括用户(包含普通用户和管理员)、流浪猫、救助记录、流浪申报、新闻资讯和交流论坛帖子。用户与流浪猫之间通过救助记录和流浪申报关联,管理员负责审核这些记录。新闻资讯和交流论坛帖子则为用户提供最新信息和互动平台。关系明确,如用户“提交”救助申请,管理员“审核”记录等,确保数据的一致性和完整性,支持系统的高效运行。各个实体之间联系总E-R图如下图所示。

图4.3系统总E-R图
4.2.2数据库表结构设计
数据库包含多个关键表:用户表存储用户信息及权限;流浪猫表记录猫咪详情;救助记录表管理救助申请与状态;流浪申报表保存用户提交的发现信息;新闻资讯表发布平台动态;交流帖子表支持用户互动。每表通过唯一标识符关联,确保数据一致性和查询效率,支持系统的高效运行和扩展需求。主要数据表如下所示。
表 4-1-ordinary_users(普通用户)
| 编号 | 字段名 | 类型 | 长度 | 是否非空 | 是否主键 | 注释 |
| 1 | ordinary_users_id | int | 是 | 是 | 普通用户ID | |
| 2 | user_name | varchar | 64 | 否 | 否 | 用户姓名 |
| 3 | user_gender | varchar | 64 | 否 | 否 | 用户性别 |
| 4 | contact_number | varchar | 16 | 否 | 否 | 联系电话 |
| 5 | examine_state | varchar | 16 | 是 | 否 | 审核状态 |
| 6 | user_id | int | 是 | 否 | 用户ID | |
| 7 | create_time | datetime | 是 | 否 | 创建时间 | |
| 8 | update_time | timestamp | 是 | 否 | 更新时间 |
表 4-2-cat_classification(猫咪分类)
| 编号 | 字段名 | 类型 | 长度 | 是否非空 | 是否主键 | 注释 |
| 1 | cat_classification_id | int | 是 | 是 | 猫咪分类ID | |
| 2 | cat_classification | varchar | 64 | 否 | 否 | 猫咪分类 |
| 3 | create_time | datetime | 是 | 否 | 创建时间 | |
| 4 | update_time | timestamp | 是 | 否 | 更新时间 |
表 4-3-rescue_record(救助记录)
| 编号 | 字段名 | 类型 | 长度 | 是否非空 | 是否主键 | 注释 |
| 1 | rescue_record_id | int | 是 | 是 | 救助记录ID | |
| 2 | cat_name | varchar | 64 | 否 | 否 | 猫咪名称 |
| 3 | cat_classification | varchar | 64 | 否 | 否 | 猫咪分类 |
| 4 | cat_location | varchar | 64 | 否 | 否 | 猫咪位置 |
| 5 | user_information | int | 否 | 否 | 用户信息 | |
| 6 | user_name | varchar | 64 | 否 | 否 | 用户姓名 |
| 7 | contact_number | varchar | 64 | 否 | 否 | 联系电话 |
| 8 | rescue_date | date | 否 | 否 | 救助日期 | |
| 9 | number_of_rescues | varchar | 64 | 否 | 否 | 救助次数 |
| 10 | rescue_remarks | text | 65535 | 否 | 否 | 救助备注 |
| 11 | examine_state | varchar | 16 | 是 | 否 | 审核状态 |
| 12 | examine_reply | varchar | 255 | 否 | 否 | 审核回复 |
| 13 | create_time | datetime | 是 | 否 | 创建时间 | |
| 14 | update_time | timestamp | 是 | 否 | 更新时间 | |
| 15 | source_table | varchar | 255 | 否 | 否 | 来源表 |
| 16 | source_id | int | 否 | 否 | 来源ID | |
| 17 | source_user_id | int | 否 | 否 | 来源用户 |
表 4-4-stray_cats(流浪猫咪)
| 编号 | 字段名 | 类型 | 长度 | 是否非空 | 是否主键 | 注释 |
| 1 | stray_cats_id | int | 是 | 是 | 流浪猫咪ID | |
| 2 | cat_name | varchar | 64 | 否 | 否 | 猫咪名称 |
| 3 | cat_classification | varchar | 64 | 否 | 否 | 猫咪分类 |
| 4 | current_state | varchar | 64 | 否 | 否 | 当前状态 |
| 5 | health_status | varchar | 64 | 否 | 否 | 健康状态 |
| 6 | cat_gender | varchar | 64 | 否 | 否 | 猫咪性别 |
| 7 | cat_age | varchar | 64 | 否 | 否 | 猫咪年龄 |
| 8 | cat_location | varchar | 64 | 否 | 否 | 猫咪位置 |
| 9 | cat_pictures | varchar | 255 | 否 | 否 | 猫咪图片 |
| 10 | cat_description | longtext | 4294967295 | 否 | 否 | 猫咪描述 |
| 11 | hits | int | 是 | 否 | 点击数 | |
| 12 | praise_len | int | 是 | 否 | 点赞数 | |
| 13 | collect_len | int | 是 | 否 | 收藏数 | |
| 14 | comment_len | int | 是 | 否 | 评论数 | |
| 15 | recommend | int | 是 | 否 | 智能推荐 | |
| 16 | mark_address | varchar | 64 | 否 | 否 | 详细地址 |
| 17 | mark_lng | varchar | 64 | 否 | 否 | 详细地址经度 |
| 18 | mark_lat | varchar | 64 | 否 | 否 | 详细地址纬度 |
| 19 | rescue_record_limit_times | int | 是 | 否 | 救助限制次数 | |
| 20 | create_time | datetime | 是 | 否 | 创建时间 | |
| 21 | update_time | timestamp | 是 | 否 | 更新时间 |
表 4-5-wandering_declaration(流浪申报)
| 编号 | 字段名 | 类型 | 长度 | 是否非空 | 是否主键 | 注释 |
| 1 | wandering_declaration_id | int | 是 | 是 | 流浪申报ID | |
| 2 | declaration_title | varchar | 64 | 否 | 否 | 申报标题 |
| 3 | user_information | int | 否 | 否 | 用户信息 | |
| 4 | user_name | varchar | 64 | 否 | 否 | 用户姓名 |
| 5 | contact_number | varchar | 16 | 否 | 否 | 联系电话 |
| 6 | cat_location | varchar | 64 | 否 | 否 | 猫咪位置 |
| 7 | description_of_the_situation | text | 65535 | 否 | 否 | 状况描述 |
| 8 | examine_state | varchar | 16 | 是 | 否 | 审核状态 |
| 9 | examine_reply | varchar | 255 | 否 | 否 | 审核回复 |
| 10 | create_time | datetime | 是 | 否 | 创建时间 | |
| 11 | update_time | timestamp | 是 | 否 | 更新时间 |
5系统实现
5.1.1用户注册界面
普通用户注册功能允许新用户通过填写个人信息如用户名、密码、电子邮件等完成注册。系统会要求输入验证码以验证身份,确保注册过程的安全性。界面图如下所示。

图5.1用户注册界面设计
用户输入账号和密码进行登录,系统验证其是否通过管理员审核。未审核或审核失败的用户无法登录,审核通过后可正常访问平台功能,保障平台用户质量。界面图如下所示。

图5.2用户登录界面设计
5.1.3首页界面
首页展示轮播图和个性化推荐内容,利用关联规则算法分析用户行为数据,根据点击、浏览记录动态推荐相关内容,提升用户体验和平台互动性。界面图如下所示。

图5.3首页界面设计
5.1.4交流论坛界面
用户可在交流论坛发布帖子、评论或点赞,分享流浪猫救助经验或讨论相关话题。系统支持关键词搜索和分类浏览,促进用户间的互动与信息共享。界面图如下所示。

图5.4交流论坛界面设计
5.1.5流浪猫咪界面
用户可通过猫咪名称、分类、状态等条件搜索流浪猫信息,并按时间或距离排序。地图功能显示猫咪位置,用户可申请救助某只猫咪,简化救助流程。界面图如下所示。

图5.5流浪猫咪查看界面设计

图5.6流浪猫咪救助界面设计
5.1.6流浪申报界面
用户可申报发现的流浪猫,填写猫咪位置、健康状况、描述及联系方式等信息。提交后由管理员审核,审核通过后录入系统,便于后续救助安排。界面图如下所示。

图5.7流浪申报界面设计
个人中心展示用户个人信息、救助记录、流浪申报历史,以及收藏的内容和评论管理功能。用户可随时查看和编辑自己的活动记录,提升使用便捷性。界面图如下所示。

图5.8退票申请界面设计
5.2后台管理员模块
5.2.1后台首页界面
管理员登录后台后,首页展示流浪猫咪总数、分类分布及救助记录的统计数据。通过图表和数据概览,帮助管理员快速掌握平台运行状态,优化资源分配。界面图如下所示。

图5.9后台首页界面设计
5.2.2用户管理界面
管理员可查看和管理所有用户信息,包括新增、编辑或删除用户账号,并设置普通用户的权限。审核普通用户注册申请,确保用户信息真实可靠。界面如下所示。

图5.10用户管理界面设计
5.2.3流浪猫咪管理界面
管理员负责维护流浪猫信息,包括添加新发现的猫咪、更新猫咪状态或删除无效记录,确保猫咪信息的准确性和及时性,为用户提供可靠的救助依据。界面如下所示。

图5.11流浪猫咪添加界面设计
5.2.4救助记录管理界面
管理员审核用户提交的救助申请,查看详细信息并决定是否批准。记录救助进展,跟踪每只猫咪的救助状态,确保救助过程透明高效。界面如下所示。

图5.12救助审核界面设计
5.2.5流浪申报管理界面
管理员审核用户申报的流浪猫信息,核实位置、描述等内容的真实性。审核通过后录入系统,并安排后续救助计划,确保每条申报得到妥善处理。界面如下所示。

图5.13流浪申报管理界面设计
6系统测试
测试的主要目的是验证校园流浪猫救助平台的各项功能是否按预期工作,确保系统的稳定性、安全性和用户体验。通过全面的功能测试、性能测试和安全测试,检查系统在不同场景下的表现,发现并修复潜在问题,保证管理员和普通用户能够高效、便捷地使用平台进行流浪猫的管理和救助。此外,测试还旨在优化系统性能,提高响应速度,确保平台能够在高并发情况下稳定运行。
6.2测试方法
校园流浪猫救助平台的测试采用多种方法,确保系统功能完善、性能优越且安全可靠。首先进行单元测试,针对每个模块的功能进行详细验证,如用户注册登录、流浪猫信息管理等,确保各部分独立工作正常。接着是集成测试,检查不同模块之间的交互是否顺畅,例如用户提交救助申请后管理员能否及时收到通知并处理。系统测试则涵盖整个平台的功能和非功能需求,包括性能测试(模拟高并发场景评估系统响应速度和稳定性)、安全测试(检测潜在的安全漏洞,确保数据保护措施到位)以及兼容性测试(确认平台在不同设备和浏览器上的表现一致)。最后,通过用户验收测试,邀请实际用户参与试用,收集反馈以进一步优化用户体验,确保系统满足最终用户的期望和需求。这些测试方法共同作用,保证了系统的高质量交付和稳定运行。
6.3测试内容
在进行用户功能测试时,测试的目的是确保系统中每个模块能够按照预期正确地运行,本次测试内容包括用户注册登录、流浪猫咪查看、救助申请、流浪申报、论坛互动等。功能测试表如下所示。
(1)用户注册登录测试测试旨在验证用户注册登录功能的准确性和安全性,确保系统能够正确处理用户的注册和登录操作,并提供清晰的反馈信息。
表6.1用户注册登录测试表
| 测试编号 | 功能模块 | 测试用例描述 | 测试结果 |
| 1 | 用户注册 | 输入正确的用户名和密码 | 注册成功,提示注册完成 |
| 2 | 用户注册 | 输入已存在的用户名 | 注册失败,提示用户名已存在 |
| 3 | 用户登录 | 输入正确的用户名和密码 | 登录成功,跳转至个人主页 |
| 4 | 用户登录 | 输入错误的用户名或密码 | 登录失败,提示用户名或密码错误 |
| 5 | 用户登录 | 未注册的用户尝试登录 | 登录失败,提示用户不存在 |
(2)流浪猫信息管理测试用于验证管理员能否正确添加、更新和删除流浪猫信息,确保数据的一致性和准确性。
表6.2流浪猫信息管理测试表
| 测试编号 | 功能模块 | 测试用例描述 | 测试结果 |
| 1 | 添加流浪猫 | 输入完整的猫咪信息 | 添加成功,提示操作完成 |
| 2 | 更新流浪猫 | 修改已有流浪猫的部分信息 | 更新成功,提示操作完成 |
| 3 | 删除流浪猫 | 选择一只流浪猫进行删除 | 删除成功,提示操作完成 |
| 4 | 查看流浪猫 | 搜索特定条件下的流浪猫 | 显示符合条件的流浪猫列表 |
(3)救助记录管理测试验证管理员能否有效审核和管理用户的救助申请,确保每条申请得到及时处理并记录。
表6.3救助记录管理测试表
| 测试编号 | 功能模块 | 测试用例描述 | 测试结果 |
| 1 | 审核救助申请 | 审核通过一个有效的救助申请 | 审核成功,提示操作完成 |
| 2 | 审核救助申请 | 审核拒绝一个无效的救助申请 | 审核成功,提示操作完成 |
| 3 | 查看救助记录 | 查询所有已处理的救助记录 | 显示所有已处理的救助记录 |
| 4 | 更新救助状态 | 更新某条救助记录的状态 | 更新成功,提示操作完成 |
(4)流浪申报管理测试确保管理员能够准确审核用户提交的流浪猫发现信息,并将其合理纳入管理系统。
表6.4流浪申报管理测试表
| 测试编号 | 功能模块 | 测试用例描述 | 测试结果 |
| 1 | 审核流浪申报 | 审核通过一个有效的流浪申报 | 审核成功,提示操作完成 |
| 2 | 审核流浪申报 | 审核拒绝一个无效的流浪申报 | 审核成功,提示操作完成 |
| 3 | 查看流浪申报 | 查询所有已处理的流浪申报记录 | 显示所有已处理的流浪申报记录 |
| 4 | 更新申报状态 | 更新某条流浪申报的状态 | 更新成功,提示操作完成 |
(5)论坛互动测试旨在验证用户在交流论坛中的各项操作是否正常工作,包括发布帖子、评论、点赞等功能,确保用户能够顺利进行信息共享和互动。
表6.5论坛互动测试表
| 测试编号 | 功能模块 | 测试用例描述 | 测试结果 |
| 1 | 发布帖子 | 用户输入标题和内容后发布新帖子 | 发布成功,帖子显示在论坛首页 |
| 2 | 编辑帖子 | 用户编辑已发布的帖子 | 编辑成功,更新后的帖子内容显示 |
| 3 | 删除帖子 | 用户删除自己发布的帖子 | 删除成功,帖子从论坛中移除 |
| 4 | 评论帖子 | 用户对某篇帖子发表评论 | 评论成功,评论显示在帖子下方 |
| 5 | 点赞帖子 | 用户对某篇帖子进行点赞 | 点赞成功,点赞数增加 |
| 6 | 搜索帖子 | 用户通过关键词搜索相关帖子 | 搜索成功,显示符合条件的帖子列表 |
6.4测试结果
通过一系列详细的测试用例,包括用户注册登录、流浪猫信息管理、救助记录管理、流浪申报管理以及论坛互动等功能模块的测试,我们验证了校园流浪猫救助平台的各项功能均能按预期工作。所有关键操作如注册、登录、信息发布、审核及互动等均表现出良好的稳定性和准确性。测试结果显示系统能够有效处理各种输入并提供清晰的反馈信息,确保了用户体验的一致性和可靠性。此外,性能测试和安全测试也未发现重大问题,证明系统在高并发情况下依然保持稳定,并具备一定的安全性。然而,部分界面细节和响应速度仍有优化空间,未来将针对这些问题进行调整和改进,以进一步提升系统的整体质量和用户满意度。
结 论
校园流浪猫救助平台通过整合现代信息技术,为校园内的流浪猫救助和管理提供了一个全面的解决方案。采用Python语言和Django框架构建后端服务,不仅提升了开发效率,还确保了系统的稳定性和扩展性。MySQL数据库用于数据存储,保证了数据的安全性和一致性。平台设计充分考虑了管理员和普通用户的实际需求,提供了丰富的功能模块,如流浪猫咪统计、用户管理、救助记录审核、交流论坛、个性化推荐等。特别是利用关联规则算法进行内容推荐,增强了用户体验,促进了用户之间的互动和信息共享。通过这些措施,平台有效地提高了流浪猫救助的效率和透明度,促进了校园内人与动物的和谐共处。
未来,校园流浪猫救助平台可以进一步集成更多先进的技术手段来提升其功能和服务质量。例如,引入机器学习算法对流浪猫的行为模式进行分析,预测最佳救助时间和策略;增加移动端应用支持,使用户能够随时随地访问平台并参与救助行动;利用物联网(IoT)技术实现对流浪猫健康状况的实时监测,及时发现并处理潜在问题。此外,还可以探索与其他高校或动物保护组织的合作,扩大平台的影响范围,促进资源共享和经验交流。长远来看,随着技术的不断进步和社会环保意识的增强,该平台有望成为推动校园乃至更大范围内流浪动物保护的重要工具,为构建更加和谐的社会环境贡献力量。通过持续的技术升级和功能扩展,校园流浪猫救助平台将不断适应新的挑战,满足日益增长的需求。
参考文献
- 张杜鹃.基于微服务的流浪动物新型救助系统的设计与实现[D].首都经济贸易大学,2022.
- 安琪.基于服务设计思维的城市流浪动物助养系统设计研究[D].北京化工大学,2022.
- 秦豆豆,赵佳意,徐池,禚少岑.AIT——流浪猫狗救助平台管理系统的设计与实现[J].电子技术与软件工程,2021,(14):158-159.
- 王亚文,赵翠.基于SSM框架的社区宠物信息管理系统设计与分析[J].电脑编程技巧与维护,2021,(01):103-105.
- 姜苏.基于互联网平台解决社会流浪动物问题的可行性研究[D].山东农业大学,2020.
- 吴文洋,刘世宇.基于B/S架构宠物领养管理系统设计[J].软件,2020,41(11):85-87.
- 于中阳.城市宠物信息化管理研究[J].产业与科技论坛,2024,23(18):228-230.
- Sue M Neal,Tom Kremer.Examining the Relationship Between Social Vulnerability and Animal Shelter Intakes and Outcomes: Patterns and Implications.[J].Animals : an open access journal from MDPI,2024,14(22):
- Support for organisations running animal shelters[J].Veterinary Record,2024,195(8):321-321.
- Vanessa I. Rohlf,Rebekah Scotney,Holly Monaghan,Pauleen Bennett.Wellbeing Predictors in Animal Shelter Workers: Exploring the Roles of Job Demands, Job Resources, and Job Crafting[J].Anthrozoös,2024,37(5):997-1013.
- VCA Charities Expands Support for Animal Shelters | VCA Animal Hospitals[J].M2 Presswire,2024,
- Jennifer W. Applebaum,Lauren Loney,Kevin Horecka,Taryn M. Graham.Housing-related companion animal relinquishment across 21 animal shelters in the United States from 2019–2023[J].Frontiers in Veterinary Science,2024,111430388-1430388.
- 路朝.Python从入门到精通[M].化学工业出版社:202405.226.
- 王玉芬,别好杰.基于Django的企业门户网站的设计与实现[J].电脑知识与技术,2023,19(04):53-55.
- 李惠娟,张红亮,杨立东,张晓明.基于MySQL数据库的大学生档案管理系统开发[J].办公自动化,2024,29(13):73-76.
附录
相关代码如下所述:
数据库配置文件在app文件下的settings.py代码如下
WSGI_APPLICATION = "app.wsgi.application"
DATABASES = {
"default": {
"ENGINE": "django.db.backends.mysql",
"NAME": "project93355",
"USER": "root",
"PASSWORD": "root",
"HOST": "127.0.0.1",
"PORT": "3306",
}
}
Md5加密引入代码如下:
from hashlib import md5
def md5hash(key):
input_name = md5()
input_name.update(key.encode("utf-8"))
return input_name.hexdigest()
登录代码如下:
def Login(self, ctx):
print("===================登录=====================")
ret = {
"error": {
"code": 70000,
"message": "账户不存在",
}
}
body = ctx.body
password = md5hash(body["password"]) or ""
obj = service_select("user").Get_obj(
{"username": body["username"]}, {"like": False}
)
if obj:
user_group = service_select("user_group").Get_obj({'name': obj['user_group']}, {"like": False})
if user_group and user_group['source_table'] != '':
user_obj = service_select(user_group['source_table']).Get_obj({"user_id": obj['user_id']}, {"like": False})
if user_obj['examine_state'] == '未通过':
ret = {
"error": {
"code": 70000,
"message": "账户未通过审核",
}
}
return ret
if user_obj['examine_state'] == '未审核':
ret = {
"error": {
"code": 70000,
"message": "账户未审核",
}
}
return ret
if obj["state"] == 1:
if obj["password"] == password:
timeout = timezone.now()
timestamp = int(time.mktime(timeout.timetuple())) * 1000
token = md5hash(str(obj["user_id"]) + "_" + str(timestamp))
ctx.request.session[token] = obj["user_id"]
service_select("access_token").Add(
{"token": token, "user_id": obj["user_id"]}
)
obj["token"] = token
ret = {
"result": {"obj": obj}
}
else:
ret = {
"error": {
"code": 70000,
"message": "密码错误",
}
}
else:
ret = {
"error": {
"code": 70000,
"message": "用户账户不可用,请联系管理员",
}
}
return ctx.response(json.dumps(ret, ensure_ascii=False))
注册代码如下:
def Register(self, ctx):
print("===================注册=====================")
userService = service_select("user")
body = ctx.body
if "username" not in body and body["username"] == '':
return ctx.response(json.dumps({
"error": {
"code": 70000,
"message": "用户名不能为空",
}
}, ensure_ascii=False))
if "user_group" not in body and body["user_group"] == '':
return ctx.response(json.dumps({
"error": {
"code": 70000,
"message": "用户组不能为空",
}
}, ensure_ascii=False))
if "password" not in body and body["password"] == '':
return ctx.response(json.dumps({
"error": {
"code": 70000,
"message": "密码不能为空",
}
}, ensure_ascii=False))
post_param = body
post_param['nickname'] = body["nickname"] or ""
post_param['password'] = md5hash(body["password"])
obj = userService.Get_obj({"username": post_param['username']}, {"like": False})
if obj:
return ctx.response(json.dumps({
"error": {
"code": 70000,
"message": "用户名已存在",
}
}, ensure_ascii=False))
ret = {
"error": {
"code": 70000,
"message": "注册失败",
}
}
bl = userService.Add(post_param)
if bl:
ret = {
"result": {
"bl": True,
"message": "注册成功"
}
}
return ctx.response(json.dumps(ret, ensure_ascii=False))
找回密码代码如下:
def Forget_password(self, ctx):
print("===================修改密码=====================")
ret = {
"error": {
"code": 70000,
"message": "用户信息不能没有"
}
}
body = ctx.body
if not body["code"]:
return {
"error": {
"code": 70000,
"message": "验证码不存在或者错误"
}
}
obj = service_select("user").Get_obj(
{"username": body["username"]}, {"like": False}
)
if not obj:
return {
"error": {
"code": 70000,
"message": "用户名不存在或者错误"
}
}
password = md5hash(body["password"])
if not password:
return {
"error": {
"code": 70000,
"message": "密码不存在或者错误"
}
}
bl = service_select("user").Set({"user_id": obj["user_id"]}, {"password": password})
if bl:
ret = {"result": {"bl": True, "message": "修改成功"}}
else:
ret = {
"error": {
"code": 70000,
"message": "修改失败",
}
}
return ctx.response(json.dumps(ret, ensure_ascii=False))
修改密码代码如下:
def Change_password(self, ctx):
print("===================修改密码=====================")
ret = {
"error": {
"code": 70000,
"message": "账号未登录",
}
}
request = ctx.request
headers = request.headers
if ("x-auth-token" in headers) and headers["x-auth-token"]:
token = headers["x-auth-token"]
user_id = tokenGetUserId(token, request)
userService = service_select("user")
body = ctx.body
password = md5hash(body["o_password"])
obj = userService.Get_obj({"user_id": user_id, "password": password}, {"like": False})
if obj:
password = md5hash(body["password"])
bl = userService.Set({"user_id": user_id}, {"password": password})
if bl:
ret = {"result": {"bl": True, "message": "修改成功"}}
else:
ret = {
"error": {
"code": 70000,
"message": "修改失败",
}
}
else:
ret = {
"error": {
"code": 70000,
"message": "密码错误",
}
}
else:
ret = {
"error": {
"code": 70000,
"message": "账户未登录",
}
}
return ctx.response(json.dumps(ret, ensure_ascii=False))
增删查改代码如下:
增
def Add(self, ctx):
body = ctx.body
unique = self.config.get("unique")
obj = None
if unique:
qy = {}
for i in range(len(unique)):
key = unique[i]
qy[key] = body.get(key)
obj = self.service.Get_obj(qy)
if not obj:
error = self.Add_before(ctx)
if error["code"]:
return {"error": error}
error = self.Events("add_before", ctx, None)
if error["code"]:
return {"error": error}
result = self.service.Add(body, self.config)
if self.service.error:
return {"error": self.service.error}
res = self.Add_after(ctx, result)
if res:
result = res
res = self.Events("add_after", ctx, result)
if res:
result = res
return {"result": result}
else:
return {"error": {"code": 10000, "message": "已存在"}}
删
def Del(self, ctx):
if len(ctx.query) == 0:
errorMsg = {"code": 30000, "message": "删除条件不能为空!"}
return errorMsg
result = self.service.Del(ctx.query, self.config)
if self.service.error:
return {"error": self.service.error}
return {"result": result}
改
def Set(self, ctx):
error = self.Set_before(ctx)
if error["code"]:
return {"error": error}
error = self.Events("set_before", ctx, None)
if error["code"]:
return {"error": error}
query = ctx.query
if 'page' in query.keys():
del ctx.query['page']
if 'size' in query.keys():
del ctx.query['size']
if 'orderby' in query.keys():
del ctx.query['orderby']
result = self.service.Set(ctx.query, ctx.body, self.config)
if self.service.error:
return {"error": self.service.error}
res = self.Set_after(ctx, result)
if res:
result = res
res = self.Events("set_after", ctx, result)
if res:
result = res
return {"result": result}
查多条数据:
def Get_list(self, ctx):
query = dict(ctx.query)
config_plus = {}
if "field" in query:
field = query.pop("field")
config_plus["field"] = field
if "page" in query:
config_plus["page"] = query.pop("page")
if "size" in query:
config_plus["size"] = query.pop("size")
if "orderby" in query:
config_plus["orderby"] = query.pop("orderby")
if "like" in query:
config_plus["like"] = query.pop("like")
if "groupby" in query:
config_plus["groupby"] = query.pop("groupby")
count = self.service.Count(query)
lst = []
if self.service.error:
return {"error": self.service.error}
elif count:
lst = self.service.Get_list(query,
obj_update(self.config, config_plus))
if self.service.error:
return {"error": self.service.error}
self.interact_list(ctx, lst)
return {"result": {"list": lst, "count": count}}
查一条数据:
def Get_obj(self, ctx):
query = dict(ctx.query)
config_plus = {}
if "field" in query:
field = query.pop("field")
config_plus["field"] = field
obj = self.service.Get_obj(query, obj_update(self.config, config_plus))
if self.service.error:
return {"error": self.service.error}
if obj:
self.interact_obj(ctx, obj)
return {"result": {"obj": obj}}
致 谢
在完成这个系统的旅程中,我收获了许多宝贵的帮助和支持,心中充满了感激。导师的悉心指导如同灯塔,照亮了我在学术和实践中的每一步,让我能够克服重重困难,找到解决问题的最佳路径。同学之间的交流与合作也给了我莫大的启发,那些讨论、分享和互相鼓励的时刻,不仅丰富了我的知识体系,更让我感受到集体智慧的力量。父母一直以来的支持和信任,则是我最坚实的后盾,无论遇到什么挑战,他们的理解和鼓励总能给我力量,让我勇往直前。这段经历让我明白,个人的成长离不开他人的支持与陪伴,正是这些温暖的力量汇聚在一起,才使得今天的成果成为可能。感谢所有在我求学和探索道路上给予帮助的人,未来我会继续努力,不负众望。
请关注点赞+私信博主,免费领取项目源码
916

被折叠的 条评论
为什么被折叠?



