摘要
随着互联网技术的发展,传统的土特产商城行业逐渐暴露出其在运营模式上的不足。传统土特产店大多依赖线下销售,信息更新缓慢,管理效率低下,客户体验差。虽然电商平台的兴起为土特产商城带来了一定的活力,但现有的电商平台往往缺乏有效的管理,信息整合不足,且用户体验仍然存在问题。为了解决这些问题,本系统采用了微信小程序作为前端平台,结合SpringBoot作为后端框架,并使用MySQL数据库来搭建土特产商城管理系统。该系统为用户提供一个便捷的土特产购买平台,用户可以查看商品信息、管理购物车、确认订单、查看物流、浏览土特产资讯、查看商品排行以及参与社区互动。同时,管理员可以有效地管理商品信息、订单处理、资讯发布、排行信息和用户交流等,以提高系统的管理效率和用户体验。
关键词:土特产商城管理系统;微信小程序;SpringBoot;MySQL
Abstract
With the development of Internet technology, the traditional local specialty shopping mall industry has gradually exposed its shortcomings in operation mode. Most of the traditional local specialty stores rely on offline sales, information update is slow, management efficiency is low, and customer experience is poor. Although the rise of e-commerce platforms has brought a certain vitality to local specialty shopping malls, the existing e-commerce platforms often lack effective management, information integration is insufficient, and there are still problems with user experience. In order to solve these problems, this system adopts wechat mini program as the front-end platform, combined with SpringBoot as the back-end framework, and uses MySQL database to build the local specialty store management system. The system provides users with a convenient local product purchase platform, users can view product information, manage shopping carts, confirm orders, check logistics, browse local product information, view product rankings and participate in community interaction. At the same time, the administrator can effectively manage product information, order processing, information publishing, ranking information, and user communication to improve the management efficiency and user experience of the system.
Key words: local specialty mall management system; Wechat mini program; SpringBoot; MySQL
目录
1绪论
土特产商城行业有着悠久的历史,最初依赖传统的线下市场进行交易,信息传播依靠口碑和实体店铺,交易范围局限于本地。然而,随着社会经济的发展,消费者对土特产的需求逐渐转向更加多样化的生活方式需求,土特产商城也逐渐向多元化和专业化发展。近年来,互联网普及和电子商务兴起,推动了土特产商城行业的变革,使得土特产产品能够通过网络平台广泛传播和销售。
然而,传统土特产商城的服务模式存在信息整合不足、用户体验差和管理效率低等问题,难以满足现代消费者对便捷、高效和个性化服务的需求。随着计算机技术的发展,土特产商城行业开始向数字化、智能化转型,借助信息技术整合资源,提升用户体验和服务质量。微信小程序作为一种便捷的移动电商平台,成为土特产商城数字化转型的重要工具,能够有效提升商城运营效率,满足消费者对土特产产品和服务的多样化需求。
土特产商城管理系统的出现,解决了传统土特产商城服务模式的局限性。系统通过整合土特产商城的信息和服务资源,提供便捷的产品选购、资讯获取和互动平台,优化了服务流程,提升了信息更新和传播效率,进而改善了用户体验和服务质量。该系统为土特产商城行业从业者提供了高效的管理工具,帮助行业实现数字化和智能化转型。通过优化服务流程和提升用户体验,系统推动了土特产商城行业的可持续发展,满足了消费者对多样化产品和服务的需求,促进了行业的繁荣。
近年来,随着居民生活水平的提高和消费观念的转变,国内土特产商城行业发展迅速,逐渐成为家庭生活的重要组成部分。土特产商城的市场规模持续扩大,产品和服务的种类日益丰富。国内土特产商城的起步可以追溯到20世纪末,早期主要集中于土特产的交易和基础服务,市场规模较小且分散。进入21世纪后,互联网技术普及和电子商务的崛起推动了土特产商城行业向线上化和多元化方向发展。
电商平台成为土特产商城产品销售的重要渠道,京东和淘宝等平台通过强大的供应链和物流体系,提供了丰富的土特产选择。京东土特产商城凭借与国内外知名品牌的合作,建立了完善的产品供应链,涵盖食品、保健品等多个品类,并通过用户评价和推荐系统优化了购物体验。淘宝土特产商城则凭借丰富的商家资源,吸引了大量中小商家入驻,形成了多样化的产品生态。
一些专注于土特产商城服务的平台,如波奇网,逐渐兴起。这些平台不仅销售土特产商品,还整合了医疗、美容、寄养等线下服务,为土特产商城的主人提供一站式解决方案。同时,国内土特产商城行业在产品研发和创新方面也取得了显著进展,许多品牌通过与科研机构的合作,推出了更符合土特产营养需求的食品。大数据分析和人工智能技术的应用,使得个性化产品推荐和服务成为可能,提升了用户体验和购买转化率。
尽管国内土特产商城行业发展迅速,但也面临着激烈的市场竞争、产品质量参差不齐和行业标准不完善等问题。未来,行业需要加强品牌建设,提高产品质量和服务水平,推动规范化和可持续发展。
国外土特产商城行业的发展历程较长,市场规模和成熟度较高。以美国为例,土特产商城行业已经发展成一个成熟的产业体系,涵盖了土特产食品、用品、医疗、美容和寄养等多个领域。美国的PetSmart是最大的土特产商城用品零售商,采用线上线下融合模式,提供便捷的购物体验和多样的服务。PetSmart不仅销售土特产食品和用品,还提供美容、寄养等线下服务,线上平台则通过个性化推荐满足消费者需求。
在土特产食品领域,Hill's Science Diet是一个代表性品牌,专注于研发高品质的土特产食品,与兽医和营养学家合作,开发符合土特产营养需求的产品,取得了全球知名度。
近年来,国外土特产商城行业在科技创新方面取得了显著进展,智能土特产产品如智能喂食器和追踪器的研发提升了土特产主人的生活便利性。同时,许多土特产商城企业在可持续发展方面也取得了重要进展,采用环保材料和可持续生产工艺,减少对环境的影响。
国外土特产商城行业在数字化转型方面也走在前列,许多平台通过大数据分析和人工智能技术,为消费者提供个性化的产品推荐,提升了用户体验和购买转化率。国外土特产商城行业的成功经验为国内土特产商城提供了宝贵的借鉴,尤其是在品牌建设、产品质量、数字化转型和可持续发展方面。
2相关技术介绍
B/S(Browser/Server)架构是一种基于浏览器和服务器的应用架构模式。它以Web浏览器作为客户端,服务器端通过Web技术提供应用服务。客户端通过浏览器与服务器进行交互,用户无需安装专门的客户端应用程序,只需要通过互联网连接即可访问应用程序[1]。在B/S架构中,客户端主要承担用户界面的呈现和基本的输入输出功能,而核心的业务处理、数据存储等操作则由服务器端完成。这种架构的核心优势在于无需在每个客户端机器上安装或更新软件,只要用户的浏览器符合要求,就可以使用系统。
B/S(Browser/Server)架构是一种网络架构模型,其主要特点是客户端通过浏览器与服务器进行通信,所有的业务逻辑和数据处理都在服务器端完成,客户端仅负责展示数据[2]。B/S架构本质上是一种客户端-服务器模式的变体,它通过将传统的C/S(Client/Server)架构中的客户端功能移到浏览器中,简化了客户端的开发和维护工作。在B/S架构中,用户通过浏览器发送请求,浏览器负责展示从服务器获取的数据,服务器则处理请求并返回响应。该架构避免了安装和配置客户端软件的麻烦,也减少了对客户端硬件的依赖,适合于需要大规模部署和跨平台支持的应用系统。
B/S模式三层结构图如图2-1所示。

图2-1 B/S模式三层结构图
2.2 SpringBoot框架
SpringBoot是一个用于简化Spring应用开发的开源框架,通过减少开发人员配置和依赖的复杂性,使得开发者能够快速构建基于Spring的生产级应用。SpringBoot基于Spring框架之上,提供了一种自配置的方式,使得开发者可以以最少的配置来启动和开发Spring应用[3]。它通过约定优于配置的原则,将常见的配置预设,使得开发人员能够聚焦于业务逻辑的实现,而不必过多关注繁琐的配置和环境搭建。
SpringBoot框架的核心特点之一是其自动配置功能。它能够根据项目中已存在的类和库,自动推断出开发环境的配置需求,减少了手动配置的工作量。SpringBoot还提供了嵌入式Web服务器支持(如Tomcat、Jetty等),使得应用可以以独立的Java应用形式运行,不再依赖外部的Web容器。这种特性使得SpringBoot特别适合于微服务架构的构建。SpringBoot还通过其提供的启动器(Starters)简化了常见功能的集成,例如数据库连接、消息队列、缓存、认证与授权等,从而提升了开发效率[4]。
2.3 Vue技术
Vue.js是一款用于构建用户界面的渐进式JavaScript框架,提供一种灵活而高效的方式来开发单页面应用(SPA)。Vue的设计理念是通过尽量简化开发过程,提供一种声明式的方式来构建用户界面[5]。Vue.js通过数据驱动的视图模型,允许开发者以声明式语法绑定数据与视图,使得应用的状态和界面表现更加简洁和可维护。它的核心思想是通过组件化开发将复杂的UI拆分为可重用的独立模块,从而提升了代码的模块化、可维护性和可扩展性。
Vue.js具备响应式数据绑定和虚拟DOM的特性。响应式数据绑定意味着当数据变化时,Vue会自动更新与之绑定的DOM元素,从而实现视图的实时更新。虚拟DOM则是Vue.js的一种优化手段,通过将对DOM的操作抽象为一个虚拟的DOM树来提高性能,减少实际DOM操作的开销[6]。Vue还提供了丰富的插件和工具,如Vue Router用于路由管理,Vuex用于状态管理,方便开发者构建复杂的前端应用。Vue的灵活性和简洁性使其成为现代Web开发中常用的前端框架之一。
2.4 MySQL数据库
MySQL是一种开源的关系型数据库管理系统(RDBMS),基于SQL(结构化查询语言)进行数据操作。作为一个被广泛使用的数据库系统,MySQL具有高度的性能、可扩展性和可靠性。MySQL使用表格结构来存储数据,每个表由多个列和行组成,数据通过SQL查询语言进行操作[7]。MySQL支持多种数据类型,如整数、浮动小数、字符串、日期等,以满足不同应用场景对数据存储的需求。在实际应用中,MySQL通常用于存储和管理结构化数据,通过索引、视图、触发器等功能提升数据查询的效率和数据的完整性。
MySQL支持ACID事务特性(原子性、一致性、隔离性、持久性),确保数据库操作的可靠性和数据的一致性。它还支持多种存储引擎,其中InnoDB是最常用的存储引擎,具备事务支持、行级锁定和外键约束等特性,适用于高并发、高可靠性的数据存储需求。MySQL可以通过主从复制、分区和分库分表等技术实现横向扩展,以应对大规模数据存储和高负载的应用需求。MySQL还具有灵活的权限管理机制,支持用户角色管理、细粒度的权限控制等,保障数据的安全性。
微信开发者工具是一款专为小程序开发而设计的应用,它不断改进,提供了便捷的操作方式,并且在开发过程中可以通过微信扫描二维码来访问,从而实现快速、准确的小程序开发和调试。根据用户的需求,我们将采用不同的屏幕大小来制作小程序。在完成了视图布置之后,可以通过执行编辑功能,快速更改当前的视图界面。控制台:方便调试打印输出信息。将代码上传至腾讯服务器,并在审核过程中填写版本号和备注信息,以确保代码的安全性和准确性。通过查看资源文件,我们可以快速地调整相关项目的文件目录,从而实现断点调试。使用远程调试技术,无论是在手机端还是PC端,都能够轻松地进行开发工作。本地数据存储:显示的是本地存储的数据。通过使用子父层级结构,我们可以更容易地进行视图调试。微信的代码体积应该保持在2M 以内,而且在开发过程中,应该严格检查合法域名信息,并且为小程序的后台配置服务器域名。微信开发者工具已经成为了开发过程中不可或缺的一部分,并且正在不断地改进和完善。
3需求分析
从技术可行性角度来看,所选技术能够充分满足当前应用需求。B/S架构具有良好的跨平台特性,借助浏览器端渲染与服务器端处理,能够实现不同操作系统和设备上的无缝访问。SpringBoot框架基于成熟的Spring生态,自动配置机制降低了开发与部署的复杂度,支持高效开发和微服务架构的实现[8]。Vue.js作为前端技术,其响应式数据绑定和虚拟DOM优化使得大规模应用的构建与维护更加高效。MySQL数据库在数据存储、查询优化方面具有强大能力,其ACID事务特性与高并发支持能够保证数据一致性与系统稳定性,且广泛应用于多种行业,具备可扩展性和高效性。
从操作可行性角度,所有选用的技术都有良好的文档支持和广泛的开发社区。B/S架构的实施依赖于常见的Web技术,技术栈成熟,操作流程规范,适合企业级应用的快速部署与运维。SpringBoot框架简化了Spring应用的配置与开发,集成了嵌入式Web服务器,使得开发者能够快速启动项目,减少了对开发环境和部署环境的依赖。Vue.js以组件化、响应式的设计思想,极大提升了前端开发的效率与代码复用性,操作简便。MySQL数据库提供了易于管理的用户界面,操作界面直观,支持多种操作系统,适合日常的数据库管理和维护工作。
从经济可行性角度,所有选用的技术均为开源软件,降低了开发与部署成本。B/S架构减少了客户端软件的安装和更新需求,减轻了IT维护成本。SpringBoot框架通过减少配置和自动化部署,降低了开发和运营的时间成本。Vue.js提供了快速开发的能力,减少了前端开发的人员需求。MySQL作为开源数据库,不仅在授权成本上具有优势,而且通过其高效的查询与事务处理能力,可以在保证性能的同时降低硬件资源的投入,实现资源的高效利用。
1.可用性需求
系统必须具备高可用性,以确保其在各种使用场景下能够稳定运行。为满足可用性要求,系统应当具备自恢复能力和冗余机制,避免因单点故障而导致的服务中断。具体而言,系统的部署架构应支持负载均衡和集群配置,通过多个实例的协作提高整体系统的可用性。系统应提供详尽的监控与告警机制,能够实时追踪系统运行状态,及时发现潜在问题并触发自动恢复操作或通知管理员。在用户体验方面,系统需要提供清晰的错误提示信息,并能够在发生异常时通过回滚操作或其他容错机制,保证用户的操作不受到严重影响。
2.可靠性需求
可靠性要求系统在长时间运行中保持稳定,能够有效应对各种可能的故障和压力。系统设计应支持高可用的数据库架构,采用数据库主从复制、分片等技术以实现数据的可靠存储与访问。应用层应具备容错能力,在面对硬件故障、网络中断等意外情况时,能够保持系统的正常服务或在故障恢复后迅速恢复数据和业务流程。系统应具备日志记录功能,能够全面记录操作过程和异常信息,从而为问题追踪与系统优化提供数据支持。系统的可靠性还需要通过压力测试和稳定性测试来验证,确保在大规模用户访问及高并发场景下能够正常运行,不发生崩溃或数据丢失现象。
3.安全性需求
系统的安全性需求必须得到高度重视,确保系统和用户数据的保密性、完整性和可用性。为实现数据安全,系统应采用加密技术,特别是在用户认证、敏感数据传输和存储过程中,采用SSL/TLS协议进行加密通信,确保数据在传输过程中不被窃取或篡改。系统应支持用户身份验证与授权管理,采用如OAuth、JWT等安全机制防止未授权访问。访问控制应细化到资源级别,确保不同角色的用户只能访问其权限范围内的功能。为了防止恶意攻击,系统还应加强对常见攻击方式(如SQL注入、XSS攻击、CSRF攻击等)的防护,通过输入验证、输出转义、会话管理等技术措施提高系统的安全性。系统应定期进行安全审计与漏洞扫描,及时发现并修补可能的安全漏洞,保障系统的长期安全运营。
功能需求分析是对基于微信小程序的土特产商城系统所需功能进行详细描述的过程。通过分析用户需求、业务流程和技术架构,明确系统的目标、功能模块及其相互关系,从而确保系统能够满足实际需求,并具备良好的可用性、可维护性和扩展性,为后续的系统开发和测试提供明确的指导。
普通用户可以浏览商品信息、分类和详细介绍,管理购物车并确认订单,选择支付方式和使用优惠券。可以实时查看订单的物流进度,跟踪配送状态,并查看历史订单。此外,用户可以浏览与土特产相关的资讯,进行点赞、评论和收藏。
普通用户用例图如图3-1所示。

图3-1 普通用户用例图
管理员高效管理土特产商城的运营事务,包括商品信息、订单处理、资讯更新等。通过这些功能,管理员能够确保商城信息的准确性、订单配送的顺畅、用户交流的健康,提升商城的整体服务水平和用户体验。
管理员用例图如图3-2所示。

图3-2 管理员用例图
3.4.1数据开发流程
系统开发流程的主要步骤,从需求分析到系统完成的全过程。流程包括需求分析、总体设计(结构、功能、数据)、详细设计(模块、编码)、模块整合与调用,以及测试、扩展和完善,最终完成系统的开发。本系统的开发流程如图3-3所示

图3-3系统开发流程图
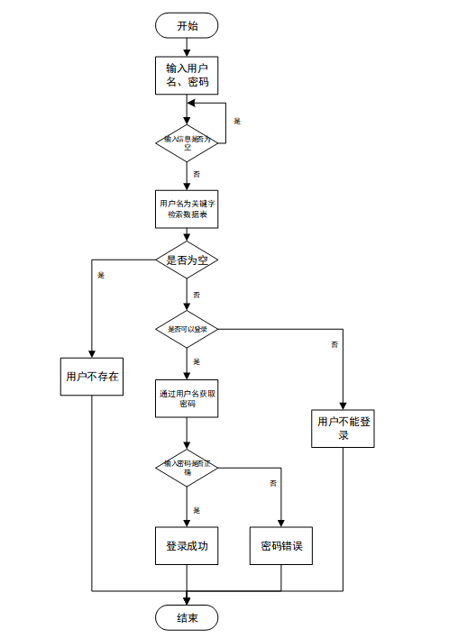
3.4.2用户登录流程
用户输入用户名和密码后,系统先检查输入是否为空,再验证用户名是否存在,若存在则通过用户名获取密码并校验。若密码正确则登录成功,否则提示密码错误。若用户名不存在或无法登录,提示用户操作无效。如图3-4所示。

图3-4登录流程图
3.4.3系统操作流程
用户首先进入系统登录界面,输入用户名和密码后,系统验证信息是否正确。若验证失败,返回登录界面重新输入;若验证成功,则进入功能界面,执行相应功能处理后结束操作流程。操作流程如图3-5所示。

图3-5 系统操作流程图
3.4.4添加信息流程
管理员可以添加信息,用户添加可以自己权限内的信息,输入信息后,要想利用这个软件来进行系统的安全管理,首先需要登录到该软件中。添加信息流程如图3-6所示。

图3-6 添加信息流程图
3.4.5修改信息流程
用户首先选择需要修改的记录,输入修改后的数据,系统判断输入数据是否合法。若数据不合法,提示重新输入;若数据合法,则将修改后的数据写入数据库,完成操作后流程结束。修改信息流程图如图3-7所示。

图3-7 修改信息流程图
3.4.6删除信息流程
用户选择需要删除的记录后,系统判断是否确认删除。若未确认,返回选择环节;若确认删除,则更新数据库,删除对应记录,完成操作后流程结束。删除信息流程图如图3-8所示。

图3-8删除信息流程图
4系统设计
基于微信小程序的土特产商城系统由表现层、业务逻辑层、数据访问层和数据库组成。表现层通过微信小程序与用户交互,使用WXML、WXSS和JavaScript呈现界面。业务逻辑层采用SpringBoot框架处理核心功能,确保模块化和高效性。数据访问层通过MyBatis框架与MySQL数据库进行连接,执行数据操作。MySQL用于存储商品、订单和用户数据,保证数据的持久化与安全。系统通过Nginx和Tomcat服务器协同工作,确保高效的用户请求处理和系统稳定性。整个系统架构如图4-1所示。

图4-1 系统架构图
系统功能结构图如图4-2所示。

图4-2 系统功能结构图
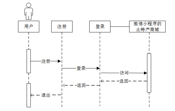
用户通过注册模块发送注册请求,系统完成注册后返回确认信息。随后,用户通过登录模块发送登录请求,系统验证用户信息后允许访问目标系统。用户完成操作后可选择退出,系统终止会话。注册时序图如图4-3所示。

图4-3 注册时序图
4.2.2登录时序图
管理员输入登录信息后,登录界面将信息传递至前台管理界面,随后通过SpringBoot框架读取数据库中的用户信息并返回。系统验证信息,若验证成功则登录成功,若验证失败则返回错误提示。登录时序图如图4-4所示。

图4-4登录时序图
4.2.3管理员修改用户信息时序图
管理员输入登录信息后,进入用户信息管理模块,选择增删改查操作并提交命令至数据库。数据库执行操作后返回成功状态,系统显示用户管理界面并提示操作成功。管理员修改用户信息时序图如图4-5所示。

图4-5管理员修改用户信息时序图
4.2.4管理员管理系统信息时序图
管理员通过访问系统发起请求,系统接收访问后转向系统信息模块进行管理操作。管理完成后,系统返回管理结果至系统,最终反馈给管理员,管理员可选择退出。管理员管理系统信息时序图如图4-6所示。

图4-6管理员管理系统信息时序图
在基于微信小程序的土特产商城中,数据库设计是确保系统高效、稳定运行的关键。设计过程包括需求分析、实体设计、表设计和逻辑结构设计。首先,通过分析业务需求,确定系统的核心实体及其属性,如用户、商品、订单、购物车等,并明确这些实体之间的关系。接下来,将这些实体抽象为具体的数据库表,为每张表定义字段名、数据类型、主键和外键,确保数据的完整性和一致性。通过主外键关系和关联表设计,保障数据间的关联和交互。
数据库逻辑设计进一步优化表之间的关系,通过索引、视图和存储过程等技术提升查询效率和操作性能。此外,设计过程中要避免数据冗余,确保数据的规范化,提升系统的可维护性。在高并发访问和复杂数据处理的环境下,设计要保证系统的稳定性和高效性,确保商城能够流畅地处理大量用户和数据。
数据库实体设计是确保数据结构高效、规范的关键步骤。首先,根据需求分析确定系统的核心实体,如用户、商品、订单、购物车、评论、支付等,并提取每个实体的主要属性。例如,用户实体包括ID、姓名、联系方式等,商品实体包括ID、名称、价格、库存等。
接下来,明确各实体之间的关系,如用户和订单之间是一对多关系,商品和订单之间是多对多关系,订单和支付信息之间是一对一关系等。设计过程中要确保实体的完整性、规范性和唯一性,避免数据冗余和不必要的复杂性。实体设计要遵循标准化要求,确保表结构清晰、关系明确,为后续的表设计和数据库优化提供良好的基础。通过规范的实体设计,能够确保系统功能的完整性,同时为高效的数据存储和管理提供支持。
以下将展示系统的全局E-R图。
系统全局E-R图如图4-7所示。

图4-7系统E-R图
在基于微信小程序的土特产商城中,数据库表设计是将抽象的实体映射为实际的数据库表结构。设计过程中,为每个实体定义表名、字段名及数据类型,并根据业务需求合理地定义主键、外键和约束条件,确保表之间的关联性和数据的一致性。
每个表都包含必需的字段及其数据类型,并通过主键唯一标识记录,外键用于表示实体之间的关系。例如,用户表和角色表通过外键建立关系,确保用户与角色之间的关联。表设计时,注重数据的完整性,避免数据冗余,并通过索引优化查询效率,确保在高并发访问时数据库的高效运行。
以下是系统的数据库表设计展示。
表 4-1-access_token(登陆访问时长)
| 编号 | 字段名 | 类型 | 长度 | 是否非空 | 是否主键 | 注释 |
| 1 | token_id | int | 是 | 是 | 临时访问牌ID | |
| 2 | token | varchar | 64 | 否 | 否 | 临时访问牌 |
| 3 | info | text | 65535 | 否 | 否 | 信息 |
| 4 | maxage | int | 是 | 否 | 最大寿命:默认2小时 | |
| 5 | create_time | timestamp | 是 | 否 | 创建时间 | |
| 6 | update_time | timestamp | 是 | 否 | 更新时间 | |
| 7 | user_id | int | 是 | 否 | 用户编号 |
表 4-2-address(收货地址)
| 编号 | 字段名 | 类型 | 长度 | 是否非空 | 是否主键 | 注释 |
| 1 | address_id | int | 是 | 是 | 收货地址 | |
| 2 | name | varchar | 32 | 否 | 否 | 姓名 |
| 3 | phone | varchar | 13 | 否 | 否 | 手机 |
| 4 | postcode | varchar | 8 | 否 | 否 | 邮编 |
| 5 | address | varchar | 255 | 是 | 否 | 地址 |
| 6 | user_id | mediumint | 是 | 否 | 用户ID | |
| 7 | create_time | timestamp | 是 | 否 | 创建时间 | |
| 8 | update_time | timestamp | 是 | 否 | 更新时间 | |
| 9 | default | tinyint | 是 | 否 | 默认判断 |
表 4-3-article(文章)
| 编号 | 字段名 | 类型 | 长度 | 是否非空 | 是否主键 | 注释 |
| 1 | article_id | mediumint | 是 | 是 | 文章id | |
| 2 | title | varchar | 125 | 是 | 是 | 标题 |
| 3 | type | varchar | 64 | 是 | 否 | 文章分类 |
| 4 | hits | int | 是 | 否 | 点击数 | |
| 5 | praise_len | int | 是 | 否 | 点赞数 | |
| 6 | create_time | timestamp | 是 | 否 | 创建时间 | |
| 7 | update_time | timestamp | 是 | 否 | 更新时间 | |
| 8 | source | varchar | 255 | 否 | 否 | 来源 |
| 9 | url | varchar | 255 | 否 | 否 | 来源地址 |
| 10 | tag | varchar | 255 | 否 | 否 | 标签 |
| 11 | content | longtext | 4294967295 | 否 | 否 | 正文 |
| 12 | img | varchar | 255 | 否 | 否 | 封面图 |
| 13 | description | text | 65535 | 否 | 否 | 文章描述 |
表 4-4-article_type(文章分类)
| 编号 | 字段名 | 类型 | 长度 | 是否非空 | 是否主键 | 注释 |
| 1 | type_id | smallint | 是 | 是 | 分类ID | |
| 2 | display | smallint | 是 | 否 | 显示顺序 | |
| 3 | name | varchar | 16 | 是 | 否 | 分类名称 |
| 4 | father_id | smallint | 是 | 否 | 上级分类ID | |
| 5 | description | varchar | 255 | 否 | 否 | 描述 |
| 6 | icon | text | 65535 | 否 | 否 | 分类图标 |
| 7 | url | varchar | 255 | 否 | 否 | 外链地址 |
| 8 | create_time | timestamp | 是 | 否 | 创建时间 | |
| 9 | update_time | timestamp | 是 | 否 | 更新时间 |
表 4-5-auth(用户权限管理)
| 编号 | 字段名 | 类型 | 长度 | 是否非空 | 是否主键 | 注释 |
| 1 | auth_id | int | 是 | 是 | 授权ID | |
| 2 | user_group | varchar | 64 | 否 | 否 | 用户组 |
| 3 | mod_name | varchar | 64 | 否 | 否 | 模块名 |
| 4 | table_name | varchar | 64 | 否 | 否 | 表名 |
| 5 | page_title | varchar | 255 | 否 | 否 | 页面标题 |
| 6 | path | varchar | 255 | 否 | 否 | 路由路径 |
| 7 | parent | varchar | 64 | 否 | 否 | 父级菜单 |
| 8 | parent_sort | int | 是 | 否 | 父级菜单排序 | |
| 9 | position | varchar | 32 | 否 | 否 | 位置 |
| 10 | mode | varchar | 32 | 是 | 否 | 跳转方式 |
| 11 | add | tinyint | 是 | 否 | 是否可增加 | |
| 12 | del | tinyint | 是 | 否 | 是否可删除 | |
| 13 | set | tinyint | 是 | 否 | 是否可修改 | |
| 14 | get | tinyint | 是 | 否 | 是否可查看 | |
| 15 | field_add | text | 65535 | 否 | 否 | 添加字段 |
| 16 | field_set | text | 65535 | 否 | 否 | 修改字段 |
| 17 | field_get | text | 65535 | 否 | 否 | 查询字段 |
| 18 | table_nav_name | varchar | 500 | 否 | 否 | 跨表导航名称 |
| 19 | table_nav | varchar | 500 | 否 | 否 | 跨表导航 |
| 20 | option | text | 65535 | 否 | 否 | 配置 |
| 21 | create_time | timestamp | 是 | 否 | 创建时间 | |
| 22 | update_time | timestamp | 是 | 否 | 更新时间 |
表 4-6-cart(购物车)
| 编号 | 字段名 | 类型 | 长度 | 是否非空 | 是否主键 | 注释 |
| 1 | cart_id | int | 是 | 是 | 购物车ID | |
| 2 | title | varchar | 64 | 否 | 否 | 标题 |
| 3 | img | varchar | 255 | 是 | 否 | 图片 |
| 4 | user_id | int | 是 | 否 | 用户ID | |
| 5 | create_time | timestamp | 是 | 否 | 创建时间 | |
| 6 | update_time | timestamp | 是 | 否 | 更新时间 | |
| 7 | state | int | 是 | 否 | 状态:使用中,已失效 | |
| 8 | price | double | 是 | 否 | 单价 | |
| 9 | price_ago | double | 是 | 否 | 原价 | |
| 10 | price_count | double | 是 | 否 | 总价 | |
| 11 | num | int | 是 | 否 | 数量 | |
| 12 | goods_id | mediumint | 是 | 是 | 商品id | |
| 13 | type | varchar | 64 | 是 | 否 | 商品分类 |
| 14 | description | varchar | 255 | 否 | 否 | 描述 |
表 4-7-code_token(验证码)
| 编号 | 字段名 | 类型 | 长度 | 是否非空 | 是否主键 | 注释 |
| 1 | code_token_id | int | 是 | 是 | 验证码ID | |
| 2 | token | varchar | 255 | 否 | 否 | 令牌 |
| 3 | code | varchar | 255 | 否 | 否 | 验证码 |
| 4 | expire_time | timestamp | 是 | 否 | 失效时间 | |
| 5 | create_time | timestamp | 是 | 否 | 创建时间 | |
| 6 | update_time | timestamp | 是 | 否 | 更新时间 |
表 4-8-collect(收藏)
| 编号 | 字段名 | 类型 | 长度 | 是否非空 | 是否主键 | 注释 |
| 1 | collect_id | int | 是 | 是 | 收藏ID | |
| 2 | user_id | int | 是 | 是 | 收藏人ID | |
| 3 | source_table | varchar | 255 | 否 | 否 | 来源表 |
| 4 | source_field | varchar | 255 | 否 | 否 | 来源字段 |
| 5 | source_id | int | 是 | 否 | 来源ID | |
| 6 | title | varchar | 255 | 否 | 否 | 标题 |
| 7 | img | varchar | 255 | 否 | 否 | 封面 |
| 8 | create_time | timestamp | 是 | 否 | 创建时间 | |
| 9 | update_time | timestamp | 是 | 否 | 更新时间 |
表 4-9-comment(评论)
| 编号 | 字段名 | 类型 | 长度 | 是否非空 | 是否主键 | 注释 |
| 1 | comment_id | int | 是 | 是 | 评论ID | |
| 2 | user_id | int | 是 | 是 | 评论人ID | |
| 3 | reply_to_id | int | 是 | 否 | 回复评论ID | |
| 4 | content | longtext | 4294967295 | 否 | 否 | 内容 |
| 5 | nickname | varchar | 255 | 否 | 否 | 昵称 |
| 6 | avatar | varchar | 255 | 否 | 否 | 头像地址 |
| 7 | create_time | timestamp | 是 | 否 | 创建时间 | |
| 8 | update_time | timestamp | 是 | 否 | 更新时间 | |
| 9 | source_table | varchar | 255 | 否 | 否 | 来源表 |
| 10 | source_field | varchar | 255 | 否 | 否 | 来源字段 |
| 11 | source_id | int | 是 | 否 | 来源ID |
表 4-10-coupon(优惠券)
| 编号 | 字段名 | 类型 | 长度 | 是否非空 | 是否主键 | 注释 |
| 1 | coupon_id | int | 是 | 是 | 优惠券ID | |
| 2 | coupon_user_id | int | 否 | 否 | 优惠券用户ID | |
| 3 | coupon_user_auth | varchar | 255 | 否 | 否 | 优惠券用户 |
| 4 | coupon_name | varchar | 255 | 否 | 否 | 优惠券名称 |
| 5 | coupon_price | int | 否 | 否 | 优惠券价格 | |
| 6 | coupon_price1 | int | 否 | 否 | 优惠券券后价格 | |
| 7 | coupon_time | varchar | 255 | 否 | 否 | 优惠券时间 |
| 8 | coupon_type | varchar | 255 | 否 | 否 | 优惠券类型 |
| 9 | create_time | timestamp | 否 | 否 | 创建时间 | |
| 10 | update_time | timestamp | 否 | 否 | 更新时间 |
表 4-11-coupon_user(用户优惠券)
| 编号 | 字段名 | 类型 | 长度 | 是否非空 | 是否主键 | 注释 |
| 1 | id | int | 是 | 是 | 用户优惠券ID | |
| 2 | user_id | int | 否 | 否 | 用户ID | |
| 3 | coupon_id | int | 否 | 否 | 优惠券ID | |
| 4 | is_use | int | 否 | 否 | 是否使用 | |
| 5 | coupon_user_id | int | 否 | 否 | 用户优惠券ID |
表 4-12-goods(商品信息)
| 编号 | 字段名 | 类型 | 长度 | 是否非空 | 是否主键 | 注释 |
| 1 | goods_id | mediumint | 是 | 是 | 产品ID | |
| 2 | title | varchar | 125 | 否 | 否 | 标题 |
| 3 | img | text | 65535 | 否 | 否 | 封面图:用于显示于产品列表页 |
| 4 | description | varchar | 255 | 否 | 否 | 描述 |
| 5 | price_ago | double | 是 | 否 | 原价 | |
| 6 | price | double | 是 | 否 | 卖价 | |
| 7 | sales | int | 是 | 否 | 销量 | |
| 8 | inventory | int | 是 | 否 | 商品库存 | |
| 9 | type | varchar | 64 | 是 | 否 | 商品分类 |
| 10 | hits | int | 是 | 否 | 点击量 | |
| 11 | content | longtext | 4294967295 | 否 | 否 | 正文 |
| 12 | img_1 | text | 65535 | 否 | 否 | 主图1 |
| 13 | img_2 | text | 65535 | 否 | 否 | 主图2 |
| 14 | img_3 | text | 65535 | 否 | 否 | 主图3 |
| 15 | img_4 | text | 65535 | 否 | 否 | 主图4 |
| 16 | img_5 | text | 65535 | 否 | 否 | 主图5 |
| 17 | create_time | timestamp | 是 | 否 | 创建时间 | |
| 18 | update_time | timestamp | 是 | 否 | 更新时间 | |
| 19 | customize_field | text | 65535 | 否 | 否 | 自定义字段 |
| 20 | source_table | varchar | 255 | 否 | 否 | 来源表 |
| 21 | source_field | varchar | 255 | 否 | 否 | 来源字段 |
| 22 | source_id | int | 是 | 否 | 来源ID | |
| 23 | user_id | int | 否 | 否 | 添加人 |
表 4-13-goods_type(商品类型)
| 编号 | 字段名 | 类型 | 长度 | 是否非空 | 是否主键 | 注释 |
| 1 | type_id | int | 是 | 是 | 商品分类ID | |
| 2 | father_id | smallint | 是 | 否 | 上级分类ID | |
| 3 | name | varchar | 255 | 否 | 否 | 商品名称 |
| 4 | desc | varchar | 255 | 否 | 否 | 描述 |
| 5 | icon | varchar | 255 | 否 | 否 | 图标 |
| 6 | source_table | varchar | 255 | 否 | 否 | 来源表 |
| 7 | source_field | varchar | 255 | 否 | 否 | 来源字段 |
| 8 | create_time | timestamp | 是 | 否 | 创建时间 | |
| 9 | update_time | timestamp | 是 | 否 | 更新时间 |
表 4-14-hits(用户点击)
| 编号 | 字段名 | 类型 | 长度 | 是否非空 | 是否主键 | 注释 |
| 1 | hits_id | int | 是 | 是 | 点赞ID | |
| 2 | user_id | int | 是 | 否 | 点赞人 | |
| 3 | create_time | timestamp | 是 | 否 | 创建时间 | |
| 4 | update_time | timestamp | 是 | 否 | 更新时间 | |
| 5 | source_table | varchar | 255 | 否 | 否 | 来源表 |
| 6 | source_field | varchar | 255 | 否 | 否 | 来源字段 |
| 7 | source_id | int | 是 | 否 | 来源ID |
表 4-15-logistics_delivery(物流配送)
| 编号 | 字段名 | 类型 | 长度 | 是否非空 | 是否主键 | 注释 |
| 1 | logistics_delivery_id | int | 是 | 是 | 物流配送ID | |
| 2 | order_number | varchar | 64 | 否 | 否 | 订单号 |
| 3 | product_name | varchar | 64 | 否 | 否 | 商品名称 |
| 4 | purchase_quantity | varchar | 64 | 否 | 否 | 购买数量 |
| 5 | total_transaction_amount | double | 否 | 否 | 交易总额 | |
| 6 | the_date_of_issuance | date | 否 | 否 | 发货日期 | |
| 7 | delivery_number | varchar | 30 | 否 | 否 | 配送订单 |
| 8 | ordinary_users | int | 否 | 否 | 普通用户 | |
| 9 | shipping_address | varchar | 64 | 否 | 否 | 收货地址 |
| 10 | delivery_status | varchar | 64 | 否 | 否 | 配送状态 |
| 11 | signing_status | varchar | 64 | 否 | 否 | 签收状态 |
| 12 | recommend | int | 是 | 否 | 智能推荐 | |
| 13 | contact_name | varchar | 255 | 否 | 否 | 联系人名字 |
| 14 | merchant_id | int | 否 | 否 | 商家id | |
| 15 | create_time | datetime | 是 | 否 | 创建时间 | |
| 16 | update_time | timestamp | 是 | 否 | 更新时间 |
表 4-16-notice(公告)
| 编号 | 字段名 | 类型 | 长度 | 是否非空 | 是否主键 | 注释 |
| 1 | notice_id | mediumint | 是 | 是 | 公告ID | |
| 2 | title | varchar | 125 | 是 | 否 | 标题 |
| 3 | content | longtext | 4294967295 | 否 | 否 | 正文 |
| 4 | create_time | timestamp | 是 | 否 | 创建时间 | |
| 5 | update_time | timestamp | 是 | 否 | 更新时间 |
表 4-17-order(订单)
| 编号 | 字段名 | 类型 | 长度 | 是否非空 | 是否主键 | 注释 |
| 1 | order_id | int | 是 | 是 | 订单ID | |
| 2 | order_number | varchar | 64 | 否 | 否 | 订单号 |
| 3 | goods_id | mediumint | 是 | 是 | 商品ID | |
| 4 | title | varchar | 255 | 否 | 否 | 商品标题 |
| 5 | img | varchar | 255 | 否 | 否 | 商品图片 |
| 6 | price | double | 是 | 否 | 价格 | |
| 7 | price_ago | double | 是 | 否 | 原价 | |
| 8 | num | int | 是 | 否 | 数量 | |
| 9 | price_count | double | 是 | 否 | 总价 | |
| 10 | norms | varchar | 255 | 否 | 否 | 规格 |
| 11 | type | varchar | 64 | 是 | 否 | 商品分类 |
| 12 | contact_name | varchar | 32 | 否 | 否 | 联系人姓名 |
| 13 | contact_email | varchar | 125 | 否 | 否 | 联系人邮箱 |
| 14 | contact_phone | varchar | 11 | 否 | 否 | 联系人手机 |
| 15 | contact_address | varchar | 255 | 否 | 否 | 收件地址 |
| 16 | postal_code | varchar | 9 | 否 | 否 | 邮政编码 |
| 17 | user_id | int | 是 | 否 | 买家ID | |
| 18 | merchant_id | mediumint | 是 | 否 | 商家ID | |
| 19 | create_time | timestamp | 是 | 否 | 创建时间 | |
| 20 | update_time | timestamp | 是 | 否 | 更新时间 | |
| 21 | description | varchar | 255 | 否 | 否 | 描述 |
| 22 | state | varchar | 16 | 是 | 否 | 订单状态:待付款,待发货,待签收,已签收,待退款,已退款,已拒绝,已完成 |
| 23 | remark | text | 65535 | 否 | 否 | 订单备注 |
| 24 | delivery_state | varchar | 16 | 否 | 否 | 发货状态:未配送,已配送 |
| 25 | vip_discount | double | 否 | 否 | 折扣 |
表 4-18-ordinary_user(普通用户)
| 编号 | 字段名 | 类型 | 长度 | 是否非空 | 是否主键 | 注释 |
| 1 | ordinary_user_id | int | 是 | 是 | 普通用户ID | |
| 2 | user_name | varchar | 64 | 否 | 否 | 用户姓名 |
| 3 | user_gender | varchar | 64 | 否 | 否 | 用户性别 |
| 4 | examine_state | varchar | 16 | 是 | 否 | 审核状态 |
| 5 | user_id | int | 是 | 否 | 用户ID | |
| 6 | create_time | datetime | 是 | 否 | 创建时间 | |
| 7 | update_time | timestamp | 是 | 否 | 更新时间 |
表 4-19-praise(点赞)
| 编号 | 字段名 | 类型 | 长度 | 是否非空 | 是否主键 | 注释 |
| 1 | praise_id | int | 是 | 是 | 点赞ID | |
| 2 | user_id | int | 是 | 是 | 点赞人 | |
| 3 | create_time | timestamp | 是 | 否 | 创建时间 | |
| 4 | update_time | timestamp | 是 | 否 | 更新时间 | |
| 5 | source_table | varchar | 255 | 否 | 否 | 来源表 |
| 6 | source_field | varchar | 255 | 否 | 否 | 来源字段 |
| 7 | source_id | int | 是 | 否 | 来源ID | |
| 8 | status | tinyint | 是 | 否 | 点赞状态:1为点赞,0已取消 |
表 4-20-slides(轮播图)
| 编号 | 字段名 | 类型 | 长度 | 是否非空 | 是否主键 | 注释 |
| 1 | slides_id | int | 是 | 是 | 轮播图ID | |
| 2 | title | varchar | 64 | 否 | 否 | 标题 |
| 3 | content | varchar | 255 | 否 | 否 | 内容 |
| 4 | url | varchar | 255 | 否 | 否 | 链接 |
| 5 | img | varchar | 255 | 否 | 否 | 轮播图 |
| 6 | hits | int | 是 | 否 | 点击量 | |
| 7 | create_time | timestamp | 是 | 否 | 创建时间 | |
| 8 | update_time | timestamp | 是 | 否 | 更新时间 |
表 4-21-specialty_mall(特产商城)
| 编号 | 字段名 | 类型 | 长度 | 是否非空 | 是否主键 | 注释 |
| 1 | specialty_mall_id | int | 是 | 是 | 特产商城ID | |
| 2 | remarks | varchar | 64 | 否 | 否 | 备注 |
| 3 | hits | int | 是 | 否 | 点击数 | |
| 4 | collect_len | int | 是 | 否 | 收藏数 | |
| 5 | comment_len | int | 是 | 否 | 评论数 | |
| 6 | cart_title | varchar | 125 | 否 | 否 | 标题 |
| 7 | cart_img | text | 65535 | 否 | 否 | 封面图 |
| 8 | cart_description | varchar | 255 | 否 | 否 | 描述 |
| 9 | cart_price_ago | double | 是 | 否 | 原价 | |
| 10 | cart_price | double | 是 | 否 | 卖价 | |
| 11 | cart_inventory | int | 是 | 否 | 商品库存 | |
| 12 | cart_type | varchar | 64 | 是 | 否 | 商品分类 |
| 13 | cart_content | longtext | 4294967295 | 否 | 否 | 正文 |
| 14 | cart_img_1 | text | 65535 | 否 | 否 | 主图1 |
| 15 | cart_img_2 | text | 65535 | 否 | 否 | 主图2 |
| 16 | cart_img_3 | text | 65535 | 否 | 否 | 主图3 |
| 17 | cart_img_4 | text | 65535 | 否 | 否 | 主图4 |
| 18 | cart_img_5 | text | 65535 | 否 | 否 | 主图5 |
| 19 | create_time | datetime | 是 | 否 | 创建时间 | |
| 20 | update_time | timestamp | 是 | 否 | 更新时间 |
表 4-22-upload(文件上传)
| 编号 | 字段名 | 类型 | 长度 | 是否非空 | 是否主键 | 注释 |
| 1 | upload_id | int | 是 | 是 | 上传ID | |
| 2 | name | varchar | 64 | 否 | 否 | 文件名 |
| 3 | path | varchar | 255 | 否 | 否 | 访问路径 |
| 4 | file | varchar | 255 | 否 | 否 | 文件路径 |
| 5 | display | varchar | 255 | 否 | 否 | 显示顺序 |
| 6 | father_id | int | 否 | 否 | 父级ID | |
| 7 | dir | varchar | 255 | 否 | 否 | 文件夹 |
| 8 | type | varchar | 32 | 否 | 否 | 文件类型 |
表 4-23-user(用户账户)
| 编号 | 字段名 | 类型 | 长度 | 是否非空 | 是否主键 | 注释 |
| 1 | user_id | int | 是 | 是 | 用户ID | |
| 2 | state | smallint | 是 | 否 | 账户状态:(1可用|2异常|3已冻结|4已注销) | |
| 3 | user_group | varchar | 32 | 否 | 否 | 所在用户组 |
| 4 | login_time | timestamp | 是 | 否 | 上次登录时间 | |
| 5 | phone | varchar | 11 | 否 | 否 | 手机号码 |
| 6 | phone_state | smallint | 是 | 否 | 手机认证:(0未认证|1审核中|2已认证) | |
| 7 | username | varchar | 16 | 是 | 否 | 用户名 |
| 8 | nickname | varchar | 16 | 否 | 否 | 昵称 |
| 9 | password | varchar | 64 | 是 | 否 | 密码 |
| 10 | | varchar | 64 | 否 | 否 | 邮箱 |
| 11 | email_state | smallint | 是 | 否 | 邮箱认证:(0未认证|1审核中|2已认证) | |
| 12 | avatar | varchar | 255 | 否 | 否 | 头像地址 |
| 13 | open_id | varchar | 255 | 否 | 否 | 针对获取用户信息字段 |
| 14 | create_time | timestamp | 是 | 否 | 创建时间 |
表 4-24-user_group(用户组)
| 编号 | 字段名 | 类型 | 长度 | 是否非空 | 是否主键 | 注释 |
| 1 | group_id | mediumint | 是 | 是 | 用户组ID | |
| 2 | display | smallint | 是 | 否 | 显示顺序 | |
| 3 | name | varchar | 16 | 是 | 否 | 名称 |
| 4 | description | varchar | 255 | 否 | 否 | 描述 |
| 5 | source_table | varchar | 255 | 否 | 否 | 来源表 |
| 6 | source_field | varchar | 255 | 否 | 否 | 来源字段 |
| 7 | source_id | int | 是 | 否 | 来源ID | |
| 8 | register | smallint | 否 | 否 | 注册位置 | |
| 9 | create_time | timestamp | 是 | 否 | 创建时间 | |
| 10 | update_time | timestamp | 是 | 否 | 更新时间 |
5系统实现
普通用户通过首页进入土特产商城,浏览商品详情,了解商品信息和价格,领取优惠券并将商品加入购物车。特产商城功能界面如图5-1所示。

图5-1特产商城功能信息界面
用户可以查看土特产相关的新闻资讯,包括最新的行业动态、热门商品推荐等。用户还可以点赞、收藏和评论自己感兴趣的文章,增加互动性和参与感。特产资讯功能界面如图5-2所示。

图5-2特产资讯功能界面
用户在购物车中可以查看自己已添加的商品,查看商品名称、数量、价格等信息。用户可以修改商品数量、删除不需要的商品,或者前往订单确认页面进行结算。购物车功能界面如图5-3所示。

图5-3购物车功能界面
用户可以查看所有的历史订单,包括待付款、已付款、待发货、已完成等状态的订单。点击订单可以查看详细信息,如商品清单、支付状态、配送状态等。我的订单功能界面如图5-4所示。

图5-4我的订单功能界面
系统包括普通用户和管理员两个用户,管理员可以在后台管理系统用户信息,包括查看、重置,添加、删除等。管理员可以查看用户的基本信息、历史订单、评论记录等,确保系统内用户数据的准确性。系统用户管理界面如图5-5所示。

图5-5系统用户管理界面
管理员可以查询、重置、删除或添加轮播图,控制商城首页展示的商品或活动图像,提升商城的视觉效果和用户体验。系统管理界面如图5-6所示。

图5-6系统管理界面
管理员可以管理商城中的特产资讯,支持查询、重置、删除和添加新的资讯文章。每篇文章包括内容、分类、标签等,可以根据需求编辑、删除或发布新的资讯。同时,管理员还可以查看资讯的评论,处理不当评论或与用户互动。资源管理界面如图5-7所示。

图5-7资源管理界面
管理员可以对商城中的商品进行管理,包括查询、重置、添加、删除商品。每个商品可以设置商品的原价、卖价、库存数量、图片、描述等。管理员可以及时更新商品信息,以应对价格调整或库存变化。商城管理界面如图5-8所示。

图5-8商城管理界面
管理员可以根据订单的实际配送进度,更新订单状态,例如设置为“待取货”、“配送中”或“已完成”。管理员需要跟踪订单的配送情况,确保商品及时送达顾客。订单配送管理界面如图5-8所示。

图5-8订单配送管理界面
管理员可以查询重置添加删除优惠券,添加优惠券时设置优惠券的名称、金额、类型(如满减、折扣)、有效期等详细信息。优惠券管理界面如图5-9所示。

图5-9优惠券管理界面
6系统测试
系统的测试环境如表6-1所示。
表6-1 测试环境
| 类别 | 配置项 | 详细信息 |
| 硬件环境 | 服务器CPU | Intel Xeon E5-2680 v4 |
| 内存 | 32GB DDR4 | |
| 硬盘 | 1TB SSD | |
| 网络带宽 | 100Mbps | |
| 软件环境 | 操作系统 | Windows Server 2019 |
| 数据库 | MySQL 8.0 | |
| Web服务器 | Tomcat 9.0 | |
| 开发框架 | SpringBoot 2.5 | |
| 前端框架 | Vue.js 2.6 | |
| Java版本 | JDK 11 | |
| 浏览器 | Chrome 88, Firefox 85 |
测试的主要目的是确保基于微信小程序的土特产商城系统在功能、性能、兼容性及安全性方面满足设计需求。通过系统测试,可以及时发现系统中的潜在缺陷和问题,提升系统的稳定性和用户体验。测试还帮助开发团队评估系统的上线准备程度,确保用户能够顺畅地使用商城进行商品浏览、下单、支付和订单管理等操作。
系统测试采用多种测试方法,全面验证基于微信小程序的土特产商城系统的功能和性能。首先,功能测试采用黑盒测试方法,通过设计详细的测试用例验证系统功能是否符合需求。测试过程中无需了解内部代码逻辑,只需关注系统的输入和输出是否符合预期。例如,通过设计用例验证用户登录模块,输入合法和非法的用户名与密码,检查系统的响应是否符合预期。
性能测试采用压力测试和负载测试方法,通过模拟高并发用户访问和数据处理场景,评估系统的响应时间、吞吐量和稳定性。该测试帮助开发团队发现系统在大流量访问下的瓶颈和潜在问题,确保商城小程序能够在高并发情况下平稳运行。
兼容性测试通过在不同操作系统(如iOS和Android)、微信版本及不同硬件设备(如手机、平板)上运行系统,验证其在不同环境中的适应性,确保商城小程序能够兼容各种设备和操作平台,提供一致的用户体验。此外,异常测试通过设计边界条件和异常输入,检查系统对非法数据和操作的处理能力。测试场景包括无效输入、超出范围的数值或系统中断等,确保系统具有足够的容错能力和稳定性,避免因异常情况导致系统崩溃或数据丢失。
系统的测试用例表格如下图所示。
表6-2 系统测试用例表
| 测试项 | 测试用例 | 问题 | 结论 |
| 登录功能测试 | 打开登录页面 输入正确的用户名和密码 点击“登录”按钮 | 无 | 符合预期 |
| 登录功能测试 | 打开登录页面 输入错误的用户名 输入正确的密码 点击“登录”按钮 | 无 | 符合预期 |
| 登录功能测试 | 打开登录页面 输入正确的用户名 输入错误的密码 点击“登录”按钮 | 无 | 符合预期 |
| 登录功能测试 | 打开登录页面 输入不存在的用户名和密码 点击“登录”按钮 | 无 | 符合预期 |
| 注册功能测试 | 打开注册页面 输入合法的用户名、密码、邮箱等信息 点击“注册”按钮 | 无 | 符合预期 |
| 注册功能测试 | 打开注册页面 输入已存在的用户名 输入其他合法信息 点击“注册”按钮 | 无 | 符合预期 |
| 注册功能测试 | 打开注册页面 输入合法用户名但密码不符合要求(如长度不足) 点击“注册”按钮 | 无 | 符合预期 |
| 注册功能测试 | 打开注册页面 输入合法用户名和密码但邮箱格式错误 点击“注册”按钮 | 无 | 符合预期 |
| 查看土特产商城信息测试 | 登录系统 进入土特产商城信息页面 浏览土特产商城图片、名称、价格等信息 | 无 | 符合预期 |
| 查看土特产商城信息测试 | 登录系统 进入土特产商城信息页面 使用搜索栏输入关键词搜索土特产商城信息 | 无 | 符合预期 |
| 查看土特产商城信息测试 | 登录系统 进入土特产商城信息页面 点击土特产商城详情查看完整信息 | 无 | 符合预期 |
| 查看土特产商城信息测试 | 登录系统 进入土特产商城信息页面 不输入任何搜索条件直接点击搜索 | 无 | 符合预期 |
| 订单确认测试 | 登录系统 添加商品到购物车 点击“结算”进入订单确认页面 核对商品信息、收货地址等 点击“确认支付” | 无 | 符合预期 |
| 订单确认测试 | 登录系统 添加商品到购物车 点击“结算”进入订单确认页面 修改收货地址 点击“确认支付” | 无 | 符合预期 |
| 订单确认测试 | 登录系统 添加商品到购物车 点击“结算”进入订单确认页面 不填写收货地址直接点击“确认支付” | 无 | 符合预期 |
| 订单确认测试 | 登录系统 添加商品到购物车 点击“结算”进入订单确认页面 选择不支持的支付方式 点击“确认支付” | 无 | 符合预期 |
经过对基于微信小程序的土特产商城系统的测试,包括登录、注册、商品浏览、特产资讯查看以及订单确认等功能模块,所有测试用例均按照预定流程顺利执行完毕。测试结果表明,各功能模块在正常操作和异常输入条件下均能表现出符合预期的行为。用户登录功能能够准确验证账号和密码,并在信息错误时给出清晰提示;注册功能对用户输入进行了有效校验,保证了信息的规范性和完整性。商品浏览与资讯查看功能运行稳定,信息加载流畅,支持搜索、查看详情及互动操作。订单确认功能在用户提交订单时,能够正确处理商品、地址及支付方式等信息,并对遗漏或非法输入做出合理反馈。
通过功能测试、性能测试、兼容性测试与异常测试的综合验证,系统在测试环境下整体运行良好,响应速度快,核心业务流程稳定。测试过程中未发现严重功能缺陷或阻塞性问题,所有关键测试用例均通过,覆盖率达到预期目标。测试结果证明,该微信小程序商城系统具备良好的功能性、稳定性与兼容性,满足上线运行的基本条件。
7总结
本研究围绕基于微信小程序的土特产商城系统展开,从需求分析、系统设计、功能实现到系统测试,全面完成了系统的开发与验证。在需求分析阶段,通过可行性分析明确了项目在技术实现、操作使用及经济成本上的可行性,详细梳理了普通用户与管理员的功能需求,为系统开发提供了明确方向。
系统总体设计过程中,结合微信小程序的架构特点,构建了完整的业务流程,包括用户登录注册、商品浏览、订单确认、支付流程、信息管理等,明确了前后端的数据交互方式和核心模块功能。用户端通过微信小程序实现商品查看、加入购物车、确认订单、查看资讯及管理个人信息等功能;管理员端通过后台系统实现商品管理、订单管理、资讯发布、通知公告以及优惠券设置等功能,确保商城平台的高效运行与信息更新。
在系统实现过程中,前端采用微信小程序原生开发技术,后端基于SpringBoot框架开发接口服务,数据存储使用MySQL数据库,实现了用户与管理员各项核心业务功能,界面设计简洁,交互流畅。系统测试阶段,通过功能测试、性能测试、兼容性测试与异常测试,全面验证了系统各模块的稳定性与可用性。测试结果显示,商城小程序在不同环境下运行良好,功能完整,响应及时,能够满足日常使用需求。
综上所述,基于微信小程序的土特产商城系统设计合理、功能完善、运行稳定,具备良好的用户体验和推广应用价值,为土特产行业的信息化、数字化建设提供了一套可行的解决方案。
参考文献
- 刘江涛,王亮亮,吴庆茹,等.基于B/S模式的铁路勘测设计案例信息化管理系统设计与实现[J].铁路计算机应用,2021,30(03):32-35.
- 张丹丹,李弘.基于B/S架构的办公管理系统设计与开发[J].铁路通信信号工程技术,2024,21(09):44-48+106.
- 王志亮,纪松波.基于SpringBoot的Web前端与数据库的接口设计[J].工业控制计算机,2023,36(03):51-53.
- 熊永平.基于SpringBoot框架应用开发技术的分析与研究[J].电脑知识与技术,2021,15(36):76-77.
- 赵媛.基于Vue的Web系统前端性能优化分析[J].电脑编程技巧与维护,2024,(09):44-46.
- 秦冬.浅析Vue框架在前端开发中的应用[J].信息与电脑(理论版),2024,36(13):61-63.
- 李艳杰.MySQL数据库下存储过程的综合运用研究[J].现代信息科技,2023,7(11):80-82+88.
- 陈倩怡,何军.Vue+Springboot+MyBatis技术应用解析[J].电脑编程技巧与维护,2020,(01):14-15+28.
- 蔡胜芹,崔国宁,黄梦晗,等.基于“互联网+”的“方剂学”微信小程序研发[J].科技与创新,2025,(05):169-171+175.
- 郑承承,马世东,王志华,等.基于微信小程序的特产售卖扶贫平台设计[J].电脑编程技巧与维护,2021,(05):78-79.
- 郭学超.基于微信小程序的土特产商城开发[J].安徽电子信息职业技术学院学报,2019,18(06):6-11.
- 唐炜,杨剑,陈罡,等.基于微服务架构的广播融媒微信小程序矩阵设计与实践[J].广播与电视技术,2025,52(03):21-26.
- 廖江福,梁榕,陈佳.一种微信小程序促进农村经济数字化转型方法[J].数据通信,2025,(01):45-48.
- 张泽胜,李嵩,张建波.基于微信小程序的社会救助入户调查系统设计与实现[J].现代信息科技,2025,9(04):97-102.
- Chen R ,Xie H ,Duan S , et al.The catch-up growth follow-up management system use and need for the parents of premature infants after discharge based on a WeChat mini program: A cross-sectional survey in China.[J].Medicine,2024,103(50):e40883.
- Wang Q ,Zhang K ,Zhang X , et al.WeChat mini-program, a preliminary applied study of the gestational blood glucose management model for pregnant women with gestational diabetes mellitus.[J].Diabetes research and clinical practice,2024,219111943.
- 郑加华.高青:数字特产商城带动“亮村共富”[N].淄博日报,2021-12-27(002).
致谢
本论文的完成离不开众多导师、同学以及亲友的支持与帮助。在此,首先向我的导师表示最诚挚的感谢。在整个研究和写作过程中,导师以严谨治学的态度和丰富的专业知识给予了我无私的指导,从论文选题到最终定稿的每一个环节,都为我提供了宝贵的建议与意见,使我得以不断完善研究内容、拓展学术视野。导师耐心细致的指导不仅帮助我解决了许多学术难题,也让我在研究能力与学术写作方面得到了显著的提升。导师的鼓励与支持是我完成这篇论文的重要动力,也让我深刻体会到学术研究的严谨性与意义。
我还要感谢在学习生活中给予我帮助和支持的同学、朋友以及家人。论文撰写过程中,许多同学与我共同探讨问题,分享经验与资料,使我的研究更加全面深入。朋友们的关心和陪伴让我在繁忙的研究过程中能够调节心情,保持良好的状态。特别感谢我的家人,他们始终给予我无条件的理解和支持,为我创造了安心学习与研究的环境。正是因为有了大家的帮助和支持,我才能克服论文写作中的重重困难并顺利完成。再次向所有支持和帮助过我的人表达衷心的感谢。
附录
系统核心代码设计
用户注册
注册页UserController.java,传入user对象,并将"user_id"、 "state"、 "user_group"、"login_time"、"phone"、"phone_state"、 "username"、"nickname"、"password"、"email"、"email_state"、"avatar"、"create_time"输入,重点是 "username"、"nickname"、"password"必须输入,通过获取username,数据库查询是否有该用户,如果存在,则提示“用户已存在”,否则执行将UserId置为空(数据库表中该字段已设置自动递增),代码如图所示。

图注册核心代码图
用户登录
登录页,首先传入"username"、"email"、"phone"、"password",用户可通过用户名、邮箱、手机号进行登陆,通过判断resultList来确定查询结果,然后执行查询用户组UserGroup,用户组里面不存在,依然报“用户不存在”,执行完以上代码,最后涉及到用户带有“审核”的,会查询examine_state(用户的审核状态),数据库表user_group中含有source_table和source_field进行查询,以上步骤完成,对输入的密码进行存储Token到数据库,匹对账号和密码,数据库中的AccessToken为令牌,用于身份认证,代码如图所示。

用户登录核心代码图
修改密码
修改密码,通过请求data,获取旧密码,并将新密码重新赋值,期间都是需要通过加密,代码如图所示。

修改密码核心代码图
修改数据
修改一个数据,原理与add基本一致,不同点在于通过readConfig()读取关键字,以及通过readQuery()获取URL后面?指定位置的标识,转成Map对象后,执行update操作,同样通过拼接的sql语句执行,执行过程读取query,toWhereSql()语句完成数据库操作,body为修改对象的值,代码如图所示。

修改数据核心代码图
删除数据
删除一条数据,通过readQuery(),获取URL后面的对象地址,删除FROM具体的table,query删除查询FindConfig语句,代码如图示。

图4-11删除数据核心代码图
获取列表
通过请求的参数获取列表数据,代码如图所示。

图获取列表核心代码图
图片上传
通过请求的参数获取列表数据,代码如图4-13所示。

图片上传核心代码图
请关注点赞+私信博主,免费领取项目源码
1924

被折叠的 条评论
为什么被折叠?



