目 录
摘 要
"基于Apriori算法的超市商品推荐系统"采用Python语言开发,利用Flask框架构建后端服务,并结合MySQL数据库实现数据存储与管理。该系统通过分析顾客的购物篮数据,挖掘出频繁购买的商品组合,从而为用户提供个性化的商品推荐服务。Apriori算法作为核心关联规则学习方法,能够高效识别那些经常一起被购买的商品集合(即频繁项集),并基于这些发现生成推荐建议。系统前端为不同类型的用户提供了多样化的功能模块,包括注册用户的商品浏览、购物车管理、订单跟踪等,商户用户的商品信息维护和评论管理,以及管理员的全面后台管理功能,如用户管理、商品分类管理、订单信息管理等。
在技术实现上,Flask框架的轻量级特性和灵活性使得系统开发更加高效,同时便于扩展和维护。MySQL数据库则用于存储用户信息、商品数据、订单记录以及推荐结果等关键数据,确保数据的高效查询与持久化存储。Python语言的强大数据分析能力为Apriori算法的实现提供了坚实基础,支持系统从海量交易数据中提取有价值的关联规则。通过这种技术架构,系统不仅实现了精准的商品推荐,还为超市管理者提供了完善的数据支持和运营工具,从而有效提升了用户体验和运营效率,助力超市实现智能化管理和销售增长。
关键词:Flask框架,Apriori算法;Python语言
Abstract
"Supermarket Commodity Recommendation System Based on Apriori Algorithm" is developed in Python language, uses Flask framework to build back-end services, and combines MySQL database to achieve data storage and management. The system analyzes the customer's shopping basket data to mine the mix of frequently purchased products, so as to provide users with personalized product recommendation services. As the core association rule learning method, the Apriori algorithm can efficiently identify the collection of goods that are frequently purchased together (i.e., the frequent item set) and generate recommendation suggestions based on these findings. The front-end of the system provides a variety of functional modules for different types of users, including product browsing, shopping cart management, order tracking for registered users, product information maintenance and review management for merchant users, and comprehensive background management functions for administrators, such as user management, product classification management, order information management, etc.
In terms of technical implementation, the lightweight nature and flexibility of the Flask framework make system development more efficient, while facilitating expansion and maintenance. MySQL databases are used to store key data such as user information, product data, order records, and recommendation results to ensure efficient query and persistent storage of data. The powerful data analysis capabilities of the Python language provide a solid foundation for the implementation of the Apriori algorithm, which supports the system to extract valuable association rules from massive transaction data. Through this technical architecture, the system not only realizes accurate product recommendations, but also provides supermarket managers with complete data support and operational tools, thereby effectively improving user experience and operational efficiency, and helping supermarkets achieve intelligent management and sales growth.
Keywords: Flask framework, Apriori algorithm; Python language
第一章 绪 论
1.1研究背景及意义
随着电子商务的迅速发展,个性化推荐系统已经成为提升用户体验和增加销售额的关键技术之一。特别是在超市零售领域,面对海量的商品种类和复杂的顾客需求,如何有效地识别用户的偏好,并据此提供个性化的商品推荐,成为了零售商竞争的新焦点。传统的推荐方法往往依赖于用户的历史购买记录或评分数据,但这些方法在处理稀疏数据时面临挑战,且难以捕捉到商品之间的复杂关联关系。Apriori算法作为一种经典的关联规则挖掘算法,能够有效解决上述问题,通过分析交易数据库中的频繁项集来发现商品间的关联模式,为个性化推荐提供了强有力的支持。
基于Apriori算法的超市商品推荐系统的研究与实现具有重要的理论意义和实践价值。理论上,它拓展了关联规则挖掘技术的应用范围,尤其是在电商领域的应用,为其他类似场景下的数据分析提供了参考案例。实践上,该系统有助于超市更好地理解顾客的购物行为和偏好,从而进行精准营销,提高顾客满意度和忠诚度。此外,通过使用Flask框架、MySQL数据库以及Python语言构建这一系统,不仅实现了高效的后端服务和可靠的数据管理,还展现了现代Web开发技术在实际项目中的灵活应用。最终,这样的推荐系统能够促进销售增长,优化库存管理,并通过提升运营效率来增强企业的市场竞争力。
1.2国内外研究现状
在国内,随着电子商务的迅猛发展和大数据技术的广泛应用,基于Apriori算法的商品推荐系统受到了广泛关注。许多研究致力于优化Apriori算法以适应大规模数据集,并结合其他推荐算法(如协同过滤)来提高推荐的准确性和多样性。例如,有研究探讨了如何将Apriori算法应用于购物网站的数据挖掘中,通过分析用户的浏览、收藏、购买等行为数据来实现个性化商品推荐。此外,还有工作聚焦于提升Apriori算法的效率,减少计算复杂度,以便更有效地处理海量交易数据。
同时,国内的研究也注重将推荐系统与实际业务场景相结合,比如在超市零售环境中应用Apriori算法进行商品关联分析,从而指导货架布局和促销策略制定。一些研究还探索了如何利用用户的社会属性(如年龄、性别)和时间因素来改进推荐效果,使推荐结果更加贴合用户的实际需求。
在国外,Apriori算法自1994年由Rakesh Agrawal和Ramakrishnan Srikant提出以来,已经被广泛应用于各种领域的数据挖掘任务中,包括市场篮子分析、医疗健康、金融风险评估等。在商品推荐领域,国外的研究同样强调Apriori算法在发现频繁模式和关联规则方面的作用,并尝试与其他先进的机器学习方法相结合,如深度学习、强化学习等,以期获得更好的推荐性能。
值得注意的是,国外的一些大型电商平台,如亚马逊,虽然没有公开其推荐系统的具体细节,但据信它们采用了复杂的混合推荐策略,其中可能包含了基于Apriori算法或其他关联规则挖掘技术的部分。这些平台持续投入大量资源用于改善用户体验,其中包括对推荐算法的不断优化。
总的来说,无论是在国内还是国外,基于Apriori算法的商品推荐系统都是一个活跃的研究方向,旨在克服传统推荐算法的局限性,提高推荐的精准度和用户满意度。随着技术的进步和应用场景的多样化,预计未来会有更多创新性的研究成果
1.3论文组织结构
本论文共分为七个主要章节,具体结构如下:
1. 绪论:介绍研究背景与意义,回顾国内外研究现状,并概述论文的组织结构。
2. 相关技术介绍:本章节将对超市商品推荐系统的实现关键技术进行简要介绍。
3. 需求分析:对系统的功能需求和非功能需求进行分析,明确用户和管理员的需求,并进行可行性分析,包括技术、操作和经济可行性。
4. 系统设计:涵盖系统架构设计、系统模块设计,并进行数据库的概念设计与表设计。
5. 系统实现:具体描述各个功能模块的实现过程,展示系统如何根据需求进行开发。
6. 系统测试:阐述测试的目的,分析测试结果并得出结论,以验证系统的稳定性和功能完整性。
7. 总结:总结研究的主要成果和贡献,指出存在的不足及未来的研究方向。
第二章 关键技术
2.1B/S体系结构
B/S体系[1],即Browser/Server体系,是一种常见的网络应用程序架构。其工作原理基于客户端与服务器之间的请求-响应模型。用户通过浏览器向服务器发送请求,服务器接收到请求后进行处理,并生成相应的响应结果,最终将响应返回给客户端。浏览器接收到服务器返回的响应后,解析其中的标记语言(如HTML[2]),并根据CSS样式表和PythonScript脚本来渲染页面,呈现给用户。用户可以与页面进行交互,例如点击链接、填写表单等操作,这些操作会触发新的请求,循环执行上述过程。
2.2flask框架
Flask是一个使用Python编写的轻量级Web应用框架[3]。它设计简单,易于扩展,非常适合开发小型到中型的Web应用。Flask的核心非常简洁,只包含基本的路由和WSGI(Web Server Gateway Interface)功能,但可以通过扩展来增加其他功能,如数据库支持、表单处理、会话管理等。
Flask的灵活性是其一大特点。开发者可以自由地选择和使用各种第三方库和扩展,以满足项目的特定需求。这种灵活性使得Flask能够很好地适应不同的开发场景和项目规模[4]。
Flask还拥有一个活跃的社区和丰富的文档资源。社区中的开发者们积极分享经验、解决问题,为新手提供了良好的学习环境和支持。文档则详细记录了Flask的使用方法和最佳实践,帮助开发者更快地掌握和应用这个框架。
2.3MySQL数据库
MySQL是一种广泛使用的开源关系型数据库管理系统[5](RDBMS),其稳定性、可靠性和卓越性能使其成为众多应用程序的首选数据库。MySQL支持标准SQL语法,并提供丰富的功能和特性,如事务处理、触发器和存储过程等,以满足开发者对数据管理和操作的需求。MySQL具有良好的可扩展性,支持主从复制、分布式架构和集群部署,适用于各种规模和负载的应用场景。作为一个开源项目,MySQL拥有庞大的用户社区和活跃的开发者社区,为用户提供了丰富的文档、教程和支持资源。总之,MySQL是一款可靠、强大且灵活的关系型数据库管理系统[6],通过其卓越性能和可扩展性,帮助开发者高效地管理和操作数据,并得到了广大用户的认可和应用。
2.4Python语言
Python是一种简洁易读、跨平台且功能强大的编程语言[7]。它拥有庞大而活跃的社区,提供了丰富的第三方库和框架,如NumPy、Pandas和flask,使开发人员能够快速构建各种应用程序。Python在数据处理和科学计算方面表现出色,通过相关库和工具,可以进行数据分析、机器学习和科学计算等任务。此外,Python广泛应用于Web开发[8]、自动化脚本、网络爬虫等领域,其多样性使其成为一个全能的编程语言。无论你是初学者还是有经验的开发者,Python的简单语法、跨平台性以及强大的社区支持都能为你提供高效、优雅和可靠的编程体验。总之,Python是一个强大而灵活的编程语言,深受开发人员喜爱,并在各个领域得到广泛应用。
第三章 系统分析
3.1系统可行性分析
3.1.1技术可行性
在技术可行性方面,选择使用Python作为开发语言,结合相应的框架flask,以实现系统的功能需求。Python作为一种简洁而强大的编程语言,具有丰富的库支持和成熟的开发社区,可以满足超市商品推荐系统的开发需求。flask作为Python的Web框架,提供了高度可扩展的开发环境,使得系统的设计和实现更加便捷和高效。
3.1.2经济可行性
系统开发采用开源技术栈,降低了软件授权与工具采购成本。flask框架简化了开发流程,缩短了项目周期,减少了人力投入。此外,借助云计算资源部署系统,可根据实际需求灵活调整服务器配置,进一步降低硬件成本。
3.1.3社会可行性
"基于Apriori算法的超市商品推荐系统"具有显著的社会可行性,主要体现在提升消费者购物体验和促进商家销售两个方面。对于消费者而言,个性化推荐能够帮助他们更快地发现心仪的商品,节省购物时间,提高购物满意度。对于商家来说,通过精准营销不仅可以增加销售额,还能优化库存管理,减少过剩库存。此外,该系统有助于超市根据顾客购买行为调整商品布局与促销策略,进一步提升运营效率和服务质量,从而在增强企业竞争力的同时,也为社会经济的发展做出贡献。
3.1.4操作可行性
在操作可行性方面,本系统设计注重用户体验,采用了直观易用的界面设计,并提供详细的帮助文档支持,确保用户可以轻松上手使用各项功能。无论是用户还是后台管理员,都能通过简洁明了的操作流程完成信息查询和管理等任务。因此,从用户操作的角度来看,本系统具备良好的操作可行性。
3.2系统功能分析
3.2.1功能性分析
基于Apriori算法的超市商品推荐系统主要划分为了注册用户、商户用户和管理员三大部分,以下是各个部分的具体功能分析。
注册用户模块:
(1)首页:提供系统的入口和基本导航。
(2)公告信息:用户可以通过公告信息栏了解系统或超市的重要通知。
(3)超市资讯:用户可以在超市资讯查看与超市相关新闻、促销活动等信息。
(4)在线留言:允许用户在线提交反馈或咨询问题。
(5)商品信息:用户可以浏览超市提供的所有商品详情。
(6)个人中心
- 个人首页:显示用户的个人信息概览。
- 购物车:用户可以通过购物车管理准备购买的商品列表。
- 订单信息:用户可以通过订单信息查看订单详情,了解发货状态。
- 发货信息:用户可以随时跟踪已下单商品的发货情况。
- 在线留言:用户可以在线提交反馈或问题。
- 收藏:用户可以点击收藏保存喜欢的商品以便日后查看。
商户用户模块:
(1)个人首页:展示商户的基本信息和操作概览。
(2)商品信息:管理和更新所售商品的信息。
(3)订单信息:查看并处理来自客户的订单请求。
(4)发货信息:管理订单的发货流程。
(5)收藏:保存重要信息或常用操作链接。
(6)评论管理:查看并回复客户对商品的评价。
管理员模块:
(1)后台首页:提供管理员的操作面板和系统概览。
(2)系统用户:管理不同类型的用户(管理员、注册用户、商户用户)。
(3)商品分类管理:包括添加新的商品分类以及维护现有分类。
(4)商品信息管理:负责商品信息的增删改查。
(5)购物车管理:监控用户的购物车动态。
(6)订单信息管理:全面控制订单从创建到完成的过程。
(7)发货信息管理:监督商品的物流状态。
(8)系统管理
- 轮播图管理:更新网站首页的广告或推广内容。
(9)留言管理:处理用户的留言和反馈。
(10)公告信息管理:发布和管理面向全体用户的公告。
(11)资源管理
- 超市资讯:编辑和发布超市相关的资讯文章。
- 资讯分类:组织和管理各类资讯的主题分类。
3.2.2非功能性分析
超市商品推荐系统的非功能性需求比如超市商品推荐系统的安全性怎么样,可靠性怎么样,性能怎么样,可拓展性怎么样等,具体可以表示在如下3-1表格中:
表3-1超市商品推荐系统非功能需求表
| 安全性 | 主要指超市商品推荐系统数据库的安装,数据库的使用和密码的设定必须合乎规范。 |
| 可靠性 | 可靠性是指超市商品推荐系统能够安装用户的指示进行操作,经过测试,可靠性90%以上。 |
| 性能 | 性能是影响超市商品推荐系统占据市场的必要条件,所以性能最好要佳才好。 |
| 可扩展性 | 比如数据库预留多个属性,比如接口的使用等确保了系统的非功能性需求。 |
| 易用性 | 用户只要跟着超市商品推荐系统的页面展示内容进行操作,就可以了。 |
| 可维护性 | 超市商品推荐系统开发的可维护性是非常重要的,经过测试,可维护性没有问题 |
3.3系统用例分析
超市商品推荐系统的完整UML用例图分别是图3-1、3-2、3-3。
测试用户角色用例如下图所示。

图3-1超市商品推荐系统注册用户角色用例图
商户用户角色用例如下图所示。

图3-2超市商品推荐系统商户用户角色用例图
管理员角色用例如下图所示。

图3-3超市商品推荐系统管理员角色用例图
3.4系统总体流程设计
3.4.1数据开发流程
系统开发流程的主要步骤,从需求分析到系统完成的全过程。流程包括需求分析、总体设计(结构、功能、数据)、详细设计(模块、编码)、模块整合与调用,以及测试、扩展和完善,最终完成系统的开发。本系统的开发流程如下图所示

图3-4系统开发流程图
3.4.2用户登录流程
用户输入用户名和密码后,系统先检查输入是否为空,再验证用户名是否存在,若存在则通过用户名获取密码并校验。若密码正确则登录成功,否则提示密码错误。若用户名不存在或无法登录,提示用户操作无效。如下图所示。

图3-5登录流程图
3.4.3系统操作流程
用户首先进入系统登录界面,输入用户名和密码后,系统验证信息是否正确。若验证失败,返回登录界面重新输入,若验证成功,则进入功能界面,执行相应功能处理后结束操作流程。操作流程如下图所示。

图3-6系统操作流程图
3.4.4添加信息流程
管理员可以添加信息,用户添加可以自己权限内的信息,输入信息后,要想利用这个软件来进行系统的安全管理,首先需要登录到该软件中。添加信息流程如下图所示。

图3-7添加信息流程图
3.4.5删除信息流程
用户选择需要删除的记录后,系统判断是否确认删除。若未确认,返回选择环节,若确认删除,则更新数据库,删除对应记录,完成操作后流程结束。删除信息流程图如下图所示。

图3-8删除信息流程图
3.4.6修改信息流程
用户首先选择需要修改的记录,输入修改后的数据,系统判断输入数据是否合法。若数据不合法,提示重新输入,若数据合法,则将修改后的数据写入数据库,完成操作后流程结束。修改信息流程图如下图所示。

图3-9修改信息流程图
第四章 总体设计
本章主要讨论的内容包括超市商品推荐系统的功能模块设计、数据库系统设计。
4.1系统架构设计
本超市商品推荐系统从架构上分为三层:表现层(UI)、业务逻辑层(BLL)以及数据层(DL)。

图4-1超市商品推荐系统架构设计图
表现层(UI):也称为用户界面层,它负责与用户进行直接的交互。一个优秀的UI设计能够显著提升用户的体验,确保用户在使用超市商品推荐系统时感到舒适和便捷。为了确保良好的兼容性,UI界面设计需要适应不同版本的平台和各种屏幕尺寸的分辨率。此外,UI交互功能必须合理设计,确保用户的操作能够得到相应的反馈和结果,这要求表现层与业务逻辑层之间保持良好的通信和协同工作。
业务逻辑层(BLL):这一层主要处理超市商品推荐系统的数据和业务逻辑。当用户通过表现层提交数据时,业务逻辑层会接收这些数据,进行处理,并将结果传递给数据层进行存储或查询。同时,当系统需要从数据层读取数据时,业务逻辑层会处理这些数据,并将其传递给表现层进行展示。
数据层(DL):虽然本超市商品推荐系统的数据存储在服务端的MySQL数据库中,但数据层仍然作为一个独立的部分存在。它的主要功能是存储和管理超市商品推荐系统的数据。数据层与MySQL数据库进行交互,执行数据的增、删、改、查等操作,确保数据的完整性和安全性。
这三个层次相互独立但又紧密协作,共同构成了超市商品推荐系统的完整架构。通过合理的分层设计,可以提高系统的可维护性、可扩展性和可重用性,为用户提供更好的服务和体验。
4.2系统模块设计
在上一章节中主要对系统的功能性需求和非功能性需求进行分析,并且根据需求分析了本超市商品推荐系统中的用例。那么接下来就要开始对本超市商品推荐系统的架构、主要功能和数据库开始进行设计。超市商品推荐系统根据前面章节的需求分析得出,超市商品推荐系统的功能模块图如下图所示。

图4-2超市商品推荐系统功能模块图
4.3数据库设计
数据库设计一般包括需求分析、概念模型设计、数据库表建立三大过程,其中需求分析前面章节已经阐述,概念模型设计有概念模型和逻辑结构设计两部分。
4.3.1数据库概念结构设计
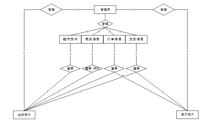
下面是整个超市商品推荐系统中主要的数据库表总E-R实体关系图。

图4-3超市商品推荐系统总E-R关系图
4.3.2数据库逻辑结构设计
通过上一小节中超市商品推荐系统中总E-R关系图上得出一共需要创建多个数据表。在此主要罗列几个主要的数据库表结构设计。
表 4-1-access_token(登陆访问时长)
| 编号 | 字段名 | 类型 | 长度 | 是否非空 | 是否主键 | 注释 |
| 1 | token_id | int | 是 | 是 | 临时访问牌ID | |
| 2 | token | varchar | 64 | 否 | 否 | 临时访问牌 |
| 3 | info | text | 65535 | 否 | 否 | 信息 |
| 4 | maxage | int | 是 | 否 | 最大寿命:默认2小时 | |
| 5 | create_time | timestamp | 是 | 否 | 创建时间 | |
| 6 | update_time | timestamp | 是 | 否 | 更新时间 | |
| 7 | user_id | int | 是 | 否 | 用户编号 |
表 4-2-article(文章)
| 编号 | 字段名 | 类型 | 长度 | 是否非空 | 是否主键 | 注释 |
| 1 | article_id | mediumint | 是 | 是 | 文章id | |
| 2 | title | varchar | 125 | 是 | 是 | 标题 |
| 3 | type | varchar | 64 | 是 | 否 | 文章分类 |
| 4 | hits | int | 是 | 否 | 点击数 | |
| 5 | praise_len | int | 是 | 否 | 点赞数 | |
| 6 | create_time | timestamp | 是 | 否 | 创建时间 | |
| 7 | update_time | timestamp | 是 | 否 | 更新时间 | |
| 8 | source | varchar | 255 | 否 | 否 | 来源 |
| 9 | url | varchar | 255 | 否 | 否 | 来源地址 |
| 10 | tag | varchar | 255 | 否 | 否 | 标签 |
| 11 | content | longtext | 4294967295 | 否 | 否 | 正文 |
| 12 | img | varchar | 255 | 否 | 否 | 封面图 |
| 13 | description | text | 65535 | 否 | 否 | 文章描述 |
表 4-3-article_type(文章分类)
| 编号 | 字段名 | 类型 | 长度 | 是否非空 | 是否主键 | 注释 |
| 1 | type_id | smallint | 是 | 是 | 分类ID | |
| 2 | display | smallint | 是 | 否 | 显示顺序 | |
| 3 | name | varchar | 16 | 是 | 否 | 分类名称 |
| 4 | father_id | smallint | 是 | 否 | 上级分类ID | |
| 5 | description | varchar | 255 | 否 | 否 | 描述 |
| 6 | icon | text | 65535 | 否 | 否 | 分类图标 |
| 7 | url | varchar | 255 | 否 | 否 | 外链地址 |
| 8 | create_time | timestamp | 是 | 否 | 创建时间 | |
| 9 | update_time | timestamp | 是 | 否 | 更新时间 |
表 4-4-auth(用户权限管理)
| 编号 | 字段名 | 类型 | 长度 | 是否非空 | 是否主键 | 注释 |
| 1 | auth_id | int | 是 | 是 | 授权ID | |
| 2 | user_group | varchar | 64 | 否 | 否 | 用户组 |
| 3 | mod_name | varchar | 64 | 否 | 否 | 模块名 |
| 4 | table_name | varchar | 64 | 否 | 否 | 表名 |
| 5 | page_title | varchar | 255 | 否 | 否 | 页面标题 |
| 6 | path | varchar | 255 | 否 | 否 | 路由路径 |
| 7 | parent | varchar | 64 | 否 | 否 | 父级菜单 |
| 8 | parent_sort | int | 是 | 否 | 父级菜单排序 | |
| 9 | position | varchar | 32 | 否 | 否 | 位置 |
| 10 | mode | varchar | 32 | 是 | 否 | 跳转方式 |
| 11 | add | tinyint | 是 | 否 | 是否可增加 | |
| 12 | del | tinyint | 是 | 否 | 是否可删除 | |
| 13 | set | tinyint | 是 | 否 | 是否可修改 | |
| 14 | get | tinyint | 是 | 否 | 是否可查看 | |
| 15 | field_add | text | 65535 | 否 | 否 | 添加字段 |
| 16 | field_set | text | 65535 | 否 | 否 | 修改字段 |
| 17 | field_get | text | 65535 | 否 | 否 | 查询字段 |
| 18 | table_nav_name | varchar | 500 | 否 | 否 | 跨表导航名称 |
| 19 | table_nav | varchar | 500 | 否 | 否 | 跨表导航 |
| 20 | option | text | 65535 | 否 | 否 | 配置 |
| 21 | create_time | timestamp | 是 | 否 | 创建时间 | |
| 22 | update_time | timestamp | 是 | 否 | 更新时间 |
表 4-5-code_token(验证码)
| 编号 | 字段名 | 类型 | 长度 | 是否非空 | 是否主键 | 注释 |
| 1 | code_token_id | int | 是 | 是 | 验证码ID | |
| 2 | token | varchar | 255 | 否 | 否 | 令牌 |
| 3 | code | varchar | 255 | 否 | 否 | 验证码 |
| 4 | expire_time | timestamp | 是 | 否 | 失效时间 | |
| 5 | create_time | timestamp | 是 | 否 | 创建时间 | |
| 6 | update_time | timestamp | 是 | 否 | 更新时间 |
表 4-6-collect(收藏)
| 编号 | 字段名 | 类型 | 长度 | 是否非空 | 是否主键 | 注释 |
| 1 | collect_id | int | 是 | 是 | 收藏ID | |
| 2 | user_id | int | 是 | 是 | 收藏人ID | |
| 3 | source_table | varchar | 255 | 否 | 否 | 来源表 |
| 4 | source_field | varchar | 255 | 否 | 否 | 来源字段 |
| 5 | source_id | int | 是 | 否 | 来源ID | |
| 6 | title | varchar | 255 | 否 | 否 | 标题 |
| 7 | img | varchar | 255 | 否 | 否 | 封面 |
| 8 | create_time | timestamp | 是 | 否 | 创建时间 | |
| 9 | update_time | timestamp | 是 | 否 | 更新时间 |
表 4-7-comment(评论)
| 编号 | 字段名 | 类型 | 长度 | 是否非空 | 是否主键 | 注释 |
| 1 | comment_id | int | 是 | 是 | 评论ID | |
| 2 | user_id | int | 是 | 是 | 评论人ID | |
| 3 | reply_to_id | int | 是 | 否 | 回复评论ID | |
| 4 | content | longtext | 4294967295 | 否 | 否 | 内容 |
| 5 | nickname | varchar | 255 | 否 | 否 | 昵称 |
| 6 | avatar | varchar | 255 | 否 | 否 | 头像地址 |
| 7 | create_time | timestamp | 是 | 否 | 创建时间 | |
| 8 | update_time | timestamp | 是 | 否 | 更新时间 | |
| 9 | source_table | varchar | 255 | 否 | 否 | 来源表 |
| 10 | source_field | varchar | 255 | 否 | 否 | 来源字段 |
| 11 | source_id | int | 是 | 否 | 来源ID |
表 4-8-commodity_classification(商品分类)
| 编号 | 字段名 | 类型 | 长度 | 是否非空 | 是否主键 | 注释 |
| 1 | commodity_classification_id | int | 是 | 是 | 商品分类ID | |
| 2 | product_category | varchar | 64 | 是 | 是 | 商品类别 |
| 3 | create_time | datetime | 是 | 否 | 创建时间 | |
| 4 | update_time | timestamp | 是 | 否 | 更新时间 |
表 4-9-commodity_information(商品信息)
| 编号 | 字段名 | 类型 | 长度 | 是否非空 | 是否主键 | 注释 |
| 1 | commodity_information_id | int | 是 | 是 | 商品信息ID | |
| 2 | merchant_user | int | 否 | 否 | 商户用户 | |
| 3 | supermarket_name | varchar | 64 | 否 | 否 | 超市名称 |
| 4 | product_code | varchar | 64 | 否 | 否 | 商品编码 |
| 5 | product_name | varchar | 64 | 否 | 否 | 商品名称 |
| 6 | product_category | varchar | 64 | 否 | 否 | 商品类别 |
| 7 | product_brand | varchar | 64 | 否 | 否 | 商品品牌 |
| 8 | product_specifications | varchar | 64 | 否 | 否 | 商品规格 |
| 9 | product_images | varchar | 255 | 否 | 否 | 商品图片 |
| 10 | commodity_price | double | 否 | 否 | 商品价格 | |
| 11 | product_inventory | double | 否 | 否 | 商品库存 | |
| 12 | degree_of_popularity | varchar | 64 | 否 | 否 | 热门程度 |
| 13 | commodity_description | text | 65535 | 否 | 否 | 商品描述 |
| 14 | product_details | longtext | 4294967295 | 否 | 否 | 商品详情 |
| 15 | hits | int | 是 | 否 | 点击数 | |
| 16 | praise_len | int | 是 | 否 | 点赞数 | |
| 17 | collect_len | int | 是 | 否 | 收藏数 | |
| 18 | comment_len | int | 是 | 否 | 评论数 | |
| 19 | recommend | int | 是 | 否 | 智能推荐 | |
| 20 | shopping_cart_limit_times | int | 是 | 否 | 加购物车限制次数 | |
| 21 | create_time | datetime | 是 | 否 | 创建时间 | |
| 22 | update_time | timestamp | 是 | 否 | 更新时间 |
表 4-10-hits(用户点击)
| 编号 | 字段名 | 类型 | 长度 | 是否非空 | 是否主键 | 注释 |
| 1 | hits_id | int | 是 | 是 | 点赞ID | |
| 2 | user_id | int | 是 | 否 | 点赞人 | |
| 3 | create_time | timestamp | 是 | 否 | 创建时间 | |
| 4 | update_time | timestamp | 是 | 否 | 更新时间 | |
| 5 | source_table | varchar | 255 | 否 | 否 | 来源表 |
| 6 | source_field | varchar | 255 | 否 | 否 | 来源字段 |
| 7 | source_id | int | 是 | 否 | 来源ID |
表 4-11-merchant_user(商户用户)
| 编号 | 字段名 | 类型 | 长度 | 是否非空 | 是否主键 | 注释 |
| 1 | merchant_user_id | int | 是 | 是 | 商户用户ID | |
| 2 | supermarket_name | varchar | 64 | 否 | 否 | 超市名称 |
| 3 | merchant_name | varchar | 64 | 否 | 否 | 商户姓名 |
| 4 | merchant_phone_number | varchar | 16 | 是 | 是 | 商户电话 |
| 5 | business_hours | varchar | 64 | 否 | 否 | 营业时间 |
| 6 | supermarket_address | varchar | 64 | 否 | 否 | 超市地址 |
| 7 | business_scope | text | 65535 | 否 | 否 | 经营范围 |
| 8 | examine_state | varchar | 16 | 是 | 否 | 审核状态 |
| 9 | user_id | int | 是 | 否 | 用户ID | |
| 10 | create_time | datetime | 是 | 否 | 创建时间 | |
| 11 | update_time | timestamp | 是 | 否 | 更新时间 |
表 4-12-message(留言板)
| 编号 | 字段名 | 类型 | 长度 | 是否非空 | 是否主键 | 注释 |
| 1 | message_id | int | 是 | 是 | 留言板ID | |
| 2 | user_id | int | 是 | 否 | 用户ID | |
| 3 | title | varchar | 64 | 否 | 否 | 标题 |
| 4 | content | longtext | 4294967295 | 是 | 否 | 内容 |
| 5 | nickname | varchar | 32 | 是 | 否 | 昵称 |
| 6 | avatar | varchar | 255 | 否 | 否 | 头像 |
| 7 | | varchar | 125 | 否 | 否 | 留言者邮箱 |
| 8 | phone | varchar | 11 | 否 | 否 | 留言者手机号码 |
| 9 | create_time | timestamp | 是 | 否 | 创建时间 | |
| 10 | update_time | timestamp | 是 | 否 | 更新时间 | |
| 11 | reply | longtext | 4294967295 | 否 | 否 | 回复 |
| 12 | reply_state | tinyint | 否 | 否 | 回复状态 |
表 4-13-notice(公告)
| 编号 | 字段名 | 类型 | 长度 | 是否非空 | 是否主键 | 注释 |
| 1 | notice_id | mediumint | 是 | 是 | 公告ID | |
| 2 | title | varchar | 125 | 是 | 否 | 标题 |
| 3 | content | longtext | 4294967295 | 否 | 否 | 正文 |
| 4 | create_time | timestamp | 是 | 否 | 创建时间 | |
| 5 | update_time | timestamp | 是 | 否 | 更新时间 |
表 4-14-order_information(订单信息)
| 编号 | 字段名 | 类型 | 长度 | 是否非空 | 是否主键 | 注释 |
| 1 | order_information_id | int | 是 | 是 | 订单信息ID | |
| 2 | order_number | varchar | 64 | 否 | 否 | 订单编号 |
| 3 | merchant_user | int | 否 | 否 | 商户用户 | |
| 4 | supermarket_name | varchar | 64 | 否 | 否 | 超市名称 |
| 5 | product_code | varchar | 64 | 否 | 否 | 商品编码 |
| 6 | product_name | varchar | 64 | 否 | 否 | 商品名称 |
| 7 | product_category | varchar | 64 | 否 | 否 | 商品类别 |
| 8 | product_specifications | varchar | 64 | 否 | 否 | 商品规格 |
| 9 | commodity_price | double | 否 | 否 | 商品价格 | |
| 10 | order_user | int | 否 | 否 | 下单用户 | |
| 11 | user_name | varchar | 64 | 否 | 否 | 用户姓名 |
| 12 | user_phone_number | varchar | 64 | 否 | 否 | 用户电话 |
| 13 | purchase_quantity | double | 否 | 否 | 购买数量 | |
| 14 | total_order_price | double | 否 | 否 | 订单总价 | |
| 15 | order_remarks | text | 65535 | 否 | 否 | 订单备注 |
| 16 | order_status | varchar | 64 | 否 | 否 | 订单状态 |
| 17 | pay_state | varchar | 16 | 是 | 否 | 支付状态 |
| 18 | pay_type | varchar | 16 | 否 | 否 | 支付类型: 微信、支付宝、网银 |
| 19 | shipping_information_limit_times | int | 是 | 否 | 订单处理限制次数 | |
| 20 | create_time | datetime | 是 | 否 | 创建时间 | |
| 21 | update_time | timestamp | 是 | 否 | 更新时间 | |
| 22 | source_table | varchar | 255 | 否 | 否 | 来源表 |
| 23 | source_id | int | 否 | 否 | 来源ID | |
| 24 | source_user_id | int | 否 | 否 | 来源用户 |
表 4-15-praise(点赞)
| 编号 | 字段名 | 类型 | 长度 | 是否非空 | 是否主键 | 注释 |
| 1 | praise_id | int | 是 | 是 | 点赞ID | |
| 2 | user_id | int | 是 | 是 | 点赞人 | |
| 3 | create_time | timestamp | 是 | 否 | 创建时间 | |
| 4 | update_time | timestamp | 是 | 否 | 更新时间 | |
| 5 | source_table | varchar | 255 | 否 | 否 | 来源表 |
| 6 | source_field | varchar | 255 | 否 | 否 | 来源字段 |
| 7 | source_id | int | 是 | 否 | 来源ID | |
| 8 | status | tinyint | 是 | 否 | 点赞状态:1为点赞,0已取消 |
表 4-16-registered_user(注册用户)
| 编号 | 字段名 | 类型 | 长度 | 是否非空 | 是否主键 | 注释 |
| 1 | registered_user_id | int | 是 | 是 | 注册用户ID | |
| 2 | user_name | varchar | 64 | 否 | 否 | 用户姓名 |
| 3 | user_gender | varchar | 64 | 否 | 否 | 用户性别 |
| 4 | user_phone_number | varchar | 16 | 是 | 是 | 用户电话 |
| 5 | examine_state | varchar | 16 | 是 | 否 | 审核状态 |
| 6 | user_id | int | 是 | 否 | 用户ID | |
| 7 | create_time | datetime | 是 | 否 | 创建时间 | |
| 8 | update_time | timestamp | 是 | 否 | 更新时间 |
表 4-17-shipping_information(发货信息)
| 编号 | 字段名 | 类型 | 长度 | 是否非空 | 是否主键 | 注释 |
| 1 | shipping_information_id | int | 是 | 是 | 发货信息ID | |
| 2 | order_number | varchar | 64 | 否 | 否 | 订单编号 |
| 3 | merchant_user | int | 否 | 否 | 商户用户 | |
| 4 | supermarket_name | varchar | 64 | 否 | 否 | 超市名称 |
| 5 | product_code | varchar | 64 | 否 | 否 | 商品编码 |
| 6 | product_name | varchar | 64 | 否 | 否 | 商品名称 |
| 7 | product_category | varchar | 64 | 否 | 否 | 商品类别 |
| 8 | product_specifications | varchar | 64 | 否 | 否 | 商品规格 |
| 9 | commodity_price | double | 否 | 否 | 商品价格 | |
| 10 | order_user | int | 否 | 否 | 下单用户 | |
| 11 | user_name | varchar | 64 | 否 | 否 | 用户姓名 |
| 12 | user_phone_number | varchar | 64 | 否 | 否 | 用户电话 |
| 13 | purchase_quantity | double | 否 | 否 | 购买数量 | |
| 14 | total_order_price | double | 否 | 否 | 订单总价 | |
| 15 | delivery_time | datetime | 否 | 否 | 发货时间 | |
| 16 | delivery | text | 65535 | 否 | 否 | 发货情况 |
| 17 | create_time | datetime | 是 | 否 | 创建时间 | |
| 18 | update_time | timestamp | 是 | 否 | 更新时间 | |
| 19 | source_table | varchar | 255 | 否 | 否 | 来源表 |
| 20 | source_id | int | 否 | 否 | 来源ID | |
| 21 | source_user_id | int | 否 | 否 | 来源用户 |
表 4-18-shopping_cart(购物车)
| 编号 | 字段名 | 类型 | 长度 | 是否非空 | 是否主键 | 注释 |
| 1 | shopping_cart_id | int | 是 | 是 | 购物车ID | |
| 2 | merchant_user | int | 否 | 否 | 商户用户 | |
| 3 | supermarket_name | varchar | 64 | 否 | 否 | 超市名称 |
| 4 | product_code | varchar | 64 | 否 | 否 | 商品编码 |
| 5 | product_name | varchar | 64 | 否 | 否 | 商品名称 |
| 6 | product_category | varchar | 64 | 否 | 否 | 商品类别 |
| 7 | product_specifications | varchar | 64 | 否 | 否 | 商品规格 |
| 8 | commodity_price | double | 否 | 否 | 商品价格 | |
| 9 | order_user | int | 否 | 否 | 下单用户 | |
| 10 | user_name | varchar | 64 | 否 | 否 | 用户姓名 |
| 11 | purchase_quantity | double | 是 | 否 | 加购数量 | |
| 12 | order_information_limit_times | int | 是 | 否 | 结算限制次数 | |
| 13 | create_time | datetime | 是 | 否 | 创建时间 | |
| 14 | update_time | timestamp | 是 | 否 | 更新时间 | |
| 15 | source_table | varchar | 255 | 否 | 否 | 来源表 |
| 16 | source_id | int | 否 | 否 | 来源ID | |
| 17 | source_user_id | int | 否 | 否 | 来源用户 |
表 4-19-slides(轮播图)
| 编号 | 字段名 | 类型 | 长度 | 是否非空 | 是否主键 | 注释 |
| 1 | slides_id | int | 是 | 是 | 轮播图ID | |
| 2 | title | varchar | 64 | 否 | 否 | 标题 |
| 3 | content | varchar | 255 | 否 | 否 | 内容 |
| 4 | url | varchar | 255 | 否 | 否 | 链接 |
| 5 | img | varchar | 255 | 否 | 否 | 轮播图 |
| 6 | hits | int | 是 | 否 | 点击量 | |
| 7 | create_time | timestamp | 是 | 否 | 创建时间 | |
| 8 | update_time | timestamp | 是 | 否 | 更新时间 |
表 4-20-upload(文件上传)
| 编号 | 字段名 | 类型 | 长度 | 是否非空 | 是否主键 | 注释 |
| 1 | upload_id | int | 是 | 是 | 上传ID | |
| 2 | name | varchar | 64 | 否 | 否 | 文件名 |
| 3 | path | varchar | 255 | 否 | 否 | 访问路径 |
| 4 | file | varchar | 255 | 否 | 否 | 文件路径 |
| 5 | display | varchar | 255 | 否 | 否 | 显示顺序 |
| 6 | father_id | int | 否 | 否 | 父级ID | |
| 7 | dir | varchar | 255 | 否 | 否 | 文件夹 |
| 8 | type | varchar | 32 | 否 | 否 | 文件类型 |
表 4-21-user(用户账户)
| 编号 | 字段名 | 类型 | 长度 | 是否非空 | 是否主键 | 注释 |
| 1 | user_id | int | 是 | 是 | 用户ID | |
| 2 | state | smallint | 是 | 否 | 账户状态:(1可用|2异常|3已冻结|4已注销) | |
| 3 | user_group | varchar | 32 | 否 | 否 | 所在用户组 |
| 4 | login_time | timestamp | 是 | 否 | 上次登录时间 | |
| 5 | phone | varchar | 11 | 否 | 否 | 手机号码 |
| 6 | phone_state | smallint | 是 | 否 | 手机认证:(0未认证|1审核中|2已认证) | |
| 7 | username | varchar | 16 | 是 | 否 | 用户名 |
| 8 | nickname | varchar | 16 | 否 | 否 | 昵称 |
| 9 | password | varchar | 64 | 是 | 否 | 密码 |
| 10 | | varchar | 64 | 否 | 否 | 邮箱 |
| 11 | email_state | smallint | 是 | 否 | 邮箱认证:(0未认证|1审核中|2已认证) | |
| 12 | avatar | varchar | 255 | 否 | 否 | 头像地址 |
| 13 | open_id | varchar | 255 | 否 | 否 | 针对获取用户信息字段 |
| 14 | create_time | timestamp | 是 | 否 | 创建时间 |
表 4-22-user_group(用户组)
| 编号 | 字段名 | 类型 | 长度 | 是否非空 | 是否主键 | 注释 |
| 1 | group_id | mediumint | 是 | 是 | 用户组ID | |
| 2 | display | smallint | 是 | 否 | 显示顺序 | |
| 3 | name | varchar | 16 | 是 | 否 | 名称 |
| 4 | description | varchar | 255 | 否 | 否 | 描述 |
| 5 | source_table | varchar | 255 | 否 | 否 | 来源表 |
| 6 | source_field | varchar | 255 | 否 | 否 | 来源字段 |
| 7 | source_id | int | 是 | 否 | 来源ID | |
| 8 | register | smallint | 否 | 否 | 注册位置 | |
| 9 | create_time | timestamp | 是 | 否 | 创建时间 | |
| 10 | update_time | timestamp | 是 | 否 | 更新时间 |
第五章 详细设计与实现
超市商品推荐系统的详细设计与实现主要是根据前面的超市商品推荐系统的需求分析和超市商品推荐系统的总体设计来设计页面并实现业务逻辑。主要从超市商品推荐系统界面实现、业务逻辑实现这两部分进行介绍。
5.1登录模块
超市商品推荐系统中的注册用户是可以通过自己的用户名+密码进行登录的,当用户输入完整的自己的用户名+密码信息并点击“登录”按钮后,将会首先验证输入的有没有空数据,再次验证输入的用户名+密码和数据库中当前保存的用户信息是否一致,只有在一致后将会登录成功并自动跳转到超市商品推荐系统的首页中,否则将会提示相应错误信息,登录模块如下图所示。

图5-1登录模块图
5.2注册用户功能模块
5.2.1注册用户首页模块
注册用户登录成功进入首页界面。可以看到系统的入口和基本导航,包括公告信息、超市资讯、在线留言、商品信息等。模块如下图所示:

图5-2注册用户首页模块图
5.2.2超市资讯模块
用户点击超市资讯,可以浏览与超市相关的新闻、促销活动等信息。模块如下图所示。

图5-3超市资讯模块图
5.2.3商品信息模块
注册用户可以点击商品信息模块,浏览超市提供的所有商品详情;在商品浏览页面、购物车页面等位置展示基于Apriori算法推荐的商品。模块如下图所示。

图5-4商品信息模块图
5.2.4个人中心模块
注册用户点击进入个人中心,可以实现以下功能,包括购物车、订单信息、发货信息、在线留言、收藏等。模块如下图所示。

图5-5个人中心模块图
5.3商户用户功能模块
5.3.1商品信息管理模块
商户登录成功,进入个人首页点击商品信息,可以管理和更新所售商品的信息,如添加新商品,录入商品名称、类别、价格、库存等详细信息。模块如下图所示。

图5-6商品信息管理模块图
5.3.2订单信息管理模块
商户点击进入订单信息管理界面,可以查看并处理来自客户的订单请求;接收用户下单信息。模块如下图所示。

图5-7订单信息管理模块图
5.3.3发货信息管理模块
商户点击进入发货信息管理界面,可以管理订单的发货流程,处理订单发货,更新订单状态为已发货等事宜。模块如下图所示。

图5-8发货信息管理模块图
5.4后端管理员功能模块
5.4.1系统用户模块
管理员负责管理系统中的各类用户账号,包括注册用户、商户用户和管理员账号。管理员可以添加用户的账号,执行增删改查等操作,确保平台用户的合法性和安全性。系统用户模块如下图所示。

图5-9系统用户管理模块图
5.4.2商品分类管理模块
管理员点击进入商品分类管理功能,可以管理和添加新的商品分类以及维护现有商品分类。模块如下图所示。

图5-10商品分类管理模块图
5.4.3商品信息管理模块
管理员点击进入商品信息管理功能,可以负责商品信息的增删改查。模块如下图所示。

图5-11商品信息管理模块图
5.4.4购物车管理模块
管理员进入购物车功能,可以监控用户的购物车动态。模块如下图所示。

图5-12购物车管理模块图
5.4.5系统管理模块
管理员点击进入系统管理功能,可以进行轮播图更换,定期更新网站首页的广告或推广内容。模块如下图所示。

图5-13系统管理模块图
5.4.6公告信息管理模块
管理员进入公告信息管理功能,可以发布和管理公告信息,包括添加新的公告、编辑或删除现有公告,以及查询和查看公告详情。模块如下图所示。

图5-14公告信息管理模块图
5.5Apriori的算法实现模块
系统采用关联规则Apriori算法,在商品信息推荐功能中,对用户的点击、评论、收藏、点赞等行为数据进行统计、预测和分析,对用户推荐更可能感兴趣的内容。具体算法应用如下:
- 数据准备:首先,从数据库(如MySQL)中提取交易数据,这些数据包括每个用户的购买记录。每条记录代表一次交易,包含用户购买的商品列表。
- 频繁项集挖掘:使用Apriori算法扫描这些交易数据,以确定满足设定最小支持度阈值的所有频繁项集。通过迭代地生成候选集并进行剪枝,直到找到所有可能的频繁项集为止。
- 关联规则生成:基于发现的频繁项集,生成强关联规则。这涉及到计算置信度和支持度,并筛选出那些既满足最小支持度又满足最小置信度的规则作为最终的推荐依据。
- 个性化推荐:根据用户的历史购买行为和生成的关联规则,为用户提供个性化的商品推荐。例如,如果规则表明购买了商品A的顾客也经常购买商品B,则可以向已经购买了A但尚未购买B的顾客推荐商品B。
Apriori的算法实现模块如下图所示。

图5-15Apriori的算法实现模块图
第六章 系统测试
6.1系统测试的目的
测试的主要目的是确保系统的功能和性能满足预期的需求,同时识别和修复潜在的缺陷。通过系统测试,可以验证各个功能模块的正确性和稳定性,确保系统在不同使用场景下的表现符合设计要求。测试目的包括确认系统功能的完整性、验证数据处理的准确性、评估系统的性能和安全性。测试还可以提高用户满意度,保证用户在使用系统时获得流畅和可靠的体验。通过全面的测试,可以降低后期维护成本,减少系统上线后出现故障的风险,从而保障系统的长期稳定运行。
6.2测试方法
在本系统中,测试方法主要依赖于测试用例的设计与执行。测试用例是根据系统需求文档编写的,覆盖所有功能模块及其边界情况。每个测试用例包含输入数据、预期结果和实际结果的对比,以验证系统的功能是否按预期工作。
常见的测试用例包括功能测试用例、边界测试用例和异常测试用例。功能测试用例针对系统的各项功能进行验证;边界测试用例则侧重于输入数据的边界条件,验证系统在极端情况下是否能够稳定运行;异常测试用例则用于验证系统在处理错误输入或异常情况时的反应。本文选择功能测试用例进行系统测试。
在测试执行过程中,记录每个用例的执行结果,并根据实际结果与预期结果的对比,判断系统是否存在缺陷。通过系统化的测试用例执行,可以有效提高测试的覆盖率和效率,为系统的最终上线提供保障。
6.3测试用例
6.3.1用户登录功能测试
表6-1 用户登录功能测试表
| 用例名称 | 用户登录系统 |
| 目的 | 测试用户通过正确的用户名和密码可否登录功能 |
| 前提 | 未登录的情况下 |
| 测试流程 | 1) 进入登录页面 2) 输入正确的用户名和密码 |
| 预期结果 | 用户名和密码正确的时候,跳转到登录成功界面,反之则显示错误信息,提示重新输入 |
| 实际结果 | 实际结果与预期结果一致 |
6.3.2创建数据测试
在系统中,创建功能也是基础功能之一,因此创建功能的测试很有代表性。在此章节主要列举在创建时各种情况下系统结果的测试。由于系统涉及创建功能操作过多,因此将多处统称创建功能。
创建数据用例如表6-2 所示。
表6-2 创建数据测试用例
| 测试用例编号 | YL_05 | |
| 测试用例名称 | 系统使用者进行创建数据 | |
| 测试用例描述 | 使用者输入要创建的数据 | |
| 系统入口 | 浏览器 | |
| 步骤 | 预期结果 | 实际结果 |
| 输入完整并且格式正确的数据 | 提示“创建成功”,并显示所有数据 | 预期结果 |
| 核心位置数据但非必要位置不输入数据 | 提示“创建成功”,并显示所有数据 | 预期结果 |
| 核心数据位置不输入数据 | 提示“创建失败” | 预期结果 |
6.3.3修改数据测试
在系统中,修改功能是系统主要实现功能,因此修改功能的测试很有代表性。在此章节主要列举在修改时各种情况下系统结果的测试。由于系统涉及修改功能操作过多,因此将多处数据表记录修改和状态修改统称修改功能。
修改数据用例如表6-3所示。
表6-3 修改数据测试用例
| 测试用例编号 | YL_06 | |
| 测试用例名称 | 系统使用者进行修改数据 | |
| 测试用例描述 | 使用者对可修改的数据项进行修改 | |
| 系统入口 | 浏览器 | |
| 步骤 | 预期结果 | 实际结果 |
| 将现有数据修改成正确的数据 | 提示“修改成功”,并显示所有数据 | 预期结果 |
| 将现有数据修改成错误的数据 | 提示“修改失败” | 预期结果 |
6.3.4查询数据测试
在系统中,查询功能是使用系统使用最多也是最基础的功能,因此查询功能的测试很有代表性。在此章节主要列举在查询时各种情况下系统结果的测试。
查询数据用例如表6-4所示。
表6-4 查询数据测试用例
| 测试用例编号 | YL_05 | |
| 测试用例名称 | 系统使用者进行查询数据 | |
| 测试用例描述 | 全部查询以及输入关键词查询 | |
| 系统入口 | 浏览器 | |
| 步骤 | 预期结果 | 实际结果 |
| 界面自动查询全部 | 显示对应所有记录 | 预期结果 |
| 输入已存在且能匹配成功的关键字 | 显示所查询到的数据 | 预期结果 |
| 输入不存在的关键字 | 显示数据界面为空 | 预期结果 |
6.4测试结果
在本次测试的过程主要针对所有功能下的添加操作,修改操作和删除操作,并以真实数据一一进行相关功能项目的输入,最终能够保证每个项目涉及的功能都能够正常运行,因此能够保证本次设计的,已实现的功能能够正常运行并且相关数据库的信息也同样保证正确。
第七章 总结和展望
本系统“基于Apriori算法的超市商品推荐系统”主要利用数据挖掘技术,结合Apriori算法分析用户的购物篮数据,挖掘出频繁购买的商品组合,并生成关联规则,从而为用户提供个性化的商品推荐服务。系统采用Python语言开发,结合Flask框架实现后端逻辑,使用MySQL数据库进行数据存储与管理,构建了一个功能完善的推荐平台。系统面向注册用户、商户用户和管理员三类角色,提供了包括商品浏览、购物车管理、订单跟踪、评论管理以及后台数据维护等在内的多种功能模块,不仅提升了用户体验,也提高了超市的运营效率。
尽管系统在推荐机制和功能实现上取得了一定成果,但仍存在一些不足之处。例如,Apriori算法在面对大规模交易数据时计算效率较低,影响了系统的响应速度;同时,推荐策略相对单一,主要依赖历史交易数据,难以及时反映用户实时行为变化,个性化程度仍有提升空间。此外,当前系统对冷启动问题(如新用户或新商品)缺乏有效的应对机制,这在一定程度上限制了推荐的广度和准确性。
未来,系统可在多个方面进行优化和扩展。一是引入更高效的频繁项集挖掘算法,如FP-Growth或Eclat算法,以提升数据处理性能;二是融合协同过滤、深度学习等推荐方法,构建混合推荐模型,提高推荐的准确性和多样性;三是增强系统的实时性,通过引入流式数据处理技术,快速响应用户行为变化;四是优化用户界面与交互体验,提升系统的易用性与用户粘性。通过这些改进,系统有望在未来实现更高水平的智能化、个性化推荐服务,为超市零售行业的数字化转型提供有力支持。
参考文献
- 黄维.基于B/S模式的虚拟网络实验室安全管理体系分析[J].信息系统工程,2024,(05):4-7.
- 张宇薇.HTML5在Web前端开发中的应用[J].集成电路应用,2024,41(04):274-276.
- 王朝辉. 基于Flask框架的测试集成系统设计与实现 [J]. 科技创新与应用, 2024, 14 (33): 115-118.
- 陈嘉发,黄宇靖. Flask框架在数据可视化的应用 [J]. 福建电脑, 2022, 38 (12): 44-48.
- 李艳杰.MySQL数据库下存储过程的综合运用研究[J].现代信息科技,2023,7(11):80-82+88.
- 肖睿,李鲲程,范效亮,等.MySQL数据库应用技术及实践[M].人民邮电出版社:202206.228.
- 明日科技.快速上手Python[M].化学工业出版社:202211.337.
- 明日科技.Python Web开发手册[M].化学工业出版社:202201.411.
- 张锦贤,吴晓玲. 基于flask框架技术的网站设计 [J]. 电脑知识与技术, 2024, 20 (10): 71-73.
- 庞敏. MySQL数据库的数据安全应用设计技术研究 [J]. 数字通信世界, 2024, (09): 25-27.
- Stokes D . Update or migrate? Planning for MySQL 5.7 EOL [J]. InfoWorld.com, 2023, 24 (03): 22-30.
- Guo Z ,Wang H ,He J , et al. PSLSA v2.0: An automatic Python package integrating machine learning models for regional landslide susceptibility assessment [J]. Environmental Modelling and Software, 2025, 186 106367-106367.
- Daniel C ,Greg L . flask 5 for the Impatient:Learn the core concepts of flask to develop Python web applications[M]. Packt Publishing Limited: 2024-09-27.
- 严海卫,林春花,徐欢潇,等.基于Apriori算法的音乐推荐算法研究[J].电脑编程技巧与维护,2025,(02):49-52.DOI:10.16184/j.cnki.comprg.2025.02.040.
- Hung T B ,Nhan P V N ,Sy T N .DCARES: deep convolutional neural network with neural-based optimization for image-based product recommender system[J].Multimedia Tools and Applications,2025,(prepublish):1-31.
- 杜萍萍,孙翠平.多源大数据视角下的电商个性化推荐系统设计[J].佳木斯大学社会科学学报,2024,42(05):82-83+91.
- 金雪.考虑评分差异的网上超市商品组合推荐方法研究[D].大连海事大学,2023.DOI:10.26989/d.cnki.gdlhu.2023.001115.
- Manasa D ,Likhita B ,Nayana B .A Personalized Supermarket Product Recommendation System Using Augmented Reality[J].Electrochemical Society Transactions,2022,107(1):
- 熊肖肖.基于多算法融合的商品共同推荐系统[D].南京邮电大学,2021.DOI:10.27251/d.cnki.gnjdc.2021.000273.
- Hong M ,Alwadain A ,Alzahrani I A .Apriori Algorithm-Based Learning Behavior Mining for Mobile Education Platforms[J].Mobile Networks and Applications,2024,(prepublish):1-13.
致 谢
基于Apriori算法的超市商品推荐系统工作已结束,虽然过程中充满挑战,但内心充满自豪和满足。感谢大学四年间教导我的所有老师,他们的专业知识与人生智慧让我成长为能独立完成系统的学生。特别感谢指导老师,他耐心解答疑惑,引导我解决问题,提升自主解决能力。室友和同学们的宝贵建议和支持也让我取得长足进步。未来,我将继续努力追求卓越,不辜负所学所悟和老师期望。坚信坚定信念和不懈努力,未来定能取得更辉煌成就。期待更美好未来!
这次完成毕业论文的过程,所有的技术挑战、挫折困难都是成长的垫脚石,让我更深入理解问题,精确找到解决方案。每次解决问题,都感到满足和自豪。
对于未来,我充满期待和信心。无论道路多崎岖,只要保持坚定信念,持续努力,定能取得更大成就。期待将知识和技能运用到实际中,为社会做出更大贡献。
最后,感谢所有帮助和支持我的人。你们的教诲、鼓励和支持让我有今天的成就。我会继续努力,不辜负期望,为实现更美好的未来而奋斗。
登录代码如下:
def Login(self, ctx):
print("===================登录=====================")
ret = {
"error": {
"code": 70000,
"message": "账户不存在",
}
}
body = ctx.body
password = md5hash(body["password"]) or ""
obj = service_select("user").Get_obj(
{"username": body["username"]}, {"like": False}
)
if obj:
user_group = service_select("user_group").Get_obj({'name': obj['user_group']}, {"like": False})
if user_group and user_group['source_table'] != '':
user_obj = service_select(user_group['source_table']).Get_obj({"user_id": obj['user_id']}, {"like": False})
if user_obj['examine_state'] == '未通过':
ret = {
"error": {
"code": 70000,
"message": "账户未通过审核",
}
}
return ret
if user_obj['examine_state'] == '未审核':
ret = {
"error": {
"code": 70000,
"message": "账户未审核",
}
}
return ret
if obj["state"] == 1:
if obj["password"] == password:
timeout = timezone.now()
timestamp = int(time.mktime(timeout.timetuple())) * 1000
token = md5hash(str(obj["user_id"]) + "_" + str(timestamp))
ctx.request.session[token] = obj["user_id"]
service_select("access_token").Add(
{"token": token, "user_id": obj["user_id"]}
)
obj["token"] = token
ret = {
"result": {"obj": obj}
}
else:
ret = {
"error": {
"code": 70000,
"message": "密码错误",
}
}
else:
ret = {
"error": {
"code": 70000,
"message": "用户账户不可用,请联系管理员",
}
}
return ctx.response(json.dumps(ret, ensure_ascii=False))
注册代码如下:
def Register(self, ctx):
print("===================注册=====================")
userService = service_select("user")
body = ctx.body
if "username" not in body and body["username"] == '':
return ctx.response(json.dumps({
"error": {
"code": 70000,
"message": "用户名不能为空",
}
}, ensure_ascii=False))
if "user_group" not in body and body["user_group"] == '':
return ctx.response(json.dumps({
"error": {
"code": 70000,
"message": "用户组不能为空",
}
}, ensure_ascii=False))
if "password" not in body and body["password"] == '':
return ctx.response(json.dumps({
"error": {
"code": 70000,
"message": "密码不能为空",
}
}, ensure_ascii=False))
post_param = body
post_param['nickname'] = body["nickname"] or ""
post_param['password'] = md5hash(body["password"])
obj = userService.Get_obj({"username": post_param['username']}, {"like": False})
if obj:
return ctx.response(json.dumps({
"error": {
"code": 70000,
"message": "用户名已存在",
}
}, ensure_ascii=False))
ret = {
"error": {
"code": 70000,
"message": "注册失败",
}
}
bl = userService.Add(post_param)
if bl:
ret = {
"result": {
"bl": True,
"message": "注册成功"
}
}
return ctx.response(json.dumps(ret, ensure_ascii=False))
找回密码代码如下:
def Forget_password(self, ctx):
print("===================修改密码=====================")
ret = {
"error": {
"code": 70000,
"message": "用户信息不能没有"
}
}
body = ctx.body
if not body["code"]:
return {
"error": {
"code": 70000,
"message": "验证码不存在或者错误"
}
}
obj = service_select("user").Get_obj(
{"username": body["username"]}, {"like": False}
)
if not obj:
return {
"error": {
"code": 70000,
"message": "用户名不存在或者错误"
}
}
password = md5hash(body["password"])
if not password:
return {
"error": {
"code": 70000,
"message": "密码不存在或者错误"
}
}
bl = service_select("user").Set({"user_id": obj["user_id"]}, {"password": password})
if bl:
ret = {"result": {"bl": True, "message": "修改成功"}}
else:
ret = {
"error": {
"code": 70000,
"message": "修改失败",
}
}
return ctx.response(json.dumps(ret, ensure_ascii=False))
修改密码代码如下:
def Change_password(self, ctx):
print("===================修改密码=====================")
ret = {
"error": {
"code": 70000,
"message": "账号未登录",
}
}
request = ctx.request
headers = request.headers
if ("x-auth-token" in headers) and headers["x-auth-token"]:
token = headers["x-auth-token"]
user_id = tokenGetUserId(token, request)
userService = service_select("user")
body = ctx.body
password = md5hash(body["o_password"])
obj = userService.Get_obj({"user_id": user_id, "password": password}, {"like": False})
if obj:
password = md5hash(body["password"])
bl = userService.Set({"user_id": user_id}, {"password": password})
if bl:
ret = {"result": {"bl": True, "message": "修改成功"}}
else:
ret = {
"error": {
"code": 70000,
"message": "修改失败",
}
}
else:
ret = {
"error": {
"code": 70000,
"message": "密码错误",
}
}
else:
ret = {
"error": {
"code": 70000,
"message": "账户未登录",
}
}
return ctx.response(json.dumps(ret, ensure_ascii=False))
增删查改代码如下:
增
def Add(self, ctx):
body = ctx.body
unique = self.config.get("unique")
obj = None
if unique:
qy = {}
for i in range(len(unique)):
key = unique[i]
qy[key] = body.get(key)
obj = self.service.Get_obj(qy)
if not obj:
error = self.Add_before(ctx)
if error["code"]:
return {"error": error}
error = self.Events("add_before", ctx, None)
if error["code"]:
return {"error": error}
result = self.service.Add(body, self.config)
if self.service.error:
return {"error": self.service.error}
res = self.Add_after(ctx, result)
if res:
result = res
res = self.Events("add_after", ctx, result)
if res:
result = res
return {"result": result}
else:
return {"error": {"code": 10000, "message": "已存在"}}
删
def Del(self, ctx):
if len(ctx.query) == 0:
errorMsg = {"code": 30000, "message": "删除条件不能为空!"}
return errorMsg
result = self.service.Del(ctx.query, self.config)
if self.service.error:
return {"error": self.service.error}
return {"result": result}
改
def Set(self, ctx):
error = self.Set_before(ctx)
if error["code"]:
return {"error": error}
error = self.Events("set_before", ctx, None)
if error["code"]:
return {"error": error}
query = ctx.query
if 'page' in query.keys():
del ctx.query['page']
if 'size' in query.keys():
del ctx.query['size']
if 'orderby' in query.keys():
del ctx.query['orderby']
result = self.service.Set(ctx.query, ctx.body, self.config)
if self.service.error:
return {"error": self.service.error}
res = self.Set_after(ctx, result)
if res:
result = res
res = self.Events("set_after", ctx, result)
if res:
result = res
return {"result": result}
查多条数据:
def Get_list(self, ctx):
query = dict(ctx.query)
config_plus = {}
if "field" in query:
field = query.pop("field")
config_plus["field"] = field
if "page" in query:
config_plus["page"] = query.pop("page")
if "size" in query:
config_plus["size"] = query.pop("size")
if "orderby" in query:
config_plus["orderby"] = query.pop("orderby")
if "like" in query:
config_plus["like"] = query.pop("like")
if "groupby" in query:
config_plus["groupby"] = query.pop("groupby")
count = self.service.Count(query)
lst = []
if self.service.error:
return {"error": self.service.error}
elif count:
lst = self.service.Get_list(query,
obj_update(self.config, config_plus))
if self.service.error:
return {"error": self.service.error}
self.interact_list(ctx, lst)
return {"result": {"list": lst, "count": count}}
查一条数据:
def Get_obj(self, ctx):
query = dict(ctx.query)
config_plus = {}
if "field" in query:
field = query.pop("field")
config_plus["field"] = field
obj = self.service.Get_obj(query, obj_update(self.config, config_plus))
if self.service.error:
return {"error": self.service.error}
if obj:
self.interact_obj(ctx, obj)
return {"result": {"obj": obj}}
请关注点赞+私信博主,免费领取项目源码
1101

被折叠的 条评论
为什么被折叠?



